Fórum témák
» Több friss téma |
Halihó reloop!
Az eltelt időben csináltam egy bukósisaktartó világítást, amit úgyis csak leállított állapotban használok, szóval akku feszültségre lőttem be az ellenállást 3 db párhuzamosan kötött ledhez. Volna két kérdésem: első, ha akarok még 3 db piros ledet, ugyanolyan használatra mint a helyzetjelző ledeket. (tehát menet közben, ingadozó feszültség mellett), akkor azt még elbírja az általad tervezett áramgenerátor, vagy módosítani kell, újat kell építeni? Másik kérdés eltérő: egy ismerősömnek meséltem ezt az egészet és kérdezte, hogy ő motorjába megoldás lenne-e tenni egy ilyen áramgenerátort? Mivel valami van a fesszabályzójával és sorra lövi ki az izzókat.
Szia!
A három piros led-hez külön áramgenerátor szükséges. A sorozatosan kiégő izzók esetén nem az áramgenerátoros táplálás jelent megoldást, hanem a feszültségszabályzó javítása/cseréje.
Kedves Hobbisok!
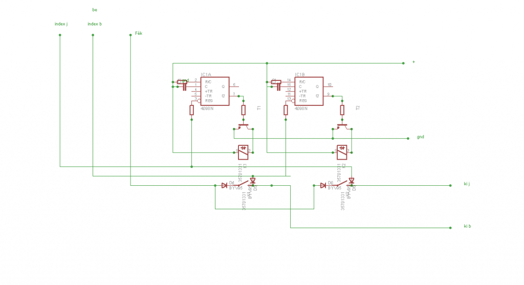
Egy kis * /segítséget kérnék! A motoros dobozomba szerelek LED-es pótféklámpát. A dobozba két lámpa kerül bal és jobb oldalra. Ezeket már el is készítettem a garázsom szerény eszközeivel. Kapcsolási rajz és fotó a mellékletben. Tehát két ilyenem van. A féklámpához való bekötés nem okoz gondot, de gondoltam egy merészet, amihez viszont kevés a tudásom. (Tudom, hogy közlekedésrendészetileg nem szabályos.) Mivel két lámpám van, meg szeretném oldani, hogy a pótféklámpa "pót-irányjelzőként" is funkcionáljon. A következőképpen működne: - helyzetjelző funkció nincs - fékre mindkettő folyamatosan világít - irányjelzőre a megfelelő oldali villog, a másik kikapcsolva - fék+irányjelzőre a megfelelő oldali villog, a másik folyamatosan világít Lássuk, miből élünk! A rendszerben járó motornál, tompított fényszóróval 13,7 Volt feszültség van. 4 vezeték megy az áramkörhöz: 1 fék, 2 x 1 index, 1 test. A harmadik képen a feketével rajzoltak a gyári állapot, a pirossal az új dolgok. A kérdőjel helyére lennék kíváncsi. Két megoldás érdekel: 1. ha nem túl bonyolult, leírás, útmutatás, hogyan tudom megcsinálni * Előre is köszönöm a segítségeteket, ha kevés az infó, jelezzetek, pótolom! Üdv, Ádám ui: A ledsor egy leselejtezett steklámpából való. Mivel sorba volt kötve az összes led, le kellett néhány helyen fúrni az összekapcsolást, azért olyan ótvaras a lábak között. ui2: A forrasztás meg azért csúnya, mert egyrészt most csinálom először, másrészt teljes eszközkészletem kimerül a negyedik képen láthatóakkal.
Szia
Egyszerűen a féklámpa kapcsoló felől 2 db diódával kösd be így elválasztottad a két oldalt. Erre már mehet az index vezeték.
A dióda gondolom azért kellene, hogy "visszafelé" az index ne villogtassa a féklámpát. Ok.
Igen ám, de ha egyszerre működtetem a féket és az irányjelzőt, akkor az adott oldalinak villogni kellene, és csak a másik oldalinak kellene folyamatosan égnie! Jól gondolom? Vagy hülyeséget beszélek? (Nem vagyok teljesen analfabéta az elektronikához, de kérlek szépen, ha időd engedi, egy kicsit szájbarágósabban.)
Köszönöm. Van olyan fórumtéma, ahol szükség esetén a kicsillagozott részről lehet beszélni?
Ez egy kicsit bonyolítja a dolgot, de nem vészesen. Oldalanként 1-1 relé +1-1 tranzisztor(NPN akár egy BCxxx is jó). Ha nem zavar, hogy ellenütemben villog az eredetivel...
Hmm. Egyelőre egy kicsit még magas az ábra. Ha lesz egy kis időt, tudsz hozzá egy rövid magyarázatot is adni? Az semmiképpen nem jó, hogy ellenütemben villog, de ettől függetlenül szeretném megérteni ezt az ábrát is.
Látszik, hogy már eléggé este van, mert elqrtam... egy áramköröst rajzoltam pedig kettes kéne, hogy az index vezetéket is szaggassa, mert igy nem jó...
Na mindegy, holnapra kitalálok valami egyszerű kapcsolást.
Köszönöm! Próbáltam végigmenni rajta, ha ég a féklámpa, akkor a dióda után az indexekhez is menne áram, ha jól értelmezem. Azt pedig ugye nem akarjuk. Mindenesetre akkor ezt az ábrát elfelejtem, várom a holnapit! Köszönöm a segítséget!
Szia! Ha a fék és az index is 1-1 relét hoz működésbe, akkor a tápból a világító testre az általad kívánt jel érkezik.
Olyan megoldást keresek, ami kezeli azt a lehetőséget, hogy egyszerre fékezek és indexelek. Ebben az esetben az adott oldalinak villognia kell, a másiknak pedig folyamatosan világítania. A rajzon, ha jól értelmezem, ez nem valósul meg, mert az index OFF állásában a féklámpa továbbra is égve tartja az adott oldali lámpát (holott annak akkor nem lenne szabad égnie).
Én úgy látom, az alapprobléma abban rejlik, hogy indexelés közben, amikor éppen nem ég az irányjelző, akkor is tudnunk kellene, hogy azon az oldalon éppen indexelés folyik, tehát a fék ne hasson arra az oldalra. Sajnos laikus vagyok a témában, valamilyen töltéstárolóval vagy valamivel meg lehet ezt oldani? Hogy pl az utolsó indexvillanás után még 2-3 másodpercig (hosszabb ideig, mint két villanás közötti idő) "inaktiv" állapotban tartsa az adott oldali fék "jelet".
Ahogy tegnap ígértem itt a rajz. Viszonylag egyszerűnek mondható. Tulajdonképpen te adtad az ötletet at utolsó hozzászólásodban...
Egy szépséghibája a kapcsolásnak, hogy egy villanásnyit késik.
Köszönöm szépen! Minimális tudásommal megpróbálom megemészteni, jelentkezem hamarosan. Ha még kérhetek annyit, hogy a képet jobb minőségben, nagyobb felbontásban el tudnád küldeni az e-mail címemre? ***@***.***
Köszönöm! Az e-mail címed az adatlapon ott van. Ha nyilvánosan kiírod, azzal csak azt éred el, hogy a spammerbot-ok levadásszák, és telenyomják a postafiókod szeméttel! Frankye
Elküldtem
Sziasztok! Az alábbi videón látható irányjelző-féklámpa kombinációt szeretném megvalósítani, azzal az eltéréssel, hogy ha indexelek, akkor az irányjelzőbe épített "pótféklámpa" ledek ne villogjanak felváltva a sárga ledekkel. Mellékelem a sémát, ami kipattant a fejemből és papírra vetettem.
Szerintetek kivitelezhető az elgondolásom? Videó
Sziasztok
Gyári swift pótféklámpámat akarom ledesítettem, mégpedig úgy hogy vettem 5db 25 smd ledes T10-es égőt, a gyári sima égőszálas T10-es helyére. Szépen is világít,a baj csak az vele, hogy mivel a swift 2005 utáni, így can bus rendszerű, mivel kicseréltem ledesre az égőszálast, nem érzékel ellenállást, és valahogyan , de felkapcsolt világításnál, alapból világít a pótféklámpám. Párhuzamosan elé egy mű terhelés kell, vagy is már kötöttem is. A T10-es eredő ellenállása az égőszál miatt 3,3 ohm, mindez 5db párhuzamosan kötve 0,6 ohm körüli értéket mutat. Szóval érzésem szerint egy 0,47 ohm műterhelés amit használtam, (de ha úgy érzitek más érték kell szívesen veszem ajánlatokat)! Gondom eddig nem is lenne, csak mivel nincs multiméterem, sajna watt-ot nem tudok párosítani az eredőhöz, mert ugye multiméterrel könnyű volna P=U*I -vel. Kérdésem igazából az lenne hogy a párhuzamosan kötött 5 db 5W-os T10-es égőnek W-ban mennyi lenne az eredője, hogy lehet Watt eredőt számolni, sehol sem találom. Mű terhelésnél huzal ellenállást használok, a tokozott aranysárga színűt, de kezdetem 5W-tól egészen most 50W-nál tartok, de a fékezésnél adódó hőt eddig egyik sem bírta, főleg ha pirosnál rajta is hagyod a lábad, szinte mind kiégett a tokozásából, szénné égtek? szerintetek mekkora teljesítményű ellenállás az ami biztosan jó lenne ide, még hosszan tartó féken hagyott lábnál is, ami nem égne szét, nem lenne tűzforró? Hogyan tudom kiszámolni, és az általam alkalmazott , 0,47 ohm jó e tutira, már csak azért mert 0,68 ohm -al próbálkoztam, de mivel can bus-os kocsi, így a sima hátsó lámpában lévő féklámpa égők fényerejét, halványan, alig észrevehetően, de vissza visszavett, de mondom ez 0,68 ohm-nál volt csak, 0,47 ohm-al semmi ilyen probléma.Válaszokat előre is köszönöm, és remélem tudtok mondani egy jó watt értéket, mert eddig, jó pár huzal ellenállást dobtam ki, és az 50W-os is meghalt ![]() üdv
Helló!
Elvileg az izzók teljesítményét összeadva kijön az össz teljesítmény. Az ellenállás kb 30W-os fűt el. Az 50W-os ellenállás jó lenne, csak jó nagy hűtőfelület kellene neki, hogy azt a 30W hőt le tudja adni a környezetének. Enélkül mindig tönkre fog menni. De egyébként mi értelme a ledesítésnek, ha a fogyasztás ugyanúgy meglesz, csak épp elfűtöd a drága energiát?
szia Ricsi89
Köszönöm a válaszodat, sajna 50W-os is kevés, hosszabb taposásnál piros lámpánál, pedig a csavarozható füleire, az aljára, egy vastagabb alu lemezt is hozzáfogattam síkban, hogy megnöveljem az aktív hűtőfelületet, (mert sajna hűtőbordám nincs) és így is kidurrant az 50W, bár jóval tovább tartott mint a kisebb társai, 25W, 10W, 5 W, stb... Ha most rendelek, egy 0,47 ohm-os 100W-osat, szerintetek az bírni fogja, az alácsavart alulemezes hűtőfelülettel? Gondolom abból nincs semmi baj ha a Watt számmal jóval a fölé megyek, ami esetleg a kívánt méretű lenne! De a 0,47 ohm az szerintetek jó érték, a fenti írtak szerint? Ricsi89, akkor ha jól értelmezem a mondandódba, a párhuzamosan kötött T10 es 5W-ok, összeadódnak, mintha sorosként lenne valami? az az 5*5W=25W -- ebből következik a 30W? Nagy hűtőfelület, sajna az alulemez csíkon kívül pedig nem fér be a kasztniban, a pótféklámpának szánt helyre.
Ricsi89
"De egyébként mi értelme a ledesítésnek, ha a fogyasztás ugyanúgy meglesz, csak épp elfűtöd a drága energiát?" erre válaszolva, sajna a műterhelésen kívül, ami nálam egy huzalellenállásban valósulna meg, jobbat nem tudtam kitalálni, gépészmérnök vagyok, az elektronikát, csak amatőr szinten. Létezik egyébként valami más megoldás is , kapcsolásos, nyákos, hogy ne kelljen elfűteni az energiát? Sajna can bus rendszert csak így tudod átverni a kocsiban, mert másképpen hibajelet dobálna, hogy kiégett az izzó stb.... üdv
Szia!
Számolj kicsit utána: az általad beépitett 0,47 ohmos ellenállás 12V-on több mint 25 A áramot kér, és 300W -ot fűt el...és ehhez nem kell mérőműszer sem. Ha jár a motorod és töltésed is van ,ez felmegy 30 A és 400W fölé.. jó, hogy nem olvadt még el ,vagy nem gyulladt meg a féklámpához menő vezetéked és / vagy a féklámpakapcsolód.A biztositékod nem tudom, hogyan birja, de a can-rendszered valószinűleg rövidzárat érzékel.Ha ellenállással kisérletezel, 5 Ohm, 50 W -ot kéne kipróbálnod.Jó eséllyel több károd lesz,mint hasznod a mutatványból. üdv :hp
Na igen ebben igazad van, lehet, de nem féklámpa lenne a dolog lényege a sima hátsó armatúrában, hanem a pótféklámpa vékony csíkja a tető alatt picivel. És nem folyamatos üzemről van szó, hanem csak akkor, mikor nyomod a féket, kb olyan max 10 másodpercekről, időközönként, az 50W már elég jól bírta folyamatos nyomás mellett kb fél perc után lett olyan meleg hogy már nem tudtam tartani, az ellenállást a kezemben. Azért is gondoltam 100W-ra, hogy az talán alulappal megnövelt felülettel sokkal jobban bírná. Sajna a válaszodban írt 5 ohm nem lenne jó, bár az ohm képlet szerint igen igazad van, de mivel can bus -os a kocsi, így 5 ohm-al, átesnénk a másik oldalra, a féklámpák fékezéskor nagyon sokat veszítenének a fényerejükből, ergo, nem is látszódna igazából messziről ha fékeznék. Gyáriban alapban 5 db T10 -es égő van párhuzamosan , ezeknek 3,3 ohm a fajlagos ellenállásuk, fűtőszál miatt, párhuzamosan redukálva ez kb 0,6 ohm, ezzel van belőve a can bus, a ledes égőknek ugye 0 ohmikus ellenállásuk, üzem közben. Tehát ezért gondoltam, hogy a 0,47 ohm jó lenne, és jó is, csak a watt nem stimmel mindig, nagyobb értékkel is próbálkoztam, de már 1 ohm-nál veszített a fényerőből a fékezési fény, azért gondoltam hogy 5 ohm-nál nagyon nem is látszana. De azon gondolkodtam hogy az autós boltokban kapható kiegészítőként beépíthető, és sok esetben a gyárival megegyező méretű, ledes pótféklámpákban is megoldják csak valahogy. De lehet kapcsolással, valami más logikával. Ehhez kérnék segítséget, hogy mi lenne a jó, és válaszokat, és az eddigi válaszokat is előre köszönöm.
Ui: jah és ha, ahogy írjátok is, nem teszek be műterhelést, sajnos alapból mindig világít a pótféklámpám, de csak akkor ha, világítást kapcsolok. üdv
De az izzóknak hidegen sokkal kisebb az ellenállásuk, mint üzem közben felmelegedve. És itt nem a hidegen mért ellenállással kell számolni, hanem az üzem közbenivel. Az meg magasabb érték.
Egyébként itt az a baj, hogy szerintem egy ellenőrző áram van mindig a szálon, ami nézi, hogy nem szakadt-e esetleg az izzó. Nos ez az áram pedig épp elég annak, hogy a led világítson tőle.
Szia Ricsi
értem én amit mondasz, mert próbálkoztam nagyobb ellenállás értékkel is, de akkor halványodik a fékezési világítás.... ezt akkor nem értem miért van...
Szia! A ledes pótféklámpának az egyik féklámpától hozd el - két szálonon - a táplálást. Minden problémád megoldódik.
Az ellenállásos változat megoldása egy izzó lenne, kihasználva az alacsony hideg, és magasabb meleg ellenállását. Azt viszont el kéne rejteni
Értem az ellenőrző áram fogalmát is, de 0,4 ohm-al, semmi gond nem volt, felkapcsolt világításnál, nem világított így, ennél nagyobb ohm-al sem, de sajna nagyobb ohm-al, viszont már a féklámpa fényerő sokat veszített az erejéből.
Megéri felgyújtani az autót egy "szép" lámpa miatt?
És ha nem bazi nagy ellenállással próbálkoznál (ami vagy eltalálja vagy nem a szükséges áramfölvételt) Hanem egy nagyteljesítményű fetet használnál és PWM -el megszabályoznád?
Szerintem az ellenállás ki is maradhatna, csak óvatosan, nehogy túlterheld az áramkört. |
Bejelentkezés
Hirdetés |




))










