Fórum témák
» Több friss téma |
Hello mindenkinek!
Tudom hogy szamtalan ilyen tema van a forumon de megis ugy erzem hogy az enyem mas. Mikrovezerlovel szeretnem megoldani, ami azt jelenti, hogy egy kulonallo modul es soros porton komunikal a szamitogeppel. Egy 12 voltos teherauto ablaktorlo motorjarol van szo ami 12 Ampert eszik meg maximalis terhelesnel. Nem igazan talaltam hasonlo terveket a forumon hiszen en jobbra balra mozgatast szeretnek vele megvalositani. Szoval hidas kapcsolast keresek. Ezek mellett hutobordat es hovedelmet tervezek bele es persze aramkorlatot. Talaltam egy megfelelo rajzot de sajnos vannak benne dolgok amiket nem igazan ertettem meg. Ezzel kapcsolatban kernem segitsegeteket. Bekereteztem a kerdeses reszeket. Elore is koszonom a segitsegeteket. Udv, Csaba
Inkább valami FET Drivert használnék(pl. ir2113, vagy hasonló), akkor nem kéne külön 24V-os táp sem. A többi vezérlő rész megvan? Mert akkor csak meg kell építeni...
a tobbi reszevel nincs baj, mert mikrovezerlok teren jartas vagyok, csak a motor vezerlese kicsit megfogott es sajnos amint emlitettem ebben a rajzban a keretezett reszek nem tisztak. Tudom, hogy ezt meg is epithetnem gondolkodas nelkul de megis meg szerettem volna erteni.
koszonom a hozzaszollast
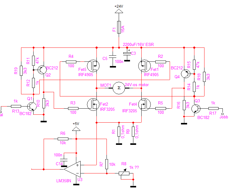
Ez egy egyszerű tranyós fokozat némi Gate védelemmel(a kis keretezett részben). Ha 5V-ot kapcsolsz a bemenetre, akkor a felső FET nyit ki, ha 0-t akkor az alsó.
De most látom, hogy P csatornás FET is van a kapcsolásban, ami ekkora áramra elég drága és bizonytalan. Építsd meg N-esekből(IRF3205) és használj FET drivert. 25A-ig nagy hűtőborda se nagyon kell, csak valami fül. (Kérlek írj rendesen! (nagybetű, írásjelek, stb...) Köszi!)
Koszi a segitseget!
Kis dokumentalodas utan meg visszaterek. Elnezest a rendetlen irasert! udv.
Ha délután ráérek, rajzolok egy fokozatot! (Köszönöm az inteligens reagálást!
Biztos hogy kell bele az irányváltás?
Én még eddig csak olyan ablaktörlőket láttam amik mechanikusan oldották meg az ablaktörlő alternáló mozgását, tehát egyirányú meghajtást igényeltek!
Nem hiszem, hogy ablaktörlő lesz. Inkább kapumozgató motor (Én is egy LADA ablaktörlő motorral huziháltatom majd, már kipróbáltam, elbírja a 200kg-os kapumat.).
Persze lehet hogy nem jól tippelek. Viszont azt nem tudom én sem, hogy szabályozni akarja-e a fordulatszámot, de ez mindegy is, mert az is megoldható a vezérlővel.
Na, összedobtam egy kapcsolást a FET Driver adatlapja alapján. Elvileg működnie kell, de kipróbálva nem volt, ezt neked kell, ha van hozzá kedved és időd. A védelmi részt másoltam a rajzodról, szerintem kisebb poti kell mint 10k és még az 1k-nál is, de ezt is ki kell próbálni. A próbákat áramvédelemmel ellátott tápról kéne végezni.
Én ugyanezzel az áramkörrel fogom hajtani a kapumotoromat, ha elérek odáig!
Annyi van, hogy a Vs, Vb pontok közötti elkó inkább 25V-os legyen. Bár meg lehet mérni mennyi ott a fesz, elvileg 16V alatti, de az adatlap szerint max 20V...
Kérem, hogy más is nézzen rá és ha hibát talál jelezze! Köszi!
Szia,
jogos a kerdes. Ez egy atalakitott ablaktorlo motor, ami egy nagy vizcsapot fog mozgatni a hozam fuggvenyeben. Ugyanitt megkoszonnem a tervrajzott wattnak, kerdesem annyi lenne, hogy miert szuksegesek a FET meghajtok? Ha szoftverbol kivedem a Fetek osszerugasat, akkor minden rendben lesz es 4 bitten kapcsolgatom a megfelelo 2 labat!
A FET driver azért kell, mert a felső FET-ek D kivezetéséhez képest a Gate-re 10V-al több kell kerüljön a teljes kinyitáshoz. Ezt oldja meg a meghajtó.
Két kimenet elég, ahogy a kivezetéseken is látszik(bal-jobb). Természetesen egyszerre nem szabad bekapcsolni, mert kiveri a biztit. Az SD lábat alacsonyra lehet tenni, vagy a védelemmel azt lehet kapcsolni 5V-ra, ha le akarod kapcsolni az egészet, pl. ha sok az áram. Talán az is működne, ha az OPA kimenetét rákötnéd, de lehet, hogy azt még erősíteni kéne, illetve határozottabbá tenni a szintváltást. HA PIC-el figyelnéd az OPA-t, az lehet, hogy lassú lenne, inkább analog kéne ezt megoldani, gondolom az eredeti rajzon ez a rész rajta van.
Koszonom a gyors valaszt.
Mosfet Driver ara a hu.farnell.com -on Eleg csipos ara van a drivereknek es sajnos azt is hozzatennem, hogy 24 voltos motorom van, ami csak annyit jelent, hogy at kell meretezzem az alkatreszeket. Amugy koszonom a kapcsolasi rajzot. En sokkal egyszerubben kepzeltem el az egeszet. 4 FET es a megfelelo labait behuzom 1 PWM jellel es persze nemi vedelmet teszek bele. Olcsobb megoldast keresek sajnos. Megegyszer koszonom szepen a segitseget.
Ez a boostrap kondis megoldás csak akkor működik jól, ha van egy fix kapcsolási frekvencia, tehát bizonyos időn belül újratöltődik a boostrap kondi (C6 X C13 és C7 X C12), ha ezek hosszidejű statikus állapot miatt le vanank merülve, akkor a felső fet nem tud bekapcsolni.
Szóval a programban kellene gondoskodni időnként egy "frissítésről" PL csak egyik félhidat vezérelni egy kört így a motor nem csinál semmit, de a Boostrap kondi feltöltődik. Én mágnesrelés irányvátást tettem volna bele. (Árammentes átkapcsolás -> hosszú élettartam) Egy darab fet és egy darab alsó oldali meghajtó, meg egy irányvezérlés + relémeghajtás.
PWM? És ha végképp statikus a vezérlés, akkor elkerülhetetlen a segédtáp, valami kis DC-DC is megteszi. Egyébként köszönöm az észrevételt, szép találat!
Akkor a vezérlést úgy kell megalkotni, hogy a jobb és bal bemenetekre konjugált PWM jelek kerüljenek.
magyarul D=50% kitöltésnél lesz a 0 fordulatszám. D<0,5 egyik irány D>0,5 másik irány De a statikus probléma még mindig fennáll, programban korlátozható lenne a D min és max, de így a motor teljesítménye nem használható ki maximálisan (lehet egy kicsit magasabb feszültségől üzemeltetni) Relés dolog csak, akkor jó ha rithán kell iránytváltani, és nem kell a féküzem, valamiért a kapumozgatás maradt meg bennem.
Sziasztok!
Egy apró megjegyzés. A motor max árama 12A, a kiírás szerint. A figyelő-ellenálláson (0.1 Ohm) 1.2V esik ilyenkor. Az LM358 negatív bemenetén az 5V - 10k/1k beállítás esetén 0.45V lesz, vagyis 4.5A esetén lép működésbe. Ha az 1k-s poti lejjebb van csavarva, akkor még kisebb áramnál jelez. Az eredeti 10k-s poti esetén, max 2.5V lehet a komparálási szint, vagyis 25A lehet az áramkorlát. Lehet, hogy valamit nem vettem figyelembe...
Igazad van.
A megoldás nem az 1k poti cseréje, hanem a 0,1ohm csökkentése felére, harmadára, így kisebb teljesítmény fog elfűteni és több feszültség marad a motornak. Köszi az észrevételt!
Én nem szeretem a P-s FET-eket, de ettől még jól is működhetnek a felsorolt darabok, nem is drágák. Az eredeti tranyós kapcsolásban felasználhatóak(a harmadik nem annyira).
Ha PWM is szóba kerülne, nem csak a be-ki, akkor már kételyeim támadnának a tranyós áramkör megfelelő meghajtó képességéről! Köszi, a javaslatot!
A javaslatok alapján módosítottam a rajzot. Ez csak on-off módban működik, PWM módban valószínűleg lassú.
Koszonom a valaszokat meg a sok hozzaszollast!
Koszonom watt a modositott rajzot, de eszrevetel annyi, hogy en PWM modban hasznalnam, szoval az, hogy lassu, mit takar? udv, cs
Sziasztok!
Hasonló kérdésem lenne a topicinditóéhoz, de nekem olyan konfigurációt kellene produkálnom, ahol egy PC segítségével vezérlem egy 180V/8A-es DC motor fordulatszámát dinamikusan. Mindenféle elgondolásom volt a dologra, de keresem a lehetőség szerint legegyszerűbben megvalósíthatót. Tulajdonképpen vagy sokkivezetéses toroidban gondolkozok, aminek az egyes szegmenseit relével kapcsolom sorba, és pic-el vezérlem a PC soros portjáról vagy Nemtudom ismeri-e valaki a kbelectronics termékeit, ők gyártanak ilyen DC motor szabályzókat (pl. http://www.axiscontrols.co.uk/en-GB/kbdcdrives.aspx ) angliai disztributor. Ezek közül is a KBIC-225 -t néztem ki magamnak, de hogy őszinte legyek elég furinak tartom, hogy az eszköz leirása alapján semmi külső tápot nem igényel - pedig ugye az én motorom majd 1.5kw-os, amire ha toroidot kötök az sem lesz kicsi...
Azt, hogy a FET-ek melegedni fognak. A gyors nyitásért, zárásért csak egy komolyabb meghajtó felelhet. Azt is fedd figyelembe, hogy ha ezt a motort megterheled, nem 12A-t fog felvenni, hanem sokszorosát! Persze az áramhatárolóval ezt lehet kezelni. Kérdés, hogy elég nyomatéka lesz-e induláskor.
Ha elviseli a motor a PWM szabályzást, akkor IGBT-vel meg lehet oldani elvileg.
Én azt gondoltam, hogy a PWM szabályzás egy általános motor-fordulatszám vezérlési mód. Az se biztos hogy elviseli a motor? Ajajj. Most is van a motoron vezérlés, de manuális, ami nem PWM elven működik, hanem a feszültséget növeli-csökkenti. Jobban járok a sokkimenetes toroiddal?
Én még nem láttam ilyen magas feszültségű motort PWM-el szabályozni, igazából a felépítését sem ismerem. Modell motorokat szabályoztam PWM-el, de azok állandó mágnese elég erős, hogy ne mágneseződjön le...
Hello,
tudom, hogy mar beteges az, hogy en ehhez a megoldashoz igy ragaszkodom. Kerdesem az lenne, hogy ez igy mukodo kepes lenne-e? Nem gond ha melegednek a FET-ek mert lesz rajta egy 20x10 es hutobordam termisztorral es hovedelemmel, meg az aramfelvetel sem gond, hisz ott van az aramkorlatom es ami a sebesseget illeti, az nem fontos, hisz mondtam egy vizcsapot forgatok. Kerlek vess meg egy utolso pillantast a rajzra! Koszonom elore is, Csaba
A kondik a kapuk kimenetén nem tudom mit keresnek ott, egyébként logikailag jónak tűnik, ha első bekapcoslás után nem durrognak el a FET-ek akkor jó is lehet.
|
Bejelentkezés
Hirdetés |










