Fórum témák

» Több friss téma
Fórum » PIC kezdőknek
 
Témaindító: Placi84, idő: Okt 3, 2005
Témakörök:
- A PIC ÖSSZES Vdd és Vss (AVdd és AVss) (tápfeszültség) lábát be kell kötni!
- A táplábak mellé a lehető legközelebb 100nF-os KERÁMIA kondenzátorokat kell elhelyezni.
- Az MCLR lábat, 10kohm-mal fel kell húzni a Vdd tápfeszültségre.
- Külső kvarc használatakor 4MHz-ig XT, a fölött pedig HS konfigurációt kell beállítani.
- Stabilizált tápegységet kell használni, a kapcsoló üzemű "telefon töltő" adapterek okozhatnak hibákat.
- Programozáshoz, használj lehetőleg PICKIT2 vagy 3 programozót. Kerülendő a JDM (soros porti) programozó.
- A PIC adatlapja (PDF), tartalmazza a lábak kiosztását és a PIC minden paraméterét. Az adatlap ingyen letölthető!
- Egyes PIC típusoknál az RA4 nyitott nyelőelektródás (Csak lefelé húz L szintre, H szintet nem ad ki!)
- Ha a PGM lábat digitális ki-/bemenetnek használod, az alacsony feszültségű programozási lehetőséget le kell tiltani.
Lapozás: OK   48 / 1225
(#) greatman válasza edison14 hozzászólására (») Feb 19, 2010 /
 
Szerintem megéri. Még a nem kezdőknek is. Majd csinálok egy képet az egyik ilyen 'próbapanelom' -ról. Szinte mindent ezen pakolok össze, legalábbis az alapáramköri dolgokat. Ha valami spéci egyedi áramkör kapcsolódik hozzá, akkor csak azt a részt kell próbapanelen összedobni. Szerintem bármilyen eszköz fejlesztésekor nagyon jól jöhet. Ráadásul sokkal gyorsabban tudsz így kipróbálni dolgokat. Csak átdugod, átkötöd, és próbálod. Sokminden a fejlesztés során jut eszedbe, akkor derülnek ki olyanok, amit esetleg módosítani kell. Ha magadnak csinálod, akkor a saját igényeidet tudod figyelembe venni. Az enyém pl. bármikor bővíthető, mert van rajta egy busz rendszer, amivel szépen fel lehet fűzni az egyes kártyákat. Így jelenleg külön van egy kártya ami az alapáramköröket tartalmazza, jó PIC -hez és AVR -hez is. Van egy Output kártya, amin a kimeneti perifériák vannak, és egy Input kártya, amin a bemeneti cuccok vannak.
(#) watt válasza vicsys hozzászólására (») Feb 19, 2010 /
 
Minden szavaddal egyetértek, ne haragudj, ha sértő lett volna a reagálásom!
(#) watt válasza edison14 hozzászólására (») Feb 19, 2010 /
 
Egy amatörnek, aki PIC áramkörrel akar foglalkozni, képesnek kell lennie saját, egyszerű, összelógatható áramköröket terveznie, kiviteleznie. Ezért véleményem szerint nem szerencsés kész áramköröket vásárolni, mert az csak egy játék lesz, ami talán a programozás elsajátításához megfelelő, de utána zsákutca.
Csatolok egy képet a régi próbapanelemről, én ezen szoktam összelógatni az agyszüleményeimet, már ha ráfér és nem SMD...

Tervezz egy hasonló teletüskés panelt, először elég az is, ha kevesebb, akár egy foglalat van rajta, bár ha már nekiállsz ráfér több is, csak jobban át kell gondolni. Arra ügyelj, hogy jó sok Vdd és GND tüskét tegyél fel, mert abból mindig hiány van! Nem kell rá semmi(csak ICSP, 100n-s kondik!, esetleg reset gomb felhúzó ellenállással(10k), bár azt az ICSP-re is rá lehet dugni...), még LED-sem, mert azt külön kis panelen(tüskealjzatos), vagy egyes csatlakozón oda dugod, ahová kell. A többi kiegészítő áramkörödet is hasonló módon tudod megalkotni. Ha meg drótozni akarsz, akkor egy üres tüskealjzatot dugsz a tüskékre, és már forraszthatod is(sztatikus töltéstől védd a PIC-et)... Jó tanulást!
(#) greatman válasza watt hozzászólására (») Feb 19, 2010 / 1
 
Szerintem is a PK2 talán a jobb megoldás, habár az első égetőm nekem is LPT -s volt. Nekem kiválóan működött, csak szerintem sokan azt nem veszik figyelembe, hogy jópár feltételnek teljesülni kell az LPT -s égetők sikeres használatához. Sokaknak ez nem is tűnik fel, mert véletlenül nála vagy teljesülnek a feltételek, vagy éppen nem okoznak gondot, míg másoknál több apró, egyenként nem is jelentős probléma áll fent. Így hiába küszöböl ki egy hibát, attól a másik még fenn áll, és nem működik az égető.
Szerintem a következő apró dolgokat alapvetően mindenkinek figyelembe kellene venni, és amikor ezek teljesülnek, szerintem nagyon kevesen maradnának, akiknek nem megy a párhuzamos égető:
1. Az újabb gépek egyre gyorsabbak, így az LPT port időzítésével gond lehet.
2. Sajnos kihaló félben van az LPT port, ráadásul az alaplapi LPT -k kezdenek erősen elcsökevényesedni.
3. Az LPT portoknak több üzemmódja is van, amit a BIOS -ban lehet állítani, ezt sem kellene elfelejteni.
4. Táp szűrése, 100nF -os kondi az égetendő uC lábaira.
5. Párhuzamos kábel hossza, minősége.
6. Op rendszer állapota. (Ne legyen minden szeméttel, vírussal, alkalmazással, háttérben futó processzekkel tele)

Saját tapasztalat egy Oshon égetővel: Sokáig kifogástalanul működött, semmi gondom nem volt vele. Érdekes, mert megvolt a PK2 -m, ennek ellenére szinte mindig az Oshonnal égettem. Aztán egyszercsak elkezdett hibázni, majd a vége felé már egyáltalán nem tudtam vele égetni. Nem értettem a dolgot, ugyanazon a gépen volt, ugyanazzal a programmal. Elővettem PK2 -t és mindent tudtam vele égetni. Nem is foglalkoztam vele, amíg a következő nem történt. A gépem is elkezdett rakoncátlankodni. Szétszedtem, hogy átnézem, hardveresen és szoftveresen is. A lényeg, hogy sor került a tápra is. Megdöbbenve vettem észre, hogy az összes kondi a szekunder oldalon fel van pukkadva, az elektrolit ki van folyva. Tápcsere. (Volt kéznél másik.) Jött egy ötlet, Oshon kipróbál újra, és mit ad isten, újra kifogástalanul éget.

(#) szilva válasza Hp41C hozzászólására (») Feb 19, 2010 /
 
Én a következőt szoktam követni: microchip.com főoldal, bal alul a "design" szekcióban "data sheets" linkre kattintok. Az így előjövő oldalon kiválasztom az áramkörcsoportot (8 bites PIC-ek esetében nem is kell semmit választani, az az alapértelmezett), majd a választómezőben a konkrét típust. Az így elérhető oldalon általában minden, az adott típushoz kapcsolódó dokumentum (adatlap, programozási specifikáció, appnote-ok) egy helyen van, lehet mazsolázni, mire is vagyok kíváncsi.
(#) szilva válasza zenetom hozzászólására (») Feb 19, 2010 /
 
A panelt nem nagyon lehet elrontani, én a klónom prototípusát csupaluk próbapanelen raktam össze, úgy, hogy a hátoldalon cinnel voltak kialakítva a vezetősávok. Problémamentesen működött.

Ha egy jól működő paneltervet megrajzolsz filccel, esetleg annyira széthúzod az alkatrészek elhelyezését, hogy kényelmesen megrajzolható legyen, akkor biztosan működni fog Neked is.
(#) watt válasza greatman hozzászólására (») Feb 19, 2010 /
 
Igazad van, és jól összefoglaltad a dolgot, ami reméljük sokak hasznára válik! Főleg a táppal kapcsolatos megjegyzésed az oshonnal kapcsolatban érdekes, mert bennem is felmerült, hogy a tápok szórják tele zajjal az LPT portot! A PK2-vel az egyetlen baj, ha építeni akarod, hogy kell egy égető hozzá!
(#) Hp41C válasza greatman hozzászólására (») Feb 19, 2010 /
 
Sziasztok!

A Wind@w$ operációs rendszer a párhuzamos portokon (alapbeállítás esetén) nyomtatókat keres, hála a pulg&play (plug&pray) módszernek. Ha régen ki is kapcsoltuk eme szolgáltatást, egy frissítésnél visszaállhat...

Sziasztok
(#) vicsys válasza watt hozzászólására (») Feb 19, 2010 /
 
Nem bántottál meg. Ez egy szakmai beszélgetés aminek a nyertesei az olvasók.
Nincs gond a klón beégetésével. A tapasznyalat azt mutatja, hogy nagyon sok rendkívül segítőkész emberke jár ide. Természetesen válasz borítékért én is felprogizom.
(#) zenetom válasza szilva hozzászólására (») Feb 19, 2010 /
 
Én is a Te klónodat csinálom meg, most azon tűnödöm hogy a zöld színű alkoholos filc is jó-e. Végülis a vaskloridnak csak az a lényeg hogy ne érintkezzen a rézzel, tehát ha a filc anyaga (nem tudom mi van benne az alkoholon kívül még ) befedi a rezet akkor nem bántja a rezet a vasklorid.
Köszönöm eddig is mindenkinek a segítséget! :yes:
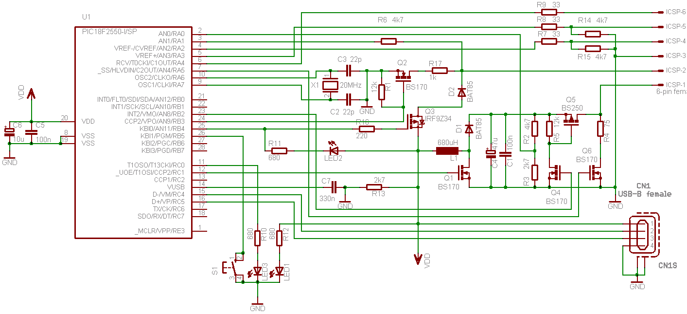
(#) tommy55 válasza Hp41C hozzászólására (») Feb 19, 2010 /
 
A 26-os lábon nincs ellenállás, csatoltam a kapcsolási rajzot.
(#) potyo válasza greatman hozzászólására (») Feb 19, 2010 /
 
Az LPT port időzítése nem kellene, hogy gondot okozzon, bármilyen gyors a gép. Utána kell nézni a QueryPerformanceFrequency és QueryPerformanceCounter "szavaknak". A lényeg, hogy van a hardverben egy számláló, aminek a számlálási sebességét az első függvénnyel lehet lekérdezni, és Hz-ben adja az eredményt. A második függvény pedig a számláló pillanatnyi értékét kérdezi le. Ezzel tudunk elméletileg akár us pontosságú időzítést is csinálni. A lényeg, hogy a Counter értékét addig kérdezgetjük le egy while ciklusban, amíg az értéke el nem ér egy bizonyos szintet. Legjobb írná rá egy függvényt, pl. Delayus néven, amit azután csak meghívunk egy adott paraméterrel, hogy mennyi időre legyen a program futása felfüggesztve. Portláb magas szintre, Delayus(50), Portláb alacsony szintre, stb. Pontosabban szólva azt tudjuk, hogy a kiadott jel szélessége nem lesz rövidebb a megadott szélességtől. Hogy szélesebb lesz-e, azt nem tudni, mert ha közben az operációs rendszer valami mást csinál, akkor azzal el tud nyúlni késleltetés hossza, de ez ugye nem szokott probléma lenni.

Az LPT üzemmódokat le lehet kérdezni, és be lehet hozzá állítani a portot. Lehet, hogy ezt nem minden égetőprogram csinálja meg, de megoldható lenne ez is.

Sajnos tényleg kihalófélben van. Én is épp nemrég akartam egyik helyen próbálni, erre kiderült, hogy ott egyik gépen sincs már (mondjuk egyformák a gépek). Szerencsére a végleges helyén még van párhuzamos port. De ez való igaz, hogy aki kontrollerekkel akar foglalkozni, és nem csak "egyéjszakás kalandnak" szánja a dolgot, azoknak érdemes kicsit komolyabb égetőt építeniük. Ezért nem teljesen értem, hogy miért építik a watt féle mini égetőt azok, akiknek nem csak arra kell, hogy egy áramkör utánépítéséhez egy chipet felprogramozzanak (vagy pl. Pickit2 építéséhez). Mert arra a célra tökéletes, gondolom watt is erre a célra szánta főképp. Én a hajamat tépném, ha fejlesztés közben minden égetéshez kézzel kellene kapcsolnom a Vpp-t a chipre. Ilyen célra minimum az Oshon égető kellene, de inkább watt égetője, mert ahhoz nem kell más táp a PC vagy a céláramkör 5V-ján kívül...
(#) Hp41C válasza tommy55 hozzászólására (») Feb 19, 2010 /
 
Szia!

Az eredeti rajzon szerepel egy 10k a pic18F2550 Vcc lábához, bár a program bekapcsolja a belső felhúzó ellenállását...

Szia
(#) vicsys válasza zenetom hozzászólására (») Feb 19, 2010 /
 
Lehet filccel is szép nyákot csinálni, csak ne kapkodd el.
Még szabad kézzel is lehet szépet rajzolni de jobb ha használsz vonalzót.

filces.jpg
    
(#) JamesTKirk hozzászólása Feb 19, 2010 /
 
Szép estét mindenkinek!
Most regeltem és segítségért fordulok hozzátok...
Nincs meg valakinek ez a könyv pdf-ben vagy doc-ban?
Dr. Kónya László: PIC mikrokontrollerek alkalmazástechnikája
És ha valaki tud egy megbízhatóan működő pic égetőt és tesztert akkor annak nagyon örülnék.
a serial PIC16fXX
Nagyon jó az oldal!!
Segítségeteket előre is köszönöm.
(#) alap válasza JamesTKirk hozzászólására (») Feb 19, 2010 /
 
Szia
Ez a wat felhasználonk oldala.
Látogas el erre az oldalra wattmep.tvn.hu
sok jo dolgot olvastam erröl én is most kezdem a picet.
(#) szilva válasza zenetom hozzászólására (») Feb 19, 2010 /
 
Nem mindegy a szín!

Viccet félretéve ki kell próbálni az összes színt egy adott filcből, mert van, amelyiket megkapja a vasklorid, van amelyiket nem. Én pl. pont a zöld és a piros filcekkel tapasztaltam a legkevesebb problémát ilyen téren. Jó volt még a fekete is, a legkevésbé jónak a kék tűnt. Arra vigyázz, hogy rajzolás előtt zsírtalanítsd a rezet, mert a zsíros felületen nem tapad meg jól a tinta!
(#) szilva válasza tommy55 hozzászólására (») Feb 19, 2010 /
 
Valóban nincs, az eredetiben sincs, a belső felhúzó ellenállást kapcsolja be a firmware.
(#) JamesTKirk hozzászólása Feb 19, 2010 /
 
alap

Köszönöm a segítséget,rögtön meg is nézem...
Igazából folyamatban van egy égető áramkör építése aminek dokumentációját ezen az oldalon találtam,de őszintén szólva nem bízok a külső táp nélküli égetőkben,mert elég sok probléma van velük.(Legalábbis ahogy olvastam.)Engem főleg a technikusvizsga miatt érdekel a dolog,mivel a suliban le vagyunk maradva a témával,és szeretném gyorsan megtanulni amit kell.
Vizsgán a programot nekem csak módosítani kell,nem megírni.Pl.:futófény sebességét állítani,futásirányt megváltoztatni.Nétem több áramkört ami égető és teszter egyben,de ezek túl drágák.
Majdcsak lesz valahogy....
Még van 10hét
Mégegyszer köszi
(#) szilva válasza Hp41C hozzászólására (») Feb 19, 2010 /
 
Tényleg van... Akkor a firmware-ből nézhettem ki, hogy bekapcsolja a felhúzót és ezért nem szükséges. Én még soha nem hallottam senkitől, hogy gond lenne, ha nincs felhúzó, de tény, hogy ártani nem árthat.
(#) szilva válasza vicsys hozzászólására (») Feb 19, 2010 /
 
Én régebben rengeteget rajzoltam kézzel (és szinte csak azzal, a vonalzóval mindig sikerült felkaparni vagy elkenni a már megrajzolt mintát). Lehet szépen csinálni, nagy türelem kell hozzá.

Plusz ki kellett fejleszteni egy olyan technikát, amivel megfelelően fedő réteget tud az ember felvinni, mert sokszor egy végighúzásra nem lesz olyan a rajzolat, hogy azon ne "lásson át" a vasklorid. Én a filcet szinte ecsetként használva "festem" a vonalakat, mert az egyszer végighúzottat ha mégegyszer csak simán végighúzom, akkor az katasztrofális lesz, csak felszedi az első vonalat. A réz nem szívja magába a tintát...
(#) watt válasza JamesTKirk hozzászólására (») Feb 19, 2010 /
 
Idézet:
„de őszintén szólva nem bízok a külső táp nélküli égetőkben,mert elég sok probléma van velük.(Legalábbis ahogy olvastam.)”

Valamit összekeversz.
(#) JamesTKirk válasza alap hozzászólására (») Feb 19, 2010 /
 
Megnéztem az oldalt,amit linkeltél,rengeteg hasznos dolog van rajta.Az égetővel ami ott fenn van az a gond,hogy nekem rs232-re csatlakozó kellene külső táppal,és NEM smd-s kivitelű,tudom hogy szebb és kisseb,de én maradok a hagyományos alkatrészeknél.
És nekem kifejezetten a 18lábú 16 os széria programozására kellene.Teszter áramkört találtam és terveztem hozzá Sprint Layout-ban panelt,de a pontos méretre nyomtatása nem sikerült.
(#) JamesTKirk válasza watt hozzászólására (») Feb 19, 2010 /
 
Lehetséges,a legnagyobb gond az hogy a vizsga itt van 10hét múlva és a suliban még a szükséges eszközök sincsenek meg,nem szólván az én és osztálytársaim ilyen jellegű tudásáról.Engem legalább érdekel,többet tanulok a témáról tőletek mint az iskolában egy tanév alatt.
(#) watt válasza JamesTKirk hozzászólására (») Feb 19, 2010 /
 
Ha kevés az időd, akkor venned kéne egy PICKit2-t. 10 hónap elvileg elég, hogy megtanuld az alapokat, de rengeteget kell olvasni még, hogy a dolgok kitisztuljanak.
Az SMD alkatrészekről pedig annyit, hogy azok is egyszerű alkatrészek, és szabad szemmel be lehet forrasztani egy csipesszel, ezért indokolatlan a félelem.
(#) JamesTKirk válasza watt hozzászólására (») Feb 19, 2010 /
 
Nem hónap,hanem hét...
És nem kell tudnom programozni csak a meglévőt módosítani.Most már látod miért vagyok kibukva?
(#) watt válasza JamesTKirk hozzászólására (») Feb 19, 2010 /
 
Hát, én elnéztem. Attila86 ennyi idő alatt saját programot írt, ha neki sikerült, talán neked is fog!
(#) JamesTKirk válasza watt hozzászólására (») Feb 19, 2010 /
 
köszönöm a bizalmat!
Akkor ha terhelhetlek még...
Az említett PICkit2 milyen pic-et tud programozni és az mennyiben tér el (program szempontjából) a 16-os széria programjától?Ami a másik probléma,a paneltervezés még megy de a maratás nem.ha van fóliára nyomtatott nyákrajz akkor a fotozás és a maratás ok meg az alkatrész beültetés is.Csak a nem tudom a nyák fóliát se nyomtatni se méretre állítani nyomtatás elött.
A másik kérdés,ez az égető USB-n kapcsolódik a géphez?
Nekem még egy régebbi alaplapom van (msi k7n2 delta -l)és ezen még az 1.0-as usb van,ez gondot jelent az égető tápellátásánál?+Milyen tesztelő áramkör használható hozzá
És ne haragudj a sok kérdésért.

U.i.:ha minden igaz jövő héten elkészül egy égető a 16 hoz.amennyiben működőképes lesz,tudtok nekem segíteni hogy merre induljak el a programozásban.
pl.:feladat egy futófény futási idejének csökkentése,meg tudjátok mondani hogy a programban melyik paraméterhez kell nyúlni és hogy milyen irányba kell változtatni?

még egyszer köszi nagyon jó fejek vagytok hogy segítetek
(#) icserny válasza JamesTKirk hozzászólására (») Feb 19, 2010 /
 
Idézet:
„Az említett PICkit2 milyen pic-et tud programozni”

Szinte bármilyet. Ha pontosabban akarod tudni, akkor itt találod a támogatott mikrovezérlők listáját, emitt pedig a PICkit2 honlapját.

Én annak idején a PICkit2 Starter Kitet szereztem be, abban egy 20 lábú PIC16F690 mikrovezérlő lakik.

Idézet:
„ezen még az 1.0-as usb van,ez gondot jelent az égető tápellátásánál?”
Inkább a kommunikációnál.... Ebbena fórumban azt állítják, hogy a PICkit2 az USB 1.x-et is támogatja, de nem tudom kipróbálni, nincs most olyan gépem kéznél.
(#) JamesTKirk válasza icserny hozzászólására (») Feb 19, 2010 /
 
Nagyon szépen köszönöm a segítséget.
Ahogy elnézem tényleg igazad van...Ami nekem kell talán mindent tud égetni.Kicsit utánaolvasok és majd kiderül mi lesz.Minden esetre köszönöm,hogy mindenki segítőkész és igyekszik segíteni a problémám megoldásában.
Nagyon jó emberek vagytok.
Köszönettel:JamesTKirk
Következő: »»   48 / 1225
Bejelentkezés

Belépés

Hirdetés
XDT.hu
Az oldalon sütiket használunk a helyes működéshez. Bővebb információt az adatvédelmi szabályzatban olvashatsz. Megértettem