Fórum témák
» Több friss téma |
Fórum » RS485 kérdések
Témaindító: kovácszozi82, idő: Júl 16, 2008
Témakörök:
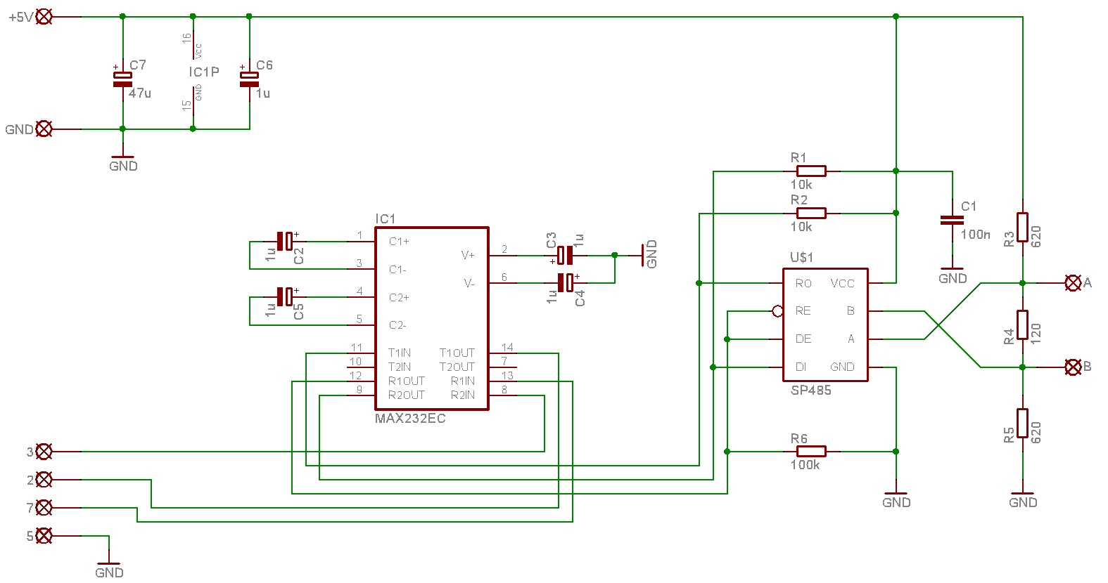
Szintillesztő IC-k segítségével, pl. MAX232 vagy HIN232 az RS-232 - TTL átalakításhoz, utána pedig SN75176, SP485, MAX485 stb a 485-ös buszhoz. Egy-egy illesztő a vonal mindkét végén, köztük csavart érpáras vezeték, és kész is.
Ha beírod a keresőbe, hogy 232-485 converter, lesz miből válogatni, illetve az említett IC-k adatlapjaiban vannak mintakapcsolások is, jól használhatóak.
A vevő oldalon egy MAX485 (LTC 485. stb ) megoldja egy PIC-kel lekezelve.
Az adó PC felöli részén egy ADAM 4520 - at alkalmaztam, mert a soros port jeleiből, nekem nem sikerült a MAX 485 adatirányát tiszteségesen lekezelni. Én is várom a reakciókat !
Csak egy naiv kérdés !
A csavart érpár kell-e? Nekem sima MTK 2x0.75- ön is működnek a dolgaim.
Kell, hogy ne legyen zavarérzékeny. Úgysem hiszem, hogy az MTK olcsóbb, mint az UTP...
Ahogy potyo mondta, a zavarvédettsége sokkal jobb csavart érpár esetén. Otthon lehet, én is bepróbálkoznék sima vezetékkel (mert egy centi UTP sincs), de a konvertert ipari környezetben használom, nagyteljesítményű motorok és frekiváltók környezetében, így nem sok választásom volt, csavarni kellett.
Az a kérdés, hogy a meglévő szoftver alkalmas-e az adatirány váltogatására, mert ugye a 485 egyszerre csak egy irányt tud.
A hardvert szépen kivesézték az előttem szólók, de ha a SW kész, vagy gyári, akkor inkább azt javasolnám, hogy az RX és a TX egy-egy 485 adó-vevő párossal - két csavart érpáron menjen. (UTP-ben 4 pár van) Ezzel a trükkel marad a protokoll 232, mégis mehet 3-400m-re a kommunikáció.
Szia!
Ha csak a soros portot akarod "meghosszabbítabni", akor miért nem RS-422? Így nem kéne az adatiránnyal bajlódni... Szia!
Tiszteletem!
Lenne valakinek kapcsolási rajza Ge-Fanuc 90-30 PLC programozó kábeléhez?A segítséget előre is köszönöm! (rs232->rs485)
Tiszteletem! Igen azzal kezdtem ,és benéztem ide is,de ez nem az a fórum ami nekem kell.
Tiszteletem! Igazad van,elnéztem valóban 422-es !
Kösz a segítséget,ha estleg mégis tudnál kapcsolási rajzot,vagy eladó kábelt, azt nagyon megköszönném!
Sziasztok!
Egy egyszerű RS232-Rs485 átalakítóval kapcsolatban merültfel egy érthetetlen dolog. A " fail safe idle state" azaz a hibamentes alapállapot biztosítása miatt kell fel-lehúzó ellenállás pár az A,B ágra. Azért hogy ha a vonalon mindenki csak vételi állapotban van, határozott logikai szintre állítsa be az ágakat. Ez, ha RS232-vel van kapcsolatban, azt jelenti, hogy olyan szintre kell állítani, hogy alap állapotban, az RS232 "MARK" ;-12V legyen, ennek megfelelően a MAX 232 TTL oldalán "H" lessz. "H" szintet a 75176 akkor ad ki a TTL oldalon (1.pin) ha az UA, és az UB (két 485-ös bement kissebb mint -0,3V. és akkor innentől kezdve belezavarodtam. ha feltúrom a netet alinkek egy része azt állítja hogy A - gnd, B - +Ut , a másik csoportja azt állítja hogy az A - +Ut, a B - gnd irányba kell előf3eszíteni az alapállás eléréséhez. Szinte két külön kupacba leht rakni őket. Akkor mos hol az igazság?
Sziasztok!
Azt szeretném megkérdezni, hogy hogyan lehet RS485-öt és a tápot 48V egyetlen csavart érpáron továbbitani? Ha jól tudom a frekvenvia (AC-DC) alpján lehetséges a szétválasztás. Létezik-e ehez valami kész kütyü, vagy külön diszkrét elemekből kell felépíteni? Elölre is a segítséget....
Hali
Ezt sajnos nem lehet. A RS485 a ket vonal feszultsegkulonbsegen alapulo adatatvitel. Erre nem lehet mas feszt ratenni. Amire Te gondolsz pl. antennaerositok, LNB-k taplalasa. Ott le lehet valasztani kondival a HF-et. Udv Vili
Ez nagyon rossz hír
Akkor viszont valami másik szabványos atviteli protokolt kell találnom, aminél meglodható a táp és a jel egy érpáron történő továbbítása. Nem tudon ezzel kapcsolatban lenne-e valami ötlet. Köszi.
Köszi a gyors választ, de a POE többszörösére emelné az ezköz költségét
Pár százas (kondi, ellenállás) eszközökre gondoltam....
Sziasztok,
Ki kellene építenem egy RS485-ös hálózatot egy üzemen belül. A busszal, annak működésével tisztában vagyok, amivel kapcsolatban viszont nincs tapasztalatom, az a zavarvédelem, földhurok és földelés kérdése. A helyzet a következő: A hálózat teljes hossza kb 800-1000m. Ez 100m-enként meg lesz szakítva, ezeken a pontokon egy-egy több funkciós eszköz lesz, de az egyszerűség kedvéért most csak repeater-ként tekintsünk rá. Ezek a repeater-ek galvanikusan is leválasztják az előttük-utánuk lévő 100m-es szakaszokat, tehát, lényegében sok, 100m-es hálózatom van. Az alkalmazott kábel cat5e FTP lesz. A kérdésem az, hogy megengedhetem-e azt a luxust, hogy a 100m-es szakaszokon belül nem alkalmazok galvanikus leválasztást a slave eszközökben? Igazából nem a csarnokban dolgozó hegesztők izgatnak (bár lehet, hogy kellene) hanem, az esetleges villámok, de leginkább a földpotenciál különbség a 100m-es távokon. Hogy illik védekezni megfelelő hatásfokkal a villámok ellen? Értem ezt úgy, hogy durva villámlás esetén, még ha zavar keletkezik is, használhatatlanná azért ne váljon a berendezés. Erre egy sima optikai leválasztás szerintem nem megfelelő, mert lehet, hogy az áramkör nagy része megmarad, de az optocsatoló kifekszik, ergo ugyanúgy nem működik tovább a berendezés, mintha nem is alkalmaztam volna leválasztást. Valószínűsítem, hogy tranziens szupresszor diódákkal jó hatásfokkal tudom védeni az adatvonalakat, de mi a helyzet a tápvonallal? Ez maximum 24V/2.2A-t tud. Nem tudom, alkalmazható-e tápvonalon is TVSD. A másik pedig a földelés kérdése. A feljebb említett repeater-ek egyben tápegységek is, ezek látják el energiával az adott 100m-en lógó összes slave-et. Slave eszközből kétféle lehet. Vagy földelt, vagy földeletlen. Földelt eszköz esetén, lehet-e számítani 100m-es távon olyan szintű földhurokra, ami már zavaró/káros lehet a kommunikációra és/vagy a repeater kapcsolóüzemű tápjára? Van bármilyen (költség)hatékony mód a kivédésére? A földeletlen eszközök többnyire kezelőszervek lennének. A terv az, hogy úgy lesznek kialakítva ezek az eszközök, hogy nem lehet hozzáérni az elektronikához. Mégis, engem azért érdekelne, hogy galvanikus leválasztás nélkül lehet-e kellemetlen, ne adj Isten veszélyes az emberre nézve az érintése a távoli földpontnak? Mindez azért kérdés, mert ha minden egyes eszközben galvanikus leválasztást szeretnék megvalósítani, az iszonyatos összeggel dobja meg project költségét, mert sajnos nem csak az adatvonalat kell leválasztani, hanem a tápot is, ehhez pedig mindenhol DC-DC konverter kéne. Ha nem is tudtok konkrét megoldásokat, nekem már az is sokat segítene, ha leírnátok a tapasztalatokat, hogy mire számíthatok. Nagyon köszönöm előre is! Idézet: „Mindez azért kérdés, mert ha minden egyes eszközben galvanikus leválasztást szeretnék megvalósítani, az iszonyatos összeggel dobja meg project költségét, mert sajnos nem csak az adatvonalat kell leválasztani, hanem a tápot is, ehhez pedig mindenhol DC-DC konverter kéne.” Bevált módszer 4 vezetékes vonalat használ (Schneider Semap 80 család), amiből két ér a közös, leválasztott tápfeszültséget viszi. Így elegendő egy táp az összes leválasztott eszköz kezelésére.
ebből a képből kiderül valakinek az, hogy azt az ellenállást hova kell bekötni pontosan?
Úgy látom, az RS485 feliratú DIL tok 6. és 7. lába közé.
Köszönöm válaszod!
Tehát gyakorlatilag akkor az egyik lábát a zöld másikat meg a sárga vezetékre ráforrasztom ?
Már csak ez volt vissza, beforrasztottam, de sajna nem működik a cucc.
Pedig elvileg ez így működőképes kéne legyen...legalábbis azt írták.
De majd kipróbálom amit írtál csak kell vegyek ellenállást . |
Bejelentkezés
Hirdetés |






Kösz a segítséget,ha estleg mégis tudnál kapcsolási rajzot,vagy eladó kábelt, azt nagyon megköszönném!






