Fórum témák

» Több friss téma
Fórum » RTÉK Gyorstöltő
 
Témaindító: bensfregen, idő: Feb 14, 2007
Témakörök:
Lapozás: OK   1 / 3
(#) bensfregen hozzászólása Feb 14, 2007 /
 
Még hasonlót sem találtam ehhez a kérdéshez, ezért merészeltem új témát nyitni erre a problémára.
A kérdésem fő irányvonala a Rádiótechnika Évkönyve 2001-es számában fellelhető NiCd-NiMH hálózati gyorstöltő mikrovezérlővel. Én és egy nálam szakavatottabb ismerősöm megépítettük ezt a kapcsolást, de egyikünknek sem működik a leírásnak megfelelően. Plussz két pártatlan szaki is átnézte, de ők is jónak vélték a megépítést. Azt szereném kérdezni hogy van-e valaki aki rajtunk kívül megépítette még ezt, vagy tud-e róla valamilyen információt ?
A panel "lelke" a CCS 9310B2 es 10 lábú jószág, amit ha felcseréltünk a két panelben, ugyanúgy működött mindkettő. A panelek legszembetűnőbb hibálya hogy a leírt gyorstöltőhöz képest is túl nagy áramot használ, és a kiadott visszajelző hangok sem azok amik le vannak írva, hanem sokkal elmsódottabbak, torzabbak. Próbálgattuk hogy teszünk bele új IC-t stb, egyszer sikerült normál hangjelzésekkel működnie de akkor egy 700mA akksit 2,4 A val kezdett tölteni. A kapcsolás butasága legfőképp abban nyilvánul meg, hogy elméletileg érzékeli hogy mikor tesszük rá az aksit és akkor egy piros led visszajelzése melett elkezd tölteni, ezzel szemben nálam akku nélkül is beindítja a töltést mind a led mind a torz hangjelzés szerint és le sem áll annak ellenére hogy még semmit sem kötöttem rá.
A teljes évkönyv innen letölthető: http://rapidshare.com/files/16450152/rtek-2001.djvu.html

A CCS9310B2 :
http://www.bticcs.com/9310.htm

Szóval ha bárki tud valamilyen információt róla légyszi jelezze.
Előre is köszi a segítséget.
(#) _JANI_ válasza bensfregen hozzászólására (») Feb 14, 2007 /
 
Szerintem a kontroller órajelét (CLK 16. láb) kellene ellenőrizni. Ha nincs stabil órajel akkor a kontroller semfog rendesen üzemelni....


(#) _JANI_ válasza bensfregen hozzászólására (») Feb 15, 2007 /
 
Az elkészített áramkör(ök) teljesen megfelelnek a rádiótechnikában leközölt kapcsolás paramétereivel?
Alkatrészek és táp.trafó elektromos paramétereire gondolok...

Érdemes lenne az 5V-os tápegységet ellenőrizni...
(#) _JANI_ válasza _JANI_ hozzászólására (») Feb 15, 2007 /
 
(#) erobi82 hozzászólása Feb 15, 2007 /
 
Ezt én ius megépítettem asszem a nyákon volt valami hiba a de már nem emléxem.Nekem müxik rendesen
(#) bensfregen válasza erobi82 hozzászólására (») Feb 15, 2007 /
 
Tehát az eredeti panelrajzon van valami elrontva ?
(#) erobi82 válasza bensfregen hozzászólására (») Feb 15, 2007 /
 
Én úgy emléxem mintha valamelyik tranyóval lett volna valami gond.
(#) bensfregen válasza erobi82 hozzászólására (») Feb 16, 2007 /
 
Lehetséges hogy egy tranyó így eldurvítja a helyezetet? Tehát rossz a tipust adtak meg ?
(#) erobi82 válasza bensfregen hozzászólására (») Feb 16, 2007 /
 
Ugy emlékszem mintha collector emitter lenne felcserélve.A hétvégén szétszedem és belekukkantok.
(#) bensfregen válasza erobi82 hozzászólására (») Feb 19, 2007 /
 
Már izgatottan várom a fejleményeket
(#) erobi82 válasza bensfregen hozzászólására (») Feb 19, 2007 /
 
700mA akksit 2,4 A val kezdett tölteni
A töltőáram korlátozást Neked kell megcsinálni, ez nem ismeri fel automatikusan a töltőáramot.Közben szétkaptam az enyémet, a gond csupán az hogy úgy össze van építve nemnagyon tudom szétszedni, nameg eszembe is jutott hogy ez volt életem első nyákfotózása, és fordítva világítottam le a cuccost úgyhogy az IC-k a forr oldalra kerültek .Ha szétkaptam teszek fel képet
(#) bensfregen hozzászólása Márc 6, 2007 /
 
Esetleg valaki más nem építette meg, vagy hallott róla ? Esetleg valami kapcsolat a szerzővel ? Németh Lajos tanár (ennyi tudok róla). Fonos lenne megtudnom hogy mi van elrontva a kapcsolásba.
(#) sturbi hozzászólása Márc 19, 2007 /
 
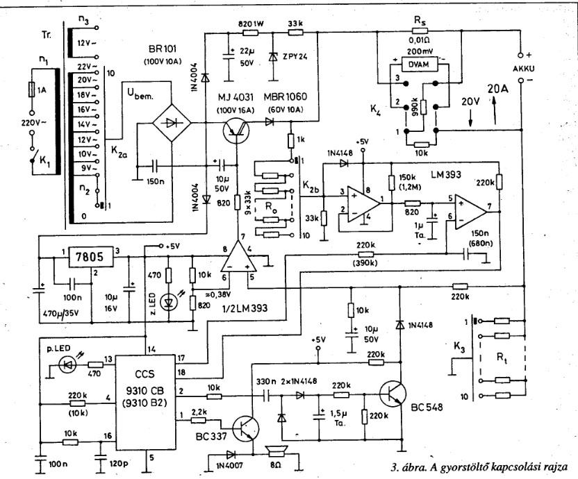
Én ugyan nem építettem meg, de az előbb rápislantottam a rajzra és úgy látom, hogy a panelen van egy hiba a K2b-nél. A panelen össze van kötve az LM 393 hármas láb; 33 Kohm; 1N4148-on kívül az 1 Kohmos ellenállás is, tehát ott a nyákot meg kell szakítani és a K2b-t a 33K; 1N4148 találkozására kell kötni, az 1 kilóst a 9*33 kohm létra tetejére, a másik felét pedig egy darab dróttal az Rs; 33 Kohm; MBR1060 találkozására.
(#) _JANI_ válasza sturbi hozzászólására (») Márc 20, 2007 /
 
Bár a SCH, és a nyák tényleg nem egyformák de durva kötéshiba nincs benne!!!
Idézet a 97. oldal, bal-közepéről:
Idézet:
„...
Az akkufeszültség leosztását úgy valósítjuk meg, hogy a feszültség követő bemenetére egy cellára normalizált feszültség jusson. Az osztó alsó tagja állandóan 33Kohm,


// Az IC adatlapjában az első cellához tartozó ellenállás értéke 1Kohm! //
// A többi, megközelítőleg 33Kval emelkedik... //

Idézet:
felső tagját a cellaszámnak megfelelően a K2b kapcsolóval változtatjuk. 1 cella esetén ez 1Kohm, két cella esetében ezzel sorba kapcsolódik egy 33Kohm, három cella esetében még egy 33Kohm és így tovább, újabb 33Kohm-osok.
...”


És ezt én ÍGY gondolom. Lásd mellék.
(#) sturbi hozzászólása Márc 20, 2007 /
 
Bocs! Tökéletesen igazad van, felületes voltam, nem néztem át a cikket, söt a K1 bekötését sem a nyákba, igy aztán azt hittem, hogy az 1 k-s kisöntöli a létrát. Hát nem vagyok büszke magamra. És köszönöm, hogy rámpiritottál ezzel kapcsolatban, van tanulsága számomra.
(#) sturbi hozzászólása Márc 21, 2007 /
 
No de most már átnéztem a kapcsolást. A feszültségkövető bemenetét tvábbra is problémásnak látom, mert szerintem az 1N 4004-est nem a greatz hídra, hanem a 22V váltóra kelllene kötni fixen, valamint a K2b 1-es állását én a 10 -esre tenném és fordítva, mert a fesz követő 3-as bemenetén így alakul ki a cellaszámnak megfelelő referencia feszültség. Mit látok én ennyire rosszul, hogy ezt a részét nem értem a töltőnek??
(#) sturbi hozzászólása Márc 21, 2007 /
 
Jó nagy hülyeséget írtam megint, maradjunk az eredeti kapcsolásnál. Az 1 cellára normalizált feszültség olyan 2,5 volt körül van és ha ráteszem az akksit akkor a 33k-on keresztül áram folyik és ez az osztó tetején csökkenti a feszültséget, így a feszültségkövető 3-as lábán is esik a feszültség. Azt hiszem már értem. Ezek után én a hibakeresést ott kezdeném, hogy megmérném akksi nélkül, a töltést vezérlő komparátor 6-os és 5-ös lábán lévő feszültséget. Akksi nélkül a 6-oson mindenképpen magasabbnak kell lenni, mert különben nyitja a tranzisztort, valamint megnézném nem gerjed-e a 7805.
(#) bensfregen hozzászólása Márc 22, 2007 /
 
A tranzisztoroknál nem látnak estleg a nálam okosabb emberek valami problémát?
Nekem megragadta a fantáziámat mikor azt olvastam hogy ott lehetséges v.mi gond.
Aki megépítette annak mindenkinek megy vagy ennyire nem közismert ez a töltő.
Egyébiránt mindenkinek nagyon köszönöm a törekvéseit.
(#) sturbi hozzászólása Márc 22, 2007 /
 
A tranzisztorok közül a töltésben, az áteresztö tranzisztoron kívül, csak a BC 548 vesz részt, a BC337-et akár el is lehet hagyni, legfeljebb nem makog a készülék. Ha a watchgog kimeneten megjelenik a 16 khz imp.sorozat, akkor a 4148 tölti az 1,5 mikrós tantált a BC 548 bázisa + lesz, ezért az vezetni kezd, lehúzza a 220 k-t testre, ezzel elveszi a kb 2,5 voltot a komparátor 5-ös lábáról, ezért elindul a töltés. Ez a rész jónak tűnik. Szerintem mégis ott a feszültségkövető táján nem stimmel valami, az első 3 állásban kb. 6; 4; 3 volt kerül a 3-as lábra a 24 V-os zenerről (a zener csak a trafó 20 V-os állásánál kezd működni kb.)
(#) sturbi hozzászólása Márc 22, 2007 /
 
Azt magyarázza meg nekem valaki, hogy minek van a ZY 24, ha az 1N4004 a graetz hídra van kötve (így az első nyolc állásban nincs is használva), még mielőtt belebolondulok ebbe a feszültségkövető és komparátora részbe. Érzem, hogy itt a baj, cak még nem tudom, hogy mi.
(#) sturbi hozzászólása Márc 22, 2007 /
 
El kellett mennem 2 órát, azért hagytam félbe az előbbi gondolatmenetet. Nos, az 1N 4004-et szerintem rá kell kötni a 22 V váltóra és ettől jó lesz a készülék. Átkötés előtt meg lehet próbálni 9 vagy 10 cellával, hogy helyes-e a gondolatmenetem, mert azt gyanítom 10 cella állásban most is jól működik. Ha az 1N 4004 a 22 V-ra van kötve, akkor a 33 K után cellaszámtól függöen kb 6-21 V feszültség lesz pár tized mA terhelhetőséggel. Ez az a feszültség, amit a rákötött töltendö akkumulátor leránt a saját feszültségére az Rs-en keresztül és amíg a töltés nem indul meg, a 33 K-n keresztül pár tized mA folyik az akksi felé. Nos ezt agyaltam ki, így virtuálisan. Szerintem egy próbát megér.
(#) bensfregen válasza sturbi hozzászólására (») Márc 22, 2007 /
 
Első dolgom hogy kipróbálom hétvégén.
(#) _JANI_ válasza sturbi hozzászólására (») Márc 23, 2007 /
 
De a jószándék vezérelt téged! :yes:
S így, énis figyelmesebben olvastam át a cikket...

Idézet:
„... hogy rámpiritottál ezzel kapcsolatban...”

Véletlenül sem volt szándékomban!
(#) _JANI_ válasza bensfregen hozzászólására (») Márc 23, 2007 /
 
Az emlitett alkatrészek (... 1N4004 -> 22µF -> 820r /1W -> *ZPY24* -> 33K -> Rs. ) az aksi tesztelésére ad egy minimális töltést, és a mikrovezér, ebből állapítja + a töltés paraméterét. Én azt nemtartom jó ötletnet h. akár egy vagy több cellára jelentősen magasabb feszt adjunk mint enyennyi feltétlen szükséges a teszthez. Elvileg a kapcsoló utáni "NYERS" bufferfesz erre bőven elég! Viszont
Idézet:
„... valamint megnézném nem gerjed-e a 7805.”
, ezt érdemes lenne alaposan ellenőrizni! Esetleg 7805 bufferkondija (-ik) lehetnek szériahibásak. :nemtudom: .

A K3-Rt árambeállító fokozat megfelelően lett kivitelezve! Nincs elkötés?.
Ellenőrizni kellene az 1/2-es LM393 5. lábán levő RC (10K, 10uF)-ket is. Bár kicsi az esélye annak, h. két áramkörben egyformán rosszmimőségú alkatrészek legyenek oda beültetve.

A CCS 9310 B2 -nél a zárojeles alkatrészek lettek beültetve? Gondolog, h. igen...
(#) sturbi hozzászólása Márc 24, 2007 /
 
Tisztelt JANI. Szerintem nincs igazad ebben a kérdésben, a 33 K-n csak pár tized mA áram tud folyni, ami biztosan nem árt az akksinak, sem a fesz köv. 3-as lábának. (képzeld el, hogy a kapcsolót egyes állásba felejted ésrákötsz a töltőre 10 cellát). Viszont a korrekt (cellaszámnak megfelelő) tesztelés miatt lényeges, hogy a 33K végén stabil feszültségből kialakítot referencia legyen (az osztó alsó fele 33K-nként monoton növekszik). Egy lényegesen nagyobb feszültségből az akksi rákötésekor egy határozottabb feszültségesés alakul ki az ic 3-as lábán (itt osztva jelenik meg a fesz. esés is). A 33 K végére kiszámoltam a feszültségeket, az itt lévő tulfeszültség az akksi felé csak pár tized mA áramot okoz, ez kell.
(#) _JANI_ válasza sturbi hozzászólására (») Márc 24, 2007 /
 
Idézet:
„(képzeld el, hogy a kapcsolót egyes állásba felejted és rákötsz a töltőre 10 cellát)”

Eképzeltem. :hehe: Ekkor a mikrokontroller egy feltöltött aksit fog érzékelni...
Tehát a töltés nem fog elindulni.
De ha mégis elindulna, a töltöfesz hamar elérné a táp.fesz K2a által beállított, effektív fesz. szintjét s a töltés így nem lenne korrekt.

Valamint a készülék elvileg üzemelhetne fix 22AC-ról is. De ekkor, a kevés cellaszámú töltésnél
((csak a K2b lenne beépítve)), AZ ENERGIA JELENTŐS RÉSZE A TRANYÓT FÜTENÉ!.
Tehát nem lenne gazdaságos, és indokolatlanul nagy hűtőfelültetet kellene alkalmazni.
(Lásd: Áteresztőtranzisztoros fesz.szabályzók!)
Tehát a szekunderkapcsoló (K2a) és a sok megcsapolás, /szerintem/ ezért lett alkalmazva...

Idézet:
„Nos, az 1N 4004-et szerintem rá kell kötni a 22 V váltóra és ettől jó lesz a készülék.”

Egy próbát megér! DE én nem kötném át tartósa. "" a 97. oldalról, baloldal tetejénél:
"... A Z-diódás tápegységből ... 0.3mA-s töltőáram indul az akkumulátorba. ..."
Igaz a Z-diódás táp feszültségéről nem beszél, de a rajta lévő feszültséget a K2a cellaszám-beállító kapcsoló állása határozza meg. Valamint ez a tápegység felelős a csepptöltésért is.
S az nem lenne nagyon egésséges, ha pl:egy cellát 24V-ra "CSEPPTÖLTENÉNK" !

Idézet a 101 oldalról:
Idézet:
„... Elvileg a névleges kapacitásnak megfelelő áramnál bármelyik alacsonyabb fokozatot is választhatjuk. Azomban mivel a processzor programját 5000 töltőciklusra tervezték, ... 1 1/3óra, így előfordulhat h a töltési idő lejár, mielőtt az akku a várt mértékben feltöltődne. Ezt a tényt a készülék nem jelzi! ...”


Persze ez egy szélsőséges eset. De előfordulhat!!!
(#) sturbi hozzászólása Márc 24, 2007 /
 
Az meg sem fordult a fejemben, hogy a készülék fix 22 V-ról üzemeljen, ilyet biztos nem írtam, én csak a zénerdiódás rész 1N4004-éről beszéltem, a 0,3 mA pedig soha nem fogja feltölteni az akksit. A jelenlegi bekötésben, ha kiszámolod a 33 K végén megjelenő feszültségeket, több olyan állás is van, amikor kisebb feszültség van az ellenállás végén, mint amekkora a rátett, cellánként 0,8-1V -ra lemerült akkusor végén, márpedig ahhoz hogy a készülék tesztelni tudjon innenn 0,3 mA áramnak folyni kell az akksi felé. ilyenkor nem az áteresztő tranyón folyik az áram. Ahhoz,hogy a töltés meginduljon az ellenállás végén esni kell a feszültségnek, ugyanis tulajdonképpen ez a feszültségesés indítja a CCS programját, ami az első néhány másodpercben a teszt futását jelenti. Amúgy a csepptöltést nem a zenerdiódás táp végzi, a csepptöltést a CCS vezérli az áteresztőtranzisztoron keresztül ciklikusan egészen addig, míg az akku levételével meg nem szakítod a programot. Minden ciklus előtt tesztel.
(#) sturbi hozzászólása Márc 24, 2007 /
 
Tisztelt JANI. Ujra kiszámoltam a feszültségeket az ellenálláson és a fesz. követőn akksi nélkül és akksival is. Neked van igazad. Az 1N4004 ott jó ahol van. Ellenálláson 6,43-21,8 a fesz követőn 6,25-2,17 akksi nélkül , akkuval kb.1-10 afesz.követőn pedig 0,99 voltra esik 1 voltra merült akkuknál. ezekkel az értékekkel nyilván jól kell működnie. A kapcsolás úgy ahogy van jónak látszik. Az építéssel lehet valami zűr. Meg kéne nézni szkóppal a CCS 16. lábán az órajelet, vagy a 17 és 18 lábon az impulzusokat. Az, hogy egyszer normális hangokat adott ki, gerjedés gyanús, lehet, hogy akkor pont úgy lett rátapintva. Ezt a CCS-t hol lehet, mennyiért venni, nekem is meg kéne csinálnom a kínai akkus fúróimhoz.
(#) _JANI_ válasza sturbi hozzászólására (») Márc 24, 2007 /
 
:yes: Ez majd kifog derülni!
(#) sturbi hozzászólása Márc 27, 2007 /
 
Tisztelt bensfregen. Kérlek ird le mi volt a probléma a töltővel, ha már jól működik, mert én is meg szeretném építeni és bár műszerekkel elég jól állok, csak jobb lenne ha nem kéne keresgélni egy ismert hibát. Azt már tudom, hogy az én felvetésem nem volt jó. Többször átgondolva a működést, a rajz jónak tűnik, innen nézve a dolgot, Jani halk megjegyzése arról, hogy esetleg nem a zárójeles alkatrészek lettek berakva látszik legvalószínübbnek( ha nincs gerjedés).
Következő: »»   1 / 3
Bejelentkezés

Belépés

Hirdetés
XDT.hu
Az oldalon sütiket használunk a helyes működéshez. Bővebb információt az adatvédelmi szabályzatban olvashatsz. Megértettem