Fórum témák
» Több friss téma |
- Ez a felület kizárólag, az elektronikában kezdők kérdéseinek van fenntartva és nem elfelejtve, hogy hobbielektronika a fórumunk!
- Ami tehát azt jelenti, hogy a nagymama bevásárlását nem itt beszéljük meg, ill. ez nem üzenőfal! - Kerülendő az olyan kérdés, amit egy másik meglévő (több mint 17000 van), témában kellene kitárgyalni! - És végül büntetés terhe mellett kerülendő az MSN és egyéb szleng, a magyar helyesírás mellőzése, beleértve a mondateleji nagybetűket is!
Szia!
Nézz szét a Fejlesztőeszközök között.
Üdvözlet Mindenkinek!
FET -tel kapcsolatban kérdezem, hogy a középső lábon kell lennie feszültségnek vagy sem? Valamint adott esetben a Kondi (Elkó), dióda stb... a rajtuk szereplő feszültség, Ohm érték és a többi azok tekintetében kb. hány % -ig lehet mondani hogy megfelelően működik? Végül DVD lejátszó esetében mi az a DIGITAL GROUND ?
Hali mindeninek
Szeretnék kérni segítséget, van nekem STE-M95 típusú Fisher hangdobozom és szeretnék venni 2 db mélyet bele, mi a kiváltója? Sugárzó 8Ohmos más nincs ráírva. Haverom kiszedte őket és elhagyta.
Szevasz!Milyen FET(nem egyforma a láb kiosztásuk), hol kéne, és miért (kapcsolás?) lenni rajt fesz.nek?. A % adatok alkatrész és gyártó függők! Van topicunk ahol elmagyarázzák az alkatrészek működését. Skori honlapján pl. FET, és egyéb vizsgálatok. Digitál ground, hálózat független.
Szia:Kálmán
Helló!
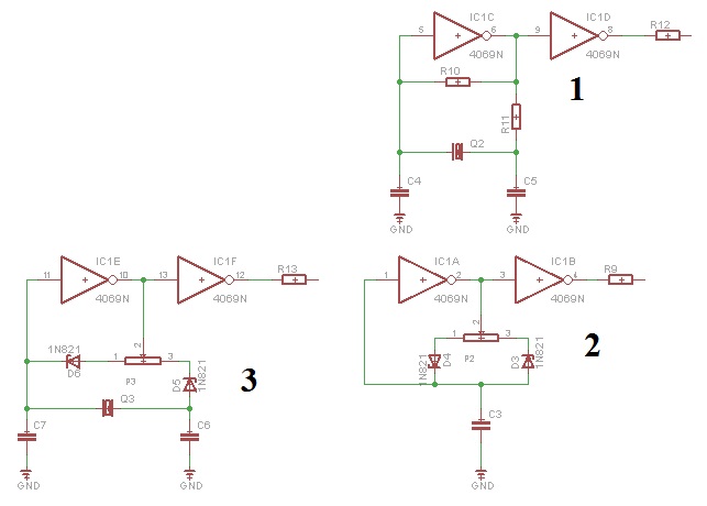
Egy kérdésem lenne egy PWM-es led fényerőszabályzóval kapcsolatban. A képen a 2es kapcsolást megcsináltam és úgy néz ki, hogy működik is. Az egyik kérdésem, hogy jól tudom e azt, hogy a PWM kitöltésének határait a diódákkal lehet szabályozni. Tehát ha a BA 159-ös diódákat használok akkor a kitöltés 10-90% közötti lehet, ha valamilyen más (germániumos?) diódát használok, akkor akár a kitöltés 1-99%os is lehet. Dióhéjban jól tudom? Ha így van milyen diódát javasoltok hogy elérhessem az 1-99%os kitöltési szintet? A másik kérdésem már összetettebb. A 3mas kapcsolás érdekelne, hogy működőképes e vagy sem. Az 1es és a 2es összeillesztéséből alkottam meg. Csupán "józan paraszti ésszel" raktam össze. A elképzelésem az volt, hogy a 2es kapcsolás kitöltési tényezőjének módosíthatóságát ötvözném az 1es stabil frekvenciájával. Működne e a kapcsolásom vagy nem?
Jogos! Ez esetben egy 3 lábú FET -ről pontosabban LM7812 és a többi 7812-esekről lenne szó.
Az LM7812 nem FET, hanem feszültség stabilizátor. Adatlapja
A középső lába a földre megy, a feszültségek 0 pontjára. A DIGITAL GROUND a digitális rész földpontja.
helló
nekem is van egy ilyen típusú tv-m. azt én sem tudom hogy mi a baja,de nekem is ezt csinalja. szerintem vidd el egy régi tv-kre speciálodott tvszrelőhöz de csak akkor ha akarsz ennyit foglalkozni vele.
Tiszteletem!
Adott a következő kapcsolás - illetve annak egy része. A led egy szenzorra van kötve ami jel hatására 0 és 3,5 v közötti feszt kap és így világít (vagy nem). Ehhez kapcsolódik a képen látható NPN tranzisztor ami a kimenetére földet kapcsol ha a led világít (ez aztán megy tovább egy opto csatolóra stb...). A dolog működik csak sajnos nem elég "érzékeny", azaz a led kisebb jel hatására is szépen felvillan, de a tranzisztor valamiért nem kapcsol - mit kellene módosítani??? (a 470ohm-ot már 100-ig csökkentettem de nem az igazi) Köszönöm!
Szerintem növeld a tranyó bázisra jutó ellenálást hogy később nyisson ki a tranyó vagy cseréld ki egy olyanra ami később nyit ki!
Úgytudom hogy a BC547 olyan 0,7V nyit ki!
Köszi a választ!
És növeljem a 470 Ohm-ot (mondjuk 1 M-re), vagy iktassak be a bázis elé egy új ellenállást?
Hello!
A PIC kimenete egy CMOS kimenet, aminek van csatorna ellenállása. Így nem igazán szükséges hozzá soros ellenállás. Természetesen ha nem gyorsan akarod vezérelni a Fet-et. De ha igen, akkor meg úgy is kell egy nagyáramú Fet meghajtó a PIC és a Gate közé.. üdv! proli007
Sziasztok!
Sok bolti tápegységnél láttam már, hogy Idézet: , például ennél is ott van: „rövidzárlat védett és az áramellátás korlátozott” Bővebben: Link De hogyha van áramkorlát a már egyben azt is jelenti, hogy rövidzár védett is, vagy nem? Hisz a rövid zár elméletben 0 ohm, a feszültség ilyenkor U=R*I és 0* valami az nulla, tehát meg van oldva ezzel a rövidzár védelem. Akkor mégis miért írják mindenhova ki? A választ előre is köszi. Üdv, mate_x
Szia!
A következőket ajánlom: PIC processzorok: Bővebben: Link Programozó: Bővebben: Link Bővebben: Link
Az lenne a lényeg, hogy amikor a led villan akkor már zárjon is a tranyó, azaz szépen összezárja a kollektorát az emitterével - így mivel az emitter a földre van kötve a kollektoron is a föld jelenjen meg. Sajnos azonban a led már bőven villog de a tranyó még mindig nem zár, csak sokkal erősebb impulzusra, szóval a led azt jelzi, hogy az áramkör nagyon is jól működik (érzékeny) de a kimenet csak nem kapcsolódik...
Helyesbítek: Nem maxra tekerem a szobatermosztátot, hanem csak annyira, hogy éppen beinduljon. De a kérdésem főleg arra vonatkozott, hogy lehet-e baja a kazánnak vagy a szivattyúnak, hogy gyakorlatilag nem a szobatermosztát vezérli, hanem egy programozható dugalj? Tehát megadott intervallumra ad áramot, ekkor megy a kazán, majd 5 perc múlva nem ad áramot, lekapcsol a kazán és a szivattyú.
Hello!
Ilyenkor mindig az a kérdés, hogy mekkora lenne a tranyó kollektorárama. Mert akkora bázisáramot kell adni, hogy teljesüljön az Ib>Ic/béta. - Ha árammérővel rövidrezárod a tranyó kollektor emitterét, megtudod mekkora Ic kollektoráramra lenne szükség. - Ha megméred a 220ohm-on a feszültséget és elosztod 220-al, akkor megtudod mekkora áram folyik a Led-en keresztül. - Ha megméred a tranyó bázis-emiter feszültségét (miközben a Led ég) és azt elosztod a bázis-emitter közötti ellenállás értékével, megtudod mekkora áramot kell levonni a Led áramából. Ez lesz Ib bázisáram értéke. - Ha megnézed a tranyó adatlapján, hogy a mért kollektoráramhoz mekkora béta (hFe) tartozik, és ezzel elosztod a kollektoráram értékét, megtudod mennyi bázisáramra lenne szükség. - A szükséges bázisáram értékét, összeveted az előzőleg számított tényleges bázisárammal, és már tudni is fogod, miért nem kapcsol. - Ha a szükséges kisebb mint a számított, akkor vagy rossz a tranyó, vagy rosszul kötötted be. üdv! proli007
Sziasztok. Lenne egy olyan kérdésem hogy lehet-e tápot szimmetrizálni? van egy 12v-os trafóm és ahhoz kéne. köszi.
Helló
Most terveztem egy nyákot és félek, hogy valamit elrontottam rajta és nem fog működni ezért azt kérném, hogy valaki aki ért az efféle dolgokhoz vizsgálja meg a munkámat.Előre is köszönöm a fáradozást üdv.:Tamás
Hy!Tök mindegy, hogy mi indítja, csak ne túl sűrűn, mert azt nem szereti semelyik motor.(mondjuk 5' sűrű)
el is felejtettem hozzáadni a képekt
![]() http://kep.psharing.com/627590.jpg http://kep.psharing.com/627591.jpg
az előzőn nem lehet rendesen látni ezért http://kep.ivpicture.hu/627603.N.jpg
Másik ötletem hogy a leddel sorba rakj egy zéner diódát ami egy adott fesznél kinyit az pontosabb
Hello Zsombi!
Találtam google-be egy kapcsolást szerintem ez jó lesz neked!
Hello mindekinek!Egy olyan kérdésem lenne hogy egy 12V-os ventillátor kibírja-e a 15V-ot?(hosszú üzemidőt menne)
Gondolom valami "szuper barkacs" oldalrol van, mert igy elso pillantasra 33 volt alatt mukodeskeptelen a kapcsolas. A tapban levo zenerek ugye kivonjak a betapbol a 2x15 voltot, + az OPA ugye ker valami tapot, tehat az OPA 33 V betap felett fog dolgozni. Ennyit a interneten fellelheto szuper kapcsolasokrol. Utana a kezdo kollega sziv mint a torkos borz.
Üdv!
Nem igazán tudom hova illik be a kérdésem ezért azt is megköszönném ha útba igazítanátok. A kérdésem a következő. Honnan lehet tudni, hogy milyen anyag kell különböző mágneses hullámok elnyeléséhez? Pl. 10kHz, 1MHz, 10MHz, 100MHz. Előre is köszönöm és elnézést az esetlen kérdésért de nem egészen világos. Pl. milyen anyagba kéne egy rádiót bevonjak, hogy az ne legyen képes venni a 100MHz körüli jeleket? Pont úgy ahogy megvan, hogy milyen közegbe milyen frekvenciájú jel terjed jobban. Nem a Faraday hatásra gondolok itt.
Szia!
Előbb fog tönkremenni szerintem. Mennyit fogyaszt a ventid? Simán eléteszel egy 7812-t, vagy egy zener-es stabilizátort ( a fogyasztástól függ) |
Bejelentkezés
Hirdetés |






Úgytudom hogy a

ezért azt kérném, hogy valaki aki ért az efféle dolgokhoz vizsgálja meg a munkámat.





