Fórum témák
» Több friss téma |
- Ez a felület kizárólag, az elektronikában kezdők kérdéseinek van fenntartva és nem elfelejtve, hogy hobbielektronika a fórumunk!
- Ami tehát azt jelenti, hogy a nagymama bevásárlását nem itt beszéljük meg, ill. ez nem üzenőfal! - Kerülendő az olyan kérdés, amit egy másik meglévő (több mint 17000 van), témában kellene kitárgyalni! - És végül büntetés terhe mellett kerülendő az MSN és egyéb szleng, a magyar helyesírás mellőzése, beleértve a mondateleji nagybetűket is!
Ez jelzi, hogy töltődik az akku. Vélhetőleg elalszik a LED, mikor feltöltődött. Mindenesetre az átfolyó áram gyújtja ki a LED-et, ha csökken az áram, csökken a LED fénye is, vagy el is alszik. De ez függ attól is, hogy mekkora a bejövő feszültség.
kezdő vagyok,de már szereltem 230v-os készülékeket.nagyon szeretem az elektronikát és már vagy 7 éve szerelgetek.bocs de ezt muszáj volt hozzáfűzni,csak a weblapon vagyok kezdő!!!egyébként tud vki valami elektronikával kapcsolatosat mondani az alapokat már tudom,vmi érdekeset
A mondatok nagybetűvel való kezdése,pontosan olyan fontos mint,az a szándék amivel ismereteket szerzel..
Ha pontosak a megfogalmazásaid,és helyesek,a segítség is igazodik hozzá.. Az elektronika, mindig tartogat tanulnivalót,az alap jó,ehhez sok sok gyakorlat - tapasztalat társulhat.. Érdekeset,újat tud minden kedves fórumtárs mondani,kérdés az, mi az érdeklődési köröd,ezt behatárolva,egy adott téma is érdekes lehet, kivesézve..
Építs egy rendőrlámpát állítható zöld/piros idővel.
És használd szépen a szép Magyar nyelvünk. Ezt itt nem MSN, IRC, ICQ, Facebók stb...
Sziasztok!
Valaki meg tudja mondani , hogy áramköri szinten cserélhető-e a CD4049 HEF4049-re? Az adatlapok szerint kompatibilisnek tűnik.
Szia.cserélhető,a HQ is megerősiti..Bővebben: Link
Szia!
Tegnap este teszteltem ezt a szerkezetet 1-1,5 Voltot ejt a szerkezet.6 Voltbol csinált 4,5-5 Voltot. 12 Voltbol Lm317 tel előálitok 7,2 voltot simán rá köthetem az akkumlátora hogy fel töltsem. Vagy csináljak inkább 8 Voltot és a szerkezeten keresztül kösem az akkura.
Sziasztok.
Érdeklődnék hogy az új LCD TV-ken miféle érzékelők vannak elhelyezve a keretben hogy az érintésre reagálnak? Péter
Sziasztok!
TDA7480-as IC-nek nem lenne elég 10V, 2A? A neten sokfélét láttam, valahol 20-at ír, valahol kevesebbet is.
Szia.Minimum +-10volt - maximum +_16volt..A 20volt egy általános az ajánlott kapcsolásban..
Rendben, akkor megépítem 10V, 2A-os táppal.
Erre még borda sem kell..
Egy kis segítség..Bővebben: Link
Köszi ! Ezt néztem épp! Csak nem tetszik az alapkapcsolás, keresek másikat.
![]() üdv!
Sziasztok!
Vettem 2 db 200W hangszórót. Azt szeretném kérdezni hogy ez az erősítő elég-e hozzá? LINK
Elégnek elég, de nem fogja meghajtani teljesen a hangszórókat.
Szia.Szerintem elég..A hangszórókat legalább másfélszer túlméretezik az erősítőhöz képest..
A hangszóróktól is függ elbírják e a rájuk szabott feladatot..
Sziasztok! Vásároltam egy ledes villogtató kit-et. A ledek egy SS8050-es tranzisztor egyik lábáról kapnák a negatív táplálást. Az lenne a kérdésem, elvisz-e ez a tranzisztor 6db 1W-os ledet? Vagy ha nem, van-e valami alternatívája, vagy egyáltalán hány darabot tehetek rá "büntetlenül"?
Köszi
Sziasztok!
Remélem jó topikba írok . Nagyon sok kérdésem lenne. Villogót és sok más dolgot, legnagyobb részt elemmel is működő csecsebecséket építettem már, és valami érdekesebbre szeretnék áttérni. Mostanság a hangszóró-erősítők érdekelnek, viszont nagyon sok kérdés nem hagy nyugodni.Sok kapcsolási rajzon, ha jól értem egyenírányított feszültséget jelölnek pl.: +-15V, vagy +-15V....35V, miben különbözik az előbbi az utóbbitól? A másodiknál én választom meg magamnak a feszültséget? Ilyenkor mi az optimális? A leírásokban szoktak jelölni pufferkondikat a tápegységekhez. Az miben különbözik egy szimpla konditól (már, ha van ilyen )? Hozzászólásokban néha azt látom, hogy a tápegység teljesítményéről beszélnek, az a transzformátor teljesítményét jelöli vagy már az egész tápegységét? Mitől függ, hogy nekem mekkorát kell használnom, van rá esetleg képlet (mondjuk, ha 2x50 wattos végfokra szeretném kapcsolni)? Utolsó kérdésem, hogy hogyan lehet kiszámolni a transzformátorból kijövő feszültségből az egyenírányított feszültséget, van rá képlet vagy az ugyanakkora marad (itt azt értem, ha van egy transzformátorom, ami ~220-230V-ból csinál nekem 14V-ot, akkor abból egyenírányúsítás után mennyi lesz)? Remélem tudtok adni nekem ezekre választ. Nagyon hálás lennék érte. Üdv!
Helóka!
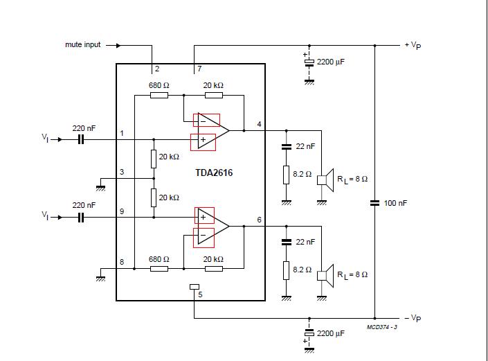
Bővebben: Link Ezen a 8. oldalon található kapcsolásnál miért van az 5. lábra kötött elkó fordított polárral kötve, illetve ugye jól értelmezem, hogy a 3. láb a föld, és a -VP a -, a +VP a + a 8. oldalon található kapcsolásnál a háromszögbe rajzolva. Nameg, hogyan is megy ennek a táplálása? Utána érdeklődtem, azt mondták, hogy a tápom ameleyen az írja, hogy 10-0-10V, az jó ide. Hogyan kössek akkor, és mit, hogy jól kapja a feszt?
Nincs az fordítva kötve. Nézd meg a rajzot. Az az elkó -Vp tehát negatív tápon van.
Hát, oké. De akkor is a + része van földelve az elkónak..
A többire is kapok választ? :pirul:
De akkor nem lesz kavarodás az egészben. A datasheet azt írja min.7V, max 16V. Szóval ha te mondod, akkor összeadódik, lesz 20V. Az ugye így nem gond. ?
A pirossal bekarikázott jelek hányas lábra utalnak???
Az az IC belseje. A vastag téglalap, ahol számozva is van, na azok a kivezetések.
Akkor nem értem, hogy ott ahol a 4-es lábról a 20k ellenállás le van csatolva a "-"ra akkor hányas lábra csatoljam. Illetve arra következtetek, hogy akkor a 8-asra, amit a földre kell húzzak. Nem? A "+" pedig a 9es. Illetve ha még ezt is jól értelmezem, akkor pedig az 1es illetve a 9esre kell rakjak egy 20k-t, amelyeknek a közepét a 3as lábra kell kössem, amit szintén földellnem is kell. Ugye?
Illetve azt szeretném kérdezni, hogy itt akkor a trafómat úgy kell majd kötni, hogy lesz egy +10V-om, egy 0(test(föld)) illetve egy -10V-om. A +10V megy majd a 7es, a -10V az 5ös, a 0 pedig a 3. lábra, ugye? ![]() Köszi mindent, üdv !
Hogy érted ezt Zoli bácsi? Rakjak akkor elé stabot, pl 5Vosat, és akkor azok majd csinálnak 2*5V-ot, és 10V lesz? Vagy hogy érted? :|
Szia!
Az ic-t igy kel bekötni a belsejével nem kel foglalkozni. |
Bejelentkezés
Hirdetés |











