Fórum témák
» Több friss téma |
Van már 9999 erösítös topic miért nem használtad a keresőt?
Pl:Bővebben: Link
Szerintem igen
De ha nem vagy biztos a véleményemben:Bővebben: Link
Kösz a pontot!
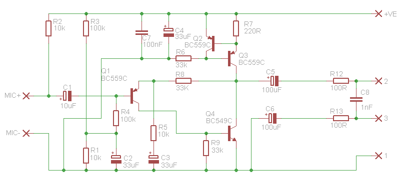
Nézd én nem tudom honnan van ez a rajz, de ennél rosszabb mikrofon erősítőt még nem láttam.
Nem elég, hogy a legelejére van téve a potméter, ami oda tök felesleges, lévén, hogy mili-voltokról beszélünk és azzal semmit nem lehet túlvezérelni. A végére helyezte volna, akkor az erősítő zaját is leszabályozná, de így csak a jelet halkítja, a zaj marad! Legalább annyit tudott volna szerencsétlen konstruktőre, hogy egy 10kohm-os ellenállásnak a Johnson zaja elveszi mindazt, amit az utolsó 80 évben a mikrofonokon fejlesztettek... Ez nem valami mókamester tesztje?
Most látom, zaj szempontból max 5k jön szóba, de akkor is...
Hali!
Itt érdemes nézelődni. Erről az oldalról, a "Figure 6" ábrán lévő kapcsolást építettem meg, és nagyon jól szuperál. Nagyon szépen szólnak vele az ECM kapszulák, működik 9V-os elemről is és elem nélkül is, fantomtápról. A kimenete szimmetrikus, hallható zaja egyáltalán nincs.
De kell hozzá :yes:
Vagy egy 9V-os elem, vagy pedig fantomtáplálás. Ha elemről megy, akkor a GND-re megy a negatív (háromszöggel jelölve) és a +VE -re a pozitív. Ha pedig fantomról megy, akkor a mikrofonkábelen kapja a tápot.
Nekem ez van megépítve. Ez is zajtalan, és a hangminőséggel sincs gond.
Szia!
Itt a fórumon már van egy ilyen mikrofon kapszulához való erősítő.
Én is csodálkozom. Úgy látszik, egyszerűbb újat nyitni, mint a meglévőket olvasni. Én a lusta fórumnyitogatóknak egyátalán nem adok tanácsot.
Üdv mindenkinek!
Valaki tudna segíteni? Asztali PC-re kötött bolti, Genius kondenzátor mikrofon kitűnően működik. Ugyanilyen kond.mikrofon hosszu árnyékolt kábellel kb 10m csak baromi nagy zajt produkál.miért?
Milyen jellegű zajt hallat a mikrofon? Ha mozgatod a hosszú kábelt változik valamit a "zaj"? Sajnos nagyon nem mindegy az sem hogy milyen "madzagot" kötsz rá. Ha csak egyszerűen brummos a cucc, akkor próbáld ki szimmetrikus mikrofonkábellel. Mivel (feltételezem hogy) a hangkártyád aszimmetrikus bemenetű, a következőképpen kösd be a mikrofont:
A kábel belső két erére kösd a mikrofont, a hangkártya felőli oldalon a bemenet(ek)re kösd a mikrofon"+"-ot, a jack dugó testjére pedig a mikrofon"-"-ot és a kábel árnyékolását. Az a lényeg, hogy a kábel árnyékolása csak a számítógép felőli oldalán legyen bekötve.
Köszi a tanácsot, de az a fura,hogy olyan mintha túlvezérelné a hangkártya bemenetét,a kivezérlésjelző a pirosban van folyamatosan. A bolti mikrofont szétszedtem , semmi extra bekötés, vagy más alkatrész és az mégis működik. nem értem
Igen, ismerős a jelenség. Milyen kábellel csináltad? Ha a 10m-re mindenképpen szükséged van, akkor próbáld ki úgy ahogy leírtam. Ha 1,5-2m-rel is beéred, akkor csinálhatod aszimmetrikus kábellel is, de akkor az jóféle legyen!( Klotz, Proel, RHsound, Cordial) Ilyen esetben a kábelen és a bekötésen múlik minden.
OKÉ. Köszi, esetleg valami ellenállás vagy hidegítő kondi segíthet a jelenségen?
Lehet trükközni kondival és ellenállással, próba-szerencse.
Ezt nézd át, vannak különféle megoldások, valamelyik csak jó lesz.
Szia!
Milyen csati van a végén? Azt ugye tudod, hogy az elektrett mikrofonnak kell tápegység is, ami rajta van a hangkártyán. A jck dugó vége a mikrofon bemenet, a gyűrű rajta a segédtáp. Elektrett mikrofonnál a kettőt össze kell kötni.
....... SOS....... Sziasztok én az autórádióm aux bemetetére akarok csatlakozni mikrofonnal! Milyen erősítőt kellene építenem?
Buszba szeretném használni mert a régi gyári rádió bedöglött. Köszi mindenkinek!!!
elektrethez mérési célokra biztosan jó. A TL072 viszont nem egy high end.
ERősítésfüggő, 20dB környékén még nincs vele gond.
Nem vagyok profi, sőt... :hide: De ha úgy érted, hogy k.b. mindent hallasz a mikrofonból, csak azt nem, amit szeretnél, akkor csökevényes tudásom szerint, ha a kábel árnyékolt, jó pár ok kizárható... Alap: ha házi cucc a forrasztás jó? Esetleg dobd meg egy zajszűrővel, (de hát árnyékolt kábelnél...
) Na mindegy utánamézek, de addig valaki nagyöreg tuti megelőz... :no: Na mindegy...
Nem lenne jobb egy URH mikrofon? Ha programozható a rádió,nem kell tekergetni,akkor a buszban lehet sétálni is beszéd közben.Nincs lógó vezeték.
Esetleg, ha a többiekén felül esetleg ferrit gyűrű? Lehet hogy hülyeség, de talán segít. Egyébként tényleg nem mindegy, hogy milyen vezetéket használsz.Például ilyen jó lenne szerintem. Bár mondjuk van olcsóbb is, de ezek az én ötleteim...
Sziasztok.Én szeretnék csinálni egy mikrofon erősítőt ami kb 2-6 db és kb 1-4 volt lenne a hang teljesítménye.És szeretném minél egyszerűbben megoldani.
Üdvözlök mindenkit!
Egy egyszerű kérdésre keresem a választ, a videó kamerákban található mikrofon milyen típusú? gondolok itt arra hogy elektret vagy dinamikus? Előre is köszönöm a választ! Üdv!
Hi Mesterek.
Szeretnék csinálni egy mikrofon erősítőt hangkártyához amivel hangszórókat mérnék. Sajnos a méréshez eszközölt mikrofon erősítőben olyan tranyók vannak hogy a környéken nem lehet olyat kapni (Kecskemét)Szóval nincs valamilyen fetes műveleti erősítős (ez van ithol) kapcsolás amivel evvel egyen értékű lenne? Segítséget válaszokat előre is köszönöm. |
Bejelentkezés
Hirdetés |




) Na mindegy utánamézek, de addig valaki nagyöreg tuti megelőz... :no: Na mindegy... 
(Kecskemét)





