Fórum témák
» Több friss téma |
- Ez a felület kizárólag, az elektronikában kezdők kérdéseinek van fenntartva és nem elfelejtve, hogy hobbielektronika a fórumunk!
- Ami tehát azt jelenti, hogy a nagymama bevásárlását nem itt beszéljük meg, ill. ez nem üzenőfal! - Kerülendő az olyan kérdés, amit egy másik meglévő (több mint 17000 van), témában kellene kitárgyalni! - És végül büntetés terhe mellett kerülendő az MSN és egyéb szleng, a magyar helyesírás mellőzése, beleértve a mondateleji nagybetűket is!
S milyen segitseget szeretnel?
Idézet: „...ventilatorba segitseget kerek...” Szeretnel valamelyikunk altal a ventilatorba bele kerulni? Vagy szeretned, hogy a segitsegunk keruljon a ventilatorba? Esetleg arra gondolsz, hogy ki milyen darabot ajanl a megvalositashoz? A hozzászólás módosítva: Júl 3, 2013
csaka ventilator oszerakasaba de ennek a sapkanak elbirod kuldeni a linket
Szerintem egy stabil 5 voltos (mondjuk PC táp)-ról próbáld ki a kamerát mielőtt belemélyedsz, nem vágta-e haza a rossz táp.
Üdv
Szerintem egy PC ventilátor kisebb, könnyebb rögzíteni, 5V-osban is létezik, fele tápról már semmi hangjuk nincs, keveset fogyaszt, vagy egy walkman motor, és hajtasz hozzá lapátot gyógyszeres doboz fedeléből. Csak a napelem önmagában nem bírja egyiket sem, szerintem kell hozzá még egy 3 V-os lítium elem(vagy kettő).
csak illusztracio a kep.
Google a baratunk. En is oda utottem be, hogy "ventilatoros sapka", s ezt (is) adta valaszul.
Az IC mintha csak kormos lenne, a kondenzátor viszont tényleg kidobható.
Az elszállt alkatrész helyén L1 és CX1 van. Az utóbbi mellett 250VAC szöveg is olvasható. Az kondenzátor lehetett. Kipróbáltam, a kamera működik.
Az akkor egy zavarszűrő induktivitás volt. Jó nagy zárlat volt. Még a nyák egy darabja is elpárolgott.
A hozzászólás módosítva: Júl 3, 2013
Sziasztok. Egy alkatrész beazonosításában kérném segítségetek. A jobb felső sarokban lévő 5.1 V4 jelzésű. Mi ez és honnan tudom meg, hogy jó?
Szerintem az egy 5,1 V-os kistelj. Zener-dióda.
Köszi szépen. És hogy álapítom meg, hogy jó-e?
Hello! Pld. egy 1kohm-onkeresztül ráadsz 12V feszültséget (katód a plusz), és mérsz a diódán. Ha fordítva adtad rá a feszt, akkor 6..700mV-it, ha jól akkor 5,1V körülit mérsz, ha hibátlan. üdv!
Köszi a gyors válaszotokat.
Sziasztok !
A mosfetes H híddal kapcsolatban lenne egy kérdésem. Mi a különbség a között, hogy 2-2 darab n és p csatornás fetet használok vagy a között hogy beteszek 4 n csatornás fetet mert a komolyabb gyártóknál (ESC, vagy valamilyen motorvezérélés) hogy a V+ felé p csatorna gnd felé n csatorna. Nem okozna problémát ha 4 db n csatornás fetet alkalmaznék 2-2 fetes felállás helyett ?
Hello
Lehet szoftveriba,de akár a vezérlő IC is okozhatja szerintem,de javítsatok ha tévedek.
Miért ne hinném. Semmi okom kételkedni a szavadban. Csupán megnéztem volna. Két ilyen átok van a családban.
Ezt nem értem.
Üdv. Lenne egy olyan kérdésem hogy ha 12V-ra szeretnék kötni egy 9,6V-os csavarozógépet akkor mekkora ellenállást kellene beiktatni?
Nem jó ötlet. A motor áramfelvétele a terheléssel változik, ezért az előtét ellenálláson akkor esik a legnagyobb feszültség, amikor a legnagyobb szükség lenne rá. Magyarul elgyöngül a motor. Lehet, hogy semmi baja nem lesz, ha 12 V -ról üzemelteted, max gyorsabban fog forogni. Ha van benne fordulatszám szabályzó, annak is mindegy a kicsivel nagyobb feszültség.
Mindenesetre nagyon valószínű, hogy a nagyobb felvett áram miatt jobban fog melegedni, de ezt ellensúlyozhatod a szakaszos igénybevétellel.
Üdv. Nemrég vettem egy trabi átfolyásmérőt ami működött pár percig, majd behalt. Most az összes led világít halványan, ha feszkót kap és nem csinál semmit. Haver ránézett és felvetette, hogy az ic a rossz. Kicseréltem, de a helyzet nem változott. Esetleg valakinek ötlet?
Valahol testproblémája van.
Tehát minden beavatkozás nélkül ráköthetem 12V-os feszültségre? Biztosan nem égne ki maximum teljesítményen sem? (a melegedését figyelembe véve bánnék vele)
Ne fáradj. Azt hittem az egész kazánt csináltad meg rozsdamentesből.
Hello! Miért nem a H-hídas topikban kérdezed? Egyébként az a különbség, hogy négy N-csatornás Fet esetn, a felső Fet-ek vezérlő feszültségének magasabbnak kell lenni mint a táp. Cél IC ezt "legyártja" magának. üdv!
Sziasztok. Adott egy TL071CN ME.
Középiskolában a tanárom úgy tanította,ahoz hogy megbizonyosodjunk, hogy a ME működik követőbe kell kötni és a + bemenetet a földre húzni. Közel 0-t kell kapni a kimeneten. Szóvval én +5V, 0V ról táplálom. Az előzőekben leírtak szerint kötöttem be, a kimeneten viszont 4,72V van. Próbáltam másikkal is, azzal is. Mi nem jó?
Hello! Ezt egy LM358-al el lehet játszani, de TL-el nem, mert nem "féltápfeszültséges" működésű. Az LM be és kimenete lemehet a GND-re. Nézd meg az adatlapon, a CMRR működési (Common-mode input voltage range), és a kimenti (Maximum peak output voltage swing) tartományát. üdv!
A hozzászólás módosítva: Júl 4, 2013
Szia proli007!
Nem segítettél nekem a rajzon szereplő áramkörbe. Azt írtad hogy ha a fényerö nagyon változik akkor egy ellenállás, kondit és egy diodát kell berakni a tranzisztor bázisához. Milyen értéküekre lenne szükségem? Elöre is köszönöm a segitséget.
Hello! Azért szükséges, mert a PWM kapcsolgatja a figyelőt ezt kell "egyenirányítani" és szűri. üdv!
A hozzászólás módosítva: Júl 4, 2013
Hello!
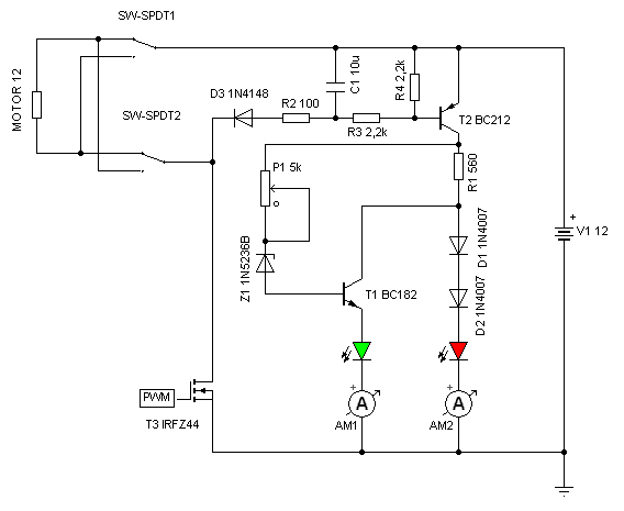
Köszönöm a válaszodat. Még egy kérdésem lenne. Megyirre megbizható szerinted ez a kapcsolás. Gondolok itt a zener-re, ami hőre érzékeny. Esetleg nem tudsz egy kapcsolást akár ic-vel ami egyszerü és kicsi. Találtam egyet a MAX8211 ami ilyen re is jó, csak aza baj hogy drága.
Hello! Érdekes a gondolkodásod. "Hozol" egy kapcsolást, ami szerinted jó, majd több lépcsőben kimunkáljuk, majd elkezded, hogy ez mégsem jó? Mennyire megbízható..
Az elvárásokat az elején érdemes meghatározni, nem e végén.. De itt egy precízebb megoldás. üdv! A hozzászólás módosítva: Júl 4, 2013
|
Bejelentkezés
Hirdetés |















