Fórum témák
» Több friss téma |
- Ez a felület kizárólag, az elektronikában kezdők kérdéseinek van fenntartva és nem elfelejtve, hogy hobbielektronika a fórumunk!
- Ami tehát azt jelenti, hogy a nagymama bevásárlását nem itt beszéljük meg, ill. ez nem üzenőfal! - Kerülendő az olyan kérdés, amit egy másik meglévő (több mint 17000 van), témában kellene kitárgyalni! - És végül büntetés terhe mellett kerülendő az MSN és egyéb szleng, a magyar helyesírás mellőzése, beleértve a mondateleji nagybetűket is!
Üdv!
Hát a független tápfeszültség biztos jobban tetszett volna a rendszernek, de nem tartom valószínűnek hogy az okozta volna a hibát. Talán az USB -nél köthettél félre valamit. A becsatoló kondenzátor hiánya is feltűnt, de ez sem lehetett a hiba oka, mivel a fülhallgatóval nem ment tönkre eddig a hangkártya. A torzítás azért volt, mert túl nagy tartományban lehet állítani az erősítést, és éppen úgy volt állítva hogy embertelenül túlvezérlődött. A kapcsolást én úgy alakítottam volna át, hogy a bemeneti trimmer előtt lett volna egy 10k ellenállás, és a trimmerpoti csak 1k legyen, mivel az IC 100× osat erősít. A hangkártyák pedig 1V csúcsértékű jelet is kiadhatnak. A hozzászólás módosítva: Márc 18, 2014
Köszi a választ!
Az USB-nél többször is megnéztem (kimértem) hogy a +:- hol jön ki. A helimnek is csináltam USB-s töltőt tehát ez biztos hogy jó volt. (a hiba után is leellenőriztem még egyszer). Viszont ahhoz hogy megint kipróbáljam újból megépítem és úgy ahogyan írod,na meg még egy USB hang kártyát is kell vennem ,mert a jack es kijövetelnél már évek óta kiment a Maxim IC-m és ott nem jön ki hang.
Ellenőrizd le az usb portjaidat a számítógépen valami másik eszközzel, ami eddig működött vele.
Nagy az esélye hogy sikerült a számítógép usb kimenetén az 5V-os előtétet tönkretenni a végerősítővel. Az az usb 5V nem bír ekkora terheléseket!
Sziasztok
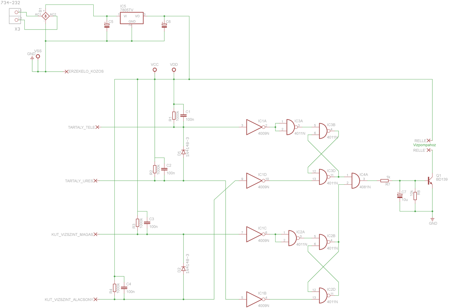
Rajzoltam (csatolas) egy kis logokai aramkort vizpumpa meghajtasara (csepegteto ontozes tartalybol). A szimulator szerint a logikai felepites valoszinu hogy jo lessz, csak a tenyleges gyakorlatba ultetestol felek. A szerko egy vizpumpat kellene kapcsolgasson, ami a kutbol kipumpalna majd a vizet egy tartalyba. Tehat, vetnetek ra egy pillantast hogy "eletkepes" lenne-e a valosagba amit rajzoltam, normal vizbemartott erzekelokkel, vagy nem. Esetleg, a 4009-es elhagyhato es akkor az "ERZEKELO_KOZOS" a pozitiv agra lenne kotve, az ellenallasok meg a 100-as kondi a negativra. Koszonom. A hozzászólás módosítva: Márc 18, 2014
Hello!
Eszközt milyenre gondolsz? Elég pendrive? kamera? Ha minden rendben az USB-kel akkor hogyan lehet egy ilyet összehozni-összekötni? Vagyis amint írtam csak az USB-n keresztül jön ki hang pl: egy ilyen kártyával, és ezt akartam felerősíteni két 2W laptop hangszóróra úgy hogy közben az USB-röl kapja a tápot.
Hello!Nekem nagyon gyanús, ez a logika.
- Mivel a tranyó előtt egy ÉS kapu van, a szivattyú, csak akkor működik, ha a 4081 mind két bemenete magas. - De a felső RS tárat, a kút vízszint alacsony jelzése billenti be? Akkor mehetne a szivattyú? (Leállni meg akkor állna le, ha a tartály szint magas. Ez lehet.) - Az alsó RS tár meg akkor billen be engedélyezve a szivattyú működését, ha a kút vízszint magas és akkor tiltja le a szivattyút, ha tartály szintje alacsony? Szerinted ez jól van így? Nincs itt valami összekeverve? A diódák, mit tesznek a két bement között? Ha a tartály tele, akkor az lehúzza az üres jelzést? De akkor az üres szintje már rég alacsony? Nem? üdv!
A szabványos számítógép USB port 100mA körüli áramot emleget, ezt a rákötött eszköz kérésére megnöveli 500mA-ig. A különböző USB tápok ezzel nem foglalkoznak, adnak, ami a csövön kifér. Ez annyit jelent, hogy csatornánként külön számítógép USB port kell. Nem minden számítógépgyártó foglalkozik ezzel, ezért az eredmény megjósolhatatlan.
Az 500mA áram egy 2x1W erősítőre elég lehet, ha elég trehány volt a számítógép gyártója.
A gyakorlatban a "RELLE" (ami magyarul relé) tekercsével egy záróirányú diódát érdemes tenni, (a tranzisztort megvédendő), ami a keletkező induktív feszültséglökést rövidre zárja.
A hozzászólás módosítva: Márc 18, 2014
Kosz a megjegyzest, DE itt nem nyelvtan, esetleg irodalom oran vagyunk. A dioda az tenyleg erdemes. Kulomben a "záróirányú" -t kulon irjak, ha mar itt tartunk. Igy "záró irányú".
Bővebben: Link Bővebben: Link A hozzászólás módosítva: Márc 18, 2014
A bementeket valoban osszekevertem (a TARTALY_URES -et a KUT_VIZSZINT_ALACSONY bemenettel).
A diodakat biztonsag kedveert rajzoltam be, ha esetleg valami szakadas lenne, kompenzalja egyik a masikat. Lenyegebe azok elhagyhatoak. Na de a fo kerdes: eltekintve a logikatol, "eletkepes" lenne egy ilyen kapcsolas, esetleg valami szuro ellenallas vagy kondi nem szukseg ? Koszonom
Köszönöm!
Tehát ha meg is építem még egyszer másképp,(más alkatrészekkel) akkor gondolom adjak neki külön tápot.
Hello!
- Igazából van ott már szűrő a 100nF személyében. De kapkodni nem fog, mert az RS tároló azt megakadályozza. A 100nF-okat a GND felé érdemes tenni, hogy bekapcsoláskor inkább tiltás legyen. - Az inverter felesleges. A 4011 helyett 4093-at használjál, az hiszterézises. Ebből két tok kell. Négy kapuból, meg vannak az RS tárolók, két kapuból az inverter az "üres" elé és két kapuból az ÉS kapu. - Reléhez célszerűbb 12V-ost és a stabi előtti szűretlen egyenfeszültséget használni. A stabi felé az egyenirányító hídról egy diódával menni. Ekkor csak az IC-k tápját kel stabilizálni. Kisebb puffer, nincs rángatás. - A szonda feszültsége jobb ha pozitív, akkor inkább elhordja, mint rárakódik a valami. üdv!
sziasztok!
citroen xsara autómban nem működik a tolatóradar. Amikor rükvercet kapcsolok egy más hangon el kezd pittyegni pár másodpercig, és utána nem is jelez ha van valaki/valami hátul. Tanácsot szeretnék kérni hol kezdjek neki, mi lehet a gond? A válaszokat előre is köszönöm.
Hali, nézd meg a használati utasításban, hátha írnak valamit a hibaelhárításról pl mit jelent az a csipogás amit hallasz.
Sziasztok!
Egy fóliakondira a következő van írva: 8200 J. Mekkora a kapacitása?
És azt tudod, hogy ez mennyi nF-nak felel meg?
Sziasztok! Van itt olyan aki tudna nekem segíteni Adobe Flash-ben? Az a gondom hogy holnapra kéne nekem négy file csak az a CD amin a .fla (szerkeszthető) fájlok voltak az összekarcolódott és csak a gépen maradtak meg a .swf (nem szerkeszthető) állományok. Ez még nem is lenne nagy baj csak nekem holnapra kell, és holnap húzzák át az egész házat rézkábellel (mert egyébként Al van) és ezért nem lesz áramom. Gondoltam ilyen decompilekre (?) de nem működnek tökéletesen megnéztem, meg mondták is. Most meg indulnom kell melózni. Úgyhogy nagyon megköszönném hogyha valaki tudna nekem segíteni, akkor elküldeném a .swf állományokat. Egyébként nagyon egyszerű dolgok csak pár kattintás az egész de időm az nincs.
Tisztelt Moderátor(ok)! Tudom hogy nem elektronikai kérdés de legalább addig legyen már itt amíg valaki tud nekem segíteni utána kitörlöm. Előre is köszönöm és nagyon fontos lenne!
Leellenőriztem,kamera pendrive,külső vinyó,működnek rendesen.
Kipróbáltam az USB hangkártyát más gépen is (és nem működik) tehát azt vágta haza. Azt szétszedve lemértem az smd kondikat,ellenállásokat mind jók,a csippet meg a kvarcot azt nem tudom.Gondolom ebből a kettőből valamelyik meghalt. Ha veszek egy másikat és külső tápot adok neki,remélem nem vágja haza az ujjat is vagy elképzelhető? Van valamilyen egyszerűbb USB hangkártya kapcsolási rajz? Amiket én találok azok mind olyan IC-kel van ami itt nehezen beszerezhető (és ha lehet is kapni valami 2-3 ezer) Ha valaki tud valamit erre azt megköszönöm.
Mitől függ ,hogy egy fenycső trafo mennyit fogyaszt? Mert nem annyit mint amilyen csövet meghajt.
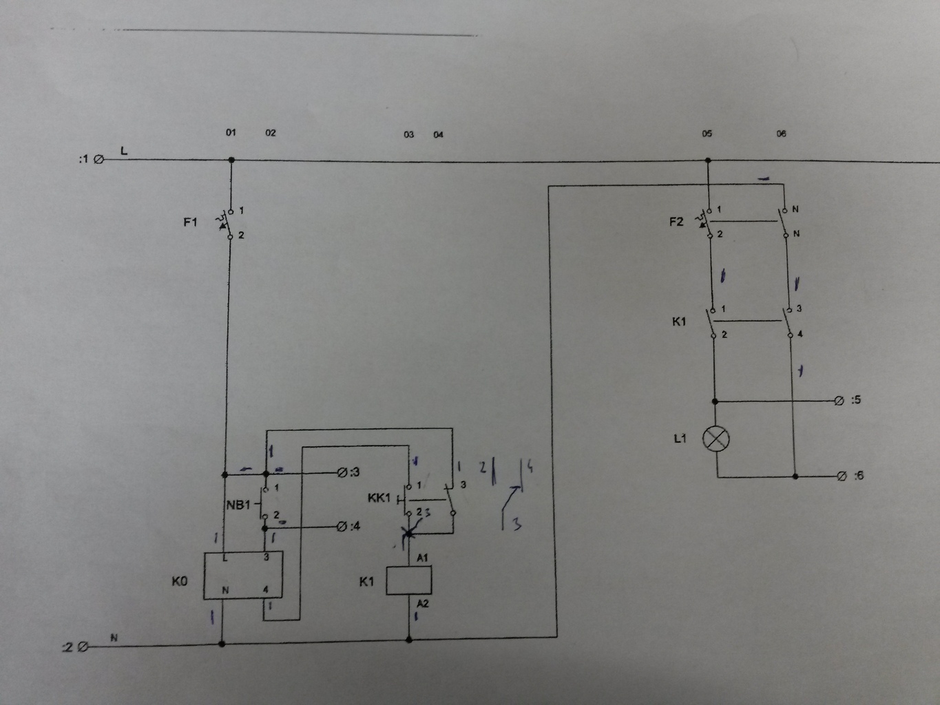
Sziasztok,segítene nekem is valaki ebben a rajzban,elmondanátok,hogy ez mi is ez,meg mik kellenek ennek a rajznak gyakorlatban való kivitelezéséhez,köszi
K1 (relé), L1izzó), F1-F2(biztosíték) még tiszta, de K0 -val nem tudok mit kezdeni.
De amúgy, ha nem tudod mire való, miért akarod megépíteni?
Szia!
A K0 alkatrész mit takar? Időkapcsoló talán?
Szevasztok!
Azt szeretném tudni,hogy egy AND kapu visszacsatolással használható öntartó áramkörként? Esetleg van valami amit nem jól látok? Lerajzoltam,hogy képzeltem el. |
Bejelentkezés
Hirdetés |













