Fórum témák
» Több friss téma |
Sziasztok!
Én egy ködlámpát szeretnék beszerelni az autómba. Opel F astra. Reléve kell megoldani. Csak nem tudom milen relét kell venni bele és azt, hogyan kell bekötni. Vettem bontóban gyárit. de ennek nincs meg a helye gyárilag. Ha tudtok segíteni megköszönném. A leírásban adnak egy számot 8KA 002 309-811. Ez relé lenne? Meg vannak számok a gyári relén. 30, 87,85,86 a lábakon. Ez általános? üdv. Attila
szia!
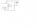
a rellét a következő képpen mérheted ki előkapod a multidat (már ha van) akkor beteszed 200 ohm méréshatárra elvileg kell lennie 2 távolabb eső kivezetésnek a többitől az lessz a tekercse ha megméred valahány ohm-ot kell mérned a tekercsen ezután átteszed zárlatkeresőbe és megméred a többi kivezetést ahol sípol ott az érintkező ha behúzatod a rellét akkor valahol zárt érintkezőt kell találnod és oda közöd az izzódat és adsz neki tápot szakítáésra a vezérléshez szintén kell a táp és azt 1 kapcsolóval szakítod sok sikert üdv: zoly
30 és 86 a relé tekercs,
85 87 az érintkezök.
Szia!
Hivatalosan csak annyi megkötés van, hogy a ködlámpa nem világíthat együtt a fényszóróval. Emiatt a reléjének a testvezetékét a fényszóróra kötik, hogy ha bekapcsolod a refit, kialudjon a ködlámpa. Ezt mostanában egyre kevésbé veszik figyelembe... de gyorsan lerajzoltam, mit hova kellene kötni. A relén a 30 a táp be, 87 a kimenet a lámpák felé, 85 a relé pozitív, 86 a relé negatív. Ha a 30-as pontot nem gyújtásra, hanem akksi pozitívra teszed, nem kapcsol ki a ködlámpa a gyújtás elvételekor (csak ha a kapcsoló is gyújtáson keresztül kap áramot, most ezt a te autódra hirtelen nem tudom megnézni). A relénél arra ügyelj, hogy a ráírt max. áramot ne lépd túl, különben összeég. Ha (csak példa) 2 db 60 W-os lámpát akarsz meghajtani, az üzem közben 120 W / ~14 V, azaz ~8,5 A áramot jelent; ezt, a hideg áramot is bekalkulálva, legalább egy 20 A-es relével szokás kapcsolni.
Helló
A 85 és 86 a relé két kivezetése. A 30-asra kell a tápfesz az akksiról, a 87-esre pedig a ködlámpa. A 85-öst kösd le a testre, a 86-osra pedig egy kapcsolóval tápfeszt.
köszönöm a gyors választ!
szétszedtem a rellét, amit vettem, látom mely lábak mennek a tekercshez és van még kettő azon kívül. Gondolom, amik megszakítják, kapcsolják a lámpát majd. A táp megy a tekercs egyik és másik lábára? A bekötéssel van gondom. Próbáltam kimérni, mely lábat zárja rövidre, de egyiket sem. Lehet a rellé rossz. Vagy valahol lehet találni ábrát, ami mutatja, hogy is kell bekötni egy rellét? A.
szia így ahogy rajzoltam ha nem világos kérdezz nyugottan
az izzót fontos hogy a kapcsoló elé gösd mert ha nagy az izzó áramfelvétele hamar elromolhat a apcsolód mert a utána kötöd akkor olyan mintha avval kapcsolgatnád a lámpádat
Szerintem kobold elég érthetöen lerajzolta...
igen egyértelmű,
köszönöm Attila
de szentem az enyém sem maradt el hisz csak én a számokat hagytam le
Kösz a pontot
A jövőre nézve csak annyit, hogy a relével óvatosan kísérletezz, ha nem tudod pontosan, mi van benne. Némelyik típusnál a 85, 86 lábak között egy dióda is van, a kikapcsolási tranziens levágására; ha fordított polaritással indítasz, akkor kinyírod a diódát, a relé ugyan működőképes marad, de a védelem (ami az áramkör többi elemét hivatott megóvni) odavan. Dióda helyett ellenállást is szoktak alkalmazni, ott a polaritás nem kritikus. Eddig egyetlen japán típust láttam, ahol a 86-os volt a relé tekercsének + ága, az összes többinél a 85 az, és az autóipar jellemzően így számozza a kivezetéseit.
Köszönöm, Neked is!!!
A gyári reléje 16 Amperes. Akkor csak 20 ampereset fogok venni. Csak azt nem tudom milyen típus kell. De csak tudják majd a boltban. Attila
én egy ellenállást látok a tekercs lábaira bekötve.
Ha ráadom a tápfeszt zúg a relé, mintha csengő lenne. A.
Miről hajtod? Adapteres tápnál előfordulhat ilyen, ha nem egyen az egyenfesz. Próbáld meg akksiról, ott határozottan kell üzemelnie. Vagy bármi táp, ami tutira 12V és egyenfesz, és azt stabilan is tartja a relé pár 100 mA-es (ellenállásából pontosan számítható) áramfelvétele mellett.
egyenirányított trafó a tápom. Lehet itt a bibi.
Ezért szoktak az egyenirányító után bazi nagy pufferkondikat rárakni, hogy a hullámzást csendesítse
Sziasztok!
Ma elmentem autósboltba és vettem 640 Ft-ért relét, 40 amperes volt, 5 lábbal. 2 87-es lába van. Figyelembe vettem a tanácsaitokat,így nem direkt az aksira kötöttem, nehogy úgy felejtsem és leszívja nekem. Így a szivargyújtóról vezettem a 86-os lábhoz a tápot egy kapcsolón keresztül. A 85-öt letettem földre, 30-ra ment a pozitív, 87-re a ködlámpa. Egyből működött. Most belevágok egy légkürt hasonló módon való beszerelésébe. Vettem 2 relét. Boldog Új Évet Nektek!!! üdv. Attila
Helló
Örülök hogy sikerült. Jó ötlet volt hogy a gyujtásról vitted a relé tápját, legalább nem merül le az akksi, ha rajtahagyod.
A suzuki swiftbe egyszerű volt betenni utólag a ködlámpát, ott be volt vezetékelve minden az alapmodellben is. Relé, kapcsoló, lámpa helyére és már kész is volt.
Itt csak a lökhárítóig van vezeték, se a relé, se a bizti nincs bekötve a táblában. Azt hiszem ez gyerekjáték volt a Quad 405-ösöm javításához képest. Kb. 10 éve építettem és tavaly ment tönkre apámnál. Sztem végfoktranyó lesz, de majd meglátjuk.... Fú, de rég volt. attila
dehogynem merül
gondolj csak bele, hogy a lámpát nem veszi le az opel (és a többi német csoda), így lemerül az akksi, csak nem a ködöstől... egyébként se használja egyfolytában azt a nyomorult ködöst, nem arra van!az olasz kocsikban eleve úgy oldották meg a dolgokat, hogy a fényeket gyújtás elvételekor elveszi (igen, már a kispolák is ilyen volt), így azoknál mehet nyugodtan az akksira a ködös reléje (persze van egy olyan állás, ahol rá lehet ani a helyzetjelzőt gyújtás nélkül). a másik érdekes kérdés, hogy hova tette be a biztit? jelen bekötésnél simán végigéghet a kábel a gyújtásig... (és tudjátok milyen kellemetlen az égő/elfüstölő drót szaga/látványa az utastérben?) szóval a lemerülést elkerülendő két megoldás létezik: - automatikusan lekapcsolja a fényeket a kocsi gyújtás elvételekor - sípol mint a hülye és rád bízza a lekapcsolást (sőt! vannak típusok, amik még sípolni is elfelejtenek, pl. kadettbe mi szereltük be utólag a sípolót) ez utóbbi típusba tartoznak a francia modellek, és a német modellek is...
Igazad van. ha nem a ködlámpától akkor a többi lámpától simán lemerülhet.
De amugy miért égne le a vezeték a gyújtásig, amikor a gyújtásról csak a relé tekercséhez megy az áram. Oda nemszoktak biztit tenni. Megy amugy is a szivargyújtó vezetékére kötötte amin van eleve bizti. Ja és nekünk is Kadett van, de abba benne volt a sipoló, csak állandóan sipol amikor kinyitottuk az ajtót, mivel nem figyelte, hogy rajta van-e a gyújtás. pedig a foglalatban ott volt a harmadik érintkező is, a gyújtásé csak nem volt bekötve.
akkor valamit nagyon félrenéztem...
de ezen a kapcsoláson ha megnézed, akkor a gyújtásról kapja a tápot. ugyanis a két kapcsoló hatására a relé összeköti a ködöst a gyújtásról jövő vezetékkel. (a relé tulajdonképen csak egy sima kapcsoló, ami a kézi kapcsolgatás helyett elektromosan kapcsol) szóval lehet, hogy a reléig ég szét a vezeték, de könnyen előfordulhat, hogy végigég az egész... nekem fiatom van (nekem csak gyújtásnál világít, ill. ha külön bekapcsolom mar állásba), én a ködöst úgy kötöttem be, hogy eleve a ködfényszórókapcsolóm is csak akkor kapcsolódik, mikor fény van rajta (ezért szokták mondjuk a ködzárófény kapcsolójához hasonlóan bekötni a ködfényszórót, azaz nem a relénél oldják meg a fényszóró figyelését, hanem a kapcsolónál)off: a mi kadettünknél nem volt egyáltalán sípoló. csak mikor az öcskös harmadszor merítette le az akksit otthagyott fényszóró miatt, akkor kötöttünk be egyet utólag, olyat amit bármelyik barkácsáruházban lehet kapni
Szisztok!
Láttam a hozzászólásokat. A + 12 volt közvetlen az akksiról jön egy biztin (20A) keresztül a relé 30-as lábára. A szivargyújtóról a relé 86-os lábára jön a másik + 12 volt. Így a relé a nagy amperes részt köti össze illetve szakítja, így nem a szivargyújtó látja el táppal a ködlámpát, az csak a relét kapcsolja. Attila
Azóta bekötöttem a harsonámat is hasonló relés megoldással.
Csak nem úgy működik, ahogy szerettem volna. Egy 2 állású kapcsoló egyik állásában a duda a másik állásában a harsona szólt volna a kormány közepének megnyomásával. Az elképzelésem az volt, hogy a gyári dudához menő pozitív ágat "csapolom" meg, ez vezérelte volna a relé 86-os lábát egy 2 állású kapcsolón keresztül. A 2 állású kapcsolót úgy kötöttem be, hogy a középső, közös láb lett volna a + 12 volt a dudáról, az egyik állás az új harsona +12 voltja lett volna a másik állás visszvitte volna a +12 voltot a gyári dudához. A relé többi lába hasonlóan a ködlámpához, biztivel az akksiról ment, test stb. Aztán amikor bekötöttem jött a meglepi, nem működött, csak a gyári duda. A harsona nem. Kimértem. Kormány kapcsolója nem a duda + ágát szakítja meg. Ott a duda benyomása nélkül is megvolt a + 12 volt. Így maradt a test. Bár ezt még nem mértem ki. Egyelőre egy másik kapcsoló kapcsolja a harsonát a műszerfalon a 2 állású kapcsoló helyett. Pedig a harsona naon állat hangon szól. Majd ha lesz időm átkötözgetem... Attila
Nos, amikor összedobtam a rajzot, valóban kissé félreérthetőre sikerült, a felírt bekötési pontok ugyanis nem kötelezően így vannak.
A lényeg az, hogy a gyújtás elvétele a ködlámpát is lekapcsolja, eddig kerek a történet. Ezt kétféleképp lehet elérni: vagy gyújtásról megy a főáramkör, vagy gyújtáson keresztül kaphat tápot a relé. A második módszer elegánsabb (hasonlóan kötötte be szokola is, ha jól olvastam, bár az én kocsimban a szivargyújtó a 30-asról megy, szóval ezt nem árt előtte ellenőrizni), az első meg sok autó főreléjén keresztül megoldható. Úgyis mindenki aszerint köti be, mekkora kedve van a kábelek, relék között keresgélni. Ha tesznek biztosítékot a körbe, vagy már eleve van benne, nagy baj nem lehet egyik módból sem. Bocs, bbb
Kormánykapcsolók a test-csatlakozást zárják, minek vinnék fel a + ágat, meg onnan vissza a reléig / kürtig?
A harsonád reléjének állandó 30 (akku +), hadd menjen gyújtás nélkül is, és kapcsolt 31 kell. Kormánykapcsoló egy szál kábelét kettévágod, a kormány felőli oldal a kapcsoló közös pontja, a másik fele a kapcsoló egyik ága, másik kapcsolt ág meg az új reléd testje.
nem történt semmi
a lényeg az, hogy mindenki úgy kösse be, hogy ne lehessen belőle gubanc, mindenképen egy 2ft-os biztit vágjon szét a rendszer egy esetleges hiba során, minthogy a kocsi égjen ki ![]() amúgy is én már nagyon rég (kb. másfél-két éve) beszereltem már a ködöst, aztán másnap megtankoltam, harmadnapra meg összetört a kocsival együtt ![]() sajnos a bekötésről készült képeim már nagyon rég elvesztek (köszönhetően a kluboldalunk átszervezésének), de a szöveges rész még megtalálható ott... persze azóta átkötöttem, hogy külön lehessen kapcsolgatni, mert először csak a hátsóval együtt lehetett (nem volt kedvem valami vacak kapcsolót beleberhelni, de később sikerült gyári kapcsolósort szereznem)
köszönöm a választ.
Én nem tudtam, hogy a testet zárja rövidre a kormánykapcsoló. Ezek szerint most akkor nem a + ág fogja működtetni a relét, hanem a test. Erre gondoltam én is alternatív megoldásként. Mi a kapcsolt 31? Csak akkor most a 86-os relélábra kell vinni ismét a szivargyújtó +12 voltját. Így ismét gyújtás alatt fog működni a harsona. Azt nem tudom még hol találom a kormánykapcsoló vezetékét, de majd alábujok. üdv. Attila
Járművillamosságtani számozások, pár példa (egy csomó rajzon így lehet látni):
30 -> akku +, állandó tápfeszültség 31 -> akku -, azaz test 15 -> gyújtás, záró kontakt 50 -> indítómotor vezérlő ág Hirtelen ennyi jutott eszembe A kapcsolt meg azt jelenti, hogy valami kapcsoló, jelen esetben a kormányé, ezt kapcsolja, ha aktiválod. A kormányoszlop alól kijön egy köteg (index, lámpák, ablaktörlő, kürt), esetleg le kell venni hozzá a burkolatot, hogy keresgélhess benne, abban lesz a te szálad is. Ha nagyjából el tudom különíteni, és csak néhány kábel az esélyes, egy gombostűt befogok a multizsinór csipeszébe, másik zsinórt testre, a tűvel meg sorban megböködöm a vezetékeket, épp hogy átszúrva a szigetelést. Közben (lekötött kürtnél) nyomogatod a kürtgombot, és amelyik kábelnél nyomásra jelzi a rövidzárat, az a tiéd. Vagy, ha relés az eredeti kürtöd is, csak meg kell keresni, melyik kattog, és annak a vezérlő szálát visszakeresni a relétábla hátulján. |
Bejelentkezés
Hirdetés |







pedig a foglalatban ott volt a harmadik érintkező is, a gyújtásé csak nem volt bekötve. 
