Fórum témák

» Több friss téma
Fórum » Elektronikában kezdők kérdései
- Ez a felület kizárólag, az elektronikában kezdők kérdéseinek van fenntartva és nem elfelejtve, hogy hobbielektronika a fórumunk!
- Ami tehát azt jelenti, hogy a nagymama bevásárlását nem itt beszéljük meg, ill. ez nem üzenőfal!
- Kerülendő az olyan kérdés, amit egy másik meglévő (több mint 17000 van), témában kellene kitárgyalni!
- És végül büntetés terhe mellett kerülendő az MSN és egyéb szleng, a magyar helyesírás mellőzése, beleértve a mondateleji nagybetűket is!
Lapozás: OK   2664 / 4057
(#) dudzsi hozzászólása Nov 7, 2015 /
 
Sziasztok!
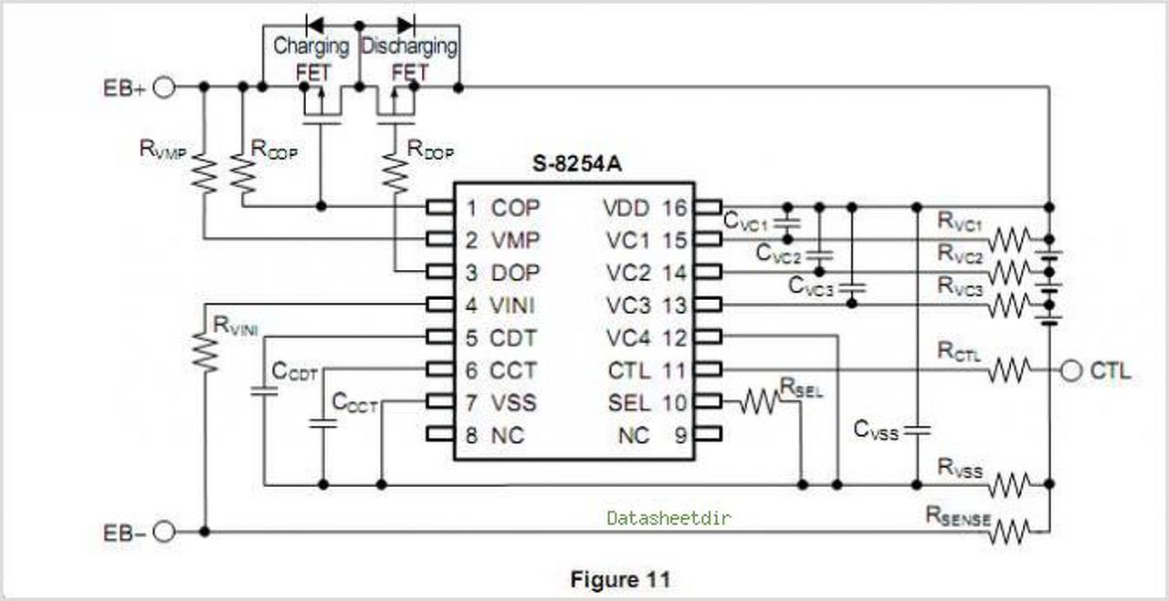
Ennél az ic-nél mi célt szólgál a CTL láb? És azt most mire kellene kötni? Köszönöm.
(#) Csupasz hozzászólása Nov 7, 2015 /
 
Sziasztok.
Bemenetválasztóhoz, és hangszínhez kellene tápot csinálnom, viszont nincs itthon csak egy 2x12V-os paneltrafóm, és AC/DC konverterek. 1x5, és 1x12V kellene. Szabad hangfrekihez konvertert használni?
(#) Attilawap hozzászólása Nov 7, 2015 /
 
Szerintetek meg lehet csinálni ezzel az áramkörrel (vagy bármivel) azt, hogy van egy gyári adó egység, ami 433Mhz-en küldi bizonyos időközönként a hőmérsékleti adatokat és ne csak a beltéri egysége írja ki a kinti hőmérsékletet, hanem a linkelt vevőegység is?
(#) Bakman válasza Attilawap hozzászólására (») Nov 7, 2015 /
 
Ha a vevő reagál az adó jeleire, akkor már csak programozás kérdése.
(#) Bakman válasza dudzsi hozzászólására (») Nov 7, 2015 /
 
Benne van az adatlapban, amit mellékeltél: A töltés és a kisütés FET-eket lehet vele vezérelni. A 15. oldalon bővebben le van írva mit és hogyan.
(#) Bakman válasza Csupasz hozzászólására (») Nov 7, 2015 /
 
Egy 7805 és 7812 páros nem megfelelő? Mennyit a várható fogyasztás az 5 és 12 V-os ágon?
(#) Csupasz válasza Bakman hozzászólására (») Nov 7, 2015 /
 
Kb. 500-600mA.
(#) Bakman válasza Csupasz hozzászólására (») Nov 7, 2015 /
 
Annyit bőven elbírnak igaz, a felesleget elfűtik, cserébe viszont nem zajosak. Már csak választani kell.
(#) Csupasz válasza Bakman hozzászólására (») Nov 7, 2015 /
 
Az 5V-os áramkör táplálná a PIC-t, és a kijelzőt, és a reléket is. A relék nem fogják zavarni a PIC-et? Az segít, ha 2db stabkockát építek be, és kölön hajtom a két részt? Viszont egy a szekunder.
(#) Bakman válasza Csupasz hozzászólására (») Nov 7, 2015 /
 
Szerencsésebb lenne 12 V-os reléket haszálni, nem "rángatnák" be- és kikapcsoláskor a kontroller és kijelző tápfeszültségét. Egyébként a kijelző általában érzékenyebb erre. Ha csak 5 V-os reléid vannak, akkor annak inkább külön tápegységet érdemes készíteni azok számára.
(#) Csupasz válasza Bakman hozzászólására (») Nov 7, 2015 /
 
Köszi, akkor bekerül a másik paneltrafó is.
(#) Bakman válasza Csupasz hozzászólására (») Nov 7, 2015 /
 
Nem feltétlen kell másik paneltrafó. Egyenirányítás után beteszel egy 4700 µF -os kondenzátort, majd két 7805-öst. Az egyikről a digitális részek mennek, a másikról a relék.
(#) Csupasz válasza Bakman hozzászólására (») Nov 7, 2015 /
 
Ez jobb, ezt kérdeztem lejjebb, hogy így jó-e.
(#) dudzsi válasza Bakman hozzászólására (») Nov 7, 2015 /
 
Igen azt olvastam csak nem értem. Töltésnél kell bekötni vagy meritésnél vagy mindig egy fix állapotra "Normal status "?
(#) SKY hozzászólása Nov 8, 2015 /
 
Sziasztok!
Az ilyen rezonátorok abban különböznek csak a kvarcoktól, hogy nem kell kiegészítő kondenzátor melléjük, mert az is a tokban van? Ugyan úgy használhatóak PIC stb. mellé?
CSTCR4M00G53-R0
ZTTCC3.58MG
(#) eSDi válasza SKY hozzászólására (») Nov 8, 2015 /
 
Üdv!

A lényeges különbség, hogy nem olyan pontosak és sokkal érzékenyebbek a hőmérsékletingadozásra. Ahol nincs szükség nagy pontosságra, nyugodtan lehet használni kvarc helyett.
(#) attika válasza eSDi hozzászólására (») Nov 8, 2015 /
 
Na ezzel is okosabb lettem,én úgy tudtam,hogy ezek pontosabbak mint a két lábú társai.
(#) elektroncso válasza SKY hozzászólására (») Nov 8, 2015 /
 
A három lábúak sávszűrők. Amire például 10.7MHz van írva az egy 10.7MHz-es sávszűrő, leggyakoribb felhasználási helye a rádióvevők FM középfrekvenciás fokozatában van. Persze gyártanak belőle több frekvenciára (pl.455kHz ez AM KF) és többféle sávszélességgel.
Persze lehet belőle oszcillátor építeni.
(#) eSDi válasza elektroncso hozzászólására (») Nov 8, 2015 /
 
Igen, azok kifejezetten kerámia szűrők, ezek viszont kerámia rezonátorok.
(#) SKY válasza eSDi hozzászólására (») Nov 9, 2015 /
 
Értem, köszönöm!
(#) holex hozzászólása Nov 9, 2015 /
 
Ha 3 db 3,7V-os Li-Ion akkumulátort sorba kötök, tölthetem őket egyszerre 11,1V-tal, vagy szét kell őket szedni előtte és külön-külön tölteni?
(#) attika válasza holex hozzászólására (») Nov 9, 2015 / 1
 
Az áramának is egyformának kell lennie és akkor úgy jó.
De szerintem külön is ki kéne vezetékelned és balanszba tölteni őket.
A hozzászólás módosítva: Nov 9, 2015
(#) holex válasza attika hozzászólására (») Nov 9, 2015 /
 
Köszi!
(#) mlaci79 hozzászólása Nov 9, 2015 /
 
Sziasztok!

A boltban kapható ledes "izzók" esetében mitől függ, hogy dimmelhető-e vagy sem?

Beépítettem a kapcsoló mögé egy fényerőszabályzót ami kifejezetten ledes lámpákhoz való. De csak dimmelhető lámpákkal "izzókkal" működik.
(#) jani1987 hozzászólása Nov 9, 2015 /
 
3,5-ös sztereo jack dugó forrasztása után hogyan érjem el, hogy az oldalak ne érjenek egymáshoz? Ki milyen technológiát használ? A burkolat fémből van és fülhallgatóhoz használom.
(#) szucsistvan123 válasza jani1987 hozzászólására (») Nov 9, 2015 /
 
Szoktak adni a dugóhoz egy kis műanyag csövet, amit forrasztás után rá kell húzni, és úgy rácsavarni a házat, és így a lábak nem érhetnek a házhoz. A lábakat meg úgy hajlítod, hogy jó legyen!
(#) jani1987 válasza szucsistvan123 hozzászólására (») Nov 9, 2015 /
 
Én inkább valami térkitöltő anyagra gondoltam.
(#) Bakman válasza jani1987 hozzászólására (») Nov 9, 2015 /
 
Zsugorcső. Ha kitöltöd valamivel, hogyan fogod rátekerni a házat? Ha a házat rakod előbb rá, majd kitöltöd, nem lehet szétszedni.
(#) Bakman válasza mlaci79 hozzászólására (») Nov 9, 2015 /
 
A belső felépítéstől (elektronikától) függ, hogy dimmelhető-e vagy sem.
(#) mlaci79 válasza Bakman hozzászólására (») Nov 9, 2015 /
 
Igen eddig én is eljutottam....
De pontosan miben különbözik?
Következő: »»   2664 / 4057
Bejelentkezés

Belépés

Hirdetés
XDT.hu
Az oldalon sütiket használunk a helyes működéshez. Bővebb információt az adatvédelmi szabályzatban olvashatsz. Megértettem