Fórum témák

» Több friss téma
Fórum » Nagy Led kijelző illesztése
Lapozás: OK   2 / 3
(#) proba válasza hacsi66 hozzászólására (») Máj 31, 2010 /
 
Szerintem elég konkrét. Bővebben: Link Bár az összes ledet nem rajzoltam fel,valamint a 12V előállítását is rád bíztam...
(#) Hp41C válasza proba hozzászólására (») Máj 31, 2010 /
 
Szia!

Ha még az első oszlopban levő 7 db 74ls07 kimenetét egy egy ellenállással a +5V húzzuk, akkor már működne is.

2 * 7 db 74ls07 meghajtó már 3 tok. A három egész tok pedig 18 daradot tartalmaz. Ekkor már megéri a számjegyeknél levő npn tarnzisztorok helyett a megmaradó 74ls07 meghajtóit felhasználni.
(#) hacsi66 válasza (Felhasználó 15355) hozzászólására (») Máj 31, 2010 /
 
Szia

Köszi ezt kipróbálom és ha működik akkor jár a pont
(#) hacsi66 hozzászólása Jún 1, 2010 /
 
Egy ilyet találtam van valakinek ötlete hogy ez jó lehet e hozzá?

uln2803.pdf
    
(#) proba válasza Hp41C hozzászólására (») Jún 1, 2010 /
 
Én a második sort (ami alatt az ULN2003 cimke szerepel) ULN2003 ból gondoltam -abban pont 7 kapu van- (ez talán tudja azt az áramot amit a kijelző igényel. - csak nem volt a rajzoló progiban ilyen tok. A fogyasztás szegmensenként max 4*15 mA =60 mA a 7407 csak 40 et tud. .Az ellenállások valóban lemaradtak mert oda csak egy sima invertert terveztem 7404 2x4 kapuval. De a számjegyeknél lévő NPN tranzisztorok valóban kiválthatók egy 7407 tel, ill a 7404 ek is kicserélhetőek 7407-re ellenállással kiegészítve.
(#) proba válasza hacsi66 hozzászólására (») Jún 1, 2010 /
 
Hát a szegmensekhez szinte biztos .(lásd rajz 2 függ sor)
(#) proba válasza (Felhasználó 15355) hozzászólására (») Jún 1, 2010 /
 
Szerintem elég rosszul működik , A számjegyeknél lévő bemeneteken szerintem 0-5V között bármilyen feszültség előfordulhat ami már nyitja a tranzisztort ,ami a nagyobb baj hogy 12V jut a tranzisztoron keresztül az eredeti órapanelre.Közös anódos kijelző esetén a +5V az adott számjegy kijelölése
A szegmenseket is invertálni kellene mert ott meg az alacsony szint jelöli ki az adott szegmenst.
(#) proba válasza proba hozzászólására (») Jún 1, 2010 /
 
Meg a számjegyekhez is a 4 NPN tranzisztor helyett. Ha az szimpatikusabb.
(#) hacsi66 hozzászólása Jún 1, 2010 /
 
Azt még megkérdezném hogy opto csatolóval esetleg nem lehetne e megoldani ezt a problémát?
(#) proba válasza hacsi66 hozzászólására (») Jún 1, 2010 /
 
Lehetni lehet ,csak kissé költségesebb szerintem.
(#) hacsi66 válasza proba hozzászólására (») Jún 6, 2010 /
 
Szia Proba

Akkor azt kérdezném hogy a simpi által felvázolt tranzisztoros megoldás nem jó ? mert 12 v juthat az eredti panelre?
(#) proba válasza hacsi66 hozzászólására (») Jún 7, 2010 /
 
a Q2-Q4 tranzisztorokon keresztül szerintem igen.
(#) proba válasza (Felhasználó 15355) hozzászólására (») Jún 7, 2010 /
 
R1 R7 szerepét nem igazán értem,lehet apró bevilágítást okoz,de azonkívül szerintem is jó.
(#) vicsys válasza (Felhasználó 15355) hozzászólására (») Jún 7, 2010 /
 
R2 párját sem látom, Q3 bázisán. Persze lehet egyszerűsíteni.
(#) hacsi66 hozzászólása Jún 7, 2010 /
 
Sziasztok

Találtam egy ilyen rajzot ebben is tranzisztorok vannak amik meghajtják a szegmenseket és itt akkor a pic nem kapja meg a 12 voltot visszafelé???
Vagy pedig akkor ULN 2803 as ic vel csináljam megi inkább az gondolom nem engedi vissza a feszültséget..

k73sch.pdf
    
(#) proba válasza hacsi66 hozzászólására (») Jún 7, 2010 / 4
 
De visszaengedi ,csak itt az IC tápja a 12V a testje meg +7 volton van, tehát ez nem a te eseted.Ha ez tetszik így is csinálhatod de akkor több tranzisztor kell.(ill a te kapcsolásod kell beilleszteni a pic helyére.A jelszint helyességet (mit kell invertálni mit nem ,ne kérdezd mert lehet az sem stimmel)
(#) zeusz-23 hozzászólása Júl 6, 2011 /
 
Sziasztok!
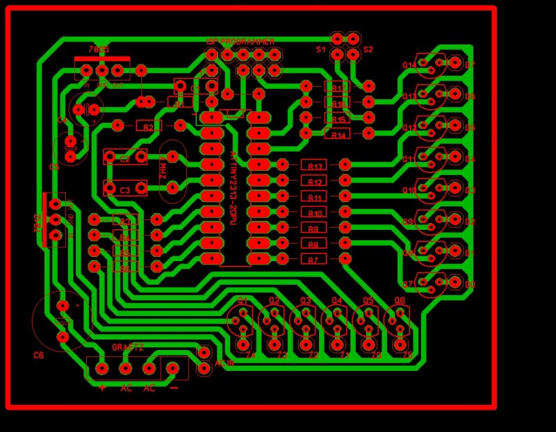
Megépítettem a pdf-ben lévő AVR-es órát, csak szeretnék egy sokkal nagyobb kijelzőt neki. Közben elkészült a kijelző rész is, a problémám az vele, hogy 12V-ot igényelne a megfelelő fényerőhöz. 1 szegmens 3x2db sorbakötött ledet tartalmaz előtétellenállással. A kapcsoláson annyit változtattam, hogy a D0-D7 kivezetésekhez tettem BC546 tranzisztorokat, gondolván, hogy a nagy áramok nem az AVR-en keresztül folynak majd, de így meg visszamegy a 12V a vezérlő kimeneteire, sikerült is megsütnöm egyet. Mellékelem a megtervezett nyák-ot, talán jobban látszik mit is csináltam (elég kezdő vagyok, és nem igazán értek még az ilyesmihez). Tudna valaki segíteni a megfelelő illesztésben?
(#) proba válasza zeusz-23 hozzászólására (») Júl 6, 2011 /
 
A kontroller kimeneteit így használd. A d0-d7 vonalon maradhatnak a tranzisztorok,nem szükséges a meghajtó IC .A plusz táphoz viszont kell még egy NPN tranzisztor szegmensenként.
(#) proba válasza proba hozzászólására (») Júl 6, 2011 /
 
A D7 D8 diódákkal nagyobb ellenállás kell mint a szegmensekkel.Ami még fontos lehet ,a 12V -ot tedd szabályozhatóvá (9-12V) -ha lehet fotoellenállással,mert este be fogja világítani a szobát.
(#) zeusz-23 válasza proba hozzászólására (») Júl 6, 2011 /
 
Köszönöm. Mindjárt meg is rajzolom TINA-ban. Gondoltam én is a fényerőszabályzásra, csak gondoltam előbb legyen működőképes.
(#) zeusz-23 válasza zeusz-23 hozzászólására (») Júl 6, 2011 /
 
Elkészültem a rajzzal. Ez így akkor elvileg jó lehet? A D0-D7 tranzisztorok bázisára jó az 1k ellenállás, vagy 680 kell oda is? Az emitter, és a bázis közé itt is kell az 1k?
(#) zeusz-23 válasza zeusz-23 hozzászólására (») Júl 6, 2011 /
 
Bocsi, pont a lényeg maradt le.
Szóval ez lenne a rajz.
(#) proba válasza zeusz-23 hozzászólására (») Júl 6, 2011 /
 
Amit lefelejtettél az a szegmensekkel (a....g) sorbakötött ellenállás (a dp-hez nagyobb kell).Enélkül igen rövid életű lesz a kijelződ.Az 1K szerintem felesleges az NPN tranzisztorok EB között (a szegmenseknél is) ,esetleg a 680 ohm-ok 1K-ra is cserélhetők.
(#) zeusz-23 válasza proba hozzászólására (») Júl 6, 2011 /
 
Direkt nem rajzoltam oda ellenállásokat, mert a szegmensek nyákja tartalmazza, 12V-ra van kiszámolva az előtétellenállás. Nagyon szépen köszönöm a segítséget, már kezdek képbe kerülni.
Ma megtervezem, és valamelyik nap össze is rakom. Jelzek majd, hogy sikerült.
Üdv: Z
(#) hacsi66 hozzászólása Nov 15, 2015 /
 
Sziasztok

Van egy PIC-es óra kittem ami szépen működik ehhez szeretném egy nagy ledes kijelzőt illeszteni
aminek a szegmensei 12volt és 20mA működik viszont az egész óra kitt 5Voltról üzemel hogyan tudnám meghajtatni ezeket a nagy kijelzőket? Az órának egyébként a közös anódjait egy egy tranzisztor vezérli a szegmensekhez pedig 7X1Kohm van.
(#) pont válasza hacsi66 hozzászólására (») Nov 15, 2015 /
 
Üdv! Kell miden közös anódhoz és a szegmensekhez tranzisztorokat tenni. A bázisellenállásokat a mikrovezérlő megfelelő lábára kötni. A föld közös az 5v-tal.
A hozzászólás módosítva: Nov 15, 2015

t.JPG
    
(#) hacsi66 válasza pont hozzászólására (») Nov 15, 2015 /
 
Szia

Na ez így nem működött a hétvégén megcsináltam és csak össze vissza villogtak a szegmensek.
(#) pont válasza hacsi66 hozzászólására (») Nov 15, 2015 /
 
Az mit jelent hogy össze vissza, és egészen pontosan mit kötöttél hova?
(#) hacsi66 hozzászólása Nov 15, 2015 /
 
Pnp tranzisztorral pontosan 6 db ot vezéreltem emitereket +12 v ra tettem a bázisra kötöttem a eredeti anód kimenetet kolektorra pedig a anódokat.A szegmenseket pedig 7db npn es tranzisztorral vezéreltem az emittereket le tettem testre a bázist közvetlen az 1kohmal vezéreltem kolektorra pedig a szegmenseket kötöttem
A hozzászólás módosítva: Nov 15, 2015
(#) pont válasza hacsi66 hozzászólására (») Nov 15, 2015 /
 
Ha világítottak akkor nagy baj nincsen, nem lehet hogy a szegmensek sorrendjét elkötötted?
Következő: »»   2 / 3
Bejelentkezés

Belépés

Hirdetés
XDT.hu
Az oldalon sütiket használunk a helyes működéshez. Bővebb információt az adatvédelmi szabályzatban olvashatsz. Megértettem