Fórum témák
» Több friss téma |
Fórum » Intelligens lépcsőházi automata
Témaindító: adsl833593, idő: Jan 14, 2010
Meglévő világítási autómatát amely csillagponti nullával van vezérelve,szeretném tovább fejleszteni oly módon hogy beálított kikapcsolási idő letelte előtt vagy kikapcsolás után közvetlenűl pár másodpercig
10-30sec. elhalványodjon vagy alig észrevehető módon villogjon a rákötött izzó sor Kb 400w. A meglévő autómatát kell kiegészíteni vagy teljesen új vezérlést kel építenem?.Ehez kérnék segítséget.
Az automata relével kapcsolja az égősort ?
Mert ha igen akkor van egy ötletem a megoldásra . vegyél még egy automatát amit 30 másodperccel kevesebb időre állítasz és a két automata reléit sorba kötöd . A rövidebb idejű automata kapcsoló érintkezőit átkötöd egy diódával . Amikor a rövidebb idő lejár az égőkkel sorba kapcsolódik a dióda és haloványabban égnek az égők a teljes kikapcsolásig , vagy újraindításig .
Én világításvezérléshez anno Moeller programozható időkapcsolótat használtam. Ott lehetne például olyat, hogy a világítás bekapcsolása után az egyik kimeneten át áramot kapna a lámpasor, majd ennek befejezése után a másik kimeneten 10-30 másodpercig egy kondenzátoros soron halávnyan világítana..
Egy ilyen kis kapcsoló szerintem néhány tízezerből megvan. (Szerintem minden gártónak van ilyen kütyüje) De gondolom, ha ilyen egyszerű volna a helyzet, nem kérdeznéd...
Márt próbáltam ezt a megoldást de ami javarészt fel vannak szerelve autómaták ott a relé kimeneten vissza van kötve egy kondenzátor a belső vezérlésre
GLE 5. és nem enged el az első relé. Más kölönben elszívó ventillátor időzítőjét használtam fel relé segítségével második időzítőként diódás fényerőcsökentéssel.
Nagyon sok a néhány tízezer az elkészítéshez.Gyártanak egyébként programozható lépcsőházi autómatát de az olyat tud hogy kikapcsolás letelte előtt két villanás jelzi hogy kifog kapcsolni a világítás. Ez a készülék is 10000 ft ba kerűl .ha lehetne kevesebb összegből is kihozni az lenne jó.
Akkor itt a következő megoldás : a kondi értékét a relé hez kell igazítani (min 400v os !)
A relének ugyan egy záró érintkezője van de ez nem probléma el fogom készíteni és közlöm az eredményt.
Töbnyire ilyen autómaták vannak felszerelve,és ezeket kellene átalakítani.
Oppsz, így már világos a probléma
Akkor nem írtam semmit
Teszel rá még egy relét ami váltóérintkezős !
három egyszerű relé talán 1000- 2000ft
A kondenzátor fokozatos kisűlése folytán billen nyugalmi helyzetbe a relé ha jól olvasom a rajzból.Kifogom próbálni és közlöm az eredményt.köszönöm.
NEM amíg nincs feltöltve addíg kicsi az ellenállása és meghúzva tartja a relét
De elmaradt a rajzról a kisütő ellenállás (1M 05w) amit a kondival kell sorbakötni . Inkább párhuzamosan... Sebi
Ezek a relék (FINDER) Ac 220 v os is lehet? Kérdezem. A sorba kötött ellenállás 1 Mohm fél wattos.A
dióda itt kisebb teljesítményű 1N 4004, 5 is akár? A kondi értéke nF (500- tól felfele vagy inkább Mf (1-10)
Nem lehet : 220v os kell hogy legyen ! és tényleg rosszul írtam nem sorba hanem párhuzamosan kell kötni a kisütő ellenállást (kössz Sebi) A kondi értékét mint a rajzon írtam ki kell kisérletezni a reléhez .
A kondit inkább a mikrofarádos tartományban keresgélném !
Tegnap hibáztam ! A D2 diódát rossz helyre rajzoltam !
Akkor fog helyesen működni ,ha a relével sorba van kötve !(alúlról )Elnézést este volt .
Nos kisérleteztem de a relé nagyon rövid ideig van meghúzva és nagyon berregő hangot ad a relé próbálkoztam egészen 20 Mf kondival is aminek már egészen nagy a terjedelme. ellenben egy darab különálló időzítővel (elszívó ventillátor) időzítőiből állítottam össze amit még külön reléznem kellett. Mindkét időzítő egyszerre indúl de a második időzítőt hosszabra álítottam.még nem tökéletes az összeálítás de ha egyszerűsíteni még lehetne akkort szivesen kipróbálnám.Melékkelek rajzot a megépítésről.Esetleg ha van egyszerűbb ötlet akkor szivesen veszem-
Ezen a gépen nics fent az EAGLE de azt tudnám javasolni hogy a relé meghajtáshoz (a szimpla dióda helyett greatz hidat használj . Ha jobban átgondolom
a berregés a félhullámú meghajtásból adódhat.
Az időtartam növekedést nagyon nagy elkóval tudom csak megvalósítani. Üzemi kondenzátort használtam,sőt próbáltam relékivezetéssel párhuzamosan akkor az elengedés volt késleltetve de akkort is nagyon rövid ideig volt meghuzva a relé. A rajz amit készítettem és ki is próbáltam ahoz mit szólsz?
A rajz jónak tűnik , nemtudom észre vetted e
ehhez a megoldáshoz nagyon hasonlót javasoltam az az első hsz - ban! Egyébként ha találsz valahol rosz számítógép tápot , abból tudsz bontani kis méretű 330mikrofarádos 300v os kondikat , abból akár 2-3 is párhuzamosan köthető.
Köszönöm a tippet az elkóval kapcsolatban ,amit készítettem az működik eggyenlőre ezt a változatot
használom főleg idősebbek lakta társasházakban.Ha híre menne tovább lehetne fejleszteni esetleg úgy hogy egy nyomtatott áramkörön lenne az időzítés illetve elhalványuló világítás a végén triakos erősáramú kapcsolásban. Ha ötlete lenne valakinek ez ügyben akkort szivesen fogadnám. Az indító impulzus 220V csillagponti nullával kell vezérelni.Elektronikus gyujtású izzóknál hogyan lehetne ugyanezen időzítést illetve fényszabályozást végezni,ugyanis egyre terjed az elektronikus izzók száma ami a volfram szálas izzók kiszorulását jelenti.Új építésű társasházakban is szivesen alkalmaznák ezt az ötletet mivel hogy még nem olvastam és nem is láttam ilyen megoldást.
A mi lépcsőházunkban a saját készítésű automatika a fázis és a nulla között kapcsolt egy 15kOhm-os ellenállást. Az egyik kapcsoló a kültéren van áthelyezve, és a csapadékos időjárás következtében a fázis rázta a 15kOhm-on keresztül a lakókat, ezért ki kellett iktatnom.
Most készült egy új, de ebben meg nem volt elég tisztító áram, így a kültéri kapcsoló nem rázott, de hamar elromlott. Mi jöhet még? Ja, és mindennek tetejébe valamilyen feszültség zavar is van, mert néha magától is bekapcsol most is, és korábban is. Nem tudja valaki, hogy a gyárilag kapható készülékekben ez hogy van megoldva? A kapcsoló egyik lába a nullára van kötve. De vajon a másik lábra nem kerülhet át a fázis? A gyári készülékek vajon mekkora tisztítóáramot küldenek a kapcsolókra? És mindezt fázistól függetlenül? Az áramkör érzékenységét gondolom kezelik.
Milyen az a saját készítésű?
Ha mutatsz róla valmit, talán segíthetünk...
Az első változat az többször lett módosítva, és már szétbontottam. A második, ami jelenleg is működik, azt mellékeltem. Ez most nem ráz, de néha újraindul. Mellékeltem még egy nullátmeneti kapcsolót, amit a relé helyre szeretnék beépíteni, és szerintem így sem fog rázni a kapcsolóknál az optocsatoló miatt.
Elkészült a legújabb terv, és el is készítettem. Erről a képeket feltettem. A korábbi változatokat feltettem, amelyekben nem voltak tökéletesek. A legújabb nullátmenet kapcsolóval ellátott szilárdtest relével működik, érintésvédelmileg biztonságos, mert csak 12V van a kapcsolóknál, és a rádiófrekvenciás zavarok ellen is védett, és a nedves kapcsoló véletlen felkapcsolása ellen is védett. További bemérésről, és az éles működésről még majd teszek fel további képeket.
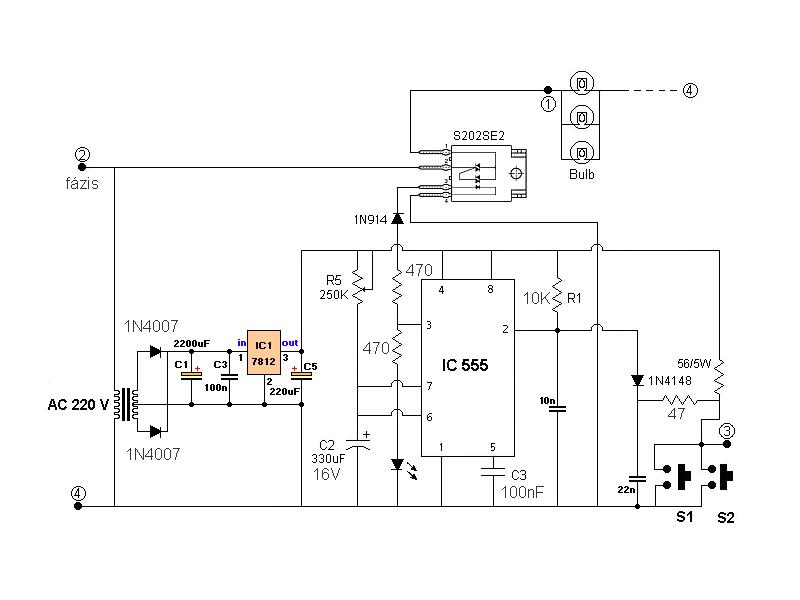
A kikapcsolás végét jelző fenti áramköri rajzot
átalakítottam úgy, hogy az én áramkörömhöz is jó legyen. Ehhez az egyik lépés az volt, hogy az automatából csak egy kimenetre legyen szükség. A másik pedig, hogy a kimenő feszültséget 24V-ról 12V-ra csökkentettem, mert az én automatámban csak ennyi van az 555-ös IC miatt.
Készítettem egy kissé drágább, de kevesebb munkát igénylő, könnyen elkészíthető késleltetőt. De nem csak egyszerűbb, hanem nem nyúl vissza a relé mögé, tehát teljesen független az automata áramkörétől, gyakorlatilag bármilyen fáziskapcsolású automatához illeszthető. Az automata kikapcsolása után a relé még pár másodpercig a diódán keresztül csak minden második félhullámot engedi át. Így jelezve, hogy hamarosan végleg lekapcsolódnak az izzók.
Szerettem volna az izzó feszültségét hangkártyán keresztül megjeleníteni. Az egyik pólus nulla, a másik a kapcsolt fázis volt. Ezt ellenállásosztóval kb. 1/1000-es arányban lecsökkentettem. V-mérővel 0,27V-t mértem, tehát ez még itt jó volt. A 0-t és a fázis leosztott részét továbbítottam a hangkártyára. De a hangkártyával még kikapcsolt állapotban is búgás volt hallható. Tudja valaki, hogy miért? Talán a hangkártya bemenete kb. 1-2V váltakozó feszültséggel eltér nullától? Vagy mi lehet az oka? Van valakinek tapasztalata, hogy a számítógép hangkártyáját milyen feltételek mellett lehet hangfrekvenciás oszcilloszkópként használni?
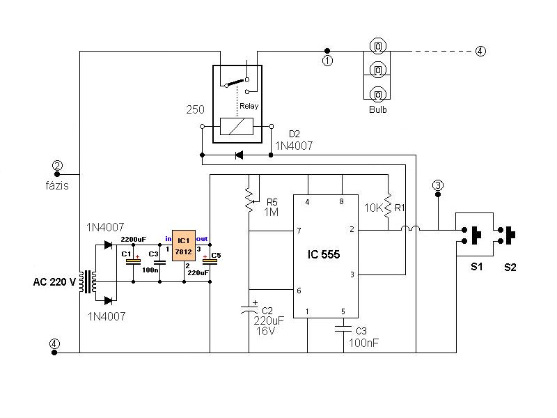
Itt van a gyári megoldású lépcsőházi világítás vezérlő, amely még kapható is.
Nem kimondottan egy mai darab, de nálunk például ez van. GLE-2 tipus rajza
Szervusztok! Lépcsőház automata X időnként bekapcsol pedig minden kapcsoló jó és nincs kipöckölve sem.Mi lehet a hiba? Egy TRAKON TLA-3 a kapcsoló.
|
Bejelentkezés
Hirdetés |




kölönben elszívó ventillátor időzítőjét használtam fel relé segítségével második időzítőként diódás fényerőcsökentéssel.















