Fórum témák

» Több friss téma
Fórum » LM723 - Foldback jelzés
 
Témaindító: AndSys, idő: Márc 6, 2007
Lapozás: OK   1 / 2
(#) AndSys hozzászólása Márc 6, 2007 /
 
Helló! Szeretnék építeni egy labortápot LM723-mal, visszahajló áramhatárolással. Tudom, volt már ilyen téma, de a következő kérdésre nem találtam bennük a választ: hogyan tudom egy leddel jelezni, hogy az áramhatár bekapcsolt? A kapcsolás valszeg hasonló lesz az IC adatlapján Foldback current limiting néven futóhoz. Előre is köszi!
(#) Sebi válasza AndSys hozzászólására (») Márc 6, 2007 /
 
Mivel az IC kialakítása ezt nem teszi lehetővé, javaslom tégy egy komparátort a + és a - bemenetekre.Ui. ezek normál (fesz.gen.módban.) szinte azonos feszültségen vannak, de ha a belső (áramkorlát) tranyó kezd kinyitni, akor az invertáló bemeneten a fesz csökken.
Beállítható áramkorlát külső komparátorral precízen megoldható.
(#) AndSys válasza Sebi hozzászólására (») Márc 7, 2007 /
 
Tehát jól értem, végül is a kimenő feszt kell figyelnem? Ha leesik, akkor áramkorlát? De ha kapcsolhatóra szeretném (pl. lehúzom Freq.Comp lábat), akkor is leesik a kimenet és az inv. bemenet feszültsége is. Ilyenkor nem akarok led jelzést. Más mód nincs?
(#) AndSys válasza Sebi hozzászólására (») Márc 7, 2007 /
 
Az utolsó mondatod arra vonatkozik, hogy felejtsem el ezt a kapcsolást, és külön oldjam meg az áramkorlátot?
(#) Sebi válasza AndSys hozzászólására (») Márc 7, 2007 / 4
 
Igen, jól érted, bár azt nem egészen értem, hogy mi lenne a komplett kiépítés (vagy fogalomzavar van).
Ugyanis a foldback current limiting (visszahajló áramhatárolás) azt jelenti, hogyha a kimeneti áram meghaladja az érzékelési küszöböt (pl:1A-t), akkor a kimenet majdnem teljesen kikapcsol, és csak egy alacsony értékű figyelőáram folyik. Terhelés elvétele után visszaáll a normál mód. Így aztán a LED tkp a kikapcsolt állapotot jelzi.

Labortápnál ez nem igazán kívánatos, hiszen nem csak a zárlat ellen kell védekeznünk, hanem szükség van áramgenerátoros módra (CC) is (pl kisebb aksik töltése). Ebben az esetben egy potival lehet beállítani azt az áramértéket, amit elérve a kimenőfesz csökkenni kezd, és itt van jelentősége a kijelzésnek. A 723-as egyetlen tranyóval végzi az áramkorlátozást - nem mondom hogy nem jó egy fix érték esetén - , de a beállíthatóság megvalósítása nehézkes, az érzékelő ellenálláson (0,6V) viszonylag nagy a disszipáció. Persze mindig születnek megoldások - mint pl a tranyó "előfeszítése" áramgenerátorral - de sokkal csinosabb megoldás, ha egy külső komparátorra bízzuk a feladatot.

A "soft" kikapcsolás esetén nem kívánt CC jelzés kikapuzható diódákkal.

A 723-as fő előnyei a rendkívül stabil referencia-forrása és a 40V-os tápfesz lehetősége, ami lehetővé teszi a kimenőfesz 36V körüli felső határát is.
(#) AndSys válasza Sebi hozzászólására (») Márc 10, 2007 /
 
Teljesen igazad van. Én mégis szeretném, ha viszahajló áramkorlát lenne, áramgenerátoros módban persze nem kell ennek a körnek működnie.

Keresgélek interneten egy külső, komparátoros kapcsolás után. Ugyanis rá kellett jönnöm, hogy az eredeti, 723-as, pár ellenállásos kapcsolást sem értem, hogy működik (ld: melléklet). Mitől nem kapcsol vissza a terhelő áram csökkenése után? Nincs véletlenül egy ilyen külső megoldása valakinek?
(#) AndSys hozzászólása Márc 19, 2007 /
 
Na szóval.. Kicsit filóztam rajta, és úgy tűnik, hogy a könyökpont és a röv.zár áram közti különbséget a kimenő fesz csökkenése okozza. Magát az átkapcsolási lavinát is ugyanez indítja, és tartja ott.

Az, hogy egy tranzisztor csinálja az egészet, nem lenne gond, mert ötletes, megbízható kapcsolás. Viszont tényleg van vele két fő gond. Az egyik, hogy a röv.zárlati áram 1-1.5A-es könyökpontnál kb. 5-700mA, ami nem igazán "figyelő" áram. A másik, hogy az áramkorlát értéke függ a kimenő fesztől, ami egy változtatható kim. tápegységnél nem szerencsés.

Szóval tényleg egy komprátoros megoldás lesz, csak itt nem tudom, hogy lehet a be- és kikapcsolást megoldani billenőkör nélkül. Nem túlzás ezért berakni egy RS tárolót? Van valakinek ilyen kapcsolása?
:help:
(#) totti91 hozzászólása Okt 5, 2008 /
 
sziasztok
olyat szeretnék kérdezni hogyha csak 18Vot adok az egésznek akkor is működni fog?..a kimenő feszültség persze kisebb lesz
(#) AndSys válasza totti91 hozzászólására (») Okt 7, 2008 /
 
Szia! Nem igazán értem... Mihez képest "csak" 18V-ot? Melyik kapcsolásra gondolsz?
(#) totti91 válasza AndSys hozzászólására (») Okt 7, 2008 /
 
ezt a kapcsolást szeretném elkészíteni és csak 18Vot kapcsolnék rá..tehát a bemenő feszültsége lenne 18V akkor is működne?
(#) AndSys válasza totti91 hozzászólására (») Okt 13, 2008 /
 
Valamiért nem tudom megnyitni a linket... De elvileg a 723-as 9,5V-40V-ig működik. Úgyhogy 18V-ot szerintem direktbe is, persze meg kell méretezni.

723.jpg
    
(#) totti91 válasza AndSys hozzászólására (») Okt 13, 2008 /
 
alábbi kapcsolási rajzról van szó és akkor mit kellene átméreteznem rajta?

tap723.gif
    
(#) AndSys válasza totti91 hozzászólására (») Okt 13, 2008 /
 
Számolgattam kicsit (de ha valaki leellenőriz, akkor lennék igazán nyugodt), és akárhogy nézem, az eredeti kapcsolás kb. 1,6 - 31V-ig tudott kimenetet szabályozni. Ez rendben is van, mert 34V körül kapott az egyenirányítás után.
A 18V gondolom váltó lenne, ahol a rajzon a 24V van. Amúgy igazad van, nagyon nem is kell átméretezni: a 6-os lábon kutya kötelessége 7,15V körüli értéknek lennie (ld.adatlap), az 5-ös láb 0,34V és 6,44V között állítható. Ez maradhat. A 18V váltóból kb. 25,5V egyenfesz lesz, így a 31V-os kimenetet nem fogja tudni, de szerintem a kimenetről visszacsatoló osztót lehetne kicsit bolygatni. Pl. ha a felső 15k-s tagot 8,2K-ra cseréled, akkor a kimenet 1,05V - 19,9V-ig állítható, és így marad 5,6V tartaléka a tranyóknak.
Ez persze csak egy ötlet, de talán segít..
(#) totti91 válasza AndSys hozzászólására (») Okt 13, 2008 /
 
rendben van nagyon köszönöm a segítséget..elég lesz nekem a 18V körül kimenő feszültség úgyhogy inkább nem változtatok a kapcsoláson
(#) Szipák hozzászólása Feb 20, 2009 /
 
Hello mindenki! Egy kis segítséget szeretnék kérni, építettem egy jó kis tápot (igaz nem áramkorláttal kapcsolatos kérdés), és arra lennék kíváncsi hogy ha kap 33V-ot a 11-12-es lábon az ic, akkor miért nem jön rajta (6-os lábon) a Uref=kb 7.2V. A segítséget előre is köszönöm. (mellékelem a rajzot).

labortap.gif
    
(#) AndSys válasza Szipák hozzászólására (») Feb 23, 2009 /
 
Szia! Véletlenül nem 2,5V-ot mértél a 6-os lábon? A 7,2V-ot a 7-es lábhoz képest mérted?
(#) Szipák válasza AndSys hozzászólására (») Feb 23, 2009 /
 
hello! hát ez így nekem egy kicsit zavaros , csak azt tudom hogy ha megkapja az ic a tápfeszt. akkor a 6-os lábon kell jönni egy kb7.2V-os ref. feszültségnek. van valami ötleted?
(#) AndSys válasza Szipák hozzászólására (») Feb 24, 2009 /
 
Szia! A két kérdésem még mindig áll, de kifejtem, miért kérdezem. A feszültség két pont között értendő, és itt nem egyértelmű a közös pont. A 11-12-es lábon tényleg 33V lesz a kimenő közös ponthoz képest, de az IC a 7-12-es láb (+Us -Us) közti feszültséget látja, és a 7-es láb és a közös pont között van 4,7V (Z2). Vagyis az IC 33+4,7=37,7V-ot kap. Ez nem is lenne gond, de a ref. feszültséget is a 7-es lábhoz képest adja, vagyis ha a közöshöz képest mérted, akkor lejön a 4,7V, vagyis 7,2-4,7=2,5V-ot fogsz mérni. Szóval a kérdés az, hogy a 6-os lábat a 7-eshez képest mérted? Mert ott kell 7,2V-nak lennie.
Bocs, ha kicsit túlmagyaráztam..
(#) Szipák válasza AndSys hozzászólására (») Feb 24, 2009 /
 
Hello. Először is hagy köszönjem meg eddigi segítségedet.
Rendben van most már értem mire gondoltál. Először is a táp hibája ahonnan elindulok az hogy elvileg 0-kb30V-ig kéne hogy szabályozható legyen ehelyett 14V-20V-ig tudom.
A 33V-os zeneren megvan a 33V de a 4.7-es zeneren (ahol ugye negatív fesz. van) ott mérek -3.4V-ot. A közös pont nekem a föld. Azt a tanácsot kaptam egy másik embertől, hogy mérjem meg megvan e a 7.2V- os ref. fesz. a föld és a 6-os láb közöt, de itt is 3.4V van. És itt megakadtam. (IC-t már cseréltem még úgy se jó)Van esetleg valami ötleted?
várom válaszod...
(#) AndSys válasza Szipák hozzászólására (») Feb 25, 2009 /
 
Nem tudom, mi lehet a gond. Valószínűleg nem próbapanelen van meg a kapcsolásod, mert akkor azt csinálnám, hogy csak az IC-től balra lévő részt járatnám, pl. a zenerek vonaláig. A nyákot is megnézném, nincs-e összeforasztva két szomszédos forrszem, nem melegszik-e valamelyik alkatrész, a nyáktervet is ellenőrizném, nem-e lett elnézve valami. Pedig most már engem is érdekelne a dolog...
(#) Szipák válasza AndSys hozzászólására (») Feb 25, 2009 /
 
Hello! Hát figyelj van egy ajánlatom, ha gondolod én szívesen elküldöm neked a rajzot, (mármint a nyákot) hogy meg tudd csinálni, én nagyon sokszor átnéztem mással is átnézettem kötési hibát nem fedeztünk fel benne. És ha esetleg van valami észrevételed javaslatod akkor azt szívesen veszem...-már ha ez így neked megfelel
várom válaszod....
(#) AndSys válasza Szipák hozzászólására (») Feb 25, 2009 /
 
Köszönöm az ajánlatot , de nem szívesen vállalnék be hibakeresést/hibajavítást, csak tanácsot próbáltam adni... nem sikerült. Amikor azt írtam, hogy érdekel, akkor az eredményre gondoltam, ha időközben megoldódna. Esetleg próbáld meg elérni a bsselektronika.hu-n az embert, aki felrakta a kapcsolást, hátha látott már ilyen csodát.
(#) Ricsi89 válasza Szipák hozzászólására (») Feb 25, 2009 /
 
helló!
Észrevettem, hogy írtál ide. Ezt inkább a labortápegység építése című témába kellett volna, mert ott többen olvassák és értenek is hozzá. Én megépítettem két példányban is ezt a tápot és egyszer ha jól emlékszem nekem is csinált ilyesmit. De hogy miként oldottam meg azt már nem tudom. valami kis egyszerű hiba volt azt tudom, de hogy mi.....
(#) Szipák válasza Ricsi89 hozzászólására (») Feb 26, 2009 /
 
Hello! Hát mindenesetre ha netán eszedbe jut akkor minden segítséget szívesen veszek, és a tanácsod is megfogadom írok a táp építés témába is. köszi...
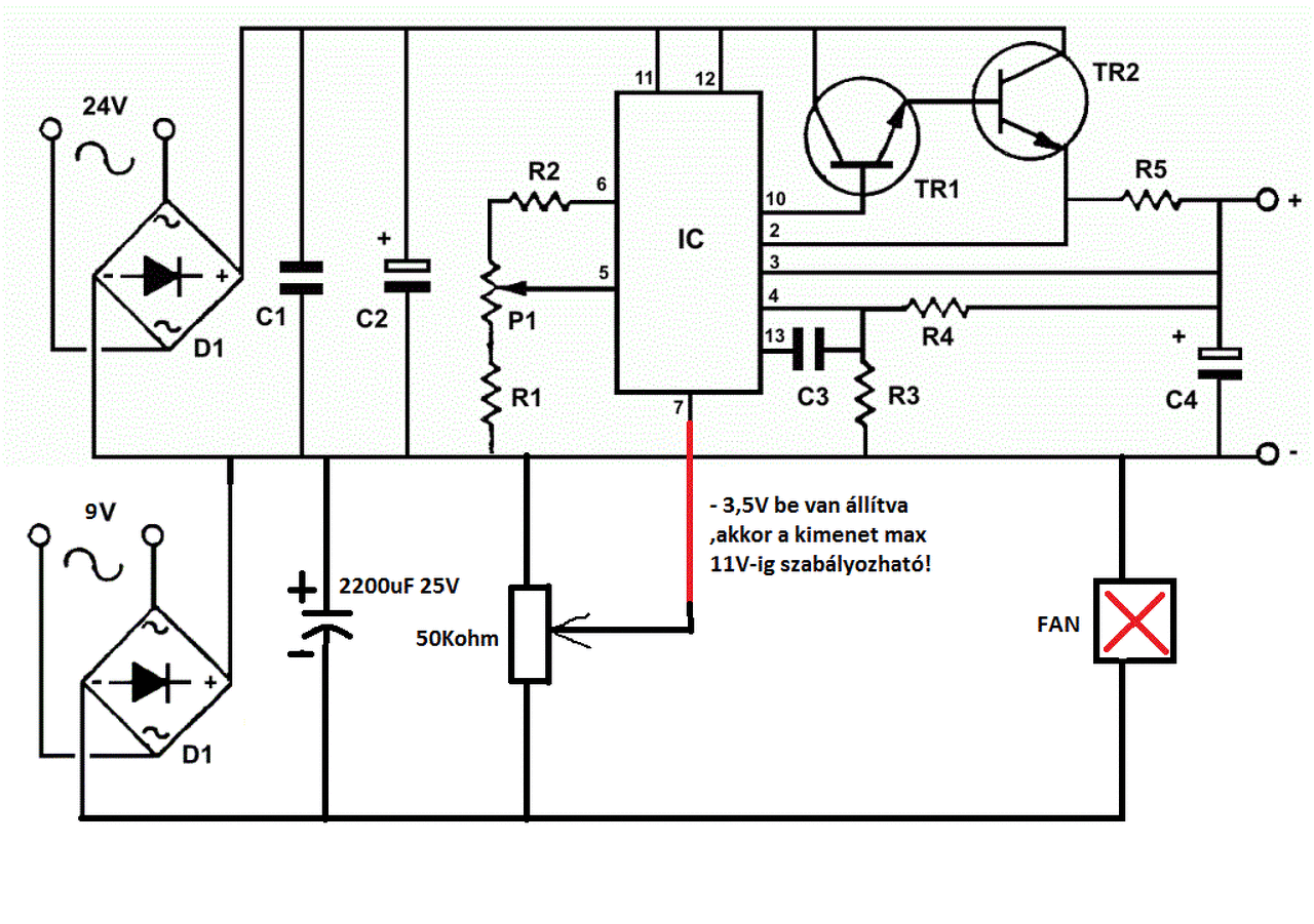
(#) szikorapéter hozzászólása Dec 15, 2016 /
 
Sziasztok. Ezt a tápot építettem meg anno, immáron 5A-en fut (3db 3055),az áram korlát is jó,viszont a - előfesz hiányában mindig minimum 3,5V kint lebeg a kimeneten. Most készítettem egy stabil 10V-os - feszt,amit leosztottam és bevezettem az ic 7-es lábán, és addig állítottam az osztó potiján még 0V nem lett stabilan a kimeneten. Így viszont az történt hogy 11V-ig tudom feltekerni a tápot. Adom a kapcsolásokat és a módosítást. ( eredeti tápkapcsolás ITT )
(#) Medve válasza szikorapéter hozzászólására (») Dec 15, 2016 / 1
 
Hello, lehet, hogy nem ez oldja meg a problémát, de a feszültség beállító osztó alsó pontját is a negatív tápra kellene kötni.
(#) szikorapéter válasza Medve hozzászólására (») Dec 15, 2016 /
 
Megpróbálom,és utána írok.
(#) szikorapéter válasza Medve hozzászólására (») Dec 15, 2016 /
 
Átkötöttem,így a jelenleg benne lévő poti csak félúttól szabályoz,viszont most már 0-tól 30-ig (végre). Köszönöm a segítséget. (Már csak egy 10K-s heliot kell bele venni hogy finoman szabályozható legyen. )
A hozzászólás módosítva: Dec 15, 2016
(#) Medve válasza szikorapéter hozzászólására (») Dec 15, 2016 /
 
Remek, az R1, R2-vel beállítható, hogy a poti a teljes útján szabályozzon.
(#) szikorapéter válasza Medve hozzászólására (») Dec 15, 2016 /
 
Gondolom itt nem folynak nagy teljesítmények,így elég ha potmétert rakok az ellenállások helyére?
Következő: »»   1 / 2
Bejelentkezés

Belépés

Hirdetés
XDT.hu
Az oldalon sütiket használunk a helyes működéshez. Bővebb információt az adatvédelmi szabályzatban olvashatsz. Megértettem