Fórum témák
» Több friss téma |
Nekem volt hasonló problémám, a panelek közti összekötő szalagkábelt kellett újraforrasztani. A helyedben megtakarítanám a modulok csatlakozását is. Ha ez nem segít, akkor rajz és műszer, ellenőrizni kell a feszültségeket.
Sziasztok,
beüzemeltem a régi, évek óta nem használt tuneremet, és én is azzal szembesültem, hogy elfelejti az adókat. Végiglapozva a topikot azt láttam, hogy a régi akksit ki kell emelni, és beépíteni a helyére pl. egy CR2032-es gombelemet. Én ilyen elemtartót gondoltam venni hozzá. A kérdésem az lenne, hogy aki már látott ilyen készüléket szétszedve, az szerint az ilyenfajta elemtartót be fogom tudni valahogy építeni? Köszönöm.
Az ilyen álló elemtartó csak egy kis barkácsolás árán építhető be, de a fekvő változata kényelmesen beépíthető, csak két 1mm-es lyukat kell fúrni a panelbe. Keress egy rossz számítógép alaplapot és forraszd ki belőle.
Szia, köszi.
Veszek inkább aljzatot az elemhez, rossz alaplapom nincsen. Ellenállást nem kell használnom? Mehet be simán?
Nem kell semmihez sem nyúlni, 1 az 1-ben mehet be. Azért 5 évente ne felejts el elemet cserélni!
Rendben, köszönöm.
Megrendelem az elemet és a tartót.
Szia!
Tartó nélkül, is több módon, megoldható a rögzítése, valamint a felhasználható akkuk mérete, is ./ Pl a ceruza akkuk, is tökéletesek.
Inkább 1,2V-os AA méretű NiMh akkut tennék be. Az eredeti akku is ekkora feszültséget tud. Ráadásul az AA akkunak megvan a helye is.
Kedves doktor és kristikoma,
megtaláltam a számomra megfelelően leegyszerűsített leírást: Bővebben: Link. Köszönöm a segítségeteket!
Kedves teglascs!
Én köszönöm a linket, mert én is hasonlóan szoktam megoldani, jellemzően, az itthon talált akkuk segítségével, és feszültség, kapacitás oldalról, nagyon sok tökéletes megoldás. Az eredetileg beépített akku is beszerezhető/ igaz nem olcsó, és némi utánjárást igényel/.
Szia,
nekem (is) azért csillant fel a szemem, mert természetesen van erre felhasználható AA méretű akksim otthon.
Szívesen! A linket ismerem, ez alapján került a sajátomba AA akku.
Szia!
Az oldalt/ nagyon hasznos, jó fotók, és a szöveg is korrekt, köszönet a szerzőnek/, én is szoktam nézegetni, de ez a rész valahogy kimaradt.
Sziasztok!
Végre egy kicsit "megmozdult" ez a topik. Nekem erre a problémámra tud valaki egy kis segítséget nyújtani? Még nem javítottam rádiót, de ha valaki tudná "vezetni a kezem" azt nagyon megköszönném. A hozzászólás módosítva: Ápr 4, 2017
Khm... Még válaszoltam is.
Hello!
Igazad van, ne haragudj, arra hozzászólásodra nem reagáltam. Az alaplépéseken, amiket leírtál akkor már túl voltam. Jönnének a mérések, amihez nem találtam leírást, támpontot. Van egy kapcsolási rajzom, és ennyi. Ezen a ponton akadtam el. Üdv: metabo
Keress meg privátban, megpróbálok segíteni. Rajzból szerintem nem sok kering a neten, amin a legtöbb szükséges feszültséget felírták.
OK, köszi, mindenképp keresni foglak a napokban, ahogy ráérek.
A hozzászólás módosítva: Ápr 4, 2017
Az imént lettem kész az AA méretű akku beépítésével, ragyogóan működik. Ahogy a linken volt, kábelkötegelővel a nyák két üres furatába rögzítettem, szerintem jó lett.
A köszönet nem engem illet, hanem a Szétszedtem rovat szerzőjét.
Sziasztok !
Az ugyanilyen típusú rádióm AM-en kiválóan működik,de mindkét FM sávon csak sistergés van, nem fog egy adót sem. Ellenőriztem a szalagkábelt a panelek között,de ott nincs kontakthiba. Átolvastam a topicot, de nem tudom hol lehet a probléma. Az FM tuner a rajz szerinti 15 V-ot megkapja. Mi lehet a gond?
Antennát dugtál rá, mert anélkül nem fog adót fogni. Ha igen, akkor a bemeneti FET-et érdemes megnézni az elég érzékeny tud lenni az elektrosztatikus behatásokra és a villámokra is.
A hozzászólás módosítva: Júl 2, 2018
Szia!
A problémám ugyan az volt, mint neked, ITT írtam róla, és egy rádiószerelő barátom segített a javításában. Csatoltam egy képet, sajnos nem találtam jobb minőségűt (ha kell készítek én a sajátomról jobbat), erre próbáltam rájelölni dolgokat. A képen jelzett SAA1057 IC szokott jellemzően elpusztulni. Ezt a tényt ellenőrizni is tudod, mégpedig oly módon, hogy fogod a multimétert, (egyenfesz. mérés) egyik mérőcsúcsot a GND-re csípteted a másikat, pedig az IC feletti szalagkábel jobbról az első vezetékére (piros, vagy barna szál) teszed. A rádiót hangolva a feszültségnek kb.: 0V-tól 10-12V-ig kell változnia. Ha nem így lenne, akkor az IC halott. Még egy dolgot érdemes ellenőrizni, mégpedig azt, hogy az előbb hivatkozott szalagkábel csatlakozó felett található két piros induktivitás (szintén jelöltem a rajzon). Ellenőrizni kell, nem szakadt-e. Ez egy ellenállás, amire vékony vezetéket tekercseltek melynek kivezetéseit az ellenállás lábaira forrasztottak. Na ez sok esetben leszakad, így szintén nem lesz hangolófesz. A hozzászólás módosítva: Júl 2, 2018
A két induktivitás nem szakadt megmértem őket, AM-en működik,de ha megmozgatom a ferritantennát vagy az AM vevő panelt automata keresésbe kapcsol át, de kis idő múlva megáll az adott frekvencián (egyébként amíg az FM is ment,addig volt olyan,ha megmozgattam az antenna kábelét,vagy egyszerűen megütődött a teteje szintén elkezdett automatán keresni,és csak egy bizonyos idő után állt meg y frekvencia szerinti adón. És az antenna csatlakozó biztos nem volt kontakthibás). FM-en még mindig semmi. A szalagkábelen mértem,de ott nem igazán van feszültség. Mi lehet az oka ennek az automata keresésnek,egyszerűen kontaktos a kapcsoló talán?
A hozzászólás módosítva: Júl 9, 2018
Sziasztok. Nekem is az aksi halt meg. A napelemes kerti világításba, 1.2V 40mA aksi van. Ha ebből kettőt sorba kötök,az jó lenne a gyári helyére?
Üdv, 1 is elég bele.
3 és fél hónap alatt gondlom már megoldotta
Igaz, ellenben a később hasonlóan dilemmázóknak még értékes infó lehet
Rég nem voltam fent. Köszönöm a segítséget,tudtam szerezni gyári aksit. Jól is működik. Viszont végig olvastam az oldalakat,a szignál és sztereo led hibára. Cseréltem BF963 at pár 22nF kondit sz összes potit és lazának 5űnő forrasztást átforrasztottam, de semmi javulás. Az adó bejön de a sztereó led nem világít,és a szignál sem mutat semmit.
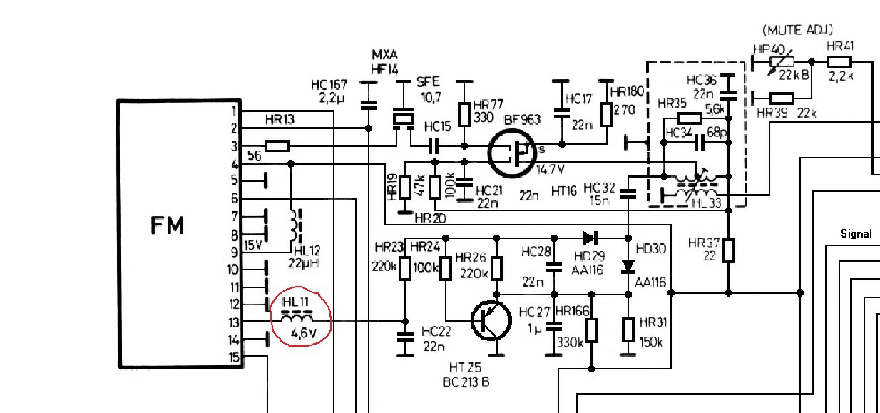
Sziasztok, Videoton 7300S, nincs FM (signal jelző 0-án), (bemeneti fetet már cseréltem korábbi tapasztalatokból) és utána méregetve vettem észre, hogy a HL11-es tekercs szakadt, ezt miképp lehetne pótolni/tekerni?
A rajzon nem ír semmi értéket (előre is köszönöm): A hozzászólás módosítva: Márc 21, 2023
|
Bejelentkezés
Hirdetés |












