Fórum témák
» Több friss téma |
Mielőtt kérdezel, a következő két dolgot ellenőrizd!
I. A helyes tápfeszültségek megléte.
II. A kimeneten van-e egyenfeszültség.
Élesztés.
milyen lábak?
ragaszkodsz a uA741/747 IC-khez?ezek szntem már megkövültek olyan régiek.szerintem váltsd le egy minden tekintetben jobb és korszerűbb tipussal,pl.NE5532/TL072.ezek nagyon olcsók,nagyon jók és könnyen beszerezhetők. mellékeltem egy rajzot,hasonló/ugyanaz mint a tiéd mint a tiéd.szerintem egyértelmű
bocs köbzoli,nem neked cimeztem a postomat.és valóban elfelejtettem megnézni a lábkiosztást,de a 741/747 ic-ket nem is ismerem
No, akkor kiderült, hogy a rajz bal felső sarkában virító IC típusszám az nem 741, hanem 747. Annyit kell tudni ezekről az IC-kről (azon felül, hogy tényleg borzasztó régiek), hogy a 747 az 2db 741. Nyilván eltér a lábkiosztásuk is.
Akkor inkább azt a 3 sávos baxandall-t építem meg.
Köszönöm a válaszokat!
a két kapcsolás egy és ugyanaz.
azért baxandall,mert igy hivták aki kifejlesztette ezt a szűrőtipust,többféle vátozatban épithető.lényege hogy a visszacsatolásban van és alacsony impedanciás hajtást igényel a jó hatásfokhoz.ezért is igényli a dual műveleti erősitőt.az egyik ellátja a az alacsony impedanciás hajtást és a bemeneti jel csatolását--"a" jelű erősitő,a másik pedig magát a hangszinszabályzást végzi "b" erősitő.örülök hogy segithettem
Üdv!
Teljesen alapon, megy, semmi equa, semmi szoftveres amp.
közben megtaláltam az eredeti kapcsolást fullos leirással mindennel.természetesen teljesen véletlenül
és igy utólag kiderült hogy a hiba az egyik alkatrész gyári hibájából keletkezett.kicseréltem és müködik.elég érdekes dolgokat tudtam meg a cikkből pl hogy ez a kapcsolás nagyon alacsony TIM torzitással rendelkezik.bár maga a lonstrukció nagyon régi,de hát az A/B osztályú erősitők kapcsolástechnikáján a mai napig nem sokat tudtak változtatni-és ez méginkább igaz a hatásfokraA cikk-Low TIM amplifier 100W@8 ohm(angol nyelven)
Ez tetszik. Az LM1036-os projectem kudarca után megépítem ezt de 2x és stereo potikat kötök be
Mod: lapose jól számoltam szerinted a VF2-t?
Hali!
Ebben a baxandall-ban az "a" erősítő kimenetén a csatoló kondi miért arra néz? Egyáltalán miért elkó? Ahogy végignézem, DC szempontból 0V van rajta. Így ha jelet küldünk rá, negatív feszültséget is kap. Hát még ha balszerencsésen stabil mínusz néhán millivolt lesz az a 0. Vagy ez nem számít, mert kicsi a feszültség? Vagy valami offszet miatt mégis pozitív?
örülök hogy megkérdezted,de nem én terveztem a kapcsolást.A rajz egy Hobbi Elektronika füzetből való ,én csak betettem Einstein kollégának.Bár nem hinném hogy hibás lenne a kapcsolás "DC szempontból".....Amúgy ez egy aszimmetrikus tápról üzemelő áramkör,és a műveleti erősitők kimenetén a tápfeszültség fele van,amiről a kettő darab 6,8k ohm-os ellenállás gondoskodik.(Erre a kivezérelhetőség miatt van szükség,máskülönben csak a pozitiv félperiódusba lehetne a jelet vezérelni.)Ezért néz a kondi pozitiv fegyverzete arra amerre.Természetesen nem kötelező az elkó,lehet kapni ma már egész kis méretben közepes kapacitású kondikat,pl:multilayer
Kicsit kevered az okot, és az okozatot. Nem a kimeneten, hanem a + bemenetre állítja az általad említett 2 ellenállás be a féltápot. A kimeneten azért lesz féltáp, mert a - bemenetre mindkét fokozatnál a DC vissza van vezetve a kimenetről, ez automatikusan féltápra állítja a kimenetet is. Ebből kifolyólag gyakorlatilag az áramkör bármely pontján (kivéve a táp, és testpontokat) féltáp közeli feszültség van.
sziasztok! gyors segítségre lenne szükségem, a helyzet a következő: nagy nehezen fél év után eljutottam egy elektro boltba, megvettem a tda2030-hoz a kellékeket azaz majdnem mind, mert egy kondit elfelejtettem...:S csatolok egy képet hogy melyikből szenvedek hiányt és a kérdésem a következő lenne hogy lehet-e a 0,1µF helyett 0,22µF-os kondit tenni mert azt tudok bontani... választ köszönöm szépen előre is!
igen,ez igy van.az okot próbáltam visszavezetni,miért is "arra néz" az a kondi.nem akartam nagyon magyarázni,elnézést ha hülyeséget mondtam
Hello!
Jó lesz a 220nF is, de elkó nemlehet! üdv! proli007
Mondjuk en 220nF-os elkot meg nem lattam ... persze ettol fuggetlenul meg letezhet
wargapityu: A kicsatolo 1000µF-os kondit en nagyobbra cserelnem! Legalabb 2200uF, de ha lehet inkabb 4700µF legyen.
Szia!
Tantálban van 100nF-is. üdv! proli007
hálás köszönet a válaszért!! mkt kondim van bontott 220nF csak ehhez nemértek hogy az értékek mennyire kötöttek, mert még igencsak kezdő vagyok...
Sima aluelkóban is van akár mindkét értékből.
Szóval létezik.
szia van itthon egy fel nem használt 4700µF-os kondim, akkor azt teszem bele ahogy javasoltad, csak én sztereót szeretnék ebből építeni és a 4700µF-os kondiból viszont csak 1 db-om van. Az megoldható hogy ha külön 2x megépítem ezt az áramkört és valahogy az az egy kondi lenne bekötve párhuzamosan a 2 áramkörre??? vagy ez már gányolás?
apropó sztereót hogyan tudnék építeni ebből a fajta kapcsolásból? megvettem mindent alkatrészt 2x ami kell, potiból meg sztereót vettem.
húúú bakker most nézem 1nF-s kondit is elfelejtettem venni ( C6 a képen)
úgylátom oda se elkó kell... oda is jó lenne a 220nF?nemhiszem el áááá az volt a baj hogy késő este írtam össze hogy mi kell hozzá és ezek szerint már 2-ig nem láttam....
Sajnos lehetetlen sztereot epiteni 1 kicsatolo kondival. Ha nincs 2db 4700µF-os kondi, akkor tegyel bele 2200µF-ot, ha az sincs, akkor jo bele az 1000µF is, szolni fog vele, de a valamivel jobb melyvisszaadas erdekeben nagyobb erteku kondi kellene oda. Alkalom adtan ha majd megint vasarolni fogsz, akkor erre az erositore gondolva vegyel 2db azonos 4700µF-os kondit amik legalabb tapfeszultseget (de inkabb nagyobb feszultseget) birnak!
Ha minden alkatreszbol dupla annyit vasaroltal akkor pofon egyszeru a sztereot megepiteni, hisz megepited ugyanazt az aramkort 2x es maris van egy sztereo erositod felteve ha megfeleloen kotogeted ossze a sok-sok vezeteket
Az 1nF helyere nem jo a 220nF ... az mar sok lenne oda! Egyebkent nem baj hogy elfelejtetted, mert nem is nagyon kell oda kondi.
akkor azt simán csak hagyjam ki aztmondod? az király akkor nemlenne semmi gáz
Kihagyhatod nyugodtan! En mar vagy 10 ilyen vegfokot osszedobtam az evek alatt de soha egyikben sem volt ez a kondi benne es tokeletesen mukodott mindegyik. Egyebkent az lenne a szerepe, hogy nagyfrekisen hidegit, ill. meghatarozza az erosito felso toresponti (-3dB) frekvenciajat, csakhat kicsit butuskan raktak bele a kapcsolasba mert ezt a fajta kompenzaciot a bemeneten egy RC taggal (soros ellenallas + parhuzamos kondi) szokas kialakitani.
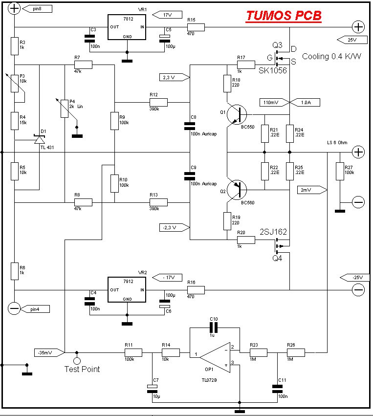
Milyen velemenyt varsz errol a kapcsolasrol? Ez egy kimeno fokozat servoval es rovidzarvedelemmel. Ennyi.
Idézet: „...gyakorlatilag az áramkör bármely pontján (kivéve a táp, és testpontokat) féltáp közeli feszültség van.” Éppen ez az! Emiatt nem tetszik ott az elko. Ezek szerint vagy a kapcsolás nem túl jó, vagy az elko elbír ennyit. Mindegy. Én a féltápfeszes osztót 3 tagúra csinálnám, hogy legalább 1-2V különbség legyen a két nem-invertáló bemenet közt.
Nem csúcs feszültséggel kell számolni hanem effektívvel:
Ieff=Icsúcs/gyök2= 6.68A Ueff=Ieff*R=6.68A*0.33=2.2V P=2.2V*6.68A=14.73W De mivel az áram két félperiódusa más más ellenálláson folyik keresztül ezért a teljesítménynek csak a fele disszipálódik egy ellenálláson. Ha viszont két pár végtranzisztort használsz akkor négyfelé oszlik a teljesítmény!
Be kell indítani a gépet egy live oprendszerről, ha ekkor nem csinálja driver gond ha igen akkor hardver. Ekkor segít egy meredek felül áteresztő szűrő kb. 10Hz-re.
A rajzon elég zavaró, majdnem úgy néztem mintha a TR12 bázisa és emmitere össze lenne zárva(elég kisfelbontású kép)!
A Tr8 és a TR9 bázisán +- 2Vkörüli értéknek kell lennie aTR6 emmiter kollektora közt pedig kb. 4V-nak. A TR5 és TR7 bázisán kb. 1V-al kisebb fesz van a tápfesznél. |
Bejelentkezés
Hirdetés |





azért baxandall,mert igy hivták aki kifejlesztette ezt a szűrőtipust,többféle vátozatban épithető.lényege hogy a visszacsatolásban van és alacsony impedanciás hajtást igényel a jó hatásfokhoz.ezért is igényli a dual műveleti erősitőt.az egyik ellátja a az alacsony impedanciás hajtást és a bemeneti jel csatolását--"a" jelű erősitő,a másik pedig magát a hangszinszabályzást végzi "b" erősitő.

úgylátom oda se elkó kell... oda is jó lenne a 220nF?nemhiszem el áááá





