Fórum témák
» Több friss téma |
- Ez a felület kizárólag, az elektronikában kezdők kérdéseinek van fenntartva és nem elfelejtve, hogy hobbielektronika a fórumunk!
- Ami tehát azt jelenti, hogy a nagymama bevásárlását nem itt beszéljük meg, ill. ez nem üzenőfal! - Kerülendő az olyan kérdés, amit egy másik meglévő (több mint 17000 van), témában kellene kitárgyalni! - És végül büntetés terhe mellett kerülendő az MSN és egyéb szleng, a magyar helyesírás mellőzése, beleértve a mondateleji nagybetűket is!
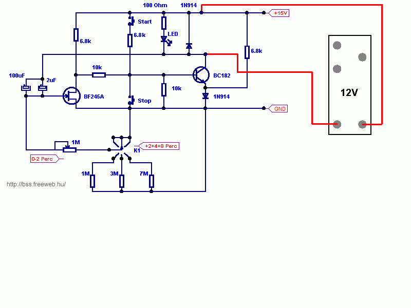
És ide pontosan milyet relét lehet használni? Egy 12V-os relével, ahogy átrajzoltam jó lehet ez a kapcsolás?
Olyan legyen, hogy nem melegedjen nagyon tőle a BC182
És az nem baj, hogy 15V tápot ír elő a rajz és a relé csak 12V-os?
De nem ott van a kapcsoláson hogy 12V os a relé?
12/30mA
A tekercsen folyhat át max 30mA.A kontaktusokon annyi amennyit a relé bir.Nagyáramu relé is jó sztem csak a tekercsén csak 30mA follyon át max.
De inkább kérdezz meg valaki hozzáértőbbet...
Közben módosítottam a hozzászólást...
![]() Köszi, akkor még valami SMD-t is tudnál ajánlani?
Ha erősebbet raksz bele, annak a bázisáram igénye is nagyobb lesz, amit a FET lehet, hogy nem tud majd szolgáltatni. Ebben az esetben egy Darlington kapcsolás jöhet szóba, vagy egy olyan tranyó.
Moltam, jól mondod,
Nemnagyon én még elég béna vagyok az elektronikához.Főleg az SMD hez.Azok olyan picik hogy mikroszkóppal kell megkeresni ha leesik az asztalról...
El nem tudom képzelni hogy forrasztják a helyukre őket.
Én is kezdő vagyok, de sokkal jobban szeretem az SMD-t. A 1206 méretű cuccokat még remegő kézzel is fel lehet forrasztani normál pákával... SOT-23, SO8, 14 is könnyű...
Ráadásul ha kézzel készítem a nyákot, akkor nem kell neki furat és szebben kivitelezhető... na meg persze kisebb lesz a panel, kisebb doboz kell, stb. De ez csak privát vélemény.
Tudok jobbat a furat megspórolásához...Behajlidgatod a lábakat L alakba és felforrasztod
Sziasztok
Lenne egy kérdésem, az lenne hogy mi a különbség az UAA170 és az UAA180-as IC között. Éppen most keresgettem itthon a fiókban és találtam 2darab UAA170-et, megnéztem a HQ-nál és majdnem leesett az állam: Bővebben: Link Jha és UAA180 helyett lehet használni A277D nevezetű IC-t, ha emlékeim nem csalnak akkor ugyan az a kettő! (ebből is találtam egy marékra valót!) Idézet: „enne egy kérdésem, az lenne hogy mi a különbség az UAA170 és az UAA180-as IC között.” Adatlap szerintem maradéktalanul elárulja...
Szervusztok!
Akkor pl. ide kérdezek... -erről lenne szó: -Azt szeretném, hogy a 4 db. AA Ni-MH ceruzaakkuról üzemelő lámpám led-jei az akkuk folyamatos merülése mellett is állandó áramot kapjanak. Tehát, valami olyan led-meghajtó áramgenerátor-féle kéne, ami legalább a kb. 4V-tól 6V-ig terjedő akkucsomag-feszültségtartományban állandó áramot hajt át a led-ek csoportján. Ajánlhattok kész terméket, de kapcsolási rajz is jó lehet, -nem értek az elektroniához, -de azért egyszerűbb kapcsolásokat meg tudok építeni. Ha van tanács, javaslat, -előre is köszönöm! Zsolt
Igazabol nincs ertelme. A ceruzaelemekkel szemben az akkuk letoresi karakterisztikaja nagyon meredek. Vagyis nagyon hamar lezuhan a vege fele hirtelen, es a melykisutes nem tenne tul jot neki...
Hali!
Melyiket válasszam? Logitech X-530 X-230 vagy z-3 Eddig csak x-230-at hallottam, csodás, a többi ehhez képest milyen? Hangereje és a mélye is jó volt, de azt hallottam a másik kettő nem olyan erős, pedig adatok alapján nem... Valaki help please! Vásárolni szeretnék, lehetőleg a legjobbat... Kösz
Köszönöm, -és értem én, -igen, egy ilyen akku, kisülési ciklusában úgy 1,2 -1,3 V körül tanyázik hosszasan, ahogy figyelgettem, de azért frissen töltve még majd 1,5 V, -igaz, akörül is kis ideig, -de nem nagyon lehet ezt egyetlen előtétellenállással áthidalni.
-Vagy lehetne az akkuk merülésével (egyre) kisebb ellenállás(ok)ra kapcsolgatni, de én előbb-utóbb rossz helyre kapcsolnék úgyis... -Talán mégiscsak jobb lenne egy olyan kis izé... -pláne, ha még hozzáveszem, hogy esetleg még biciklidinamóról is működtetném, vagy a sátorban, esetleges feszültséget adó hálózati adapterrel...
Van egy pár nyomtatóhoz való adapterem amiből 5-12 V jön ki.
Arra gondoltam mivel nem szeretek 220-al dolgozni egy ilyet használnék fel a stabil 5V-m eléréséhez. Jól gondolom, hogy elég csak a rajzoknál onnan folytatni ahol már 12V jön ki? Vagyis kihagynám a tekercset meg az egyenirányítást. (természetesen figyelembe véve a teljesítmény-áram értékeket)
Ha az a 12V ami kijön az adapterből, az egyenfeszültség, akkor kihagyhatod. El kell olvasni a burkolaton, hogy ki fia-borja (esetleg megmérni).
Hello!
Az A277D az UAA180 megfelelője, csak a hajdani NDK-ban készült. üdv! proli007
Hello!
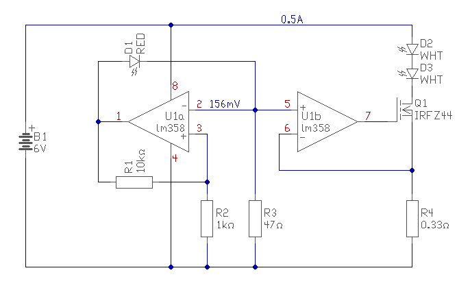
Bár nem említetted, hogy hány voltos(ak) a Led-ek, és mekkora áramot szeretnél állandó értéken tartani. De szeretném ajánlani az általam készített kis kapcsolást. A baloldali IC a kis (156mV) referencia feszültséget állítja elő, egy piros Led segítségével. A piros Led-hez ajánlatos kisáramút használni. A referencia feszültség Led típusától is függ, célszerű ellenőrizni, és R4 értékét ez szerint megválasztani. A jobboldali IC stabilizálja az áramot, a Fet szabályozásával. R4 ellenálláson mindíg akkora feszültséget állít be, mint a referencia feszültség értéke. Így a Fet Drain árama állandó értékű lesz. Iled=Uref/R4 A kapcsolás érdekessége, a kis maradékfeszültségű üzemmód. A "lámpa ledek" feszültségén kívül, csak 0,2V többletfeszültségre van szüksége. ilyen alacsony 4V körüli üzemmódhoz esetleg ajánlatos IRLR024-es Fet-et használni. Tekintve, hogy a felesleges teljesítményt a Fet fogja elfűteni, a Led áram és a tápfeszültség függvényében kell annak hűtőbordát készíteni. A tápfeszültség felső határát az IC feszültsége, és a Fet teljesítménye (hűtése) határozza csak meg. üdv! proli007
Sziasztok!
Hobbyból foglalkozom díszhalakkal is és mindig fejfájást okoz az akvárium világítása. Kiég a neon akkor két napig sötét van az akváriumba mire beszerzek egy újat, specko neonok kellenek amik drágák nem beszélve arról, hogy kb fél évet bírnak...stb. Arra gondoltam csinálnék egy LED-es akváriumvilágítást, csak nem tudom, hogy vannak olyan LED-ek vagy több különböző LED együttes hatása, amiknek hasonló paramétereik vannak mint ami szükséges. Mellékletben van példa, spektrumkép SUN-GLO 4200K AQUA-GLO 18000K Szerintetek lehetséges?
Hello!
Szeretném tovább felyleszteni a Biciklim váltókonzolának a háttérvilágítását, és az jutott eszembe hogy valami fénymérő vezérelné a világítást, és ha sötétedéskor folyamatosan felerősödne a fénye. Ilyen Fénymérőt hogyan tudok csinálni? Illetve mikre kell figyelni, meg hasonlók?
Fotoresitor?Csak az a baj hogy fényre csökkenti nem növeli az ellenálását.A ledek elé be lehene rakni áramkorlátnak ha n9velné az ellenálását fényre.
Ez jónak hangzik, deez most növeli vagy csökkenti az ellenállást?
![]() és azt is kéne hogy nappal teljesen ki is kapcsoljon, mert nehézkes az elemcsere
Sziasztok.
Van egy UNITEST Hexagon 720 as műszerem de sajnos hibás. Hol lehetne ezt a műszert megjavíttatni vagy teljesen esélytelen a dolog? Nincs túl nagy hibája ha minden igaz, csak a kapcsoló érintkezői hiányoznak. Köszönöm.
Az a probléma hogy fényre csökkenti...Igy világosba a ledek világitanak sötétbe meg nem.Ha inverzen müködne jó lenne.De sajnos csak feltételes mód :sir: Valami bonyolultabb kell.
|
Bejelentkezés
Hirdetés |












