Fórum témák
» Több friss téma |
Fórum » Egyenirányító
[off]Kedves fureszk!
Idézet: „Hangszóró impedanciát multiméteres ohm méréssel megállapítani?” igen és nem LOL, ahogy más sem! mivel tekercsnek van ellenállása.. ahogy a trafóknak is van ellenállása, peddig az is csak tekercs.. az mind egy, hogy toroidon van, vagy csévetesten, de ohmos ellenállásuk akkor is van! Másik: Sonix 10 éve nyomja nem 1 éve, csak jobban tudja! :yes: sry vagy vmi?...
Nyugodj már le! Nem tudom miért vagyok ennyire a bögyödben! Csak azért írtam, mert én már probáltam multis mérést, és nem volt pontosnak mondható az érték. De persze, biztos az én hibám. Azt meg én döntöm el, hogy kérek-e bocsánatot!
Bocs Sonix.
hello!
a következő helyzet van: van egy többkivezetéses trafóm, aminek az egyik kivezetésén ~38V van és én ezt egyenirányitottam egy ilyennel, de egyenirányítás után 34V van! Én eddig úgy tudtam h egyenirányítás után nőni fog a feszültség! vagy tévedek?? ez az egyenirányító ez 200V 4A bír egyenirányítani?!
Adott egy vezeték nélküli csengő, 2db kis ceruzaelemmel működik és van benne két hangszóró, több dallamot tud lejátszani.. Gondoltam egyik LED-es éjjeli lámpámhoz vagy PICes villogómhoz lehetne belőle távirányító, de csak rácsípteteve nem csinál semmit. Gondolom egyenirányítani kelle, de hogyan?
Szevasz!! Ha egyenirányítod, akkor a feszültség csökkenni fog a diódákon eső feszültség miatt. De ha szűröd kondenzátorral, akkor fog nőni (gyök2-szeresre)!!!
Igazából csomó helyre. vártam,hogy vmikor majdcsak világítani kezd...
Így néz ki: http://people.inf.elte.hu/villam/IMG_3324.JPG http://people.inf.elte.hu/villam/IMG_3325.JPG
Az elemhez próbáltam meg ahol az adott világító cucc kapja a tápot. + és - hoz is hozzáértettem. Nem tudtam hova kell, hát ide is meg oda is hozzácsiptettem...
üdv!
nekem csak egy kapcsolási rajz kéne, vagy magyarázat, hogy hogyan kell egyenáramból máltót csinálni...a feszültség kb 15V 1-2A akkuról. szerintem mindent elmondtam, ha pedig nem akkor kérdezzetek.
Ezt szokták inverterként emlegetni.
Az öregebbek meg umformer-nek is mondták.
Meg volt még a vibrátor,de az manapság mást jelent.
Szerintem semmit sem mondtál el..
...a feszültség kb 15V 1-2A akkuról. Ez most azt jelenti, hogy 15 voltos (?) akkuról kell váltót csinálni, ami 1-2 ampert tud? A váltó mire kell? Hány volt? Frekije mennyi? stb.... Van egy marék topik, ami foglalkozik kapcsüzemű tápokkal, ott találsz elég lehetőséget - azokból annyit szedj ki, ami jó a célodra. Ha mégsem, akkor mindent pontosan írj le, mibe, hová, miért kell az a valami.
Hali!
A legegyszerűbb megoldások: a gyüjteményben van egy 12/230as inverter, ha azt akarod hogy váltó áram maradjon akkor csak a trafót kell kihagynod, vagy van egy másik megoldás inverter az utóbbit egy hideg katódos neon csőhöz terveztem, bár a frekvenciája nem 50Hz. De szerintem az első is megfelel a célra.
igazából, szerintem most fogtok igazán nagyot nevetni, hát de azért álmok is kellenek (szerintem).
naszóval, nekem 50hz-es áram kéne akkukról...szóval több akkuról lenne szó, 3 bd 12voltos és 4 amperes összesen: 36volt és 12(,2) amper 439(,2) watt végeredményül: 220volt 2amper (igazából az 1-ik 4,2amperes de szerintem tekinthetjuk 4 ampernek is...). naszóval, én arra szeretném ezeket használni hogy csinálok 220volt 50hz-et, azért mert sokszor van olyan hogy elmegy az áram 1-2 másodpercre...vagy 12 percre is...most én ezt megszeretném előzni, valahogy úgy képzeltem el ezt az egészet hogy az akkukat folyamat tölteni fogom, és a kimenő áramot feltranszmormálom 220voltra, és rákötöm a hálozatra, mikor elmegy az áram, ezek átveszik a feladatot, és mikor visszajön, újból elkezdenek töltődni.valószínű még fogok szerezni akkukat, hogy ne csak 1-2 percik esetleg másodpercig bírják, hogy mit szeretnék használni az akkukról? csak a létfontosságú dolgokat (sötétben) egy két magas fényű 12voltos autólámpát,1 pákát, nameg lehet csinálok valami 1-2Wos alacsonyfeszültségű erősítőt, (meg ehhez hasonlókat fogok akkuról használni). én szerintem most megint ugyanott tartunk hogy kéne egy 50hz-es inverter. remélem tudok segíteni! és kössz hogy elolvastad
Hali!
Nem vagyok profi, de szerintem egy 600W-s szünetmentes táp megoldaná aproblémádat...
Magyarul a villanypóznára akarsz visszatáplálni. De ha 230 volt mellett több ezer ampert elő tudsz álítani inverterrel akkor az egész települést el tudod látni árammal.
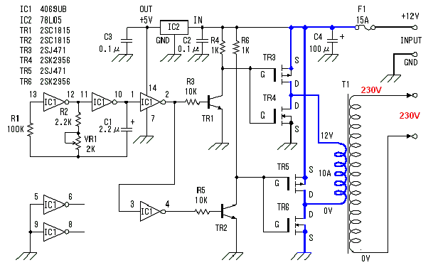
Elösször kapcsold le az automatát majd utánna kösd a hálózatra az invertert. Itt van egy inverter kapcsolási rajza:
még az előzőnél elírtam az utolsó elötti sort..
szóval remélem tudtok segíteni, hogy félreértés neessék.. és tudom hogy a következők nem a témához tartoznak, de azér felteszem őket, mer mégnem kéne új témát nyitni egy ilyen egyszerű kérdésér.. nekem kéne egy trafo-nak a típusa, az adatai a következők: 2X3volt 0.2amper 12volt 0.5amper 2X10volt 30volt 1,5amper 60volt 0,1amper habár szerintem ilyet aligha fogok találni, esetleg csináltani vagy csinálni... eléglessz ha van benne 90Volt kb 1,6 amper, és 12V kb 1.4 amper (a 30 volt is jóljönne, de szerintem a 90-ből kitudom szedni egy 2 ellenállással)
Pár apróság:
1., trafó ... szerintem ilyent csak tekerni lehet; 2., az akkuid valszín 4 amperórásak ( és nem amperesek !), ha sorbakötsz 3 db 12 voltost, az amperóra marad 4 !!! 3., minek inverter? pákát tudnál működtetni 24 voltról, erősítőt 12-24-36 voltról, 12 voltos izzókat 1-1 akkuról; 4., a hatásfokot is számítva ( ha nagyon jól meg tudnád csinálni az invertert...) 230 volton talán lenne 0,5 amper... arról nem is beszélve, hogy 50 Hz előállítása bonyolult - úgy kell "összerakni" a félhullámokat szeletekből (pwm). Idézet: „a kimenő áramot feltranszmormálom 220voltra, és rákötöm a hálozatra” Amíg nem vagy tisztában az elektronika alapjaival, addig ezt meg ne tedd! Hacsak nem szeretnél nagy csitt-csattot és aztán gyorsan közeledő ELMŰ-söket látni......
Na most vagy 36V 4A, vagy 12V 12A...
3×380/220 V-os hálózat már régóta nincs, helyette 3×400/230 V van. Ideje lenne már megszokni! Az inverterek hatásfoka jó, de az sem 100% Ez szerintem túl nagy falat lesz neked, inkább vegyél egy UPS-t. Ferci: nem feltétlenül kell szeletekből összerakni, lehetséges 4/4-es szaggatóval is ellenütemű üzemben, csak érdemes szűrni a felharmonikusokat, ami egy jónagy adag veszteség, mivel azt csak elfűtjük.
igazatok van, de ez csak 1 álom volt, valahogy éreztem hogy kb 20 okból kéne az egyszerű megoldásnál maradnom, de legalább tanúltam 2 dolgot és 1 kapcsolással is gazdagabb lettem (és még adakoztam is), és mint az elején modtam, "nagyot fogtok nevetni"..
Sziasztok!
csinaltam egy tápegyseget csak nem tudom hogy jo lessz-e 2db 12Vos ventilatornak igy egy kep rolla.... valaki megtudna mondani hogy jo lessz-e v sem....
Ha a két ventillátor áramfelvétele nem haladja meg a trafó terhelhetőségét, akkor jó lesz. De inkább 25V-os kondikat használj.
Helló!
Én is egyenirányítót akarok csinálni, csak olyat ami elbír 7A-t. Van rá kapcsolásotok? Előre is köszi
koszi.. akkor vegyek nagyobb kondikat
a venntilatorokon ezt irja 12V 200mA
Hali!
ENNÉL a rajznál miért van ott egy 10kohm-os ellenállat?
Hali!
Szeretnék halózati feszültségről működő LED-es lámpát csinálni, aminek az áramfelvétele 120mA lenne és 16 V feszültségről működne! Ehhez szeretnék építeni egy 16 V/120mA kimenetű stabilizált tápegységet ami ellátná a LED-eket! Úgy gondoltam, hogy egy 24 V-os szekunder feszültségű leválasztó trafót vennék és ezt stabilizálnám az egyenirányítás után úgy hogy a kimeneten 16 V legyen. Úgy számoltam, hogy ehhez 24V*(~120mA)=~3 W-os trafó kéne! A Hestore-on nézegettem a NYÁK trafókat de elég drágának találtam őket egy sima kis lámpába! (3,4W - 1200-1800 Ft)! Berakok egy kapcsolási rajzot is! Ha valakinek van valamilyen olcsóbb megoldása az írjon, én elég kezdő vagy a téren!!! ![]() Előre is köfi!! Elektrod |
Bejelentkezés
Hirdetés |




Elösször kapcsold le az automatát majd utánna kösd a hálózatra az invertert. Itt van egy inverter kapcsolási rajza: 

a venntilatorokon ezt irja 12V 200mA


