Fórum témák
» Több friss téma |
Fórum » Erősítőhöz való hangsugárzó védelem (koppanásgátló)
Témaindító: Thom, idő: Márc 14, 2006
Témakörök:
köszi hogy rá lestél, a késleltetésnél eredetiled is 220K az ami töltené, szerinted akkor a t2 bázisát elhuzom tápra pl5kval és csak 1k val csatolom a T1 emiteráhez az segithet nekem?eredeti
amugy jelölöm öket bocsi csak nem vettem észre a nagy kapkodásba.
Hello!
Hú ha! Inkább lerajzoltam, hogy mit kellene módosítani, mert ebből az életbe nem keveredünk ki. A rajzodon az előzőleg PNP-nek jelzett tranyó, most NPN, emitterek össze vissza.... Szóval én ki nem próbáltam, csak megpróbáltam kiegyenesíteni a gondolataidat, és a TINA-ban leszimulálni, mert nem vetted figyelembe a tranyók áramerősítési tényezőit, maradék feszültségeit, kapcsolási szintjeit.... Remélem így már működő képes lesz. üdv! proli007
Oksi köszi szépen megprobálom igy aztán ha jo akkor lehet igy gyártom tovább, majd ha eljutok a probáig szolok, de van valami ami nem hagy nyugodniazt még magyarázd el légyszi, hogy: A T5 T6 nál azért hagytad el az egyutas egyenirányitást, mert a a T5 mivel NPN akkor fog vezetni ha amp bol DC+ kerül a bázisára, ha meg DC- jön ampbol, akor ugy gnd-hez képest - és mivel T6 bázisa gnd-n van igy ahoz képest meg van a nyito "+" és igy nyit,és T8 PNP-t vezérli nyitásba ami igy szintén képes a gnd-t kapcsolni a T3 bázis körére.
Ugyi? Persze javitsz ki ha tévedek, csak szeretnék tisztán látni, ez volt az elképzelésed amikor öszeraktad?
Hello!
- Azért kellett megváltoztatni a bemeneő kört, mert eddig, csak, a T3 B-E feszültségét kellett földre húzni, ami kb. 600..700mV-volt. - Hogy ezt érzékelni is lehessen, a feszültség változást fel kellett emelni. (itt célszerűen épen a tápig.) - Az eredeti felállásban az NPN, földelt emitteres kapcsolásban ment. Amihez 600mV nyitásra elég volt. A PNP, meg földelt kollektorosban (aminek erősítése kisebb mint egy!), de annak kollektor feszültsége csak T3 B-E feszültsége volt, ami szintén 600mV. Így plusz és minusz irányban a küszöb feszültség kb. ugyan akkora volt. - Tekintve, hogy most már 12V-ot kell lehúzni, nem 600mV-ot, nem lehet közvetlenül alkalmazni a földelt kollektoros kapcsolást. - A plusz bemenő feszültségnél, földelt emitteresbsn működik a T5, aminek küszöbfeszültsége 600mV, és áramerősítése is van. - A minusz feszültségnél, a T6 földelt bázisú kapcsolásban működik, aminek küszöbfeszültsége szintén 600mV, de áramerősítése csak egyszeres. Így amikor R3-ról érkező T3 nyitóáramát kellene lehúzni, kevés lenne az áramerősítése. (Azaz, ha R3-felől 1mA áram érkezik, a T6 emitteráramának is ennyinek kellene lenni. De mivel ez R13-on folyik át, a feszültség ilyenkor már 220V lenne.) Ezen segít a T8, ami földelt kollektoros kapcsolásban működik, és áramerősítése, közel bétányi. Ha a béta csak 200, akkor már nem 1mA-t kell T6-nak húznia, csak 5uA-t. - Így a plusz és a minusz bemeneti feszültségre az áramkörnek szimmetrikus 2..3V-os küszöbfeszültsége lesz csak. Amúgy, az nem egyutas egyenirányítás, csak 600mV-os szinteltolás, az eredeti rajzon, és nem is korrekt, mert így a bázis "a levegőben lóg". (amúgy tök felesleges, egyszerű osztóval is megoldható lett volna. Mert a -600mV zárófeszültség miatt nem haragszik egyik tranyó sem.) Egyébiránt ezt a bemenő fokozatot, Skory-tól plagizáltam, mert jó ötletnek találtam. ![]() üdv! proli007
igy már világosabb
![]() köszi szépen a helpet, irok ha kész van.
Üdv
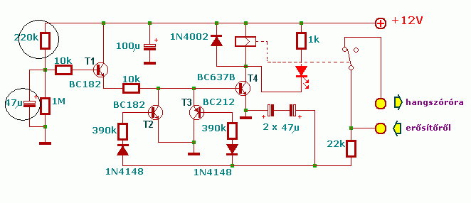
Szeretnék építeni egy jó kis koppanásgátlót 200W-os erősítőhöz. A táp +--os 52V-os Ehhez szeretnék egy rajzot ami nem túl bonyorult és nyákrajz is van hozzá.
Hello!
És ha esetleg körülnéznél a topikban? :no: üdv! proli007
de a be meg a kimenet hogyan van? sose csináltam még iylet. mert ha bekötöm egyből behúz a relé. most vagy nem jó az áramköröm vagy nem jól kötöm be
A végfok kimenetének "+" pólusát kössed a védelmi kapcsolás "erősítőről" jelzésű pontjára, a "hangszóróra" jelzésűre pedig a hangszóró pozitívját kösd.A test, direktbe megy a hangszóró negatív sarkára.A táp bekötése remélem nem gond
Ha így is behúzva indul, akkor mérd meg az erősítő kimenetén az egyenszintet mV-mérővel.Szükség esetén a 390kOhm-os ellenállásokra kötött diódákat sorosan duplázd meg
Hello!
Bocs, de ha behúzva indul, akkor nincs késleltetés. Tehát nem a kimeneti DC a probléma. (A rajz kissé megtévesztő, mert húzott állapotban mutatja a relét.) üdv! proli007
Jajj bocsi...akkor elnéztem
Majd mingyá jól megvizuálom
Mégegy dolog. A BC637B helyett nekem egy Bc 640-et adtak(T4) Ez jó oda?
Ha nem máshol van a hiba akkor első ízben a bekarikázott kondi helyett tegyél bele egy 470µF-osat.
Ha így sem lesz jó akkor az ellenállást is növeld meg mondjuk 330kOhm-ra.Mellékeltem azt is amit én használok.Primitív egy csöppet de ellátja a feladatát.
Ez lényegében ugyanaz mint a tiéd :yes:
ha tápot kap akkor egyből behúz. így kell lennie? ja és a lednek mikor kell világítani?
Nem, nem így kell lennie. A 12V a 220K ellenálláson keresztül tölti fel a 47µF kondit, ( ez a késleltetési idő tag) majd ezután T1 nyit ez és ez ad feszültséget T4-nek ami a jelfogót vezérli. Ez ekkor meghúz, és a jelfogóval párhuzamosan kötött 1K+ LED tagot is "bekapcsolja", ezzel jelezve a behúzott üzemszerű állapotot.
Ellenőrizd le a T1 környékén található alkatrészeket (220K,47uF,1M,10K) ill. magát T1-et. Nem-e a 220K helyett 22K vagy más alacsony érték keveredett oda.
Ha volna egy használható fénykép az sokat segítene. :yes:
végignéztem.jók. ha valamelyik tranzit fordítva rakom bele csinálhatja akkor ezt?
Hello!
A késleltetés áramköre, kissé inkorrekt, szerintem a bajok java ebből származik. üdv! proli007
Tedd már meg hogy kiforrasztod a 220K egyik lábát és bekapcsolod hogy úgy is húz-e?
Haha! Most vedd ki T1-et is, és úgy nézd meg.
így is.
lehet inkább építek másikat nem szarakodok ezzel.Bassmester amit belinkelt az jobban néz ki mint ez.
Ne add fel! Valami elkötés lehet a dologban. T4 valamiért meghúz, tehát vagy a bázisán kap nyitófeszt valahonnan,(elkötés) vagy nem jó a tranyó, és átereszt.
Igen! Van egy multimétered akkor mérd meg hogy van e a bázisán feszültség. Ha nincs, akkor nagy a valószínűsége a tranyóhibának.(ha ezt is kiveszed és úgy is húz, akkor viszont nagyon elkötöttél valamit) :yes:
Hali!
Megépítettem ezt a kapcsolást de nem akar működni. Ha bekapcsolom akkor a zöld és a sárga led világít és sajnos a sárga led vílágítva is marad és a relé egy pillanatra se húz be. Szerintetek merre lehet a probléma merre keresgéljem? Vagy valami más ötlet? "A zöld led a power a sárga az a protect a piros led pedig a Clip led." |
Bejelentkezés
Hirdetés |












