Fórum témák
» Több friss téma |
- Ez a felület kizárólag, az elektronikában kezdők kérdéseinek van fenntartva és nem elfelejtve, hogy hobbielektronika a fórumunk!
- Ami tehát azt jelenti, hogy a nagymama bevásárlását nem itt beszéljük meg, ill. ez nem üzenőfal! - Kerülendő az olyan kérdés, amit egy másik meglévő (több mint 17000 van), témában kellene kitárgyalni! - És végül büntetés terhe mellett kerülendő az MSN és egyéb szleng, a magyar helyesírás mellőzése, beleértve a mondateleji nagybetűket is!
A vásárolt átmenet után ohmmérővel vissza kéne mérned, meg van e a földhöz a kontaktus néhány ohm,esetleg 10ohm, mert a 600ohm alighanem impedancia
Helló. egy ICL7107-es panelmérőjével akadt gondom. Amikor bekapcsolom azt irja h. 1666. Ugytudom ez azért van, mert a 38 39 40-es lábak, az osc. lábak, és itt van valami gond. de mi? már kicseréltem azt a két alkatrész, és akkor se jó. mit tegyek?
Hy all!!
Egy olyan kis hangfelvevőt akarok csinálni, amin van egy gomb, ezt lenyomva tartva felveszi a hangot, majd elengedve ezt lejátsza egyszer. Tudtok segíteni, vagy esetleg valaki csinált már ilyet? Cél a minimális anyaghasználat. kössz
A bss.fw.hu-n van 2 kapcsolás is erről
Bővebben: Link
Hello!
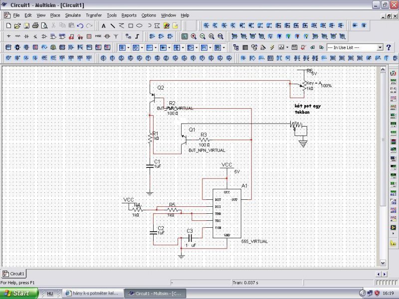
Összeraktam ezt a kis kapcsolást amit háromszögjelgenerátorként akarok használni PWM hez.Jó ez igy?Az értékek nem valósak.Ha jó akkor hogy kössem rá a műv erősitőt a kondira hogy komparáljon is de ne zavarja a jelalakot
1/3 és2/3 tápfeszültség közti jelet nyerhetsz az 555 treshold lábáról is,ha ez megfelel akkor a többi cullang felesleges. A komparátor referenciáját meg oda állitod ahová akarod. A jel kicsatoláshoz elég a mérni kivánt pontnál 10xnagyobb ellenállás alkalmazása a komparátor bemenetén.
Sziasztok! ha egy 2x30W os erősítőre rárakok 2 db 12W-os hangszórót és nem veszem fel a hangot csak ameddig szépen szól akkor nem adja le a 2x30-ot és akkor nem öli meg a hangszóró ugye?
Sziasztok!
Azt szeretném megtudni, hogy ha összeállítok egy egyszerű fesszabályzót lm317 -tel, és terhelés nélkül szépen változtatja is a kimenő feszt, de ha rákötök egy ledet a kimenetre, a feszültséget nem tudom 3V fölé vinni. A cél a led max feszültségének megtalálása lenne, akár elfüstöléssel is, ill érdekelne a különböző feszhez tartozó fényerő, áram és hőmérséklet, ezért kéne. Bocsi a tudatlan kérdésért, és köszi a segítséget...
Tettél a led elé megfelelő előtétellenállást?Ha nem direkt a teszt kedvéért lehet tulterheled lm317 et.
A led megy akár 500V ról is megfelelő áramkorláttal szerintem csak max átfolyó áram túllépésekor fustöl.
lm 317ből csináj áramgenerátort, és mérd a led feszültségét. És kész az amit akartál.
Köszi majd kipróbálom!
Vettünk egy karácsonyfa égősort ami zenél.
Ki kéne iktatnom viszont nem lehet szétszedni. A hangszóróhoz "rácson" keresztül hozzáférek. Melyik részét vágjam-szúrjam stb.., hogy ne szóljon?
Ha leragasztod a hangszórórácsot?
Gombostűvel elszakítod benne a tekercset, ott ahol kintről megy bele. (Látni fogod, mert nagy valószínűséggel átlátszó membrános.)
Valóban, meg is próbálom.
(leginkább felrobbantanám a gyártóval együtt, de sajnos piacgazdaság van: értelmes dolgot nem lehet kapni csak mindenhol ugyanazt a gagyit)
Sziasztok!
Lenne pár db nagyon egyszerű kérdésem amikre valószínűleg csak én nem tudom a választ. Szóval az 1.: Az iskolában tanultuk hogy van a proton aminek pozitív töltése van ésvan az elektron aminek negatív. Ha van egy elem akkor a +(pozitív) sarkán elektronhiány van, a -(negatív) sarkán pedig elektronntöbblet vagy semleges töltés?? És régen azt hitték hogy a protonok mennek a +sarokról a -sarokra? Ma pedig már tudjuk hogy az elektronok mennek a - sarokról a + sarokra.De hogy ne kelljen a szabályokat megváltoztatni, az elektronikában azt használjuk hogy az + ból megy a -ba az áram?Valahogy így van?? A 2. Egy elem vagy bármilyen áramforrás pozitív sarkán +9v van és a negatív sarkán 0V? Vagy a negatív sarkon -9v van? A 3.: A 0v, vagy GND, vagy föld arra jó hogy ne kelljen hosszú vezetékeket húzni a kapcs.rajzokon?(1.kép) Tehát ez a három kapcsolás kb. ugyanaz? Meg arra is jó hogy zárlat esetén elvezeti az áramot? Ennyit akartam kérdezni, és remélem nem vagyok nagyon idegesítő ezekkel a kérdésekkel. Nagyon köszönöm előre is a válaszokat!! Bence (Karácsonykor kapok egy új forrasztópákát!!! ![]() )
Sziasztok
Van egy központi zár egységem és mikor zár meg nyit akkor ad egy impulzust. Na most nekem egy olyan áramkör kellene ami erre az impulzusra bekapcsolna egy relét és a kővetkező impulzussal meg kikapcsolja. Tanultunk ilyenekről az iskolába mintha valami számlálók rémlenének de nem vagyok benne biztos de lehet van ennél egyszerűbb is. Ha valaki tud segítene. Előre is köszönöm.
"D tároló" keress erre. Esetleg "JK tároló"
Szia! Köszi a gyors választ, aludni se nagyon bírtam, úgyhogy nem birtam ki hogy ne kérdezzem meg.
Most már értem. 5nap múlva karácsony!!
Ebbe a kapcsolásba milyen típusú kondenzátorok kellenek? Mert Skori kapcs.rajzán az van írva hogy ne kerámiát használjunk.
(köbzoli:szerintem menjünk át az off-topicba mert ez már off szerintem.egyébként mi az a cint?)
Vagy 4017 aminek a resetje a 3 out lábra van kötve 1 impulus bekapcsolja az 1 out lábat a második a 2 out lábat a harmadik impulzus pedig a 3. out ot ami reseteli és visszaugrik az elsőre.
Sziasztok,
Egy gyors kérdésem lenne. Labortáp áramgenerátoros üzemmódban ha felszökne az áramigénye az áramkörnek akkor csökkenti a feszültséget? vagy milyen módon szabályozza? Sajnos annyira nem értek az elektronikához, hogy kapcsolási rajz alapján erre rájöjjek
Feszültséggenerátor: fix fesz, változó áram.
Áramgenerátor: fix áram változó feszültség. Idézet: „felszökne az áramigénye az áramkörnek” Áramgenerátoros módban? Ez olyan mintha egy porszívónak felszökne a feszültségigénye
Ha derékszög-karakterisztikájú a labortáp, akkor hiába szökik fel a fogyasztó áramigénye, ha az elérte az áramhatárt. Az áramgenerátoros üzem nem teszi lehetővé nagyobb áram leadását.
Igen, lecsökken a kimeneti feszültség.
Hali. miért lehet az, hogy egy ICL7107-es panelmérőben, van egy ilyen ic. és amikor bekapcsolom, azt írja h. 1666. beleteszek egy másikat, előbb kiírja h. 1666, és aztán egyest. lehetséges, hogy ameik azt írja h. 1666, az elment? meg a másik is?
Hello, az 1666-ot akkor irja ki, (stabilan) ha az oszcillátora nem megy. Ezt kívülről 3 alkatrész okozhatja, de lehet épp az IC is hibás.
azt tudom, hogy a 38 38 40-es lábakon lévő alkatrészek okozzák, de azok jó, mert két IC-nél csak 1666-ot ir, de a harmadiknál egy pillanatra 1666, és aztán csak egy egyest. tehát lehet h. mind a 3 IC rosz.
Hidd el, hogy csak az oszcillátorod nem jó!
Bővebben: Link |
Bejelentkezés
Hirdetés |













