Fórum témák

» Több friss téma
Fórum » Harang vezérlés
 
Témaindító: zahi, idő: Szept 28, 2006
Lapozás: OK   1 / 4
(#) zahi hozzászólása Szept 28, 2006 /
 
Sziasztok!

Építettem, illetve kikísérleteztem egy kis harang vezérlő áramkört (de ez inkább szabályzó).
A működése a következő: Az a kis motor, amit ott a nem invertáló bemeneten láttok az egy 12V os DC motor. Az a jeladó. A harang ahogy ide-oda mozog pozitív illetve negatív feszültséget állít elő és küld rá a bemenetre. Az invertáló bemenetre egy feszültségosztót tettem (a rajzon két fix értékű ellenállást láttok, a valóságban inkább egy potit tettem oda, h tudjam állítani az érzékenységét az áramkörnek.) Ha az egyik irányba tekeredik a kis DC motor nem történik semmi, ha a másik irányba akkor kinyitja a tranzisztort. Tehát lényegében ez egy komparátor, de gondolom erre rájöttetek
Az "IDŐ" névre hallgató kondi azt csinálja, h amikor tápot kap az áramkör, akkor amíg töltődik a kondi addig nyitva van a tranyó és meghúzva a relé. Ez a harang (első) indításáért felel. Utána már a DC motor már vezérli az egészet. És a relére majd egy nagyobb teljesítményű relét teszek, ami majd a háromfázisú motor (ami mozgatja a harangot) fáziscseréjét fogja elvégezni, h ide-oda tudja húzni a harangot.

Namost a problémám a következő:
A tápellátást egy 7805 biztosítja. De amikor kísérleteztem az áramkörrel véletlenül 6V os tápfesszel dolgoztam, és most 5 volttal még nem nyitódik ki a tranzisztor.
De még a legkisebb probléma. Mert akkor 6-ttal fog menni az egész nem érdekel...
De 6V -nál a relét szimiláló LED már világít rendesen mikor a megfelelő irányba pörög a DC motor, de a relének még mindíg nem elég az a feszültség ahhoz, h meghúzzon. (Egyébként 5V-os a relé).
Talán nem nyit ki teljesen a tranzisztor???
Vagy miért nincs a relén tápfesz???
Segítsetek ha megértettétek az egészet

DSC02089.JPG
    
(#) Topi válasza zahi hozzászólására (») Szept 28, 2006 /
 
Hali!

Így első ránézésre, én azt mondom, hogy a Zéner helyére inkább egy ellenállást tegyél. A tranzisztor valszeg nem nyit ki annyira, hogy meghúzza a relét. Kicsi az áram. Ha 5V-ról járatod, beteszel elé egy 1K-s ellenállást, az egy relének simán elég áramot folyat be a bázison.
(#) PCB válasza zahi hozzászólására (») Szept 28, 2006 /
 
Szia !

Működtesd az áramkört és közben mérjél feszültséget a tranzisztor C - E közt. ha a tranyó nyitva van 700 mV - 1.2V közt kell mérned.

6V -os táp tudja azt az áramerősséget amit a relé megkíván ?

És zener helyett 1-2K -s ellenállást tegyél

Jó lett volna ha a rajzon az IC és a Tranyo neveit feltünteted.

Üdv!
(#) zahi válasza PCB hozzászólására (») Szept 28, 2006 /
 
Nyitva van, de nem értem. És ha 5 Voltról megy akkor nem reagál a kontroll led. Lehet, h tényleg dobjam ki onnan a zenert? Mert nem akarom 6-ról működtetni. Egyébként elbírja simán a trafó. 220 mikrós puffereket tettem. Nem nagy a relé sem...
(#) PCB válasza zahi hozzászólására (») Szept 28, 2006 /
 
Szia !

Próbáld meg :

Zener helyére tegyél 220 Ohm ellenállást,

Tranyo B-E közé meg 560 Ohm ellenállást vagy nagyobbat.

Üdv !
(#) _JANI_ válasza zahi hozzászólására (») Szept 29, 2006 /
 
Ellenőrizd a relé üzemképességét.

A relével párhuzamosankötött védődiódát is mérd ki, hogy nincsen-e megszakadva.

Emeld ki a kapcsolásbók az IC-t, természetesen kikapcsolt állapotban.

Kapcsold vissza, és az (áramkörben) IC kimeneti pontjára adj pozitív tápfeszt.

Ha jó a tranyó és megfelelően nagy a nyitófesz a bázison, akkor a relének határozottan meg kell fúzni.
Szerintem azt a Bázis-Emitterköri ellenállást (33R) cseréld ki nagyobbra, KB: 680 - 1.5K -ra (Ub > 0.6V). A zéner értéke 3.3v vagy 3.6V lehet az alkalmazott tápfeszt figyelembevéve.

Újabb próba a fent leírtakszerint.

Ha ok! Akkor az IC- kell (lene) tesztelned (lásd komparátor...).

A jeladód (motorod) jelét is korlátozni kéne 1-2 Voltra. Mert előfordulhat az, hogy a generált fesz nagyobb lessz a tápfesznél, és ezt nem mindegyik IC tolerálja jól, na+ a vezérléshez ennyi is elég. Valamint a tápfesz értékét is meglehetne emelni 12V (24V) ra. Így könyeb lenne nagyobb teljesítményű relét alkalmaznod és kevésbé lenne zavarérzékeny a kapcsolás, valamint a PLB:741-is jobb feltételek közöt dolgozna (UTmax +-18V = 32V).

A kapcsolótarnyónak én BD135, vagy BD137, esetleg BD139-et alkalmaznék. Ezek a paramétereik: 1A és 45V, 60, 80Volt. Ezek rendszerint elelgek erre a feladatra. Persze lehet erősebbet is alkalmazni...

Remélem, hogy tudtam segiteni valamit.
(#) zahi válasza _JANI_ hozzászólására (») Szept 29, 2006 /
 
Hello!

Köszönöm az eddigi segítségeket! Megpróbálom őket.

Egyébként UA741-es IC tettem be, és a jóöreg BC182-es tranyót alkalmaztam
(#) zahi válasza zahi hozzászólására (») Szept 29, 2006 /
 
Sziasztok!

Na kipróbáltam amit mondtatok. Jobb le, de még mindíg csak serceg a relé, nem tud megmúzni teljesen, 2 V van a relén.
Amikor direktbe rákötöttem a tranyó bázisát a 6. lábra (kimenet), még akkor se volt jó. Aztán a bázis-emitter közé tettem 1,5 - 2,2 k-s ellenállásokat, de a 2,2-es már alapból teljesen kinyitotta, de a relé épp, hogy csak megmoccant.

Csináljam azt, h a kollektor és az emitter közé magasabb feszültséget tegyek???
Akkor talán több esik a relére még ha nem is nyit ki teljesen a BC182.
(#) PCB válasza zahi hozzászólására (») Szept 29, 2006 /
 
Szia !

Ne BC182 -t használj, hanem BD137 -t
BC182 nem erre való.

Üdv !
(#) zahi válasza PCB hozzászólására (») Okt 3, 2006 /
 
Sziasztok!

Kipróbáltam BD 139-cel de akkor sincsen közel tápon a relé. Már megőrülök
Lehet, h tényleg kötök magasabb feszt a relé egyik pólusa és az emitter közé. Mit szóltok hozzá?
(#) PCB válasza zahi hozzászólására (») Okt 3, 2006 /
 
Szia !

6V -ot próbáld meg.

Üdv !
(#) zahi válasza PCB hozzászólására (») Okt 4, 2006 /
 
Hello!

Most van 6V -on az egész áramkör.
(#) _JANI_ válasza zahi hozzászólására (») Okt 4, 2006 /
 
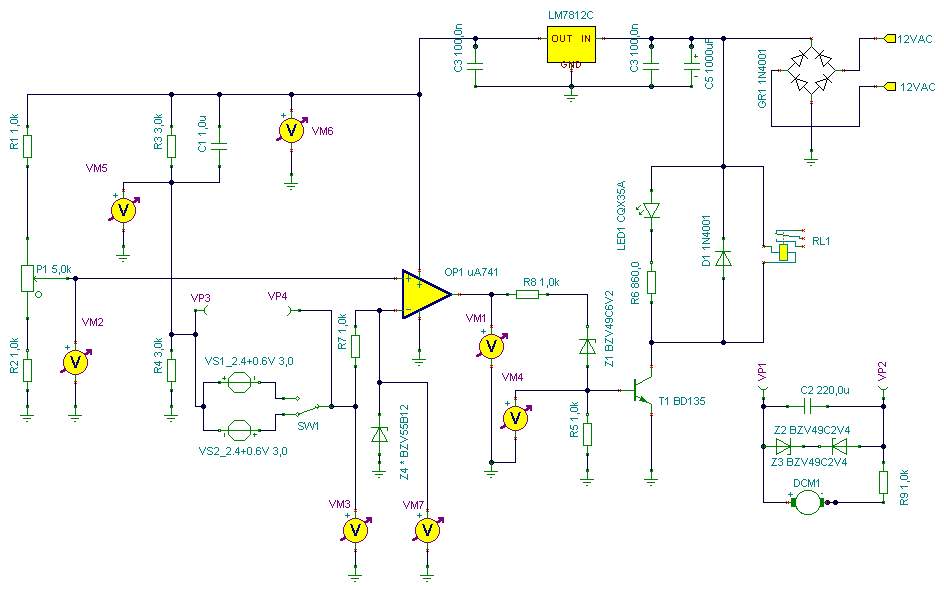
Próbáld meg ezt az elrendezést! Igy, müködni kéne...! (?)
(#) _JANI_ válasza zahi hozzászólására (») Okt 4, 2006 /
 
12V-ról miért nem müködhet az áramköröd???
Hidd el, szerintem sokkal megbízhatóbb lenne a kapcsolásod!
(#) zahi válasza _JANI_ hozzászólására (») Okt 5, 2006 /
 
Szia!

Gondoltam az ic miatt! Nem 5 V tápfesz kell az ic-nek?
(#) _JANI_ válasza zahi hozzászólására (») Okt 5, 2006 /
 
Idézet:
„... Egyébként UA741-es IC tettem be ...”


A UA741 mem szereti az ilyen alacsony feszültséget. (A saját tapasztalatom ez.) Ha 5V-ról táplálod akkor az +-2.5Voltos tápfeszültségnek felelne meg. Mivel ez az IC egy univerzális típus, ezért a prarméterei nem a legjobbak, főleg alacsony tápfeszültségen. Ha mindenképp 5V tápfeszről akarod a működtetni a kapcsolást, alkalmazz alacsony tápfeszültségre tervezett típust. Pontos típust nem tudok most ajánlani, de hátha valaki tud neked ebben segíteni...
(#) zahi válasza _JANI_ hozzászólására (») Okt 5, 2006 /
 
Szia!

Akkor 12 V-on még jól érzi magát az ua741 nem?
(#) _JANI_ válasza zahi hozzászólására (») Okt 6, 2006 /
 
Ki kell próbálni. (Szerintem) Sokkal jobb lessz.
(#) zahi válasza _JANI_ hozzászólására (») Okt 6, 2006 /
 
Már csak az a kérdés, h kell-e neki 78-as ic stabilizálni a feszültséget.
van egy kis 12 V-os trafó, amivel működtetetni szeretném. Ha most beteszek egy 7812-es ic-t, akkor nem fog tudni stabil 12 V-ot adni. Tapasztalat szerint ha egy ilyen ic-re pont akkora feszültséget kötsz, mint amekkorát stabilizál, akkor sose lesz annyi, mert van egy kis veszteség. Az ilyen stabilizátorokra mindíg valamivel nagyobb feszültséget kell kötni.
(#) _JANI_ válasza zahi hozzászólására (») Okt 6, 2006 /
 
A trafód 12V AC (váltó)-t, vagy 12V DC (egyen)-t ad le???
Eléglessz a TR. teljesítménye a relé meghajtására?

A többivel + eggyet kell, hogy értsek... :yes:
(#) zahi válasza _JANI_ hozzászólására (») Okt 6, 2006 /
 
Szia!

A trafó váltót ad le természetesen
De egy gréchíddal egyenirányítom.

Elég lesz.

De stabilizáljam a feszültséget? Vagy elég csak pufferelnem?
(#) _JANI_ válasza zahi hozzászólására (») Okt 6, 2006 /
 
Simán a graetz nem elég! Mindenképpen pufferkondit kell utánna kötni. Tapasztalati érték az, hogy amerenként 1000µF-ot kell számolni! Pufferkondinélkül lüktetö egyenfeszt fogsz kapni,
és ez itt nem jó!

A vátakozó feszültség csúcsértékét az
Idézet:
„Ucsúcs/Gyök2”
vagy
Idézet:
„Ucsúcs/1,414”
esetleg a
Idézet:
„0.707*Ucsúcs”

képletekkel számitható ki.

Így a végeregmény PLD: 0.707*12V= megközelítőleg 16VDC lessz! Ez már elég a stabkockának. A relének nem feltétlen kell stabfesz, az mehet közvelen a puffer feszről is mivel a kimenet nyitott kollektoros lessz. Az IC-t érdemes sztabil fesszel ellátni.

Néhány paramétert majd módosítani kell a 12V-os változathoz.
PLD:
Zéner (a kimeneti tranyó elött) 6V-os legyen.
LED áramkorlátozó ellenállása 860ohm-1Kom legyen.

Szerintem a többin nem kell változtatni... :vigyor4:

Sok sikert. _jani_
(#) _JANI_ válasza _JANI_ hozzászólására (») Okt 6, 2006 /
 
Egy kis változtatás...
(#) _JANI_ válasza _JANI_ hozzászólására (») Okt 6, 2006 /
 
... és a stabilizátoros változat ...
(#) pbalazs válasza _JANI_ hozzászólására (») Okt 7, 2006 /
 
Ezt azért olvasd át még egyszer, én tudom, mit akartál írni, de ez így
(#) zahi válasza _JANI_ hozzászólására (») Okt 7, 2006 /
 
Te Jani!

Az véleltlenül nem Ueff*0,707?

Biztos csak elírtad
(#) Dudus válasza zahi hozzászólására (») Okt 7, 2006 /
 
Csúcsértéket számol, tehát neki van igaza
(#) Dudus válasza Dudus hozzászólására (») Okt 7, 2006 /
 
Hopp olvasni tudni kell

Elnézést, szóval Ő csúcsból effektívet számol.
(#) Dudus válasza zahi hozzászólására (») Okt 7, 2006 /
 
Ha ueff-et megszorzod egy 1- nél kisebb számmal akkor az effektívnél is kisebbet kapsz. Az ueff*0,707 nem tudom mit adhat
(#) Dudus válasza Dudus hozzászólására (») Okt 7, 2006 /
 
Itt összefoglalva olvasható, miből mit kell számolni.
Következő: »»   1 / 4
Bejelentkezés

Belépés

Hirdetés
XDT.hu
Az oldalon sütiket használunk a helyes működéshez. Bővebb információt az adatvédelmi szabályzatban olvashatsz. Megértettem