Fórum témák
» Több friss téma |
Fórum » RIAA korrektor
Témaindító: Ghost Rider, idő: Aug 25, 2006
Megterveztem tükörszimmetrikusan és táppal együtt! Már csak a feliratok kellenek! Az is elkészül délutánra!
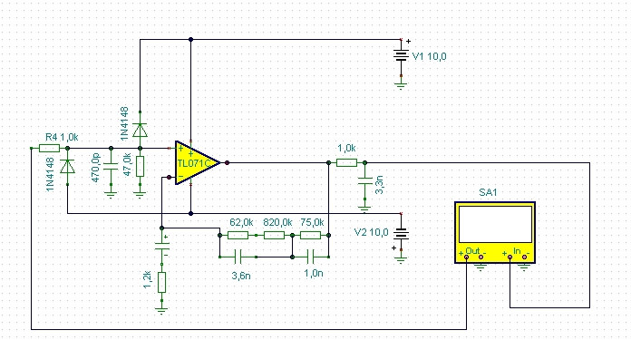
Itt az Orion korrektora rajzon és szimulálva!
Azért az általam leközölt korrektor majdnem veri a 70 dB-t. Pedig az csak két tranyóval van felépítve!
Ez úgy látom a 60-at sem.
Lehet az uA IC jobb lenne neki?
Háát!
Nem igazán tudtam szimulálni Majd holnap megmutatod
Már nem tudom módosítani az üzenetemet
Sebaj. Nem annyira bízom ezekben a TL ICK-ben,nem is hallottam annyira róluk,és szólni sem hallottam. Ahogy láttam,a te Texas erősítődben is van TL IC,TL072,Jó hangja van? Amit az oldalon írtak a korrektorról[quote]Az egységcsomag olcsó, de mégis jó minőségű IC-vel megvalósított, egyszerű felépítésű korrektoros erősítő alkatrészeit és paneljét tartalmazza. A TL071 viselkedése, torzítása, impulzusátvitele és zaja ebben a kapcsolásban meglepően kedvező. Széles tápfeszültség-tartományban kifogástalanul működik. A feszültségerősítés 1 kHz-en kb. 40 dB. A torzítási tényező olyan kicsi, hogy 0,1% végkitérésű torzításmérőn nem értékelhető. A jel/zaj viszony jobb, mint 60 dB. Az áramkör egytelepes táplálású, DC munkapontját telepközépre az R1, R2 osztó állítja be. A visszacstoló ágban kapott helyet a korrekciót végző RC hálózat.
Sziasztok, én a tápfelezőt 100k-ból csinálnám, mert az eredő 50k bemeneti impedancia elvben jobb lezárás a hangszedőnek, mint 200k-sokból adódó 100k bemeneti impedancia.
Hallottam szólni egy tl 072-ve felépített korrektor, amit össze ugrasztottak a Lyra cég kb. 700 ezer Ft-os csöves phonojával , és összességében a félvezetős korrektor győzött. Ezért merem ajánlani ezt az ic-t erre a feladatra, még ha a zaja kicsit nagyobb is, mint minden más opa-nak. Bár ezt a kapcsolást semmi féle képen nem raknám össze…
Ma az előszoba festés után a Marantz sr220-ra rákötöm a lemezjátszóm. Kíváncsi leszek mit produkál!
Jó lenne ha meglenne a kapcsolási rajza, mert az erősítője nagyon szépen szól. Bár valahol egy földhurok csak van benne, mert letekert hangerőnél kicsit búg. Nem nagyon, de én hallom. A végfok STK-t már én cseréltem benne, de azon kívül semmi mást nem csináltam. Az a korrektor (TL071) nagyon jól szól, egy barátom annak idején megépítette. TINA-ban már leszimuláltam és jónak tűnik! Amúgy már raktam fel egy olyat is aminek a bemenete dif erősítős, utána van a TL071. Annak még kisebb a zaja, mivel a diferősítőre van visszavezetve a visszacsatolás, így a magasfrekis zajt totál elnyomja! A jel/zaj viszony jobb mint 80dB.
Szia!
Javasolnék neked egy nagyon egyszerű és olcsó kísérletet, ami segít abban, hogy saját véleményed lehessen az erősítők hangjáról. Amikor megépíted ezt a TL -es RIAA-t, akkor egy IC foglalatot forrasz be. Ezután egy mozdulattal ki tudod cserélni benne az IC-t, tehát akár másodpercenként összehasonlíthatod mondjuk a NE5543-el, mivel a lábkiosztás és a működés azonos. Hidd el nekem öreg rájának, nagyon hasznos kísérlet, arról már nem is beszélve, hogy csak így tudod megtalálni azt a hangot, amivel a legszívesebben élsz együtt. Ha megkéred Lapose-t, biztosan tud még javasolni pár féle kompatibilis IC-t. Utána pedig személyesen én nagyon kíváncsi leszek, mit hallottál.
Itt van a nyákja is,amit még te terveztél régen!
Ugyan már módosítottam rajta,de szerintem jobban néz ki mint a régi
Így hirtelen nem tudom ezt mire értetted :no:
De én az ST féle IC-ket használom! Viszont kiforrasztottam 2 egyforma fojtótekercset egy alaplapból,jónak tűnik Viszont nem tudom hogyan fogom beforrasztani a 3mm átmérőjű drótot az 1mm-es furatba. Majd kitalálok valamit,lehet áttekercselem
Szia!
A TL07x sorozatot több gyártó is gyártja, nem azonos belső felépítéssel. Az ST az jó minőségű..
Nem jelent semmit, hogy a kitekben az 5532-est használják, ez csupán az ár/ minőség miatt van. Az ic kb. 100-150Ft –os ára nem mondható drágának.
A másik, nem lehet kategorikusan kijelenteni, hogy ez vagy az az ic a jobb, mivel az opa hangja alkalmazás függő, és elárulom Neked, hogy a phono fokozatokban a TL07x típusú ic az egyik legjobb választás.
Ez így van :yes: Attól függ mire haszhnáljuk és milyen kapcsolásban. Sok tipust kipróbáltam különféle cuccokban és bizony nem mindig a drágább a jobb. A legolcsóbb 40 Ft-os ícék közt is van nagyon jó hangú, pl az LM 358. Az 5532 helyett érdemes kipróbálni még a NJM 2068D -t és az OPA 2604 -et is, bár utóbbi már drágább és nem biztos hogy megéri.
Bizony, nem mindig a drágább a jobb, ill. a jobb műszaki paraméterrel rendelkező opa.
Bizony, bizony! A TL0XX direkt hangfrekis célokra lett fejlesztve! JFET-es diferősítő és minimális zaj. Ha jól emlékszem akkor 80dB vagy jobb az értéke a TL071-nek. Most megnéztem: 86dB a jel/zaj viszony! Ráadásul ezt még növelni is lehet két BC109-es tranyóval felépített diferősítővel. Így már 100dB fölé ugrik a j/z viszony.
Ezekszerint a TL072 is ugyan olyan mint a TL071T
:yes: Ha jól tudom abban 2 TL071 van.Akkor lehet azt rakom be az LM833 helyére,elvégre ugyan az a lábkiosztása az NE5532,TL072,LM833-nak! Kérdéses,hogy vajon az alkatrészeket kedveli-e ami az LM833-hoz vannak! Amúgy,nekem nem az ára számít az IC-nek,szinte filléres dolgok ezek az alkatrészek ![]() Ha lehet,akkor belerakom a TL072! Feltettem a kapcsolást,remélem jó bele. Idézet: „Kérdéses,hogy vajon az alkatrészeket kedveli-e ami az LM833-hoz vannak!” Ezt a kapcsolást teljesen mindegy milyen műveleti erősítővel (OP-AMP) építed fel, legfeljebb a határfrekvencia, torzítás, bemeneti/kimeneti immpedanciában változhat. A visszacsatoló hálózat eleve meghatározza a frekiátvitelt, a torzítás az IC tipusától függ, a bemeneti impedanciát adja maga a kapcsolás, nos a kimenetit csak az IC terhelhetősége szabja meg....
Oké!
Ez poén! Olcsobban megúszom mint gondoltam? :eek2: Valahogy nem tudtam bízni idáig a TL0xx IC-be,most meggyőztetek! Ahogy látom viszont a bemenet 2 láb nem egyezik meg az LM833 és a TL072 között! Az invertáló és nem invertáló bemenet fel van cserélve. Ha jól láttam. HOHO! És nem kell vacakolnom a +- táppal sem! Ezzel akkor anggyon jól járok! Ahogy elnézem,a két kapcsolás majdnem ugyan az is. A visszacsatoló hálózatot fel tudom építeni a Te kapcsolásodból is!
Vagy hagyjam úgy az egészet,maradjanak az eredeti alkatrészek,az IC helyére meg tegyem a TL072-t?
![]() Be tudod nekem TINÁZNI? Kíváncsi vagyok így is üti-e a 80Db-t
vagy még EZT mondták egy jó korrektornak.
|
Bejelentkezés
Hirdetés |













