Fórum témák
» Több friss téma |
Egy 3 utas sztereo aktív hangváltóhoz szeretnék ötleteket kérni.
Üdv !! Nekem van egy de nincs hozzá nyák nem tudná nekem valaki megtervezni?
hali!
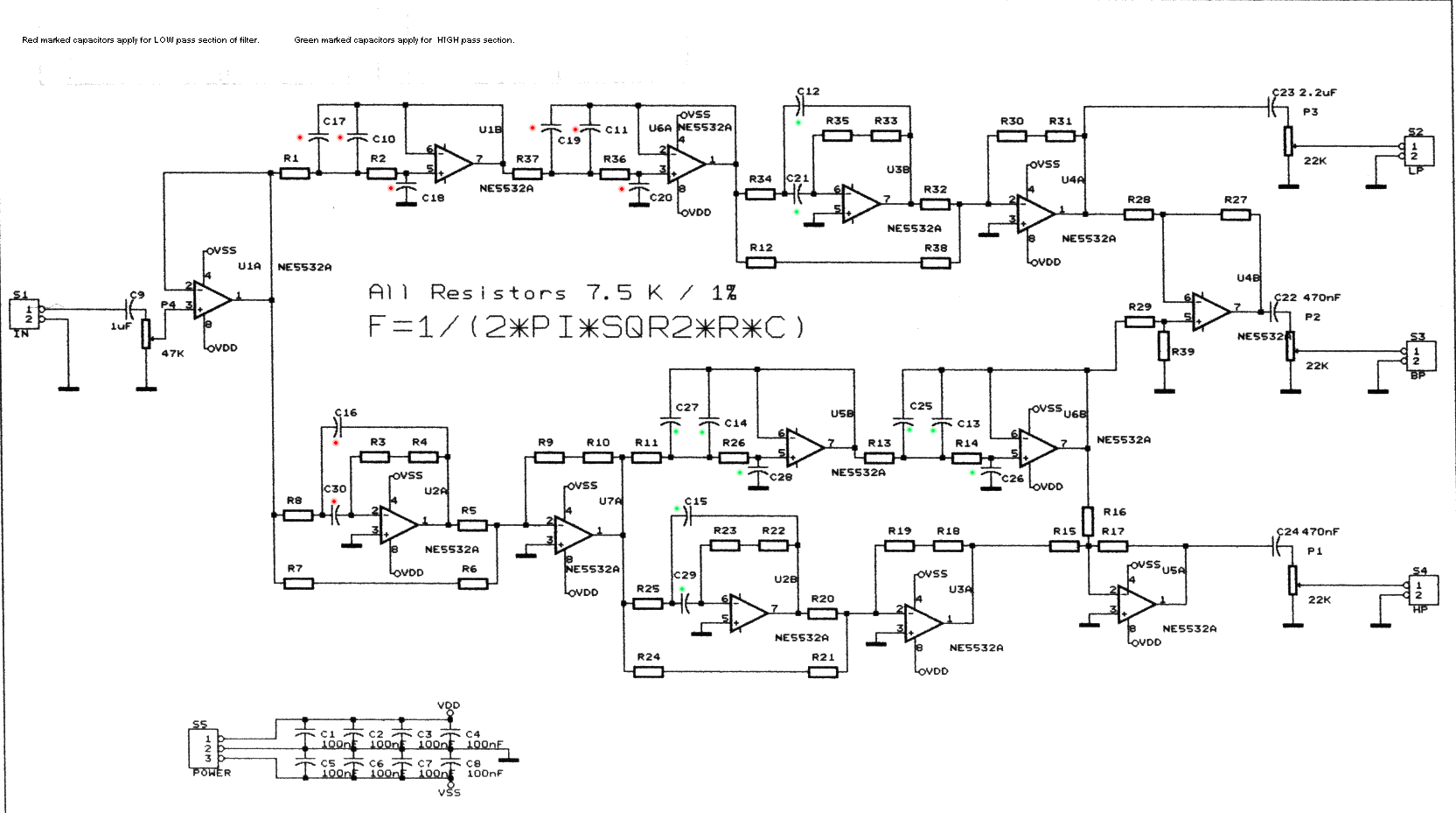
szerintetek a rajzon miért van forditva be kötve az ic 1 TL071 tápja??? ennek van igy valami szerepe vagy ez hiba lehet? Bővebben: Link
Bővebben: Link Itt is van egy háromutas aktív hangváltó nyáktervel
Üdv mindenkinek!
Azért nyitottam ezt a topicot mert nem találtam olyan fórumot ahol konkrétan autóba építettek volna crossovert! én egy ilyet szeretnék építeni és ebben kérném a nálam hozzáértőbbeket ha tudnak segítsenek! Elképzelésem szerint egy háromutas crossover lenne a legmegfelelőbb és csatornánként kapna egy 25 vagy egy 50w-os véget Sztem enyi bőségesen elég!Elöre is köszönöm az ötleteket! Üdv mindenkinek!!
Hangváltót a hangszórókhoz szoktak építeni, az az alap, aztán finomítják a fülükhöz...
Üdv Inhouse
Épp ezért akarok crossovert építeni h potméterrel tudjam álítani a vágás frekijét!
Igazából egy müködö kapcsolásra lenne szükségem!
Üdv!
Ha valakinek lenne egy kapcsolásirajza vagy valami amin el tudnék indulni azt nagyon megköszönném. Valami ic ami szétválasztja a hangot és lehet szabályozni a vágást... Elöre is köszi!
Szia!
Láttam én is a topicot de itt olyan crossoverek vannak aminek a kimeneteit lehet szabályozni!Nekem olyanra lenne szükségem ahol a vágási frekvenciákat is tudnám álítani potival,és autós felhasználásra kéne!
Kösz a linket, ez tényleg jó! Habár itt fixek a frekik.
Hy!
Egyszerűen nincs fantáziátok, ki kell cserélni a táblázatban szereplő ellenállást és kondit potikra. Akkor egyből tudjátok állítani a keresztezési frekit (+ egy multimeter a beállításhoz). De egyszerűen nem értem minek kellene ezeket állítgatni, mikor ugyis ugyanazzal a hangszórókkal használjátok. Egyszer kell rendesen beállítani, nem minden zeneszám után. Üdv: Márk
Köszi szépen a linket!!
bár tényleg nem állíthatók a frekik de meg lehet oldani ha állítható potit tennék be ahogyan szamóca kolega mondta ![]() Jó ötlet!!! de változtatható kondikat is kéne tennem bele,na az már húzósabb lessz!! Köszi a válaszokat!!
En inkabb azt ajanlanam, hogy ha a keresztezesi frekiket valtoztatni szeretned, akkor inkabb az ellenallasokat valtoztasd a kondik helyett. Persze ha jo nagy atfogasban szeretned a frekvenciakat valtoztatni akkor megoldhato a kondik ertekenek a valtoztatasa is. Mindenesetre a lenyeg az, hogy barmit is akarsz valtoztatni (ellenallas es/vagy kondi) hasznalj inkabb fix alkatreszeket es forgokapcsoloval (mas neven: yaxley) old meg a valtoztatast. A potmetereket azert nem ajanlom mert az egy tengelyen kialakitott potik nem futnak egyutt rendesen es mas ellenallaserteket kepviselnek a szuron belul. Fontos, hogy az alkatreszek (ellenallasok es kondik is!) pontosak legyenek. Ellenallasoknal 1%-os turesueket vegyel, kondibol pedig erdemes sokat venni es osszevalogatni kapacitasmerovel a kozel azonos ertekueket.
Sziasztok. Azt szeretném megkérdezni hogy motoros potmétert hol lehet kapni?
Hali!
Például itt is: http://www.teszvesz.hu/item528980654_alps_2x10k_motoros_potmeter.html Milyenre van szükséged ?
Üdv!
Ez az aktív hangváltó 1voltot ad le a kimeneten?
Sziasztok! Az lenne a kérdésem mert már golyósra néztem a google-t de akkor se találok olyan két utas Aktiv Crossover rajzot amin állíthaó potméterrel a keresztezési frekvencia. Tudnátok ebben segíteni? Vagy esetleg nem jót kerestem? Vagy egyáltalán az, hogyan is működik? Esetleg teljesen más a kapcsolása?
Köszi előre is a segítséget!
Hát magától nem ad le annyit, amint megépítetted be kell állítani a VR1..5 potikkal.De ezt szépen leírja a Voltage check résznél.
Link
Szia!
Nézd meg a honlapomat: 3 utas aktív hangváltó és ott a 3 utas hangváltó 2.-t. Szerintem ilyet kerestél... Hello PIDSBC
Köszönjük szépen! Ez lesz az.
Grat hozzá
"Forditva" van rajzolva , ott a labkiosztas is 4-es lab a Nulla,es 8-as a +U .
Az elso a bemeneti IC mas tipus ott is megvan a labkiosztas.
Üdv Mindenkinek !
A kérdésem pidsbc által közzé tett 3 utas aktív hangváltójával kapcsolatba lenne,ami itt az oldalon is fönt van! Van hozzá egy progi amivel ki lehet számolni a c1-c2 kondit. Na nekem úgy kéne hogy a mély és közép közötti vágást 100-200hz ig tudjam állítani vagy ha lehet nagyobb sávban nagyobb bonyolódás nálkül az sem baj. Na én a mellékelt progival számoltam 150 hz re meg is adta az adatokat,de a biztonság kedvéért kiszámoltam a megadott 350hz re és olyan kondenzátor értékeket adott ami az eredeti kapcsolásba nincs is. pl:Frequency = 350, Hz R = 10, k Ohms C = 32,15 nF 2C = 64,31 nF Frequency = 150, Hz R = 10, k Ohms C = 75,03 nF 2C = 150,05 nF Valaki tudna segíteni mit csináltam rosszul? Vagy kiszámolná hogy a kapcsolásban megadott értékek mire változnak az én esetemben? A kioktatást csak finoman elég kezdő vagyok.
Ja és a 24db/okt-os változatról beszélek,csak hogy érthető legyek.
Szia!
Akkor én, mint a cikk szerzője válaszolnék: 350 Hz-re terveztem és 10k-s ellenállásokból indultam ki, így jött ki a kb. 33nF-os kondenzátor érték. A 10k-s ellenállással és a 33nF-os kondikkal egészen pontosan (a program szerint) 341,03 Hz a törésponti frekvencia. De mivel az alkatrészek nem tökéletesen pontosak (ellenállások 1%-osak, kondik 5-10% pontosságúak) így bőven megfelelőek az elemértékek a KÖRÜLBELÜL 350Hz-re. Hidd el, a hangszórónak és a hallható eredménynek is megfelel a kb. 350Hz-es eredmény. Ha pontosat akarsz vegyél gyári cuccot, abból is DSP-t, mert csak a digitális hangváltóknál van "pontos" törésponti frekvencia állítás. Hello PIDSBC
Helló!
Kössz a gyors választ! Értem mit írsz csak az a baj nem ezt kérdeztem. :no: Bizonyára rosszul fogalmaztam. Közben rájöttem hogy a progival hogy kell másképp számolni.. A 66nf kondieredmény fura volt mert nincs olyan alaktrész a kapcsolásban... Én gógyi rájöttem hogy a 33nf a 66 fele jól van így már kijön a 350hz es érték azokból az alkatrészekből ami meg van adva. Tehát megvilágosodtam. A kérdésem pedig: milyen alkatrészt kell tennem az átkötések helyére ahoz hogy tudjam a keresztezési frekit állítani. jackli tárcsával lenne a legtutibb és valahogy úgy hogy 50hz-ként tudjam állítani a mély és a közép között tehát 100-150-200-250-300. Ide akkor milyen alkatrész kell azaz pontosabban milyen ellenálások? A közép magas az meg úgy lenne a legfrankóbb hogy: 1500-2000hz-2500-3000-3500. Ezt akkor hogy tudom kivitelezni? Remélem nem csak én értem mit akarok. Jah és a pontosság +-10hz az még nem lényeges,mert annyira profira nem kell azaz úgyse hallani, meg majd lesz átfedés a hangrendszerben is. Köszönök minden segítő hoszászólást
üdvözlet !
Még mindig problémázok kicsit. Számoltam értékeket és nem vagyok vmi biztos. Frequency = 165,5 Hz R = 10, k Ohms C = 68, nF 2C = 136, nF Frequency = 1442,81 Hz R = 10, k Ohms C = 7,8 nF 2C = 15,6 nF Akkor ez elvileg így jó? Már fixben is jók lennének a vágások de én állíthatóra szeretném. Yeacli tárcsára úgy jó ha 5-6-7-8-9kohm ellenállás értékek lesznek? Már mint a kapcsolás ilyen mértékű átfogást enged a kondik változtatása nélkül is? |
Bejelentkezés
Hirdetés |










