Fórum témák
» Több friss téma |
Fórum » PIC égetési hibák, problémák, kérdések
És, hogy a mai nap ne záródjon simán, ezt nézzétek! (kép csatolva)
A két adatlap, amiről a kép készült nem egy idős, de azért lehetne egyforma a 16F627A azonosító száma! Vagy ez túl nagy kérés lenne az adatlap szerkesztőitől? Ilyen és ehhez hasonló buktatók is tarkítják a "programozó" életét! Egyébként a 130(01 0000 010) a jó érték, amit az egyik régebbi SMD 627A-ból ki is olvastam... Ha jól megy minden, akkor hamarosan néhány népszerű PIC-el elkészülök, és ki lehet próbálni azoknak, akiknek nem megy a WLPT_mini és a hozzá hasonló LPT-s a régi programokkal(LPT-s égetést még nem teszteltem, de abból kiindulva, hogy a COM-os sem ment nekem az említett programokkal a WPB_RS_V2-vel, azt gondolom, hogy nem lesz gond az LPT-vel sem.)! Esetleg néhány 16F-es PIC-et soroljatok fel(max 5..10db egyelőre!), amik aktuálisak lennének!
Hirtelen rákeresve ebben a témában a "16F*" kulcsszóra ezek a típusok jöttek nagyon sűrűn elő:
16F 627, 628, 84, 877 ritkábban: 16F 286, 630, 676, 690, 818, 870, 876, 917 Meg persze amelyiknek van, annak az "A" verziója is. (külön erre nem nagyon figyeltem, csak láttam hogy előfordul)
Ezek jók is lesznek első köben.
A legtöbb típus nincs nekem, ezért majd segítséget fogok kérni tőletek a tesztelésben(még ne dobjátok ki a nem működő LPT-s égetőket! )!
Az Oshon-féle égető is megteszi? Amiről pár hsz-el előtted írtam? Igaz, hogy csak dugdosós próbán van megépítve de megy rendesen. A te programod megy Win7 alatt?
A válaszok igen. Bármilyen LPT-s, ha minden jól megy. Én azt állítom, hogy a jelenleg használt programok nem jól időzítenek. Valószínű, túl gyorsak, ezért van az, hogy a vonalak kimérésekor minden rendben van, még sem működik...
Nem lehet, hogy valami miatt ellentétes polaritással sikerült beültetni? Amikor először dolgoztam SMD elkókkal, akkor majdnem elrontottam, de szerencsére utánanéztem az adatlapban: azoknál a pozitív oldal van jelölve csíkkal, nem a negatív, mint a furatszerelt elkóknál. A fordítva beszerelt elkó fel tud robbanni, ha olyan helyen van, ahol áram is tud folyni rajta.
Természetesen a jelölés volt a pozitívon. Egy újat műszerrel is megmértem, elvileg jó a polaritás felfestés. Legközelebb nem az olcsóbbikat választom...
Én nem a port időzítési hibákról beszélek, hanem konkrétan arról, hogy Windows 7 és Vista alatt "meg sem szólítja" a portot a program, holott futtattam már kompatibilis módban, rendszergazdaként, meg miegymás. De ugyanez a konfiguráció WinXP és Win2000 alatt simán megy, akár a te programoddal, akár az eredeti Oshon-félével. Én azt mondom, hogy itt valami illesztőprogram-ludasság lehet benne.
Az én progim(WPB_F18_4.25b) nem mozdítja meg a portot? Sajnos nincs LPT portom, csak COM, azt simán kezeli ugynazzal az io.dll-el!
Egyébiránt, épp most tartok ott, hogy ki tudok olvasni 5 féle 16F-et a 627... és 627A... családból. Fogalmam nincs mit csinál rosszul pl. egy WINPIC, vagy egy ICProg és sorolhatnám, de a WPB_F16_F18_V1.00b a 2k szót 2sec alatt kiolvassa hiba nélkül, ugyanazzal az égetőáramkörrel. Még le kell tesztelni LPT porttal is, de az odébb van, először működjenek a rutinok...
Megkérdezhetem, hogy milyen típusú a laptop-od? Milyen bővítési lehetősége van? ExpressCard, vagy PCMCIA?
Nem laptop(azon nem lehet folyamatosan dolgozni), asztali gép. Asus alaplap, de most ne kérdezd milyen.
Én is gondoltam már rá, hogy kipróbálok egy PCI-os LPT illesztőt, de az az igazság, hogy majd annyiba kerül, mint egy PICKit2 megépítése! (...és nem teljesen probléma nélküli a kezelése: Bővebben: Link ) Tehát csak nagyon olcsó és egyszerű megoldások jöhetnek szóba, hogy a PK2 mellett, egyáltalán fontolóra vegye bárki.
Megépítettem a WLPT minit. Winpic800 feltelepítve, de kiírta, hogy ismeretlen eszköz.
A WINPIC800 csak az erre felkészített égetőt képes felismerni(nem tudom melyiket, ne kérdezd). Tehát nem baj, hogy nem ismeri az eszközt.
Olvasd el a cikkben, hogy hogyan kell beállítani illetve lemérni a WINPIC800-at.
És azokat ami hol müködik hol nem?
![]() Amugy nem szoktam kidobni, az alkatrészeket kismacerával ki lehet szedni és jöhet a köv probálkozás.
Amugy ezzel az lpt-s égetővel nem tudom mi a baj, de valamio nagyon. Kiprobáltam a pickit 3at (nem akarom reklámozni, de ha nem irom ki nem tudjátok miről beszélek
) szoval első égetésre hibátlanul teljesített. Mosndjuk elég ronda ára is van hozzá.
A PK2 is ilyen, de vagy veszel drágán, vagy építesz, de akkor kell amivel felprogramozod. Na itt jön képbe az LPT, vagy a COM. De én pl. évekig ezt használtam, és nem volt vele bajom soha. Most az új gépekkel jöttek a bajok...
Idézet: „És azokat ami hol müködik hol nem?” Azokat se dobd ki. Stabilan kell működniük, ha helyesen vannak kezelve az időzítések. Lehet, hogy lassabban, de működnie kell. A próbák alatt LED-ekkel vizsgáltam a szinteket és számoltam az órajelet és az adatot meg figyeltem, hogy az megy-e ki, ami kell. A felismerés kb 100 órajelből megvan. Ezzel a sebességgel a felismerés kb 40sec volt! Ezzel azt akarom érzékeltetni, hogy sebesség minimum nincs, csak maximum. Fontosak a parancsok közötti idők kivárása is. Ezzel lehet a legtöbbet hibázni és valószínű itt hibáznak az említett programok is. Sajnos nincs tárolós szkópom, azon látszana mi a hiba! Persze attól, hogy megtalálnánk a hibát, ellene nem sokat lehetne tenni, mivel nem mi írtuk a programokat...
Akkor elmesélek valamit
![]() Nagyon jó szolgálatot tud tenni ebben az esetben egy-egy aukciós portál, vagy apróhirdetési oldal. Sajnos egy szerencsétlen dolog miatt megadta magát egyszerre az alaplapom, és a processzorom is, ezért vennem kellett mindkettőt. Olyan lapot vettem, amin csak egy COM-port van, az sem hátul a csatlakozóknál, hanem tüskesoron. (itt térnék ki rá, hogy lehet, hogy neked van mindkettő, csak nincs kivezetve, javaslom nézd meg az alaplapod user-manualját). Tehát: fogtam egy régi DB9-es csatlakozót, és kivezettem hátra a megfelelő bekötés szerint, majd az egyik aukciós portálon mindössze 800 Ft-ért vettem egy PCI-LPT kártyát, így orvosolva mindkét probléma (COM és LPT).
Most ott tartok, hogy ismét rákapcsoltam a breadboard-on felépített Oshon-féle párhuzamos égetőt a gépre, a saját programjával ugyanúgy semmi hatása Windows 7 alatt.
Kipróbálnám a WPB_F16_F18_V1.00bt is, ha küldesz belőle egy másolatot, akkor legalább kiderül, hogy mi a helyzet vele. Most két gépen is ki tudom próbálni, a kis szerveremen Windows 2000 Server fut, azon az Oshon-féle progi is jól megy, ahogy azt már írtam nem rég.
A WPB_F18_v4.25b-t próbáltad? Nem számít, hogy nincs 18F-es PIC-ed, csak a vonalakat csekkold le vele, hogy kezeli-e!
Az új verzióval haladok, de még nem adnám oda, mert félig sem kész. Jelenleg egy 16F628-at tudok törölni, írni, olvasni, de csak a Flasht(WPB_RS_V2 égetővel). Sok munka van még vele...
Ha leírod, hogy melyik vonalat hogy állítsam be hozzá, akkor lecsekkolom neked szívesen.
Előkereshetném én is, de biztosabb, ha te mondod, hiszen te készítetted a programot
Hát én beállítottam a leírás szerint, de így sem megy.
Nincs szerencsém ezekkel az égetőkkel Idézet: „Hát én beállítottam a leírás szerint, de így sem megy.” Le is mérted műszerrel a vonalakat, vagy csak beállítottad a programot?
Melyik égetőáramkörhöz?
Egyébként a beállítás akkor teljes, ha műszerrel leméred a vonalakat. Így kitalálni sem nehéz, melyiket kell invertálni vagy sem. A portok kiosztása szerintem nem változik, de ez is kiderül, ha lecsekkolod rendesen feszmérővel... Jut eszembe, ahhoz, hogy az LPT port működését megnézd, tök mindegy milyen beállítást választasz, csak a port címe egyezzen meg a programban beállítottal, amit meg értelemszerűen be lehet állítani. Ha nem tudod az LPT port címét, keresd meg az eszközkezelőben...
Nagy dilemmában vagyok. Nem tudom, hogy a PICKit2 szerintem hibás megoldását kövesssem a Config szó megjelenítésénél a 16F-eknél, vagy azt írjam ki, amit a PIC-ből ki lehet olvasni értéket!?
Ugyanis a PK2 fejlesztői egyszerűen 0-nak tekintik a nem használt biteket(a 14 bites szóban), holott a PIC-bő 1-et lehet kiolvasni ott. Szerintem ez(is) egy rossz megoldás a sok közül... Nos mit gondoltok, mi legyen?
A dolog sztornózva, mert a PK2 programban ki lehet választani, hogy a nem használt bitek megjelenítése 1 vagy 0, legyen! Ezt a tools menüben találjuk. Erre mondják, ha valami nem értesz, olvasd el a használati utasítást!
Viszont én nem fogom ezt túlvariálni, nálam 1-ek lesznek a nem használt bitek, miután a PIC-ből ezt lehet kiolvasni!
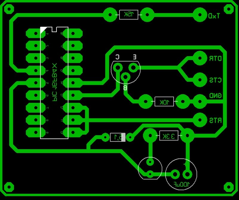
Sziasztok! Megépitettem ezt az égetőt , a probléma az hogy nem tudok vele semmilyen programot égetni mert egy ilyen hibaüzenettel megáll a folyamat : Verify falied at address 0000h! Ezt a IcProg nevű progi csinálja, próbáltam a ponyprog2000-el is de az sem ment. Lehet hogy elszált a pic? Vagy esetleg tudtok ajálani valami használható progit hozzá? Itt a nyák tervem is :
Ok jogos de akkor ez Bővebben: Link miért nem működik ugyanazt a hibát adja pedig elvileg ez vizsgaanyag abban a suliban...
A linkelt áramkör egy 2004-2005-ös vizsgamunka, nem vizsgaanyag. Azóta eltelt pár év, és sajnos mai számítógépeken nemigen fogsz olyan soros portot találni, amivel az áramkör kielégítően működik. A miért elég jól le van írva watt oldalán: Bővebben: Link. A valamikori spórolós, minden szabványt mellőző konstrukciós gondolatmenet ma üt vissza, ha beleolvasol a PIC-es topicokba, gyakorlatilag minden héten előjön a kérdés. Ha tényleg akarsz PIC-ekkel foglalkozni, akkor szerintem gyorsan felejtsd el a JDM-et és társait.
|
Bejelentkezés
Hirdetés |





)!

