Fórum témák
» Több friss téma |
- Ez a felület kizárólag, az elektronikában kezdők kérdéseinek van fenntartva és nem elfelejtve, hogy hobbielektronika a fórumunk!
- Ami tehát azt jelenti, hogy a nagymama bevásárlását nem itt beszéljük meg, ill. ez nem üzenőfal! - Kerülendő az olyan kérdés, amit egy másik meglévő (több mint 17000 van), témában kellene kitárgyalni! - És végül büntetés terhe mellett kerülendő az MSN és egyéb szleng, a magyar helyesírás mellőzése, beleértve a mondateleji nagybetűket is!
Onnn , hogy azt írja rajta : INPUT : 220-250 V
OUTPUT : 5-11 V . Azért , hazudni , még nem hazudok... !!!
Akkor az lehet 5v is
Na látod ezért kell mérni, hamár egyszer van mivel.
Hát bezony, azt a multit is tegnap vettem
) most fülig ér a szááám
Sziasztok
Ma találtam itthon egy diódát, de nem tudok rájönni, hogy miféle lehet. A típusa GP15J, adatlap szerint ez egy "SINTERED GLASS PASSIVATED JUNCTION RECTIFIER". Ezt használhatom például egyenirányításra? Mivel jobb, vagy rosszabb ez egy 1N4007-es diódánál?
Sziasztok
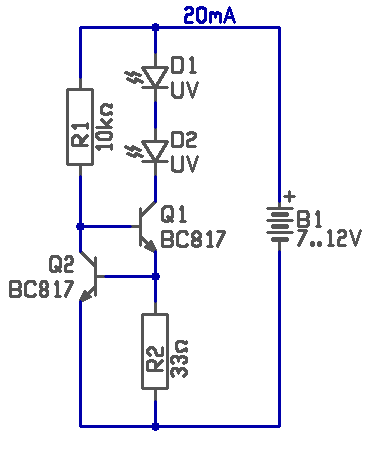
Tudnátok nekem segíteni a következőkben: Szeretnék 2-3 smd uv ledet (párhuzamosan kötve) működésre bírni, hogy az áramellátása változóan 7-12V között lenne. Lehetőleg kis méreteben (smd?) lenne jó a helyszűke miatt, és az is jó lenne ha magától tudna működni és nem kéne "kapcsolgatni". Segítsetek Előre is köszönöm
Dontsd el Te magad:Bővebben: Link
Hello!
Ez keresztrejtvény? Mert így nem érthető a kérés. - Milyen a Led típusa, de legfőképpen nyitófeszültsége és működtető árama? - Miért éppen 7..12V a feszültség, és számít-e a hatásfok. - Mi az hogy "magától tudna működni"? (Hozzá sem kell nyúlni "magától elromlik"? )üdv! proli007
Szia!
A led típusa smd 0603 uv. Ennyit írnak még róla: Source Material: InGaN Emitting Colour: UV Emitting Wavelength (nm): 400-410 Intensity (mcd): 60-100 Forward Voltage (mA): 20-30 Forward Current (V): 3- 3.6 A feszültség azért változó, mert nem mindig egyforma akkuról lenne működtetve. Az, hogy magától működjön, úgy értem ne keljen semmit állítani, ha más feszültségű aksira van kapcsolva. Sajnálom nem akartam keresztrejtvényt írni. Remélem így már minden fontos információt megadtam. Üdv! Krisz
Szia!
A forward voltage a 3-3,6V, a current pedig a 20-30mA. Nézd meg ezt: Bővebben: Link. A két ledet kösd sorba és használj áramgenerátort.
Sziasztok!
Olyan kérdésem lenne hogy nekem van egy kisebb magnó gyüjteményem itthon és ezekből helyhiány miatt vannak kint garázsban, ill. olyan helységben ami nincs fűtve, most a nagy hidegekben méregettem a hőmérsékleteket és volt hogy mínusz fokok is előfordultak bennük, és azt szeretném tudni hogy ez a nagy hideg nem-e teszi tönkre az elektronikai alkatrészeiket? Nem szeretném ha tönkremennének. Köszönöm szépen előre is a választ.
Nem, nem teszi tönkre a hideg. Még az elektrolitkondenzátorok sem károsodnak.
Csak a páralecsapódástól védd őket.
"Fiatalság, bolondság!" Tarja a közmondás. De kérlek, ne itt bolondozz.
Sziasztok!
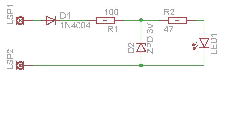
Valaki megnézné, hogy ez a kapcsolás így életképes-e? Elsősorban az értékekre gondolok. A LED egy motorra menne, ahonnan az egész kapcsolás névlegesen 6V váltakozó feszültséget kapna. Köszi
Hi
A D1 és R1 és a led egymásután sorba s kész. Tehát a R2 és a zéner felesleges.,R1 értéke 6V/0,02A=300 ohm .
Kezdő kérdés, itt a helye:
Van egy tápegységem, 10V AC kimenettel. Nekem viszont DC kell. A DC kimeneten LED-et szeretnék üzemeltetni, mondjuk összesen 100 darabot, csoportonként párhuzamosan kötve 2-3 darabot, megfelelő előtétellenállásal, modellvasúti témakörben, azaz nem nagyteljesítményű LED-ekről van szó. Kérdéseim: - ha dióda hídban gondolkozom, akkor milyet válasszak? - pufferkondenzátort pontosan milyet kell alkalmaznom? - 0,9x szórzó jó e a híd utáni kimenő feszültségre a számításokhoz? - zavaró lehet-e a maradó kicsit ingadozó feszültségszint a résztvevő áramköri elemekre? -érdemesebb-e egy gyári ~500mA - 1A közötti adaptert venni és arra rákötni az egészet? tanácsokat, válaszokat előre is kösz, solesz
Én azért raktam bele a zenert, mert a fordulatszám függvényéven azért változik a feszültség is.
Ha csak sorba teszem a diódát, az ellenállást, meg a ledet, és csak 6V-tal számolok, akkor az ellenállás értéke csak 4V/0,02A=200 Ohm, mert 2V jut a LED-re, nem?
Hi
Ueff=Ucs*1,41 azaz DC=AC*1,41=14,1V lesz. A ledek színtől függően 5-20mA vesznek. Puffer gondi 1000µF amperenként. De ha veszel adaptert azokba már a szűrés egyenirányítás pufferelés benne van.
Nem tudom hogy milyen diódahidat tudsz beszerezni, de szerintem pl. 4 darab 1n4007 több mint jó lenne graetzben.
Pufferkondenzátor feszültsége legyen nagyobb mint a kimenő feszed. Mondjuk 20V-os biztos jó lesz. Kapacitása min. 2000uF. Úgy hiszem hogy 1.4 a szorzó. A ledek nem nagyon érzékenyek a minimális feszültségszint ingadozásra, max egy kicsi fényerő változás lehet belőle. Ha feltételezzük hogy 1 LED 20mA, akkor szerintem kevés az 1A.
Nem tudjátok miért akadozik az online film
Milyen online film? Kicsi a sávszélességed. Ha van a filmnél olyan lehetőség, akkor válts rosszabb minőségű lejátszásra.
Sziasztok. A videók között van egy amelyik pákahegy készitésével foglalkozik. A kérdésem az lenne, hogy miért kell cinkel bevonni a réz pákahegyet?
Hello!
Itt van az István által említett áramgenerátor. Ha csak egy Led-et teszel bele, akkor is működni fog. Kettőnél többel teszel akkor viszont nem, mert kettőhöz is éppen hogy csak elég a 7V feszültség. üdv! proli007
Hello! Pár információ kéne a hővezető pasztáról.
Műanyag tokozású hűtőfelület és borda közé kell a paszta?Mennyi kell?Tippem az,hogy minél kevesebb,de füg az ic-től,hogy új -e vagy "kukázott")?Jól gondolom?És próbaképp kentem egy kicsit egy greatz hídra és mikor levettem a bordáról a hídon látszottak kis erek.Gondolom kitöltötte a réseket.És egy idő után nem lesz valami baja?Se a tubusában se a bordán?És ha szigetelni kell többet akkor,hogy kell?borda közé és csillám közé és csillám és ic közé?Ha túl sokat rakok ki jön az ic alól?
Én úgy csináltam hogy tettem alá bőven ha kijön alóla az nem baj jól húzd rá a csavart
.müanyag alatt is volt pc tápban de az alá nem kell szigetelés.A csillámhoz nem értek
Sziasztok!
PC tápból bontottam egy hőmérsékletfüggő vetillátorszabályzót. Alapből ad X voltot a ventinek aztán ha a hőérzékelő elkezd melegedni úgy növeli a ventin is a feszt. Nem tud valaki ugyanilyen tudású működő kapcsirajzot? nagyon megköszönném
Itt egy: Bővebben: Link
Természetesen mindegyik résztvevő felületét be kell pasztázni. Értelem szerűen a csillám mindkét oldalán kell pasztának lenni. A műanyag vagy kerámia felületeket is be kell kenni hővezető pasztával. Ilyenkor az a lényeg, hogy a levegőt, ami elég rossz hővezető képességű anyag, kiszorítsuk a két illeszkedő felület közötti térrészből.
|
Bejelentkezés
Hirdetés |




)






