Fórum témák
» Több friss téma |
Cikkek » Dracula FET-es végfok Dracula FET-es végfok
Szerző: hapro, idő: Szept 27, 2009, Olvasva: 83038, Oldal olvasási idő: kb. 2 perc
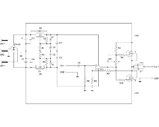
Egy igen egyszerű kapcsolásról van szó, talán már említettem is. A tápegységről: D1-D4 diódák állítják elő az egyenfeszültséget, amit a C1-C2 puffer kondik hivatottak kisimítani, megszűrni, az egyéb nagyfrekvenciás zajok kiszűrésére ott a puffer kondikkal párhuzamosan kötött 33 nF fólia-kondenzátor. Ez az egység gyakorlatilag a főtápja a rendszernek, ugyanis innen, ahogy látszik a kapcsolási rajzon is, kettéválik a tápellátás. Az egyik ág megy közvetlen a FET-ekre, ami a végfokot látja el, a másik ág meg 1-1 feszültség-stabilizátor IC-ből és még néhány alkatrészből felépített tápegységbe megy, ami a műveleti erősítő számára állítja elő a megfelelő feszültségű és minőségű tápot. Lehet használni többféle műveleti erősítőt meghajtásra. Ezeknek eltérhet a tápfeszültségük. Az ajánlott IC OPA552; ennek határértékei ±4V-tól ±30V-ig. Ebben a kapcsolásban ±25V-ot állítottam be neki. Ha ettől eltérő az IC, akkor nagy valószínűséggel a tápfeszültsége is eltérő lesz. Általában ±12-15V. Az LM317-337 feszültség-stabilizátor páros állítható kimeneti feszültségű IC. Ezt a feszültség értéket az R1-R3, illetve az R2-R4 párossal lehet beállítani. A számítására nem szeretnék kitérni, arról írt részletesen proli007 a labortápegységes topicban: LINK Az alkalmazott alkatrészek: Kipróbáltam először IRFP240 - IRFP9140 párossal. Aztán kicseréltem az eredeti 240-9240 párosra, számottevő különbséget nem hallottam, pontosabban, nem volt már objektív összehasonlítási alapom, így bármit írnék erről a cseréről, elfogultság lenne. Viszont a meghajtó IC típusára, aki tényleg jót szeretne, azt ajánlom, hogy az eredeti OPA552 IC-t tegye be, mert első körben NE5534-gyel próbáltam, és utána mindkét oldal IC cseréje után, hallható különbséget produkált a rendszer pozitív irányba. A kapcsolási rajz (kattints rá, hogy nagyobb méretben lásd egy felugró ablakban): A kapcsolás leírása: A kapcsolás annyira egyszerű, hogy nem szeretnék róla túl sokat írni. C9 becsatoló kondin keresztül jut a jel közvetlen az IC nem invertáló bemenetére. Az IC végzi a FET-ek meghajtását, majd azok közös source lábáról R7 ellenálláson keresztül visszacsatolás van a IC invertáló lábára. A nyugalmi áramot egy programozható Zener-diódával (VR1) és egy potméterrel (P1) lehet beállítani. A FET-ek közös source lába a kimenet, amire egy kicsatoló kondi és még egy jobb minőségű fólia kondi van csatolva párhuzamosan, ezek közös pontja lesz a pozitív kimenet, a másik a GND pont. A kicsatoló kondenzátor nem szükséges a kapcsolásba, azért került oda, mert az eredeti szerző betette, és azt írta, neki így jobban tetszik a hangja. Így ráadásul még hangszóró védelemre sincs szükség. Célom az volt, hogy minél egyszerűbb, és olcsóbb legyen, így nem szerettem volna külön védelmet beépíteni, szóval bennemaradt a kicsatoló kondi. A nyákot úgy alakítottam ki, hogy kicsatoló kondenzátor nélkül rá lehet csatlakoztatni a hangszórót. Így védelem már ajánlott hozzá.
Figyelem! A cikk módosult! Módosítás időpontja: 2009. október 21. A cikk még nem ért véget, lapozz! Értékeléshez bejelentkezés szükséges! |
Bejelentkezés
Hirdetés |



