Fórum témák
» Több friss téma |
Hello!
Azért egyet kifelejtettetek. A két fordulatszámot szeretné arányba hozni, nem a fordulatszámot a vezérléssel. Vagy is nem arányos vezérlést, hanem szabályozást kell készíteni. Tehát érzékelni kell a meghajtott motor fordulatszámát is és a két fordulatszám különbségi jelével kell vezetni a P - PI vagy PID szabályzót, majd a PWM teljesítmény egységet. A két fordulatjel arányosságának változtatásával lehet a fordulatszám arányt befolyásolni. Aztán jönnek a problémák, mint minden rendes szabályozásnál. Alacsony fordulatszámok nem igazán lehetnek, mert a jeladó miatt kapkodni fog. Vagy is védelmeket-holtsávot is be kell építeni vélhetően.. Jó munkát! proli007 Idézet: „Pld. 1. fokozatban a motor forduljon n*F fordulatot, 2. fokozatban n*2F fordulatot, stb. n függvénye lenne a kerék fordulatának...” Gyanítom, hogy kettőnél több anyagminőség is előfordul, így aztán ha az egyes fokozatokhoz kétszeres fordulatszám van hozzárendelve, külön mechanikus áttételezés nélkül, bizony előjön az Általad említett "kapkodás" az alacsony fordulatoknál. Ez egészen szélsőséges is tud lenni, már tapasztaltam.
Persze hogy szabályzás lesz a dologból. ezért írtam, hogy összeszedem magam.
Ilyenre kész áramkör nincs, és csípőből azért nem megy.
Sziasztok!
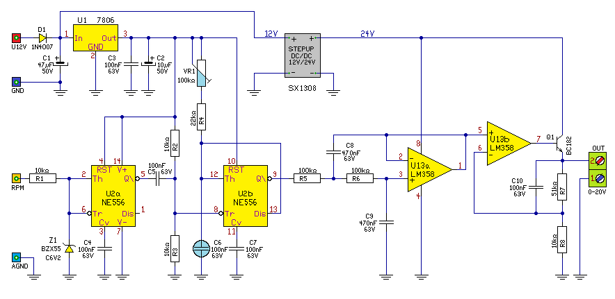
Kicsit konkretizálódott a kép a hajtásom tekintetében: A kerék fordulata 1,35 fordulat/perc és 43 fogú tárcsa van rajta (10km/h sebesség mellett). Hogy miért pont ennyi? Mert a motor tengelyére szerelt jeladó gyűrűt a legegyszerűbb (és fajlagosan a legolcsóbb) megoldást választva egy Suzuki ABS gyűrűjét használtuk, ami ilyen fogszámú... és ehhez készítették a nagyobb fogazást is. A helyzet annyival egyszerűsödött, hogy az alap áttétel kereken 5 kell legyen, azaz minden kerék fordulatra 5-öt kell fordulnia a motornak. Később még ezt annyival kell variálni, hogy az "elektronikus áttételt" is lehessen állítani... Tehát mindkét jeladó tárcsa 43 fogú, melyeket PNP- NO kimenetű induktív érzékelővel figyelünk. Az osztási procedúra könnyebb lenne, de a szorzás kezdi feladni... az idő meg sürget! 2 hét múlva működnie kell ![]() Motorként az elektromos kerékpárokon használatos MY1016Z 24/350 Bővebben: Linkvan betervezve, 12V-ról üzemeltetve (mert csak ennyi van az autóban). Tapasztalatok szerint így is kiválóan működik... Ha ezek után is van valakinek ötlete a megvalósításhoz (konkrét kapcsolás is lehet), azt szívesen fogadom. PIC-kel biztosan egyszerű lenne, de ahhoz (még) nem értek, így maradnak a diszkrét alkatrészek (IC, FET)...
Sziasztok! Érdeklődnék az alábbi kapcsolásról, hogy nincsen egy kicsit elkötve az ic 8-as lába? Működőképes ez így,
mert a rajzon nincsen jelölve a 7-es láb a földre?Válaszotokat előre is köszönöm. A mérő nekem, csak egy tárcsa sebességét mérné, nem kell 10khz fölött mérnie. A hozzászólás módosítva: Nov 28, 2013
Hello! Kicsit perverz, de valahogy működhet. Persze a láb számát elírták, mert az nem 8-as, hanem 7-es lenne. De a tisztességesebb megoldás, talán egy CD4066 analóg kapcsoló lenne, nem a 40106 táplába. Precíz kapcsoláshoz, pedig inkább a LTC1043. De az ugye nem minden bokorban..
Ja, és a többi 5 invertert nem lehet használni, vagy párhuzamosan kötendő az összes. üdv! A hozzászólás módosítva: Nov 28, 2013
Sziasztok!
Egy olyan átalakítót szeretnék építeni fordulatszám mérőhöz, ami 0-6000 fordulatra 0-10V jelet produkál. A forrást egy keyence Fs11n tipusú fordulatszám mérő adja. Kimenete open collectoros. Próbálkoztam már az 555 ic-s kapcsolással, ami uaa180 i -t hajt de nem igazán működik jól. Ha valakinek van ötlete/ kapcsolása legyen szíves megosztani velem. Előre is köszönöm.
Nézd meg az LM2917 freki-feszültség konverter ic-t. Többek közt ilyen célokra fejlesztették ki.
Szia!
Köszi, ezt fogom kipróbálni. Olvastam már róla, ma bajlódtam még az 555-el, sikerült beállítani egy tartományra, de nem egy profi cucc. 1500-5000 közé tudtam belőni, amire 3,25-10v-ot produkál. Ahogy az lm ic adatlapját olvastam valószínű, hogy az jó lesz. Köszi még egyszer. Üdv, Palkó.
Szia!
Ha jól értem te végül is a egy 12 ledes fordulatszám kijelzőt szeretnél a 0...6000 1/min (0...100Hz) fordulatra. Lehet analóg urakon is elindulni, de szerintem ez egy mikrovezérlőnek jobban fekvő feladat.
Szia!
Nem, ez egy fordulatszámmérő berendezés. PC hez van kötve csak szeretnénk máshol ( egy másik szobában) is látni a motor fordulatát. Van egy digitális kijelzőnk, ami 0-10v jelet tud fogadni. Ezen akarjuk megjeleníteni a fordulatszámot. Kipróbálom TURBOLADER által ajánlott ic-t. Ha nem megy akkor jôn a uP. Köszi.
Üdv!
Szeretnék építeni egy olyan frekvencia-feszültség konvertert, ami egy PC HDD LED villogásának frekvenciáját alakítana át feszültséggé(0-12V). Egy deprez műszert szeretnék vele meghajtani és nem jutott ennél jobb eszembe. Van esetleg valakinek javaslati, mit lehet tenni? Előre is köszönöm a segítséget!
Hello! Esetleg a megoldáshoz a "frekvenciát" ismerni kellene. De egy Led hébe-hóba történő felvillanását, elég nehéz frekvencia ként értelmezni.
Szia!
Sajnos ismeretlen a frekvencia. Sosem mértem csak ránézésre próbáltam megállapítani. Mindenesetre a dolog tárgytalan. Meg van a megoldás.
Hello! Gondolom rákötötted a műszert a Led-re egy ellenállással..
Ennél azért "kreatívabb" voltam és beiktattam egy optocsatolót
![]() Céljaimnak így megfelel. Csak dekoráció.
Targonca feszültség szabályzásSziasztok!Jó régi téma, de ez áll legközelebb ahhoz amit én szeretnék kreálni: Van egy ezer éves dízel-elektromos targoncám, ami egy dízel motorral hajt egy böszme nagy generátort, amivel egy az egyben hajtja a villanymotort ami a mozgásért felel. Az eredeti megoldás szerint egy komplex elektronikával szabályozta a genertor gerjesztését, de ez az elektronika már réges régen kipusztult belőle, a jelenlegi megoldás a gerjesztéssel sorba kötött izzók kapcsolásából áll, konkrétan 3 fokozatban. Ez viszonylag bevált, mert lényegében működik, de egyrészt a fokozatok váltásakor "ugrik" egyet, másrészt a gázpedálra van rakva a fokozatok kapcsolásához a 2 mikrokapcsoló, ami így nem a terheléssel arányos, hanem a gázpedál állással, terhelve könnyen le lehet fullasztani a motort. Na ennek a kiváltására szeretnék egy fordulatszám függvényében feszültséget előállító berendezést. A főbb adatok, 12V a rendszer, VW diesel alapokon nyugszik a targonca, így fordulatszám jeladós generátor van rajta, akár ebből, akár máshonnan kiindulva is érdekel a megoldás. Valamint 20A körüli áramerősséget kell szabályozni, ami miatt kétlem hogy bármi előre gyártott készen vásárolható elektronikát lehetne használni erre. Válaszokat előre is köszönöm!
üdv.a megoldás kézenfekvő
a dizelmotor által hajtott generátor,ford.szám változásait,át kell alakítani fesz.g változássá, majd azt egy IC-s műveleti erősítőbe kell bevezetni,ami összedolgozik egy komparátor ák.el, ez egy másik Ic.s kapcsolás lehet. a gáz adáskor, váltáskor megnő a fordulatszám, növekszik a nyomaték igény, akkor egy tirisztoros telj.elektronika növeli a gerjesztő áramot, igy nő a hajtó motorra jutó feszültség és áram is, amit szükség esetén egy másik telj.elektronika által lehet tovább szabályozni,finomítani, szükség esetén. |
Bejelentkezés
Hirdetés |





mert a rajzon nincsen jelölve a 7-es láb a földre?






