Fórum témák
» Több friss téma |
Sajnos ettől tartottam. Van egy ötletem, nem tudom jó lenne....
A tank közepén van egy levegő fém cső. Na mi lenne ha mondjuk 2mm-es 4db reed relét sorba kötve és kötéseknél leágaztatva (akár ellenállással) zsugorcsőbe tenni és azt bele a fémcsőbe. Keresni kellene egy úszót amit rá lehetne tenni a fémcső köré persze mágnessel. De ez egy hirtelen ötlet....
Az ötlet jó de csak vízszintes úton lesz értékelhető amit kijelez , emelkedőn leejtőn nagyon csalni fog .
Kérjél valakitől kölcsön/vegyél egy 220 Ohm-os trimmert és próbáld ki a motoron, hogy működik-e.
Ha úgy jó, akkor megveheted. Sok sikert!
Köszi.
Igen még az órának nem néztem milyen ellenállás értéken működik. Csak bekötöttem úgy emlékszem 100 ohmos ellenállással hogy ne világítson az alacsony üzemanyagszint led. most gondolkodom ha nincs ellenállás világít az azt jelenti hogy nagy ellenállás értéknél alacsony szint 100 ohmosnál fél szintet jelez. Na hazamegyek meg is nézem.
Üdv. Segítséget szeretnék kérni, honda dio üzemanyag szint mérője tönkre mehetett-e a rossz feszültségszabályzó miatt? Hogyan tudom ellenőrizni az órát? Jeladó cserés lesz mert mérve hol érintkezik hol nem.
Üzemanyagszint mérő
Válaszok: 516, Olvasva: 220465 csaadaam Júl 2, 2005 Inhouse 11:11 Miért nem jelenik meg Inhouse válasza,jólenne tudni vagy törölték? A hozzászólás módosítva: Márc 17, 2021
Üdv. Készítettem egy kapcsolást a bekötésről szerintetek igy működni kellene az órának mert meg sem moccan? A zöld vezetéken a testnek le kellene mennie jeladóba?
Üdv. Jeladóval kapcsolatba kérnék segítséget, hogy mennyire eltérőek az ellenállás értékek mert a rudazatot esetleg megtudnám hajlítani úgy, hogy jó legyen? Esetleg beszerzési lehetőséget ha tudnátok ajánlani honda dió AF 27.
A hozzászólás módosítva: Márc 22, 2021
Üdv. Honda AF27 üzemanyagszint jelzője és a mérőóra megadta magát. Jeladót sikerült vennem de órát nem. Ezért arra gondoltam, ledesre kellene átalakítani, ebben kérném a segítségeteket. A jeladó ellenállása alsó helyzetbe 35,2Ω felső helyzetbe 599Ω. Elég lenne csak a tartalék kijelzése is 50Ω-nál. De ha lehetséges akkor jobb lenne ha teljes tartományt ki tudná jelezni. Képek az előző hozzá szólásaimban vannak. Előre is köszönöm szépen és kellemes húsvéti ünnepeket kívánok.
Az óra bekötése nem kell. https://www.hobbielektronika.hu/forum/getfile.php?id=332008 ezt a kapcsolást meg építettem de nem működik. A hiba biztos nálam van bontott alkatrészből építettem de mérvre jók voltak az alkatrészek.
Hello! Hogyan is működne, ha a 14mA áramot a műszer biztosítja. Te meg azt írod hogy az nem jó.
A "nem működik", már sokadszorra írtam, hogy az csak egy, egy bites információ. Mit lehet abból megtudni?
Szia. Óra nélkül, hogy lehet akkor meg oldani? Tudsz egy kapcsolással segíteni? Előre is köszönöm a segítségedet.
A hozzászólás módosítva: Ápr 2, 2021
Pld. ha előállítjuk a működéshez szükséges áramot. Feltéve, hogy 12V-os a motorod.
A motor 12V-os viszont fordulatszámtól függően 14V-14,5V-ig is felmegy a feszültség.Ez az ingadozás mennyire befolyásolja a mérés pontosságát? Jobban átnézve a rajzot a 6V2 zéner eszt
nem engedi? Jól gondolom? Köszönöm a segítségedet megépítem pár napon belül es jelentkezem. A hozzászólás módosítva: Ápr 2, 2021
A zéner az áramot jó közelítéssel a tápfesztől függetlenül állandó értéken tartja. A küszöbértéket a tranyó bázis-emitter küszöbfeszültsége fogja meghatározni. Annak is van hőfokfüggése. Azért három tranyótól túl nagy csodát nem lehet várni. De bele teszel egy 100Ohm-os potit a jeladó helyére és kipróbálod. De gondolom a szintmérő sem egy etalon méter. Ha most kicsit alatta-felette jelez, akkor mi van?
Szia. Működik a kapcsolás, még csak asztalon. Zéner diódát csak 6V8-ast találtam igy a led feszültsége 1,62V az áram 26mA. Elég-e ha a BC 557 tranzisztor emitterében cserélem a 470Ω 680Ω-ra ilyenem van, hogy kisebb legyen a led bázis árama? Viszont a jeladó értékét emelni kellene 100Ω -120Ω-ra.Melyik ellenállás osztóval lehetséges? Lehet meg építem majd a LM 324-es kapcsolást is leddel vagy DVM-el majd még elkelhet a segítséged.
Nagyon szépen köszönöm a segítséget! A hozzászólás módosítva: Ápr 9, 2021
Moderátor által szerkesztve
Kicsit zavaros amit írsz. De hogy tudd..
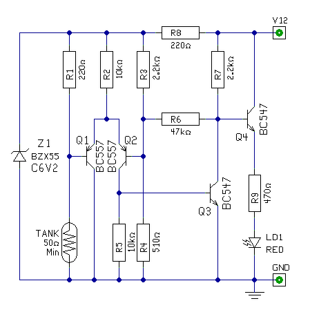
- A lényeg, hogy a Tank érzékelőn a kívánt kapcsolási értéknél az érzékelőn a feszültségesés 600mV körüli legyen. Mert ott fog nyitni a T2 tranyó. Tehát az áramgenerátor árama ez szerint van megválasztva. - Tehát hogy ez pld. 50 Ohm-nál teljesüljön, 0,6V/50 Ohm=12mA áramot jelent. - Az áramot az R1 ellenállással állítjuk be. Az R1-re jutó feszültség UR1=Uz-Ube= 6.8V-0.65V=6,15V (Uz a zéner könyökfeszültsége, Ube pedig a T1 nyitófeszültsége.) - Így már számítható az R1 kívánt értéke. R1=UR1/Ig=6,15V/12mA=512 Ohm - Ha a T2 bázis-emitter feszültsége, vagy is a Tank ellenálláson eső feszültség eléri a tranyó küszöbfeszültségét, akkor a T2 kinyit, kinyit a T3 és lesöntöli a Led áramát. Így a Led sötét lesz. - Ha a Tank ellenállás értéke lecsökken az 50 Ohm alá, akkor pedig a T2 és T3 lezár és világítani fog a Led. Nem egy precíziós megoldás, hiszen a tranyó Bázis-emitter küszöbfeszültségére van bízva a működés. De a Led bázisárama alatt gondolom a tranzisztpr bázisáramát értetted. Ha más Tank értékre számítanád át, akkor ezek alapján megteheted. Hogy szórakozzál is, rajzoltam egy másik kapcsolást is, Az kicsit precízebben, egy differenciál erősítővel érzékeli egy Wheastone hídátló feszültségét, melynek egyik alsó tagja a Tankérzékelő ellenállása. Ebben már pozitív visszacsatolás is azaz hiszterézis is van, hogy a jelzés bekapcsolása határozott legyen. (Ezeket az idétlen király-császár jelzőket elhagyhatnád, ha lehet..) A hozzászólás módosítva: Ápr 8, 2021
Szia.Köszönöm szépen a részletes magyarázatott működik a kapcsolás. Az R1 1,7KΩ-nál a következő értékekkel jól működik még le kell ellenőrizem literre és még állítok rajta ha kell. Akku 12.78V, jeladó 170Ω 0,58V 3.30mA üresen 0,13V tele 1,81V. Zéner 5,92V R1 értéke 1,74KΩ. Köszönöm még egyszer a segítséget.
Szívesen! Egy zéner feszültségét, mindig az anód-katód között kell mérni, mert az egy sönt stabilizátor, tehát párhuzamosan van azzal amit stabilizál. Tehát itt nem a testponthoz (GND-hez) képest kell azt mérni, hanem a tápponthoz képest.
Üdv. Készlettem a motorral. Először a gyorsabb javítás érdekébe csatlakozósra készítettem el bár ne tettem volna. Létezik, hogy a melegragasztó nem szigetel? Mert az áramkör nem működött? A doboz újra hasznosított kazettás magnó kazetta tartójából lett készítve. Gyújtást rá adva ha nem világít a led de be indítva halványan világít gáz adásra teljes fényerővel világít vagy is érzékeny a feszült változásra. Az új kapcsolás is mérő óra nélküli? Remélem valamennyire érthető amit írtam? Ilyen lett.
Hello! Elvileg nem vezethet a melegragasztó, maximum a hővel lehet valamit tönkre tenni. Vagy ha esetleg fém szemcsék vannak benne, de gondolom nem olyant használsz mert drága. De nem tudom mennyire melegszik fel.
Az érdekesség az, hogy ha nő a feszültség akkor ha annak hatása van, pont fordítva kellene hogy hasson. Mert ha az áramgenerátor árama nő, akkor a tank ellenállásán is nő a feszültség. Erre a T2 és a T3 is nyitna, tehát a Led kialudna. De ugyan így ha a táp nő, akkor az R5-ön is nőne az áram, tehát a T3 is jobban nyitna, és hamarabb aludna el a led. De amúgy mérni kellet volna valamit. Pld még így is lehet mérni a tank jeladón a feszültséget, hogy az változik-e. Mert abból lehetne tudni, hogy az áramgenerátor árama változik-e. És egyáltalán a táp mennyit változik. Az is kérdés, hogy a tank érzékelő alapból testelt, vagy a két kivezetése testfüggetlen. Mert abból lehetnének "viccek", Mert ha a tank test pontja és az áramkör test pontja máshol van, a testen pedig folyik áram, akkor előfordulhatna, hogy az áram növekedésére a tank 600mV feszültsége csökken és ezt érzékeli az áramkör. De ha a jeladó testelve lenne, akkor ugyan arról a pontról kellene az áramkör negatív pontját is bevezetni a panelre. Vagy is a test potenciál megváltozása, az egyéb áramok miatt, gondot okozhat, bármely kapcsolást is építenéd is meg, De az is lehet, hogy nincs itt semmi gond. Írtam, hogy itt nincs hiszterézis, így a Led fényereje fokozatosan változik a küszöbértéken. Ha egy kis benzint leeresztesz, vagy töltesz bel, lehet elmúlik a hibásnak tűnő működés. A határértéken meg változhat kedve szerint. Mérd meg a tank jeladó feszültségét, hogy az hogyan változik. Abból talán többet megtudsz. Normál esetben annak állandónak kellene lenni. Egyébként a másik kapcsolás is a műszer nélkül működik. De ha valamit megépítesz, akkor célszerű azt a kiöntés előtt kipróbálni. Pld. a tápfeszváltozás hatását, ha már pont az az aggodalmad. Persze ehhez egy változtatható feszültségű táp szükséges, na meg egy műszer. Az hogy trimmert tettél az áramgenerátorba, az jó, de az hogy nincs sorba vele ellenállás az nem jó, mert ha nullára tekered a trimmert, a tranyó besértődhet. De biztonság szempontjából sem jó megoldás, hiszen a jeladó a tank benzinében van. Nem jó lenne ha a túláramtól megszakadna a tank jeladója! A hozzászólás módosítva: Ápr 15, 2021
Köszönöm szépen a kimerítő választ. Nem a szerelhetőségről híresek ezek a robogók a hoz,hogy a tankot elérjük (ennek a talpunk alatt van a tankja) a burkolat felét szét kell szedni.
A hozzászólás módosítva: Ápr 15, 2021
Kicsit módosítottam, most mindenki a GND felől van. Ahol szeretnéd hogy kapcsoljon, a tank ellenállásának 10-szeres értékét beteszed az R4 helyett. Most 510 Ohm van ott, mert 50 Ohm lenne a kapcsolási határ.
Egyébként azért nem kell szétszedni a motort, hogy meggyőződj testen van-e a tank jeladója, egyszerűen OHM méréssel megméred a két vezetéket a testhez képest. Persze ebből az áramkörből kikötve..
Sziasztok! 1991 es Lancia deltán tönkre ment az üzemanyag szint mérő. A tartalék jelző működik, de az óra nem mér, A km órát kivettem , a műszer elvileg jó. A jeladó működését , hogy tudom ellenőrizni? Ilyen van benne:
Ellenállásméréssel. A csatlakozó két vezetéke között mérj ellenállást. Az úszó mozgatásával ennek változnia kell.
A hozzászólás módosítva: Feb 16, 2023
Ez egy potméter! Az összes szintjelző az. Az ellenállása változik x-től y-ig, ami párszáz ohm-os tartományba esik.
Maga a műszer mutatója fékezve van, ezért a beállása lassú! |
Bejelentkezés
Hirdetés |




Igen még az órának nem néztem milyen ellenállás értéken működik. Csak bekötöttem úgy emlékszem 100 ohmos ellenállással hogy ne világítson az alacsony üzemanyagszint led.
most gondolkodom ha nincs ellenállás világít az azt jelenti hogy nagy ellenállás értéknél alacsony szint 100 ohmosnál fél szintet jelez. Na hazamegyek meg is nézem. 






















