Fórum témák
» Több friss téma |
Cikkek » Egycsipes termosztát Egycsipes termosztát
Szerző: vicsys, idő: Márc 29, 2008, Olvasva: 72723, Oldal olvasási idő: kb. 1 perc
A szenzor programozásához egy PC-t használunk egy RS232 soros porti illesztővel. A picike PC-s programot nem én írtam (nem is akarok vele bajlódni) - Ридико Леонид Иванович készítette. A program angol nyelvű (hála Istennek) és csak azt tartalmazza amire szükség van. (Még az illesztő egység kapcsolási rajza is benne van!)
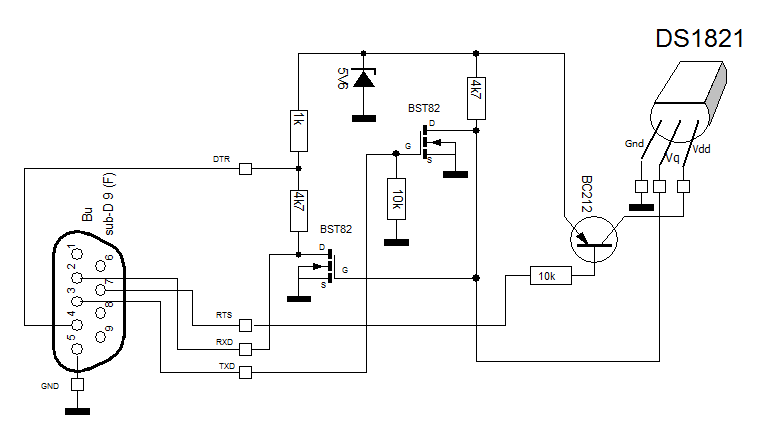
A kapcsolási rajzon látható, hogy az illesztő-programozó fej nagyon egyszerű felépítésű mindössze négy darab félvezetőt tartalmaz (három Fet és egy zéner). Piros csíkkal elválasztottam a 9 és 25 pin es csatlakozó kiosztását. Nem készítettem külön paneltervet ehhez a kapcsoláshoz, hanem csak a levegőben lógva drótoztam össze az alkatrészeket. Egy kicsit még módosítottam is az eredeti rajzon és így is működik...
A szenzornak 3db IC foglalat lábból alakítottam ki foglalatot. Csatlakoztattam az egységet, a szenzort, majd miután kicsomagoltam egy közös mappába, elindítottam a programot:
Megjegyzés: A program XP alatt tökéletesen fut. Sajnos Vista alatt 1 kicsit lassabb, de elindul ott is. Következzen a termosztát kapcsolás: A cikk még nem ért véget, lapozz! Értékeléshez bejelentkezés szükséges! |
Bejelentkezés
Hirdetés |






