Fórum témák

» Több friss téma
Cikkek » Valódi trióda szilíciumban: V-FET bootstrap teljesítmény az SI-1050G-n
Valódi trióda szilíciumban: V-FET bootstrap teljesítmény az SI-1050G-n
Szerző: Aldure, idő: Feb 7, 2026, Olvasva: 1634, Oldal olvasási idő: kb. 3 perc
Lapozás: OK   12 / 12

A V-FET bootstrap erősítő mérése alapvetően eltér egy hagyományos bipoláris vagy MOSFET végfok vizsgálatától.
Ennek fő oka:
a SIT tranzisztorok triódás, nem-szaturálódó karakterisztikája, valamint
a dinamikusan emelkedő tápfeszültség (rail-lift).

Ezért a mérési módszereknél különösen ügyelni kell a fejlesztés két kritikus pontjára:
1.A nagyfrekvenciás viselkedés és stabilitás (VAS–SIT együttműködés)
2.A clipping és headroom mérése – amely bootstrap áramkörnél nem statikus

Az alábbi fejezet összefoglalja a professzionális mérési eljárásokat, kiegészítve a Tunerman-féle V-FET erősítő speciális vizsgálati pontjaival.


12.1 – Alapmérési elrendezés (labor setup)
A precíz méréshez ajánlott konfiguráció:

Differenciál oszcilloszkóp vagy lebegő mérés
– kétcsatornás, legalább 100 MHz sávszélesség
– szükséges a vas–drain jelalak vizsgálatához

Precíz terhelő ellenállás (dummy load)
– 4 Ω és 8 Ω, legalább 200 W
– induktivitásmentes (cement ellenjavallt → ajánlott: TO-247 fémréteg vagy ventilált drótelem)

KV MP (Kelvin-típusú) csatlakozás a pontos áram- és feszültségméréshez

Frekvenciagenerátor / AWG
– 1 Hz – 200 kHz tartomány
– 24-bit DAC ajánlott FFT-hez

True-RMS multiméter
– torzításra érzéketlen, nagy pontosság

Audio analyzer (opcionális, de erősen ajánlott)
– Audio Precision APx széria
– vagy PC-alapú: QuantAsylum QA401 / Virtins Multi-Instrument


12.2 – Spektrum- és torzításmérés (FFT, THD, THD+N)
A V-FET erősítő torzítása eltérő karakterű: lágy, döntően 2. harmonikusú, triódás.
Ezért a mérési hangsúly az FFT-n van.

12.2.1 – 1 kHz FFT (kis jel)
A mérés célja a SIT linearitás vizsgálata headroom-tartományon belül.

Követelmények:
1 Vrms bemenet
4 vagy 8 Ω műterhelés
96 kHz – 192 kHz mintavételezés
legalább 16k FFT-size

Eredmény:
THD ≈ 0.005–0.01% tipikus
2.harmonikus domináns
3.és magasabb komponensek mélyen a zajszint körül

12.2.2 – 1 kHz FFT (nagy jel, rail-lift tartomány)
Ez mutatja meg a Tunerman-féle bootstrap előnyét:
a clipping nem hirtelen, hanem lágy
a felharmonikusok növekedése fokozatos
a 2. harmonikus még clipping közelében is dominál
a 3., 4., 5. komponensek jelentősen kisebbek mint MOSFET/BJT végfoknál

12.2.3 – THD-sweep (10 Hz – 30 kHz)
A V-FET egyik egyedi előnye:
a torzítás nagyon kis mértékben nő magas frekvenciákon
→ mivel a SIT-ek kapacitásai kisebbek és lineárisabbak.


12.3 – Intermoduláció (IMD) mérések
A SIT tranzisztorok „csőszerű” karaktere miatt az IMD rendkívül fontos mutató.

12.3.1 – SMPTE IMD (60 Hz + 7 kHz)
Ezt az AES-szabvány szerint mérjük.

SIT esetén a torzítás:
0.01–0.03% jellemző
az IM komponensek döntően lágyak (2. harmonikus-szerűek)

12.3.2 – CCIF IMD (19 kHz + 20 kHz)
Ez a legnehezebb mérés bármely audio fokozatnak.

A SIT:
sokkal alacsonyabb össz-IMD-t produkál, mint a bipoláris tranzisztorok
a kimeneti spektrum tiszta, a kombinációs torzítás minimális

Ez okozza a „térbeli”, „analóg” hangérzetet.


12.4 – Frekvencia-átvitel és stabilitásmérés
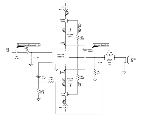
A Tunerman V-FET bootstrap erősítő tipikus sávszélessége:
–3 dB pont: 350–550 kHz
fázistartomány: 65–75° a teljes sávban

Ez a VAS + SIT kombináció miatt jön létre:
alacsony kimeneti kapacitás
kis Miller-hatás a bootstrap miatt
rendkívül lineáris drain–source átmenet

12.4.1 – Tunerman-féle kompenzációk hatása
A kompenzáló RC elemek (2.7 nF, 22 Ω, 47 nF, 10 Ω stb.) stabilizálják:
1.a VAS terhelhetőségét
2.a SIT-ek dinamikus kapacitását
3.a rail-lift okozta feszültségemelkedést

Hatásuk:
stabil kimeneti jel 30 kHz–1 MHz között
csökkentett csengés
nagyobb fázistartalék
jobb aluláteresztő viselkedés


12.5 – Zajmérés (Noise Floor)
A V-FET erősítők zajszintje meglepően alacsony:
≈ 20–40 µV(A)

A bootstrap hálózat NEM növeli a zajt, mert:
a SIT-ek kapuzása PN-junction
nincs MOSFET-oxid réteg zajkomponens
nincs kapcsolóüzem (nem kapcsolgat a rail)


12.6 – Ajánlott műszerek listája

Kötelező minimum
Rigol DS1054Z vagy Siglent SDS1104 → oszcilloszkóp
Rigol DG1022Z → jelgenerátor
UNI-T UT61E+ → multimeter
200 W dummy load (8 Ω)

Professzionális szint
Rodhe&Schwarz vagy Keysight 200 MHz scope
Audio Precision APx555 → referencia minőségű torzításmérés
QuantAsylum QA403 → költséghatékony PC-alapú analyzer
Siglent SDG2042X → nagyon tiszta jelgenerátor
Linear Research LR2000 → precíz árammérő

Extrák (VAS-szintű mérésekhez)
1:100 differenciálszonda (HVP70-kategória)
DC current probe 20 MHz-ig


12.7 – Mérési veszélyek (figyelmeztetések)
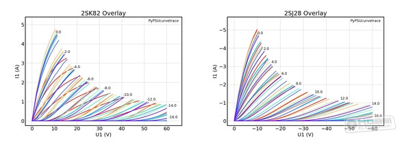
A V-FET tranzisztorok NEM pótolhatók, ezért különösen vigyázni kell:
TILOS túlvezérelni a 2SK82 / 2SJ28 gate-et
TILOS 0 V alá vinni a gate–source határt
TILOS hirtelen terhelést rákapcsolni
TILOS földhurokban mérni → VAS instabilitást okoz

Megemelkedett rail miatt a drain feszültsége extrém módon nőhet

Ezért ajánlott védőáramkör:
Soft-start
DC protection
Output muting


12.8 – Összegzés
Ez a fejezet definiálja azokat a mérési módszereket, amelyekkel:
a V-FET bootstrap működése
a triódás jelkarakter
a rail-lift headroom
valamint a stabilitás
kimutatható és dokumentálható.

Letölthető mellékletek

1.png
10.png
11.png
2.jpg
3.jpg
4.jpg
5.png
6.png
7.jpg
8.jpg
9.jpg
freq_response.png
headroom_rail_lift.png
rail.png
slew.png
vfet_fft_large.png
vfet_fft_small.png
Következő: »»   12 / 12
Értékeléshez bejelentkezés szükséges!
Bejelentkezés

Belépés

Hirdetés
XDT.hu
Az oldalon sütiket használunk a helyes működéshez. Bővebb információt az adatvédelmi szabályzatban olvashatsz. Megértettem