Fórum témák
» Több friss téma |
Hello!
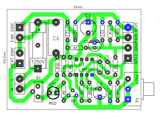
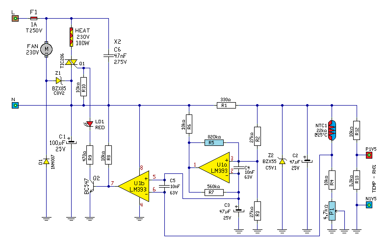
Anno én is kirajzoltam egy ilyen gyári kis keltető kapcsolását (mert hibás volt). Nagyon hasonló a megoldása, ez is a ventilátor motort használta a táp előtét ellenállása gyanánt. Egy gyári hőmérő és relatív páratartalom mérő kapcsolódott hozzá, innen táplálták azt is 1.5V-al.
Kőszőnőm .
R3 mennyi az értéke? A hozzászólás módosítva: Okt 11, 2025
Hello. Hogy lehet a képet letőlteni ( telefonra) ha 1nél tőbb kép van.
Hello! Ezt nem tudom megmondani, mert én a telefont csak beszélgetéshez használom. De lessz aki megválaszolja, ha olvassa.
Amúgy az R3 a Nik rajzán 1MΩ. A hozzászólás módosítva: Okt 11, 2025
Már két szenzort kezel a pic , a pátartalom és hőfok szabályzás kikapcsol ha mindkettő meghibásodik ,de jelzi a kijelzőn és külön led-csipogó segítségével ha bárelyik rossz . A forgatás ideje állítható és a jövő héten megtanítok neki még 3 nyelvet ... német angol francia lesz választható menüből ...
A hozzászólás módosítva: Okt 11, 2025
A proli007 kolléga megállapítása helyes, a Cleo kapcsolási rajzán az R3 ellenállás értéke 1 MΩ.
Az általa közzétett kapcsolási rajz megegyezik a CLEO és a PUISOR inkubátorokban alkalmazott változattal. Mint mindig, ezúttal is szakszerűen és a saját, igényes stílusában rajzolta újra a kapcsolást. Köszönjük szépen a munkáját, proli007!
Nagyon szívesen! Egy mesterszakács barátom hozta el a keltetőit, mert mindegyiknek volt valami baja. (Komoly tanyája van Várdombon.) Így hogy értsem is hogy mit javítok, kirajzoltam ezt a típust.Én ilyen "varázsneveket" Nem szoktam megjegyezni, így elneveztem valaminek, hogy a file névből tudjam hogy mi is ez. (Nem könnyű ez a régi 8 karakteres névvel, több ezer rajznál.)
Itt éppen németül mondja hogy hibás a kettes hőmérő szenzor (benne van a francia és az angol nyelv is ) Kérésre más nyelv is belekerülhet
. Elvileg hibátlan és végleges a pic programja , most jön a nyáktervezés A hozzászólás módosítva: Okt 20, 2025
Már DHT11 és DHT22 szenzort is "elfogad" egy jumper áthelyezésével beállíthatóan, a fűtés és a párásítás PWM vezérléssel működik a tojás forgatás egyenlőre csak egy relékimenet . A riasztásra led és zümmer lesz még a kijelzőn látható feliratok mellé (dht1 hiba-dht2 hiba és dht1-2 hiba) ha mindkét szenzor hibás kikapcsol a fűtés és a párásítás (talán jobb mintha megfőzné a tojásokat)
A hozzászólás módosítva: Okt 21, 2025
Mostmár nemsokára összeáll a kapcsolás is (a program már tökéletesnek mondható) Keresek olyan kollégát aki szeretne építeni-tesztelni keltetőgépet . A fűtés 230v os a párásítás-szellőztetés-tojásforgatás 12v os ventillátorokra-motorra lesz tervezve .A kijelzés LCD (2*16 ) a vezérlő egy 18f252 pic . Priviben jelezd ha érdekel a kooperáció .
ARGIS IO-1P TE távirányítóHelo.Sokan keresik az említett ARGIS távirányítót. Más géphez is jó lehet amiben ilyen panel van. Itt megtalálható az ir kód amivel lehet állítani a hőmérsékletet, így nem kell az ntc előtétellenállását megváltoztatni, pontos maradhat a kijelzett érték. (márha feltételezzük hogy gyárilag az) IR Blaster android app, de egy mikrovezérlővel sem bonyolult megoldani. |
Bejelentkezés
Hirdetés |









. Elvileg hibátlan és végleges a pic programja , most jön a nyáktervezés 






