Fórum témák
» Több friss téma |
Szervusztok!
Szükségem lenne egy 0-100mV között precízen állítható feszültségforrás kapcsolási rajzára. Lényeges,hogy a felbontás legalább 1mV legyen,és képes legyen elviselni kb.100mA terhelőáramot. Ha a felbontás jobb 1 mV-nál az sem baj ). A segítséget előre köszönöm.
Szia!
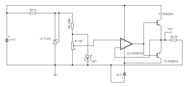
Nem tudom hogy te analog vagy digitális megoldásra gondoltál, de itt egy analog. Műküdése nagyon egyszerű: a potival leosztod az előtte révő referenciából a megfeleő feszültséget. (ide érdemes egy 10 fordulatú potit berakni, és akkor nagyon finoman tudod szabályozni). Ezt az opamp felerősíti, de mivel az opamp nem tudda ilyen kis feszből 100mA-t produkálni (1 Ohm terhelő impedancia), ezért egy npn-pnp páros besegít neki. Az opamp a visszacsatolást a tranzisztorpár után szedi, így kijavítja a tranzisztorok előfesze miatti eltérést is. Ha léptetni akarod, akkor petig sok jaxle kell neked
A dióda Unyitó/Delta Kelvin meg majd szét rángatja az egészet .
Itt nagyon pontos hőkompenzálás is szükséges lesz. -2,2mV/K a Si diódákon eső nyító irányú feszültség változás . Kellene fog inkább 1 hőkompenzált áram/fesz generátor. Kérdés mennyire stabil legyen időben hőmérséklet változásra egyébb külső hatásokra ez a 100mV alatti jel ?
Hali
Ezt az elozo kapcsolast esetleg egy TL431-el es fesz osztoval meg lehetne csinalni. Annak kb 25-30 ppm/C a stabilitasa, es 2.5 volt a kimeno fesz. Persze meg az OPA visz bele egy kis hibat, de az nem jelentos.
Hát igen, a hőfokfüggés, ami alapból több mV pontatlanságot okoz. Ez a feszültségforrás mérősöntök szimulációjára lenne hivatott, illetve a minimális (0,5-1mV)feszültségváltozás hatására komparáló áramkörök ellenőrzésére. Ezért kellene lehetőleg 0,5-1% körüli pontosságú feszültségforrás. Amit jelenleg használok, az egy primitív megoldás, a mérés alsó tartományában nagyon nagy a feszültségvándorlás.
Az 1 % körüli pontosságnak az alsó mérési tartományban(10mV alatt) is meg kell lenni. Ugyanakkor a minimum 100mA terhelhetőség is fontos paraméter.
Mivel nekem 0 mV-tól kell indítani így azt hiszem csak kettős táplálásról mehetne az áramkör, de legalábbis a feszültségforrás földpontjához képest negatívabb feszültségre is szükség van. Valamint -ahogy már korábban írtam- a feszültség nem vándorolhat. Annyit semmiképp, mint amennyi a TL431 szórása. Tehát nekem nem a V a lépték, hanem a mV.
Hali
A mellekelt kapcsolas nekem max 108 mV kimeno feszt ad, es a 0-100 C tartomanyban ez a fesz kb 500 uV valtozast mutat. Persze lehetne alkalmazni valami 1.25 voltos es stabilabb referencia forrast is, de az sokkal dragabb. Ide termeszetesen jo minosegu ellenallast kell alkalmazni, ne 1 forintos szenreteg ellenallast.
Itt a homerseklet diagram.
Köszönöm az ötletet, meg fogom próbálni. Az általad feltett kapcsolást szimulátorban tesztelted,vagy megépítetted már valamikor?
Az ellenállásokkal azt hiszem nem lesz gond, én mindenhova 1%-os ellenállást használok, de van néhány fajtából 0,5 és 0,1%-os is. A 10kohmos potinak 10 fordulatú potit fogok használni.
Ez szimulatoros kapcsolas, es ott teszteltem. Nekem nem szukseges ilyen, de most csinalok egy mucellat, merlegmuszer vizsgalatahoz, ahol egy 2 mV/V cellat kell szimulalnom. Mondjuk az csak ellenallasbol, es potibol fog allni.
A jelenlegi fesz forrásom az ilyen. És nagy a szórása 10mV alatt. Pont emiatt keresek valami megoldást erre a problémára. Az igazi az lenne,ha a felbontást 100uV-ig biztosítani tudnám,de ez már nem hobbi kategória, bár ki tudja, lehet hogy valami spéci Burr-Brown IC-vel megoldható lenne.
És ha a műveleti erősítős részt elhagynád (tranzisztorostul mindenestől) ,helyette egy jobb hangfrekvenciás erősítő ic-t építenél be ? Ez után szerintem már "csak" a kimeneti nullpont beállítással lenne gondod.
A referencia pontatlanságát esetleg az ic elé tett /10 osztón mért feszültséggel tudod javítani. Ez elé téve a referenciát osztó potenciométert. Azt sem tudom a műszer mennyire hőfokfüggő,esetleg ha mindent ugyanazzal a műszerrel ugyan abban a méréshatárban mérsz,talán nem zavaró.
Uraim, köszönöm a segítő szándékú hozzászólásokat, a ma délelőtt nagy részét keresgéléssel töltöttem a neten, és arra az elhatározásra jutottam,hogy az LT1001 preciziós műveleti erősítő adatlapján található alkalmazási ajánlások közül az egyiket a céljaimnak megfelelően átalakítom. Azt hiszem akkor megkapom az elvárt stabilitást és pontosságot.
Az ilyen nagyságú feszültségeknél oda kell figyelni az OPA offsetére, mert - főleg kis kimeneti feszültségnél - az offset már összemérhető nagyságrendű a kívánt kimenettel! A Microchipnek is vannak kis offsetű OPA-i, amik jók lehetnek, és nem is drágák, egyedül az okozhat kisebb fejtörést, hogy azok szimpla 5V-ról működnek. de ha pl. +/-2.5V-ról jár a cucc, akkor akár jó is lehet.
Hali
En ugy gondolom, hogy a kerdezo altal felvetett 1% pontossag miatt azert nem kell annyira tul varialni ezt a kerdest. Tetelezzuk fel, hogy van egy 10 korulfordulasos potmeter+dial. A dial leolvasasi pontossaga mondjuk 1/1000 osztas. Ami jelen pillanatban 100 uV. A LM358 tipikusan 7 uV/C hofokfuggesu. Mivel 1x erositest hasznalunk, ezt nem fogjuk erositeni. A TL431 hofokfuggese tipikusan 25 ppm/C, amit ha leosztasz 25-odere(2.5/0.1), ez 1 ppm/C. Mellette meg gondolom nem akarjak hasznalni az eszkozt az Antarktisztol a Szaharaig. Tehat en gondoltam egy 10-40 C kozotti hasznalatra. Akkor a hofokbol (offszetbol) eredo hibam meg boven az eredeti hibaszazalek alatt van. Persze lehet alkalmazni valami precizebb erositot, jobb ref forrast, de az arat is meg kell nezni. Kulonben epp most kiserleteztem a MCP617-esekkel. Nem egy nagy asz. A 358 kategoriaja. Viszont az OPA2333 mar dofi. persze 6$ 1 db. Mindig azt kell nezni, hogy mi a cel es mik a lehetosegek az olcsobb es jobb megvalositashoz. Na csa Vili
Félreértesz, nem a driftre gondoltam, hanem a (statikus) offset-re. Egy LM358-nak "sok" mV lehet ez az offsetje, ez a 100mV-os tartományban már jelentős lehet. Továbbá az is igaz, hogy az eleve "nagy" offsetű OPA hőmérsékletre és hosszú távú időre tekintve is nagyobb offset-driftet fog mutatni, mint az eleve kis offsetű típusok.
A ppm érték nem változik, ha (ideális) feszültségosztóval osztod a feszültséget, mivel a hibát is ugyanannyiad részére csökkented, mint a tartományt. A kettő aránya nem változik! A 25ppm/C 100mV-nál 100x(25x10-6)mV/C=0.0025mV/C=2.5uV/C.
Az utolsó mondatoddal egyébként maximálisan egyetértek: mindig a célt szem előtt tartva kell az alkatrészeket, kapcsolási megoldásokat keresni, nem érdemes ágyúval lőni verébre.
Hali
Az alap offsetben igazad van, de azt ki lehet egyenliteni egyszeru modon. En csak azert ajanlottam ezt az egyszeru megoldast, mert nem kell erte megvasarolni draga alkatreszeket, esetleg a ladafiaban is megtalalhato. Persze hogy lehet ragozni a jobb stabilitasu OPA, Ref beszerzesevel, de szerintem egy egyszeru, gyorsan megvalosithato muszerhez, ez is elegendo, Amennyiben jobbat kivan a kuncsaft, kivagja a foglalatbol a 10 forintos OPA-t es tesz be egy 10 $-osat. De en vegulis csak az elvre kivantam ravilagitani.
Igen, ebben igazad van. Ugyan a külső offset-kompenzálással nekem vannak fenntartásaim, de az OPA-t lehet utólag cserélni kisebb offsetűre, ha szükséges. Az a kapcsolás, amit betettél, korrektnek tűnik, bár lehet, hogy én még tennék a bázisok közé nyugalmiáram-előfeszítő diódákat. A TL431 is elég precíznek tűnik erre az alkalmazásra.
Teljesen egyetértek veled, a lehetséges módosítást illetően. A te alapkapcsolásodat kívánom felhasználni amiatt, hogy a kimenőáram is elégséges legyen, mivel az eredeti megoldás csak 5mA-ral terhelhető,és ez elég gyakran okoz zavart. A műveleti érősítőt LT1001-re cserélem, a referencia egyelőre marad TL431,ha az elvárt pontosságot és stabilitást tudja, akkor marad. Ha nem,akkor LM399-et hozatok bele, csak annak nyilván más nyák kell.
Szia!
Idézet: „A TL431 hofokfuggese tipikusan 25 ppm/°C, amit ha leosztasz 25-odere(2.5/0.1), ez 1 ppm/°C.” A TL431 névleges feszültsége 2.495V. Ha a hőmérsékletfüggése 25ppm/°C, akkor 1 °C eltérés 61.725 uV eltérést okoz. Ezután jön a feszültségosztó 1/25 -ös átvitele: 2.495V -- 99.800 mV, 2.4950617V -- 99.802469 mV. A relatív hiba: (99.802469 - 99.800)/99.800. Ugyan úgy 25 ppm, mint az osztás előtt. A helyzet még rosszabb lehet, az ellenállások hőfokfüggésétől eltekintettünk.
Lehet érdemes lenne egy termosztátba helyezése is rendszernek.
Igaz kicsit nagyobb kell , fix 40-50 fokra fűtve, biztos kisebb lenne a delta T mászásból adódó hiba. SMDből építve kisebb panelon elférne így kisebb térfogatot kellene fűteni, kisebb energiát kell befektetni. Ha meg hideg termosztát akkor érdemes 2 3 rekeszes dobozkát építeni köré és a rekeszek rései közé hungarocellt vagy üvegyapotot tenni.
Pont emiatt gondoltam arra,hogy ha a TL431 nem hozná a várt eredményt,akkor LM399 referenciát használok mert abba bele van építve a fűtés lehetősége.
|
Bejelentkezés
Hirdetés |




). A segítséget előre köszönöm. 







