Fórum témák
» Több friss téma |
Először is üdvözlök mindenkit !!!
Szeretnék egy Simens C65- os telefonkészülékből Gsm átjelzőt késziteni. Ennek a legegyszerübb módja tudomásom szerint hogy a hívás gombot kipreparáljuk és 3 záróinpulzussal indítjuk az utolsó hívást. És konkrétan amiben a segítségeteket kérem, hogy lehet legegyszerübben megépíteni egy ilyen áramkört, amely 1 gombnyomásra 3 záróinpulzust ad ki. Örülnék egy kapcsolási rajznak is, mert a felkészültségem a témából hagy némi kivetnivalót. Előre is köszönettel: Braun Ferenc
Szerintem ehhez pic kell de ezt megmondja majd más is. Nézz körül a neten vannak könnyen utánépithetö átjelzök forráskoddal együtt, amit pár ezer forintért megépithetö. De szerintem a készen kaphatok sem drágák.
A legegyszerűbb megoldás ha PIC-el oldod meg pl:pic12c508
Azt elfelejtettem írni én az 1 gomos hívást szoktam alkalmazni, és akkor csak egy időzítő kell amivel a "gombot megnyomod"
Hali !
meg lehet csinálni 4017-el is ,régebben míg nem piceltem azzal oldottam meg
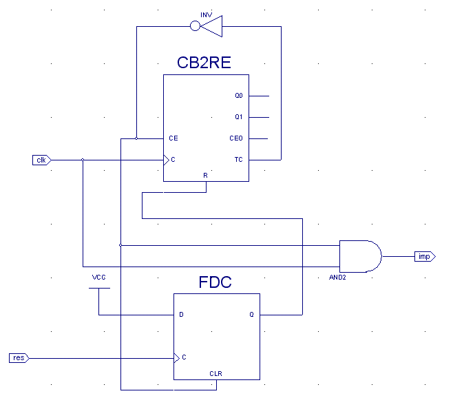
összedobtam 1 rajzot.ez mondjuk egy egyszerü cpld-vel van csinálva,de diszkrét elemekkel is meg lehet csinálni,tipust nem irok.clk-ra mehet egy olyan órajel, amilyen sebességgel ki akarod küldeni az impulzusokat (pl 1 Hz).res-re pedig az adott nyomógomb föld fele,táp fele meg egy ellenállat.
Kedves hozzászólók !!!
Először is köszönöm mindenkinek a gyors ötletbörzét ![]() Mivel az elején is jeleztem nem ütöm meg a gyenge amatőri címet sem, tehát ha kérhetnélek titeket a rejzokat amiket kapok egy alkatrészlistával is örülnék ha kiegészítenétek. Köszönettel Braun Ferenc
szia!
CD 4017 kimenetére 3db optocsatoló. Q4-et resetre, clk-ot nyomógombbal kapuzni. nem kell mindenhez pic...
Hello!
Ez a megoldás engem is érdekelne,mivel nagyon egyszerűnek tűnik. Én ennél bonyolultabb ák-val tudnám csak megvalósítani. Kellene 1 db CD4013 egyik fele,1 db NE555,1 db CD4017 és a 3 db 4N25 Opto és persze néhány darab ellenállás, kondenzátor. és dióda. Megjegyzés: Amennyiben én építeném, akkor AVR-t használnék!
Én ezt már megépítettem.Ha érdekel valakit akkor csak szóljon.Ja , és nem használtam PIC-et.Ráadásul több telefonhoz is jó!
Üdv: Hegusp
Egy ic-vel kevesebb kell (4060 4017 3 opto) (kicsit variálni kell rajta de az elv kb így)
Ez lesz ami neked kell, azért még nézd át lehet van benn javítanivaló mert most kötözgettem össze, amik kellenek:
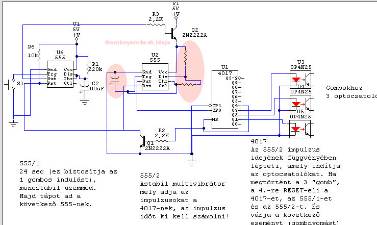
2 db 555 időzítő (556 nem célszerű mivle közös tápja van) 1 db 4017 dekád számláló A többi pedig a képen fel van tüntetve. A második 555-nél bekarikáztam azokat az alkatrészeket amit neked kell beállítani, egy 555 kalkulátor segít. Ez lesz a gombnyomások közti időtartam. (amennyiben belefér 24 másodpercbe hogy le ne előzze a tápot biztosító első 555-öt)A 4017 dekád számláló meg kapcsolja az optocsatikat. Szerintem más hozzáfűzni való nincsen, a kép is kommentelve van. Sok sikert hozzá! üdv: Zsuscsinyo |
Bejelentkezés
Hirdetés |






hogy le ne előzze a tápot biztosító első 555-öt)






