Fórum témák
» Több friss téma |
Sziasztok
12v motort szeretnék levédeni ,úgy ha a terhelés megnő akkor lekapcsolja az áramkör. Tehát egy figyelő áramkörre lenne szükségem ami állítható lenne 0-8 A tartományba. Ha a motor áramfelvétele eléri a beállított értéket , lekapcsoljon pl 1 relé , amíg egy nyomógombbal újra nem indítom. A segítséget előre is köszönöm.
Amit leírtál az majdnem pontosan megfelel a kismegszakító definíciójának attól éltérően hogy az nem szabályozható
Amúgy autós boltban lehet kapni késes biztosítékot az van "mindenféle kiszerelésben" megfelel mivel 12V-ra tervezték és ha cserélgeted őket vagy pár kapcsolóval simán meg tudod oldani viszonylag olcsó és jó megoldás
Szia!
Szerintem O ennel kicsit olcsobb megoldason gondolkodtat. ![]() Hisz jopar biztositek ara mar igen jelentos lehet. O viszont csak RESETelni kivanja az aramkort ha az lekapcsolja a fogyasztot az aramkorrol.
A kismegszakítós megoldással az a baj,hogy nem pontos.
Nekem az volna a lényeg, ha beállítom pl 4,55 A akkor az mindig akkor kapcsoljon le. Ez az olvadó biztosítékra sem garancia, kb a ráirt értéknél olvad ki. Ráadásul ez kb percenként le fog kapcsolni.
Szia!
Kell egy söntellenállás, amin a mérhető feszültség arányos az áramerősséggel. Ezt lehetne kötni komparátorra, amin be lehetne állítani, hogy mikor kapcsoljon ki egy jelet, ami egy MOS-FET-et kapcsolhatna(ez kapcsolná a motort) Vagy PIC-kel még egy kijelzőn láthatnád is az értéket, amit beállítasz, azt mondtad fontos a pontosság szóval lehet ez lenne jobb. Üdv, Máté
Köszönöm a hozzászólást, de nekem konkrét kapcsolás kéne. Azt hittem ez egy teljesen általános dolog, és kész kapcsolás tömkelege hemzseg , esetleg KIT formájában megvehetem
Az áramerősség kijelzése teljesen elhanyagolható.
Szia!
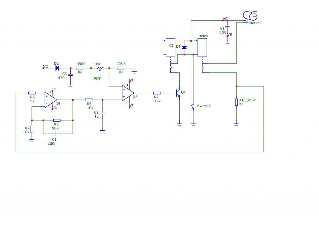
Rajzoltam neked egy kapcsolást, amely képes ellátni a kitűzött feladatot. A működésről néhány szót: A kapcsolás lelke egy kétáramkörös relé, melynek egyik kapcsolóágát a relé "öntartására" használjuk fel (A D1 dióda melletti X3 jelű téglalap azért van ott, mert a program amiben rajzoltam nem tartalmaz kétáramkörös relét- tehát a valóságban csak egy behúzótekercs van). Kezdetben a két relé áramkör nyitva van, ekkor a motor nem kap áramot. A Switch jelű nyomógomb segítségével zárjuk a relé behúzó tekercsének áramkörét, így a relé behúz, a motor áramot kap. A Switch felengedésekor a relé a másik relé körön és Q1 tranzisztoron keresztül továbbra is áramot kap, így behúzve marad. Az R1 söntellenálláson a motoron átfolyó árammal arányos feszültség esik, melyet egy dual opa egyik erősítőjével 10x erősítjük, majd a másik erősítőt komparátor üzemmódban (invertált működésű) használva kiértékeljük a felerősített jelet. Ha a jel nagyobb (túláram), mint a nem invertáló lábon levő referencia feszültség, akkor a kimenet GND közelébe vált, melynek hatására a Q1 tranzisztor lezár és a relé öntartása megszakad, így a motor leáll. Ismételten a Switch segítségével lehet újraindítani. A POT jelű potenciométerrel tudod beállítani a küszöbfeszültséget, hogy mekkora motoráram esetén kapcsoljon ki a rendszer (Minimálisan kb. 0,5 A állítható be). Műveleti erősítőnek olyat válassz, amely legalább 10 mA-t képes leadni a kimenetén, valamint képes 12 V-os tápról működni, valamint a bemenete legyen rail-to-rail. A kapcsolás feltételezi, hogy korrekt 12V- os táplálása van, tehát nem túl nagy a búgófeszültség maximális motoráram mellett sem. Viszonylag szerény igényeket képes csak kielégíteni, de a leírásod alapján nekem úgy tűnik, hogy óriási precizitásra nincs szükséged.
Szerintem egy sima motorvédelmekhez használatos hőkioldó is megteszi.
Pl. 1.6-2.2 Amper határokra beállítható hőkioldóval és 2 db kapcsolóval 1.6 és 6.6 Amper között állíthatod a leoldási határt. Ezek villanyszerelő műhelyekben bontásból szinte ingyen beszerezhetők. Ezek 230/380 Voltra készülnek, de az átfolyó áramra kapcsolnak és szerintem 12 VDC-röl is működnek.
szerintem is
Régebbi FOK-GYEM tápegységekben divat volt a visszahajló karakterisztikájú áramlimit.
Azokat egy gombbal kellett resetelni. Egy ilyen kapcsolást keresni jó támpont lehet. |
Bejelentkezés
Hirdetés |





Az áramerősség kijelzése teljesen elhanyagolható. 
