Fórum témák
» Több friss téma |
Fórum » 12V-os ventilátor fordulatszám szabályozása
Témaindító: Akos01, idő: Aug 23, 2008
Témakörök:
Sziasztok!
Személyautó ventilátort szeretném szabályozni. 0-100% ig. Kapcsolási rajzra lenne szükségem. Tudtok segíteni?
Mekkora teljesítményű az a ventilátor? Mert a szabályozás ettől is függ hogyan kellene megoldani.ha viszonylag nagy a venti akkor nem célszerü soros szabályzóval fűteni feleslegesen marad a pwm. Arra meg itt találsz sok rajzot.
Öszintén . Fogalmam nincs.
Szabaványos autóventilátor,Légkondit szeretném vele szabályozni.
Helló
Itt egy rajz. ez PWM szabályzó. 12V-ról tökéletes. A fetre egy kisebb borda kell hogy tutira ne melegedjen. Rajz
Sziasztok kaptam egy rajzot de sajna nem működik.
Tud valaki segíteni? Vagy esetleg másik kapcsolási rajzot küldeni. Előre is kösz! Ákos
A cont láb és a gnd közé egy ellenálást (potit)kötve változtathatom a kitöltési tényezőt?
Esetleg ezt próbáld meg: Bővebben: Link
Helló!
Két 12V-os, 700mA-es ventillátor van a számítógépemben (Coolink Cool VS1). Ekkora teljesítménnyel nem lehet megterhelni az alaplapon található PWM-et, így gyárilag is a táp egyik molex csatlakozójáról kapják az áramot, az alaplapi csatlakozókba csak a fordulatszámot jelző sárga vezetékek mennek. Sajnos 4500-as fordulaton igen-igen hangosak. 5 V-ra kötöttem őket, így viszont éppen csak elég levegőt fújnak. A ventillátoroknak van beépített fordulatszám-vezérlője, azonban az ehhez való potméterek nincsenek meg. (Tudja esetleg valaki, milyet használnak ezekhez?) Olyan végtelenül egyszerű kapcsolásra lenne szükségem, amivel 12V-ról 6-12V-ig tudom vezérelni a ventillátorokat (mindegyiket külön, persze - az sem baj, ha két különálló, egyforma modul kell a két ventillátorhoz). Üdv: Dani
Sziasztok. Szerintem a kérdésemet itt lehet a leginkább leirni. Szeretnék a motoromba egy nagyobb ventillátort tenni ami max. üzemen 2 A-t vesz fel, és a fordulatszám szabályzóval szeretném összehozni. A fod. mérön a feszültségem fordulattól függöen 11 és 14 V között mozog, de szerintem az áram elenyésző és nem merem erre a kapocsra rákötni a ventillátort hátha nem birja a 2 A-t hisz nem ekkora áramra tervezték a fordulatszám mérőt. Tervem az lenne hogy az aksira kötném a ventillátort, de a ventillátor fordulatszámát a fordulatszámérőre eső feszültség szabályozza. Igy minnél nagyobb a fordulatszámom annál nagyobb feszültséget küldenék a ventillátorra. Ha erre tudna nekem valami megoldást mondani azt nagyon megköszönném.
Helló ! 2 db 12 V-os ventillátort hány voltról kell maghajtani ? És sorosan vagy párhuzamosan kössem őket össze ?
Szia!
Kösd párhuzamosan őket és hajtsd 12V-ról.
És még olyan kérdésem lenne,ha 3 db 12 V-os ventillátort kötök össze párhuzamosan,akkor menni fognak 12 V-ról ?
Sziasztok!
Abban szeretném a segítségeteket kérni, hogy szeretnék egy kis tápegységet készíteni. Úgy szeretném elkészíteni, hogy van egy 2x12V-os 1A-es trafóm és szeretnék hozzá csínálni egy potméteres feszültség szabályozást. Az a baj, hogy a potmétert simán rákötöm, akkor elfüstöli magát. Akkor most mi tévő legyek?? Tudna valaki egy viszonylag könnyű kapcsolási rajzot mutatni? A segítségeket előre is köszönöm!
Egyenirányítás megtörtént.
Ezt speciel nem csak ventillátor meghajtására szeretném üzemeltetni, hanem más egyéb 0-12voltos elektromos eszközök tesztelésére és használatára. Azért írtam ide ezt az ötletet, mert ez áll a legközelebb a tervemhez... ![]() (amúgy számítógép venti)
Szia!
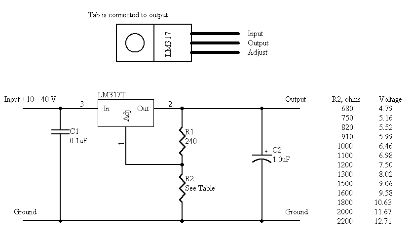
Te tulajdonképpen egy 0...12V-ig állítható tápegységet szeretnél, jól értem? Ha valamilyen áteresztő típusú tápegységet szeretnél (pl. az LM317 is jó ilyesmire, bár ez nem megy le a nulláig), akkor a 2x12V nem a legszerencsésebb, mert az egyenirányítás, pufferrel való szűrés után kb 2x18V-od lesz. Nem a poti, hanem a szabályzó fog helyette fűteni. Ha le lehet párhuzamosítani a két szekunder tekercset, akkor kedvezőbb a helyzet, mert egyszer 18V-od lesz, és ez már közelebb van a 12V-hoz. Ha jó hatásfokú eszközt akarsz, akkor kapcsoló üzemű tápegységet kell építened. Ilyesfélét ajánlott előttem Zoli. Kapcsoló üzemű tápokat az UC3844gyel, vagy valamelyik változatával építettem az utóbbi években, de ezek nem változtatható tápok voltak. Ha érdekel ezzel az IC-vel valamilyen megoldás, végig gondolhatjuk. Valószínűleg gyorsabban eredményre jutsz, ha valamelyik labortápos fórumon is érdeklődsz, és keresel egy kapcsolóüzemű labortáp rajzot.
Ezt a 0-ig leszabályozható dolgok csak megközelítőleg értettem, vagyis 1v-tól is mehet.
Szerintem a szekundert nem lehet párhuzamosan kötni. Igen ez a jó kifejezés, a kapcsoló üzemű tápegység, bár régen nem is értettem miért hívják ennek. Annyi a gondom, hogy nyákmaratási lehetőség hiányában vagyok és az anyagbeszerzés is gondot okoz, azért van jó sok alkatrészem, szóval keresgélek és majd csak összehozok valamit.
Rossz PC tápból kitermelhetsz TL494-est, vagy valamelyik klónját. Az is jó lehet neked.
Nem találtam megfelelő topicot ezért ide írom! Nem sokat tudok a motorról csak annyit hogy 12v-ról megy és a kapcsolojában egy 25A bizti van! Szóval olyan kellene ami bírja a 25A! Előre is köszönöm
Hello.Autó hűtő ventillátorának a fordulatszámát szeretném szabályozni,fokozatmentesen.Olyan szabályzó lenne jó,ami egy szonda(PTC vagy NTC?)segítségével szabályozna,de lenne egy potméter is,amivel kalibrálni lehet.A ventillátor 12 V-os,pontos teljesítményt nem tudok. Köszi.
Sziasztok
Én egy 12v-os ventilátort szeretnék szabályozni oly módon,hogy ahogy melegszik a cucc úgy lassuljon a venti. Köszi
Hali!
Biztos hogy nem fordítva? Mert van arra is megoldás.
Biztos. Olyat találtam de nekem fordítva kellene.
Szia!
Mutasd meg azt a kapcsolást, amit találtál és átalakítjuk.
Majdnem ilyen csak termisztor van benne
|
Bejelentkezés
Hirdetés |











