Fórum témák
» Több friss téma |
Szeretnek egy olyan aramkor epiteni ami egy bemeneten 5 vagy 12 jelte kapva kulon kulon bekapcsol egy relet.A lenyeg az hogy mikor 5 voltom van akkor mukodik egy rele mikor 12 akkor mind a ketto.En mar probalkoztam epiteni aramkort csak mikor 5-rol megyek 12 fele minden ok de viszont miko a 12v jelrol viszaesik 5v akkor nekem meg mindig behuzva marad a magneskapcsolom!! Varom otleteiteket
A mai szakemberek biztosan programoznának a feladatra egy mikro vezérlőt.
Korrekt feszültségszint érzékelésekre találták ki az ablak komparátorokat. Pl: TCA965 Ma már ritkán fellelhető, és még mindég jó drága. Szerencsére Két műveleti erősítőből is építhető ilyen működésű áramkör. Ha két feszültség szintet kell egyidejűleg érzékelned, használhatsz négyes OPA tokot, mint az LM324. A másik egyszerű megoldás egy LED sáv vezérlő IC használata. A bemenetre érkezik a feldolgozandó jel, a LED kimenetek között pedig megkeresheted az öt és tizenkét voltnál aktiválódókat.
Helo.
Két komparátor kell. Az egyik - lábára egy 5V os referenciaforrás a másik - lábára pedig 12V os.(vagy egy kicsivel kisebb, pl a ref. forrással sorbakötni egy diódát.) A két komparátor + lábát a vezérlőjelre kell kötni.
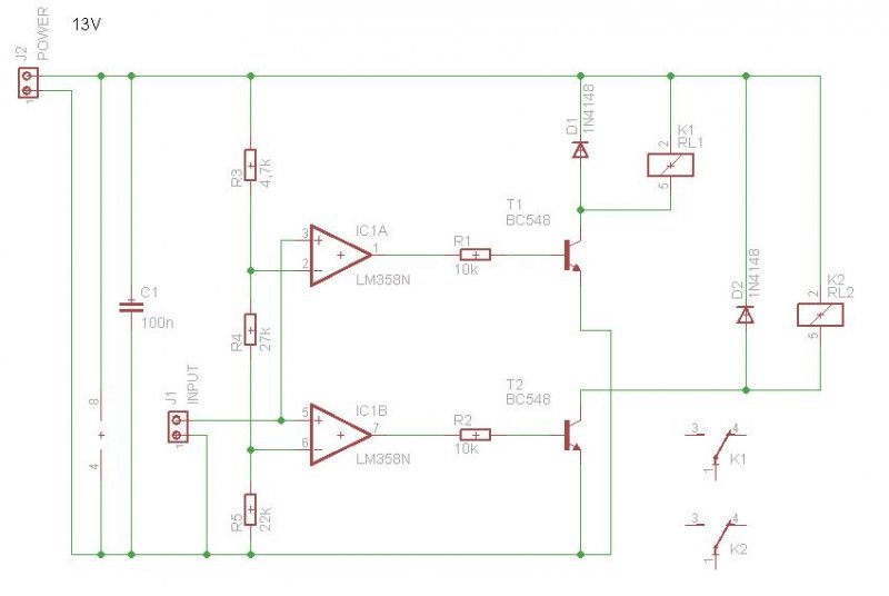
Hali
Kb ez a kapcsolas mukodhet. Itt egy kicsit gond az, hogy az atkapcsolas nem ugrasszeruen tortenik, de mukodokepes. Schmidt triggerrel lehetne gyogyitani, de sokkal tobb alkatresszel. Udv Vili
Szia!
Itt van egy lehetséges megoldás. LM358 - as IC van használva benne. |
Bejelentkezés
Hirdetés |










