Fórum témák
» Több friss téma |
Fórum » 500W erősítő
Témaindító: vtsoftware, idő: Szept 2, 2007
Témakörök:
Az 50 Hz-es toroidos táp, semmivel sem jobb egy jól megcsinált, jól méretezett kapcsolótápnál, sem végfokba, sem máshova.
Egy 600 VA-es toroid minimum 5 kg és 18 ezer Ft körül van. A kapcsolóüzemű tápom, amit szintén erősítőhöz csináltam, kb. 1,5 kg és nagyjából 8000 Ft anyagköltségű.
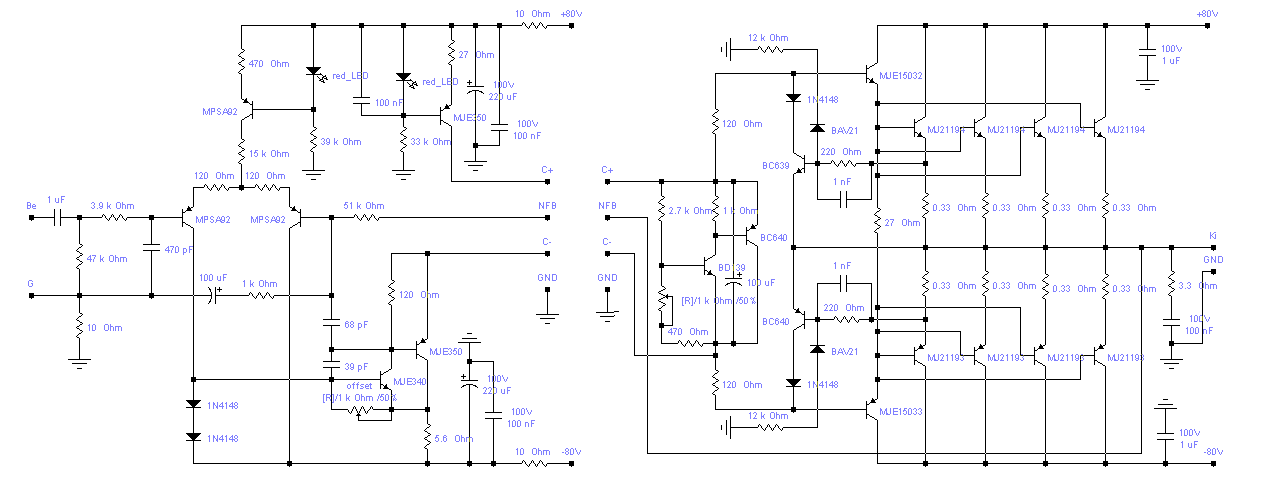
Van egy csomó leírás. Én pl ezt a tápot csináltam meg, nagyobb teljesítményre.
A képen 80V-ról, 69,4V-ra esett vissza a feszültsége, 7,91 A mellett, úgyhogy bírni fogja a rángatást is Már próbáltam mono 200W-os végfokkal. Nagyon jónak tűnik.ETD 49-et a Ret-nél lehet rendelni, kb 2300 Ft egy komplett szerelvény. A nyákot én terveztem, de az sem nagy kunszt.
Én nem tudom...
1) az én tápom 2400W-ra (nikkelezett saccográffal; 1800W-on teszteltem) kb 3000 Ft-ból jött ki (NYÁK csatik stb. nélkül). 2) elég egyéni QUAD-od lehetett, ha kevés volt hozzá a 750VA toroid...
Hello KD mester rakot fel ide egy kapcsolást ami elvileg 600w-os de lenne hozzá néhány kérdésem amik talán hülyén hangzanak majd talán de szeretném ha valakik hozzá értőbbek világosítanának fel.
1.Hány ohm-on adja le azt a mágikus 600w-ott meg ez szinuszos illetve csúcs teljesítmény-e a kapcsolásnak esetleges torzításszint hány %? 2.Ha ezt a teljesítményt 8 ohmon adja le akkor mennyivel kell csökkenteni a tápfeszt hogy 4 ohmon adja le ugyan azt maxon? 3.Egy ilyen szörnyeteghez mekkora és milyen paraméterű hűtőborda kellene? Előre is köszönök minden segítséget
Hello...Epp most vettem 2 melynyomot ( 150W/db) nem tudom hany W os erositot vegyek hozza....segitsetek....itt van a link http://www.youtube.com/watch?v=szQ9kMxOnl8 (Ijen a hangfal)...koszi
Hello,
a kérdésedben benne van a válasz is. Persze nem árt, ha megnézed, hogy a hangszóró hány Ohmos...
a hangszorok 4Ω osak
...szoval akkor hany W is kellene?
Én rátennék egy 2x100wattosat 4ohmon.
Helló,
Én rátennék egy 100-120W-os végfokot. Persze ami 4 Ohm-on ad le ekkora teljesítményt.
ertem...koszi...szerintem egy 300W(300W osszesen a 2 melynyomo) os autoerosito jo lessz amit mukodtetek szamitogep TAP-al. De nem lessz keves a 300 W* mert meg jon hozza 2 medium es 2 magas hangoknak hangszoro
segitsetek...![]() jav.szamóca
Bocsi de nem ertem. Hogy tegyek ra vegfokot?
kicsit meg zoldfulu vagyok.![]()
úgyhogy a végfok(erősítő) kimenetét rárakod a hangszóró bemenetére.
aha ezzel kelet volna kezdeni hgoy vegfok=erosito
![]() koszi... de hat 100-120W ost mondtal es a 2 melynyomo 300 W osszesen..nem eg ki az erosito?
de egy oldala 100watt, és nem fog kiégni.
ertem en csak mint irtam feljebb meg jon hozza hangszoro es nem a 2 melynyomo marad magaba
jah es elmagyarazza valaki hogy hogy lehet az hogy 1 hangfal 150 W 4 ohm os es hogy birja el egy 100 W os vegfok?
egy 150wattos hangszórót elbír még egy 1wattos erősítő is.Az a lényeg, hogy ne legyen erősebb az erősítő mint a hangszóró.A magashangszóró nem vesz le annyit a teljesítményből, mint hiszed.
hogyhogy ne legyen erosebb...?pl a 1 500W os erositore kotom oket akor az baj? vagy miert ?
...nekem van 1 5.1 hangfalszettem most jelenleg aminek van 1 25 W 4 ohm os melynyomoja de rakothetem a 2 150 W os hangfalt
akkor leégne a hangszóró
Ha van ész ami tekeri a hangerőszabályzókat, akkor szinte mindegy mi mekkora teljesítményű, eltekintve most attól, hogy mik az igények (százezer watt..).
Tehát ha egy hangszóróra valami van írva az nem azt jelenti, hogy azt csak akkora végfokkal lehet hajtani. Egyébként is egy dolog csak ami rá van írva. Lehet azt nagyobbal is és kisebbel is. Csak ha kisebbel hajtod, és közel kivezérlésig, vagy még a fölött akkor nagyobb az esélyed arra, hogy elkülödöd az örök vadász mezőkre a hangszóródat, mint ha egy nagyobb végfokkal ugyanolyan hangerőn hallgatnád azt a szerencsétlen hangszórót. Ugyanis, ha kicsi végfokot nyüstölsz akkor az eléri a teljesítő képessége határát, és a kimeneten a váltó helyett egyen feszültség fog megjelenni, amit nem szeret a hangszóró. Ugyanis abban egy-egy általában rézből tekert tekercs van, ami egy általában állandó mágnessel amit látsz kívülröl kölcsönhatásba lép, és az mozgatja a membránt. Namost az a tekercs jó vékony huzalból van tekerve, és könnyen le tud égni róla a zománcozás, ami rövidzárhoz vezet, azaz kész a leégés... Ha nagy hangerőt akarsz akkor vegyél vagy készíts nagy végfokot, nagy hangdobozokhoz, hogy majdnem biztosan elkerüld a hangszóróid likviditását. Tudtommal a végfok és erősítő között a különbség az, hogy: aminek nincs csak max egy hangerőszabályzó potija arra szokták mondani, hogy végfok, és amiben meg már van csillogó-villogó akármi meg hangszín szabályzó, stb...tehát nem csak a csupasz végfok panel és tápegysége az már erősítőnek hívható. Végfok kérdésre vissza térve még lényeges kérdés az ohm... A végfokot hány ohm -ra tervezték, és a hangdobozok vagy hagszóró hány ohm-os. Nagyon röviden ha X ohmos a végfokod, akkor olyan vagy attól nagyobb impedanciájú dobozt, vagy hangszórót lehet illetve ajánlott rákötni. Ha kisebbet teszel rá akkor sem történik semmi egy darabig (általában). Röviden: nagyobb áramok fognak folyni a végfokodban amikor kisebb impedanciájú dobozt raksz rá, és vannak végfokok amik ezt nem szeretik. Minnél kisebb impedancia, annál közelebb kerülsz a rövidzár fogalmához, ugyanis egyre kisebb az ellenállás logikusan, a rövidzárat, vagy a majdnem rövidzárat meg semmi sem szereti. De érdemes még kis információ bővítésnek megnézni egy hangszóró impedancia görbéjét...sok hasznos infót tudhatsz meg belőle ez ügyben. Ott frekvencia függvényében jellemzik a hangszórók immpedanciáját, azaz, x frekin X ellenállása lesz. Nade nagyon eltértem az 500W erősítő fogalmától, itt be is fejezem.
Ha van egy adott végfok teljesítmény és ráteszel a te esetedben nagyobb hangszórót akkor a teljesítmény még ugyanakkor marad, ugyanis a végfok ami a rendszeredben van nem változik, DE! Ha másik hangszórót teszel rá figyelembe véve az ellenállásokat, mert a gyári szutykok nagyon nem szeretik az eltéréseket, azok éppen azt tudják amit ráhazudtak a gyárban...szóval ha nagyobb hangszórót teszel rá és az érzékenyebb akkor ténylegesen nagyobb hangerőt fogsz hallani, de ez már megint más téma, menj át valami hangszórós topicba és ott kérdezősködj.
Ezek amiket tárgyaltok fél információk, sőt lehet amit én írok még az is és a fél információk pont elegek ahhoz, félre vezessétek magatokat.
ertem...koszonom a kis felvilagositast
Mit akartok 300-500W os erősitővel,otthonra felesleges mert kicsi a légtér,a szoba.Ráadásul 1000Wattos toroid trafó 24ez.ft kb.egy vagyon a hűtésről tápelkokról nem is beszélve.Nekem itthon 2X60W 8ohm.végfokom van +-40Voltról működik 250W toroidról.Orion SE260 ról másoltam,és nagyon szépen szól akár 30-40nm.szobában hangereje is tisztességes.Hangfalvédelemnek régi erősitőknél bevált 4Amp.gyorsbiztit használok,ez Dc.out.esetén 4,5Amp.nél megszakad igy mélynyomó nem ég le.Olcsó és gyors
de nekem nem szobaba kell hanem bulikba
Hello!
Van egy sony ta-f235r erősítőm (kb 100-120W) és rákötöttem 2 db 60 W-os hangfalat meg a jobb oldalára 3*20W lámpát ami villog zenére és jó az egész csak az erősítő meg a vezeték (ami a lámpához megy) nagyon melegszik, ezt szeretném valahogy megoldani, hogy ki ne gyulladjon vagy meg ne süljön benne valami. Talán úgy lehetne, hogy hálózatról táplálnám a lámpát, és akkor nem az erősítőnek kellene (de a hálózat meg nem egyenáramú, akkor transzformátor is kell...) , vagy a számítógép erősítőbe menő jack kimenetét kellene ketté osztanom és építenék egy ilyet, de nem találtam elég egyszerű kapcsolást, és nem nagyon értek hozzá. Légyszi segítsetek!
Mindenképp fényorgonát érdemes építened. Van rá egyszerűbb rajz is, de ilyen kérdések mellett nem merem kiadni. Alap dolgokkal nem vagy tisztában. Nem, hogy egy hálózaton üzemelő dolgot összerakj.
Nem azért kérdezem itt, hogy leoltsanak, hanem hogy segítsenek. Ha oltást szeretnék, bármelyik hajléktalantól megkérdezhettem volna. Nem azért kérdezek hülye kérdéseket, hogy röhögjenek rajtam (akkor ott a gyakorikérdések), hanem mert 15 éves vagyok, és sosem tanultam elektronikát, de önszorgalomból szórakozok vele, legtöbbször 12 voltos, a ti szinteteknél primitívebb, nyák nélküli kapcsolásokkal. Nincs is olyan forrasztópákám, amivel egy nyákot összerakhatnék. Nemhogy IC meg PIC programozás... de egyszer szeretném megtanulni, és erre nagyon jó lenne, ha a hülye kérdéseimre értelmes válaszokat kapnék.
KTobi nem "leoltott" (de hülye szó), hanem vigyáz rád. Nagy különbség! :yes:
Azért mondtam, hogy létezik egyszerűbb is, de ahhoz magasfokú szakértelem is kell. Nem kinevetni akarlak, csak megírtam az igazságot. Olyan egyszerű nincs, ami NYÁK nélkül megoldható. Próbálj kezdetnek egy sima kis ledes villogónak nyákot készíteni. Az a fényorgona, amit linkeltél és gondolom erre gondoltál. Elég egyszerű, de kellőképpen biztonságos is. Ennek csak ki része üzemel a hálózaton, még így sem lehet játszani vele. Nem, hogy egy olyan, ahol csak hálózati rész van.
|
Bejelentkezés
Hirdetés |




Már próbáltam mono 200W-os végfokkal. Nagyon jónak tűnik.

