Fórum témák

» Több friss téma
Fórum » 5v-ból 3V
 
Témaindító: gdoki, idő: Dec 22, 2006
Témakörök:
Lapozás: OK   1 / 2
(#) gdoki hozzászólása Dec 22, 2006 /
 
5Volt-ból kéne 3-4V (ebben az intervallumban bármi jó) Erre kéne egy nagyon egyszerű kapcsolás.

Előre is köszi!
(#) Prinner válasza gdoki hozzászólására (») Dec 22, 2006 /
 
Mekkora a stabilizátor terhelőárama?
Ha nem nagyobb mint 50mA, akkor egy Zener+áramkorlátozó ellenállás, Ha ettől lényegesen nagyobb, akkor LM317-es stab. IC-t ajánlom figyelmedbe.
(#) erobi82 válasza gdoki hozzászólására (») Dec 22, 2006 /
 
Esetleg sorbakötöl vele 2db diódát.Az levesz belőle 2Xnyitófesz(2X0.6V)
(#) Sebi válasza Prinner hozzászólására (») Dec 22, 2006 /
 
317-es nem jó, mert hogy stabilizáljon, ahhoz 2V-nál nagyobbnak kell lennie a be - és kimenet különbségének. Erre a célra találták ki az LDO-t (Low Dropout Regulator), ezek 0,2V különbséggel már mennek stabilan. Linear Technology oldalán nézz körül.
(#) gdoki hozzászólása Dec 23, 2006 /
 
Ahha. Azt hittem értem.
Nos egy adapter 5V-ját kéne 3-ra konvertálni ami 1,5 A-ig terhelhető. A rá kerülő eszköz egy lézerdióda, amiről csak annyit tudok, hogy 3-4,5V-ig terhelhető, de állt. 4V felett kiégett. Jelenleg egy univerzális táp hajtja (max 600mA) ami 3,5V-on üzemel. Ehhez kellene. A zéner diódás szimpatikus csak nem tom hogy kő, mert atomkezdő vagyok.
(ja alézer működött az LPT 5V-járol is csak hát ott kiéget, ez talán segít, hogy hány mA a felvétele)

Válaszokat előre is köszönöm!
(#) konop hozzászólása Dec 23, 2006 /
 
Én az LD1117V33-at (TO-220) vagy LD1117S33-at (SMD SOT-223) ajánlanám, ez 3,3V 800mA es low-drop táp IC. kell hozzá egy 10 uFos tantál kondi.
A ret-ben vagy a lomex-nél is van
(#) Prinner válasza gdoki hozzászólására (») Dec 23, 2006 / 4
 
Az LPT max. áramát most fejből tudom, de biztosan 30-40mA-nál lényegesen nem nagyobb. Tehát akkor Zener esetén sacc/kb. ZY3,3 és 180ohm-os áramkorlátozó ellenállás. De ha az adaptered kellően stabil, inkább két diódát köss be a táp elé sorosan a lézerdiódáddal, amit erobi82 is írt (ez valamivel energiatakarékossab megoldás mint a zeneres, mert kisebb a stabilizátor vesztesége).
Csatoltam egy rajzot a Zeneres kapcsolásról.

ZENER.jpg
    
(#) MPi-c válasza gdoki hozzászólására (») Dec 23, 2006 /
 
Idézet:
„ja alézer működött az LPT 5V-járol is csak hát ott kiéget”


A LED-ek áramfüggőek! ( Tehát nem a rákapcsolt feszültség, hanem a rajta áthaladó áram a lényeg) Illik soros ellenállással védeni a túláramtól, főleg kisérletezgetés közben.
A szükséges ellenállás értékét az Ohm törvényt ismerve számíthatod ki. (Gondolom erről mint kezdő már hallottál - az én gyerekkoromban még az általános iskolában tanították R=U/I)
Szóval az ellenállás értéke R=(Tápfesz-LED fesz.)/LED áram.
A LED fesz. a LED adatlapján rajta van.
Pl: 5V-ról akarunk 10 mA-rel egy LED-et hajtani, aminek 2V a LED feszültsége:
R=(5-2)/0.01=300 ez ohm-ban van.
De ha a tápfesz 12V akkor az ellenállás már 1000 ohm vagyis 1k.
(#) Sebi válasza MPi-c hozzászólására (») Dec 23, 2006 /
 
Így igaz. Ezért (is) kérdezem meg általában, hogy mire kell a kérdésben feltett cucc, mert legtöbbször nem is azt javasolná az ember, ami az alapkérdésből egyenesen következik.
Amúgy a veszteség, az veszteség ha soros diódával, ha ellenállásal,zénerrel vagy analóg stabilizátorral érjük el a kívánt feszt/áramot, tehát adott bemeneti fesznél, adott kimeneti áram/fesz előállítása pontosan ugyanannyi hőtermeléssel jár.

(#) Kera_Will válasza gdoki hozzászólására (») Dec 27, 2006 /
 
Ezt irtad :

Idézet:
„Jelenleg egy univerzális táp hajtja (max 600mA) ami 3,5V-on üzemel.”


A 600 miliamper maximális terhelhetősége a tápnak ez nem mond sokat senkinek jelen esetben.

Hanem mérd meg az áramot ami a leden át folyik 3.5volt esetén a tápegységből.
Ez a lényeg ebből tudsz majd minden féle előtét ellenállást számolni bármekkora tápfeszre.

De talán jobban járnál 1 áramgenerátorral ami azt az áramot állítja elő amit mértél a körben.

Áramgenerátorok lényege az hogy a rákapcsolt terhelésen (most LaserLED) mindig állandó nagyságú áramot állítson be a bejövő tápfesztől függetlenül.Tehát pl.: 5-25 Volt közt bármire is kötöd ezt az egységet akkor is állandó lesz az áram a leden.
Csak a feszültség forrásod tudjon legalább akkora áramerőséget szolgáltatni plussz az áramgenerátorod képes legyen az adott feszültségről X mA szolgáltatni.
Ezek olyan üzemi minimum feltételek.
Pl.: kisebb feszek esetén 4-5 volt lehet kevés az áramgenerátor stabil müködéséhez. De mindez az adott áramgenerátor kialakításától függ .
(#) xray hozzászólása Jún 10, 2007 /
 
Csá!
Nekem is 5V-ból kéne 3v-ba csak annyi hogy 1 A-t és nem-e lehet azt esetleg zenersen megcsinálni. A lényeg az hogy nem e elég egy 1n5333B zener dióda ami3,3V 5W-os?
Segítséget előre is köszi
(#) Prinner válasza xray hozzászólására (») Jún 10, 2007 /
 
Persze, hogy lehet, jó kis kályha lenne belőle

A védőellenállást a max terhelőáram+zener nyugalmi áramra kell méretezni:
A zener nyugalmi áram legyen 50mA (sacc/kb.)
R=(5-3,3)/(1+0,05)=~1,5 ohm
P(r)=(5-3,3)*(1+0,05)=~ 2W

A fenti paraméterű védőellenállás szükséges. Ha nem terheled a kimenetét, akkor is 1A -et vesz fel (!!). :yes:

De inkább használj egy stab ic-t: lm1086-3.3 vagy hasonlót, de még ennél is jobb, ha kapcs. üz .stabilizátort használsz.
(#) gdoki hozzászólása Jún 11, 2007 /
 
Hi most ceszem észre mien bunkó voltam.
Mindekinek köszönöm segítségét!!!!!!!! Sikerült, enélkül nem lett volna OTDK helyezés!
(#) xray válasza Prinner hozzászólására (») Jún 11, 2007 /
 
köszi
(#) jihaad hozzászólása Márc 26, 2013 /
 
Üdv mindenkit.

Tudna e segiteni valaki,hogyan tudnám megoldani azt,hogy 6V ból stabil 4,5V legyen???
Milyen alkatrészek kellenek hozzá?

Köszönöm előre is a segitséget.
(#) StMiklos válasza jihaad hozzászólására (») Márc 26, 2013 /
 
Szevasz!
Néhány mA terhelhetőséggel kb. 30Ft, max. 1A kb 150, max3A kb. 800, de igen jó hatásfok, szinte semmi sem melegszik, ellenkezően a korábbiakkal... Szóval terhelhetőség nélkül nehéz megválaszolni.
1. változat 1 Zener+2-3 ellenállás, 2. változat állítható feszültségű stabilizátor (pl. 317), 3. változat kapcsolóüzemű táp IC.
Üdv: StMiklos
(#) jihaad hozzászólása Márc 27, 2013 /
 
Köszi Miklós.

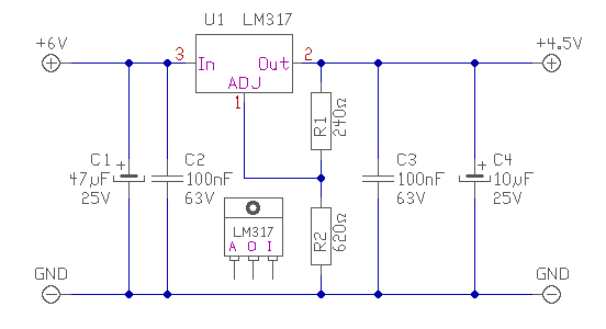
Esetleg tudnál valami kis bekötési rajzot az LM317 el kapcsolatban?
Nem igazán értek én a dolgokhoz de ha van rajz akkor össze tudnám rakni.

Köszi előre is.
(#) proli007 válasza jihaad hozzászólására (») Márc 27, 2013 /
 
Hello, tessék! üdv!
(#) jihaad válasza proli007 hozzászólására (») Márc 27, 2013 /
 
Nagyon szépen köszönöm,ezt már össze tudom hozni.
(#) proli007 válasza jihaad hozzászólására (») Márc 27, 2013 /
 
Hello! Tekintve hogy nem tudom miről fogod táplálni, és a terhelőáramot sem írtad meg, a C1 kondit 47µF-nak írtam. De ha nem aksi lesz, vagy valamilyen stabilizált feszültség, akkor a terhelőáramnak megfelelő pufferkondit kell helyére tenni. üdv!
(#) jihaad válasza proli007 hozzászólására (») Márc 27, 2013 /
 
Nem mondtam el,hogy mire is lesz ez a dolog.Egy 6V-os zselés (Akumulator 4,5 Ah
6V/4,5-Ultracell ) akkuról szeretnék meghajtani egy kis kamerát.Pontosan nem tudnám megmondani mekkora mA húz a kamera ha jól tudom 200mA-t.De most ahogy olvasgatom a kamera adatait jobb lenne a stabil 4V-os feszültség. Ez szerinted megoldható e?

Köszi előre is.
(#) proba válasza jihaad hozzászólására (») Márc 27, 2013 /
 
Az LM317 szerintem elég necces.A be-ki feszültség különbség szerintem minimum 3V.Valami alacsonyabb maradékfeszültségű kellene.
(#) jihaad válasza jihaad hozzászólására (») Márc 30, 2013 /
 
Sikerült megcsinálni amit küldtél,nagyon jól működik.
Most viszont lenne még egy kérdésem.Hogyan lehetne megoldani azt,hogy 12V-ból stabil 4,7 körüli legyen?Hogy ne ingadozna nagy mértékben ha mondjuk szép lassan merül az akku.Vagy ha fel van töltve akkor is 4,7 legyen.

Szerinted ez megoldható-e?

Vagy irjak a 12V-os topikba?

K0szi a segitséget.
A hozzászólás módosítva: Márc 30, 2013
(#) proli007 válasza jihaad hozzászólására (») Márc 30, 2013 /
 
Hello! 12Vról ugyan úgy működik a kapcsolás, mint 6V-ról. Csak éppen a hőtermelése lesz több, vagy is a hatásfoka rosszabb lesz. Annyi hibája van a dolognak, hogy nem kimondottan energia takarékos a dolog. Hiszen itt az aksiból felvett áram, pont akkora lesz, mint a terhelőáram. A különbözet meg hő formájában elvész. Ha 12V-ból 4,7V/200mA-t készítesz, akkor a leadott teljesítmény 4,7V*0,2A=0,94w. Az aksiból felvett, meg 12V*0,2A=2,4W. Vagy is a hatásfok, 39% körül van. A hatékonyabb megoldás, a kapcsolóüzemű stabilizátor lenne pld. egy ilyen LM2576T-ADJ IC. Ez ugyan cseppet komplikáltabb, mert egy tekercs, meg egy dióda is kell hozzá. Viszont a hatásfoka elérheti a 77%-ot is.
Viszont van egyszerű gyakorlati megoldás is. Ha veszel egy gépkocsiban használható telefon töltőt,és átállítod a kimeneti feszültségét 4,7V-ra. Ez általában csak egy ellenállás cserével jár. A 200mA-t le fogja tudni adni, és szinte alig kell valamit csinálni rajta. Szerintem régiekhez olcsón hozzá lehet jutni. ezek is kapcsolóüzeműek, és így mint olyan jó hatásfokkal működhetnek.
üdv!
(#) proba válasza proli007 hozzászólására (») Márc 30, 2013 /
 
Ha kicsit türelmes , 20-30 nap, itt olcsón beszerezhető Bővebben: Link
A hozzászólás módosítva: Márc 30, 2013
(#) cross51 hozzászólása Márc 31, 2013 /
 
Sziasztok!
MCP1703
MCP1702
Szerintem ezt a két fajta fesz. szabi a legjobb a 1703 16V max bemenet (de működik 20V-al is) és 300mA max áram a 1702-es 13,5V max fesz és 150 mA és a be és kimenetre 1µ-22µ terjedő kondit (elco tantál vagy kerámia) de 1µ a legstabilabb LDO-os fesz szabi én kerek 5V-tot kötöttem rá és kerek 5V jött ki.
Szerintem jobbak mint az ilyen lm 317 vagy mint a 78l33.
(#) jihaad válasza cross51 hozzászólására (») Márc 31, 2013 /
 
Heló. Esetleg erről a te módszeredről nincs véletlen egy kis bekötési rajzod???
Mert meg tudom csinálni az egyszerűbb dolgokat de csak rajz alapján,mivel nem igazán vágom a dolgokat.Csak alap szinten.

Köszi.
(#) jihaad válasza proba hozzászólására (») Márc 31, 2013 /
 
Az ebay-el az a problémám,hogy nincs lehetőségem onnan rendelni,mivel sajna serbiai vagyok mást viszont nem szeretnék ezzel a problémával terhelni.

De amúgy nagyon szépen köszi mindenkinek mindent.
(#) jihaad hozzászólása Márc 31, 2013 /
 
Egyébként,hogy még világosabb legyen a dolog hobbi szinten megy az endúrózás a haverokkal és most már szeretnénk ezt meg is örökiteni.Ezért próbálkozunk ezzel,azzal.És amin jelenleg dolgozom az egy kis kulcstartó kamera.Ezzel csinálom a videókat.Nagyon jól működik a kicsike,HD-ba vesz fel,ami viszont a problémám,hogy nem sokáig birja a saját akkuja. (kb. 30perc)
És ezt az időt szeretném valahogy kitolni legalább 5-6 óra hosszára mivel a 16Gb-os SD-re férne anyag rendesen.Amivel először próbálkoztam az egy 6V-os zselés akku de ez sem birja csak kb 2,5 órát.Ezért gondoltam,hogy vennék egy 12V-os akkut és arról már csak kéne,hogy vigye a kamerát.A kamera ha 4,2V alá esik a feszültség fogja magát és ki kapcsol.Ezért próbálnám meg 12V-ról.

Üdv.
A hozzászólás módosítva: Márc 31, 2013
(#) Saggitarius válasza cross51 hozzászólására (») Márc 31, 2013 /
 
csak "jobbak", de nem igazan a kivant celnak megfelelo, ugyanis ezek a microchip szabalyozok is csak linearis szabalyozok, ami nem eppen energiatakarekos megoldas -akku uzemmod-
Következő: »»   1 / 2
Bejelentkezés

Belépés

Hirdetés
XDT.hu
Az oldalon sütiket használunk a helyes működéshez. Bővebb információt az adatvédelmi szabályzatban olvashatsz. Megértettem