Fórum témák
» Több friss téma |
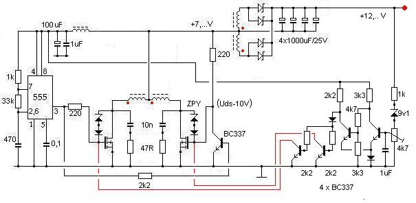
Itt egy rajz, megpróbálhatod. Ha van kérdésed, jöhet.
Hi!
Itt találsz gyári tápokat, többek közt 6/12V; 10A-t is. (2238.0) Az más kérdés, be tudod-e rakni az MZ valahová. http://meter.hu/t_tapegyseg.php
Gondolkoztam rajta ,de elvetettem. Elég az ,ha rosszul van egyensúlyozva a forgórész ,emiatt ugyanis a főtengelycsonk le tud törni ,ami elég szép kárt okozhaz. A hellyel nincs gond.Nem szeretném az egész rendszert 12V-sra átalakítani ,ezért szeretnék inverteres megoldást.
Csak érdekességnek...
6,8 volton 9,5 amper kb... szedett-vedett trafó, 2x7 primer, 14 menet szekunder 1,5 CuZ , 12 kHz-en - Nem volt kéznél idevaló schottky, ezért direktben a 12V/65/60 wattos izzó ezt kapta...
Ok
Én is azért küldtem el, hogy kiegyensúlyozzák. Ha nem akarod átalakítani, és hely van akkor tényleg jó bármelyik, egy kis változtatással. üdv.
Legvégső esetben áttekertetem a forgórészt. De azt csak a legvégső esetben.
Hello!
Csak nagyvonalakba olvastam végig a topikot. Feltételezem MZ TS xx0-ről van szó. Ezt a típust nem nagyon ismerem, nekem egy 251-es ETZ-m van. Én a helyedben komlett 12V-os rendszerre térnék át. Előszöris annak néznék utánna, hogy az ETZ generátora nem illik-e rá, vagypedig Simsonhoz lehetett komplett új 12V-os tekercset kapni 1500-ért, lehet hogy ide is lehet valamit találni. Utánna van a feszültség szabályzó, gyújtás, index relé, ezeket meg mind szépen meg lehet csinálni otthon, párszáz forintos alkatrészárakonon és 12v-os rendszerhez nagyon sok kész kapcsolásirajz található. Ez szerintem még mindíg elegánsabb és hatékonyabb, mint egy invereter, ami szerintem nem nagyon lenne olcsóbb. Egy etz generátor 180W-os, csak azért nem teszek 100W-os H4-est mert féltem a foncsort. Úgyis itt a tél, mást úgyse csinálhatsz a motorral, mint hogy építed.
helo !
vki tudna tippeket mondani h mijen tranyokat használjak inverterbe?? 12V ból akarok 24et csinálni...
Hello, nemtudom lehet e itt ilyet kérdezni de azt szeretném megtudni, hogy ha tudna e valaki nekem abban segiteni , hogy: szeretnék 6v ból 12v ot csinálni nade hogyan ez itt a kérdés nembaj ha nem stabil de jólenne, ha valaki tud erre megoldást az szuper lenne, ja és minnél egyszerübbet perzse akármijen ötlet is jólessz előre is kösz.
Nem. Nemlehet itt ilyet kérdezni, de kerestem kicsitt helyetted! Viszont itten lehet olyat kérdezni.
![]() Bővebben: Link1 Bővebben: Link2
ó köszi szépen, bocs hogy roszhejen kérdeztem cska enmtudtam hoyg van ijen fórum uyganis sok a fórum és ez csak szuepr, és kösza segitséget
![]()
Sziasztok fórumozók.
Egy olyan problémám lenne,hogy van egy 6volt 1,5watt-os napelemem ami egy kis kerti szivattyút hajtott. Bedöglött benne a motor és egy 12voltos ablakmosó motort szeretnék meghajtani vele,és ehhez kéne nekem egy konverter ami megbírja hajtani a 12voltos ablak spriccelő motort.Ha jól számoltam akkor 6voltos és 0,25A-os szivattyú kéne nekem. Előre is köszönöm az ötleteket. |
Bejelentkezés
Hirdetés |








