Fórum témák
» Több friss téma |
És körülbelül mekkora ellenállás kellene hozzá? A LED-ek áramát nem tudom meghatározni...
Ha állandó a terhelés, jó az ellenállás és olcsó megoldás is egyben, ha nem (közel) állandó a terrelés, akkor dióda kell mindenképpen. Hogy milyen lesz a terhelés, azt csak te tudhatod.
Nem feltéltenül kell led, tehetsz rá simán egy ellenállást, aminek már ki tudod számolni az értékét 10mA-re például.
Már ketten írtuk neki ezt. De hasonlóan jelentős probléma a túl magas bemeneti feszültség, amit szintén kezelni kell.
1: Dobd fel a nyáktervet, megnézzük
2: Tegyél a 7912 kimenete és a GND közé egy 1kOhm -ot és nézd meg úgy. A hozzászólás módosítva: Jún 11, 2015
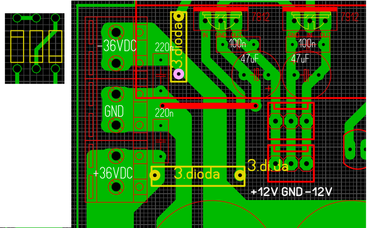
Itt a nyák terv. Most értem haza a melóból, kipróbálom amit mondtál.
Ez még a tegnap reggeli beírásomhoz, miután látom a nyáktervedet is.
Csinálsz 2 kis panelt, rá a 3-3 1N400x-et és a két jelzett helyre beteszed polaritáshoz igazodva. Ha nem akarsz maratni, fólia felől kisüllyeszted és a nyák másik oldalán saját lábukkal összeforrasztod és le is vezetheted a nagy panelbe. Csak 1 helyen kell vágnod és egy átkötést kivenned. A hozzászólás módosítva: Jún 12, 2015
Ezt nevezem ám hibás, burmmos nyáktervnek! Hol vannak a kondenzátorok?
MIért lenne brummos? Elmagyarázod nekem?
Megcsináltam. Kicseréltem a stabkockákat, és meg gyógyult. De azért a 3-3 diódát is beépítettem. Így kaptam 34,1 - 34,4V-ot.
Akkor az már elmegy.. főleg, ha a végfok is lehúzza picit a puffert.
1,2-1,5V-ot húz általában... Majdnem teljes kivezérlésnél 2V esik a a pufferen.
Egy kicsit még necces, a 78/7915CV -k max. bemeneti feszültsége 35V. Én inkább egy-egy 6-8V körüli zénert tennék sorba a stabkockák bemenetével. Persze, ez attól is függ, mennyi az áramfelvétel.
Kb. 200 mA az áramfelvétel. Építettem be egy 5V-os stabkockát két ventillátornak - pont elég a hűtéshez - aminek darabja 180mA.
A hozzászólás módosítva: Jún 12, 2015
Két 180mA -es venti együtt 200mA?
A hozzászólás módosítva: Jún 12, 2015
Nem, azt én írtam rosszul.
A 7815-7915-ös körön lesz 200mA terhelés. az 5V-os stabkockán van a két ventillátor. Csak azért írtam oda hogy a nagyobb fogyasztó a két venti, de az is külön körön, így nem szól bele.
Ja semmi, most nézem, hogy az a táp kimenete. Nem látom az egész panelt, csak a kivágott képet.
Meg tudná mondani valaki, hogy 7812cv -nek mennyi a minimum bemeneti feszültsége, hogy +12V stabilizálás megtörténjék? Úgy értem, hogy mennyi az a feszültség, ami után 12V lesz a kimeneten? Mennyivel nagyobb feszültség kell, illetve ha pont 12V a feszültség akkor hogyan viselkedik a félvezető? Köszönöm előre is!
Adatlapot ha megnézed, láthatod... azért +3 volt legalább legyen és elegendő puffer is.
Ha nincs ennyi fesz, akkor nagyjából követi a kimenet 2-3 volttal a bemenetit. Adatlapon így nézd: dropout voltage. A hozzászólás módosítva: Jan 19, 2016
Szevasz!
Adatlapjában (neten sok helyen) megtalálható, de kimenő áram és hőmérsékletfüggő is: http://html.alldatasheet.com/html-pdf/22640/STMICROELECTRONICS/L781...V.html Vd Dropout Voltage (fenti feltételek mellett 2V-al kell több) Ez a 24V-os diagramja, itt minden üzemállapotban leolvasható: http://html.alldatasheet.com/html-pdf/22640/STMICROELECTRONICS/L781...V.html
A "sima" staboknak - mint ez is - min 2V-tal nagyobb bemeneti fesz kell a jó működéshez. Ha bemenet teljesen "sima" egyenfesz, akkor ezzel már biztonsággal tud dolgozni, azonban, ha ezt pufferkondenzátoron méred, akkor nem igaz.
Az egyenirányított feszültséget terhelve - a puffer kapacitásától függő - fűrészfoghoz hasonlító "csipkézet" jelenik meg a kondenzátoron (és a bemeneten), amit egyszerű műszerekkel nem igazán tudsz mérni, csak oszcilloszkópon látszik. (A mérés a valódi egyenszinten ülő brumm-csipkék amplitúdójának felét is hozzáadja a mért értékhez.) Mivel a váltakozó feszültségű összetevő (csipke) értéke a puffer és a terhelés függvénye, könnyen belátható, hogy miért kell nagyobb áramszükséglet szűrésénél a nagyobb értékű pufferkondenzátor. Tehát, ha a "sima" DC-szint kevesebb, mint a kimeneti feszültség, akkor a rajta ülő váltófeszültségű komponens amplitúdójának egy része megjelenik a kimeneten, azaz nem "sima" a feszültség, hanem brummos. A hozzászólás módosítva: Jan 19, 2016
Köszönöm a hozzászólásokat!
Helló!
Ezért nem akartam teljesen új témát nyitni, csak kérdezném, hogy a 7812 mit bír ki? Van egy kapcsolásom, ami 24VDC-ről megy általában, előállít 12VDC 80mA-t, és 5VDC 50mA-t... így csinálja: 24V be => 1N4007-1N4007-1N4007-7812-itt egykimenet 12V, és innen még 7805. Azonban most csak 12VDC áll rendelkezésemre az egyik feladatnál így a 7812 és 7805 közé táplálnék be 12VDC-t, továbbá a bemenetre is be kéne táplálnom 12VDC-t , mert ott van egy kimeneti fokozat, és ezt kapcsolja. Így a 7812 gyakorlatilag úgy néz ki, hogy bemenetén kapna 12V-3x0.7V = 9.9V-ot, a kimenetére pedig kapna 12V-t Kérdezem, hogy mi a véleményetek, ezt kibírhatja?
A 7812 kimenetére ne táplálj be semmit sem, mert tönkrevághatod.
A bemenetére pediig minimum 15 volt kell, hogy stabilizálhasson. A hozzászólás módosítva: Ápr 20, 2016
Most nem kell, hogy stabilizáljon, mint ahogy írtam van 12VDC-m a jelen esetben. A kérdés inkább az, hogy ezt hosszútávon kibírja-e?
Tehát hogy egyéb okból a kimeneten megjelenik 12V más forrásból, és a bemeneten 9.9V van jelen...
Tudom merész ötlet, de szedd ki az IC-t.
Ennek így semmi értelme. A kimenetét akkor válaszd inkább le egy schottkyval és ha normálban üzemelhet ( kap vmikor min 15 voltot ), akkor kiad 11,5 voltot, ha pedig semmit, akkor a schottky megvédi.
A ki-és a bemenet közé pedig tegyél be egy diódát ( anód a kimeneten). A hozzászólás módosítva: Ápr 20, 2016
Megmondom őszintén már gondoltam rá
![]() De a későbbiekben az eszköz beszerelési helye változhat , lehet hogy olyan helyre kerül ahol ismételten csak 24VDC áll rendelkezésre, akkor meg a felhasználónak kellene visszatennie az IC-t... ő meg szerintem ebben nem lenne olyan ügyes... Másik dolog a csereszabatosság: több ilyen eszközt készítettem, ha valamelyik elromlik rögtön lehet cserélni esetleg egy olyan helyről ahol most nem annyira nélkülözhetetlen... szóval jó lenne, ha el lehetne mondani az eszközről, hogy 12VDC-vel, és 24VDC-vel is működik, csak máshova kell kötni a betápot...
ez nagyon jó ötlet! ezt meg is csinálom!
Köszönöm! |
Bejelentkezés
Hirdetés |











