Fórum témák
» Több friss téma |
Hello
Sikerült megcsinálni a simsont?
Nah simson elkészült már???
Köszi
Most lehet hülyének nézel meg minden,de én nem vagyok otthon nagyon még a "műfajban" ugyhogy ha lehet emberi nyelvet !!Nekem egy sima megszakítós gyujtásom van és arra kellene, nem elektronikus,meg van egy vadi uj etz elektronikus fesszabályzóm.Ha megtennéd leírnád kb mit hova dugjak, alakítsak át még! Remélem nem montam semmi sértőt, ha igen akkor elnézést :csodalk:
Sziasztok! ELBA 8872.10 jelű gyári simson fesszabályzó/index rajzára lenne szükségem. Vagy legalábbis mi a teljesítményszabályozó elem benne. Annyit sikerült leolvasnom róla hogy TESLA KT20. Utána nem olvasható a felirat
A hátlapját meg elengedte a plasztik tok Így sajnos nem tudom beazonosítani hogy mi lehet.
Hali!
Ezeket találtam:
Ezaz!
hello az az OPV mittoménmi azt hol tudom megvenni?
köszi
Hello! Az OPV németül műveleti erősítő (operation verstarker asszem
) . De ez a kapcsolás egy szutyok, eszi a tirisztorokat. :S Köbzoli mutatott nekem egy jót, azzal azótais van töltésem Egy tirisztor, egy zener meg egy ellenállat az egész.
Hali! Ne hari de nem tudná nekem vki leírni és elküldeni magyarul és érthetően azt, hogy mit hova kössek? Mert egy kicsit analfabéta vagyok az elektronikához! Pl.: 49 - test
49a- tekercsből jön 31b- mittudomén 59a-honnantudjam Vagy vmi hasonló! Köszi! csoky27@freemail.hu 8872.10 12 v 4 lába van
Sziasztok!
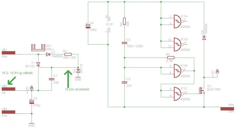
Megépítettem a mellékelt kapcsolást. A kimeneten (49) elvileg 14.4V-ot kellene kiadnia. 15V-0,6V(BT151)=14.4V Sajnos nálam 15.2V és 15.9V között változik a fordulatszámtól függően. A BT151-en miért nem esik a fesz 0.6v-ot nálam? Miért nem működhet? Mit módosítsak rajta? Az eredeti kapcsolás itt
Tegyél alacsonyabb feszültségű zenert, akár kettő soros darabból is kialakithatod.
Ez az "ELBA neue version" az amit feltöltöttéla képtáradra? Vagy az egy egyedi fejlesztésed?
Hali!
Azok a csatolmányok azt hiszem valamilyen német oldalról származnak, tehát ezekhez nekem semmi közöm sincs. Az én fejlesztésem ezektől különbözik, illetve jóval egyszerűbb. Krisz
Tetszik ez a műszered. Indexeket Ledesítenék, ahhoz meg szakítanom kell a hagyományos ELBÁval.
Hali!
Használható. Az csak a feszültségtűrését jelenti. Egyébként nézd meg, hogy milyen gyártó logója, neve van a tirisztoron, mert nekem az NXP feliratúval nincs jó tapasztalatom, a Phillips pedig tökéletes. Viszont most már olyat sem kapok, így TIC126-tal kell építenem a "modernizált" ELBA-kat (feszszabályzó és indexvillogtató). Ha esetleg érdekel egy ilyen készreszerelt, dobozolt áramkör, akkor keress meg magánban.
üdv egy ilyen modernizált elba szabályzónak a kapcsolási rajzát és az alkatrész listáját eltudnád nekem küldeni??köszönöm. nagy szügségem lenne. ez nagy terhelhetőségü??
köszönöm. jah és nekem csak a feszszabályzáshoz kellene. de valami bitang erős kb 4-5amper os. email: cipo87@freemail.hu
Hali!
Valaki megtudná mondani hogy ennek a töltőegységnek mi megy az "eingang" pontjára?
Az a bemenete. A töltőtekercset kell rákötni.
Mehet nyugodtan. Ha testfüggetlen a tekercs, akkor egyenirányítsd csak.
Valakinek nincs meg a bekötési rajza egy ilyen tekercseket tartalmazó 12V-os simó akkutöltőnek?
Lilám nincs hogy hogy szabályoz, és nem tudom hogyan kell bekötni.
SZiasztok!nekem olyan gondom lenne a simsonommal,hogy be kötöttem aksisra igaz még aksi nincs bennt) de viszont a netről töltöttem le egy bekötési rajzot és azon a fesszabályzóról 4 kábel jön ki. de az enyémből viszont 5. 4-nek meg találtam a helyét a rajz alapján de az 5. et hova kössem? ha valaki tudna segiteni azt meg köszönném
A rajz és egy kép pedig nekünk segítene a válaszadásban. Bár gyanítom, hogy mi a hiba (a rajzon szereplőtől eltérő szabályzót használsz), de ez még addig nem biztos.
Na és milyen szabályzód van? Ugyanilyen fém burkolatú? Amennyiben ilyen, úgy az az ötödik szál szabadon marad, ugyanis ennek a szabályzónak van olyan "funkciója", hogy lehet választani "kevés töltés" és "sok töltés" között. Egyiket bekötöd, másik szabadon marad.
i gen ugyan ilyen van.és köszönöm szépen a segítséget.
é s még lenne két kérdésem: az első az:be lehet-e kötni a simoba töltés visszajelzőt, ami úgy működjön mint az autóban hogy ha rá adom a gyújtást akkor világít ha van töltés akkor pedig ki alszik? a második kérdésem pedig az:trabant átfolyásmérőt hogyan kell bekötni simsonba fordulatszámmérőnek? e lőre is köszönöm a segítséget
Sziasztok!
Segítségeteket kérem egy feszültségszabályzó ügyében. Google-ben kerestem, nem sok eredménnyel. Szeretnék egy kapcsolási rajzot 12 V-os feszültségszabályzóhoz - egy ilyet szeretnék építeni nyáklapra. A motor Simson 51-es - nem elektronikus, 12 V-os megszakítós. Továbbá, indexhez is csinálnék elektronikát (nem relés, hanem valamilyen IC-s), de ehhez szintén nincsen rajzom. Elérhető vagyok e-mailen keresztül (szelko6868@citromail.hu) és Skype-on (Motoros Zsolt) is. Előre is köszönöm segítségeteket, Üdvözlettel, Zsolt |
Bejelentkezés
Hirdetés |




!!
A hátlapját meg elengedte a plasztik tok
Így sajnos nem tudom beazonosítani hogy mi lehet. 










