Fórum témák
» Több friss téma |
Fórum » Analóg (mutatós) órához LED-es kiegészítés
Témaindító: pcroland, idő: Dec 1, 2011
Témakörök:
Van olyan is, de ennél nem. Ez a jó méret.
Rendben. Valamikor, de karácsonyig biztos összeépítem.
Sziasztok én egyszer készítettem egy olyan analóg órát aminek rendesen meghagytam az óra és perc mutatóit csak a másodpercet mutatták ledek én akkoriban úgy oldottam meg,hogy az óra elektronikájáról le vettem a jelet onnan ahová a kis tekercs van forrasztva és ezzel a jellel hajtottam meg több 4017 ic-t és 60 db ledet volt még benne egy pár alkatrész,de sajna már nem emlékszek rá.
Ezt a projektet kb 15 éve valósítottam meg.
A PDIP28 6 raszteres, az SDIP28 3 raszteres...
Szia!
A képen bekarikázott részt rátervezhetnéd. A Q10 kollektora egy 10k felúzó ellenállásra megy és a 16F886 Rx (18.) lábára, a Q11 bázis a vezérlést a soros ellenálláson keresztül a 16F886 Tx (17.) lábáról kapja. Egy kis programírás... Az unalmas nyomógombos beállítás helyett a PC -d soros vonalával küldhetnél neki egy pontos időt pl:
Azaz 12 óra 34 perc 56 másodperc. Esetleg le is kérdezheted az aktuális időt vagy a belső változó értékeit. Elég alacsony alkatrész költség a kényelmes állításhoz. ![]() Még egy kis módosítás: A belinkelt kép J3 és a hozzá tartozó ellenállás. Még egy kis programozás... DCF77 időszinkronizálási lehetőség. Költsége 1 db ellenállás és 3 jumpertüske . ![]() Első lépésben csak a panelre kell rátervezni, aztán lépésenként beüzemelni...
Rá lehetne tervezni, de akkor sem lenne szinkronban az analóg résszel, sajnos. A jó megoldás, talán a tekercs vezérlése lenne.
DCF77 szinkronhoz nem kell egy DCF77-es modul?
Idézet: Jó ez így, tényleg... „Költsége 1 db ellenállás és 3 jumpertüske”
Hopsz, tényleg ám.
A gombot elfelejtettem írni. Az órákat lépteti eggyel.
Szerintem két tranyóval meg lehetne oldani, mondom én valahogy így oldottam meg az óra tápja maradt a cerka elem,de nekem csak az az egy led világított ami éppen aktuális volt, de meg lehet oldani azt is hogy kétszínű led zöldje halványan folyamatosan világít és pirosan erősebben villan fel az éppen aktuális.
Szerintem Vicsys úgy írta meg, hogy mindig csak 1 LED világítson. A nyákterven lévő 78l05-ből gondolom, ami csak 5 LED-nek (100mA) elég. Ez így jobb is, mert kevesebbet fogyaszt.
Hopsz! Megint elbakteroltam. Cserélem a stabic-t, mert sorban gyulladnak ki a ledek és égve maradnak a teljes körig.
Akkor inkább az én tervemen cseréld ki a PIC-et és kész
Én SMD-ben fogom megépíteni.
Ja nem, már délben megrendeltem az alkatrészeket, furatszerelthez
Nem szeretném a kis óraszerkezetet babrálni
Vicsysénél maradok. Nem kell se DCF, se atomóra pontosság... Lehet, hogy másodperc mutatója se lesz az óraszerkezetnek
Ha most lehagyod a panelről, akkor a későbbiekben sem tudod ráépíteni az illesztéseket. A megadott költségek a mostani berurázás anyagigénye... (DCF vevőt bontani is lehet már nem működó órából. Egy Conr@d -os DCF77 -es mechanikus szerkezetem nem viszi már a mutatókat). Az a náhány alkatrész még a panel méretét sem növeli meg... :hide:
Hello! Na itt van minden, ami kell az órához! És még egy kis áramkör, ami LM317-el 2-37V-ból 1.5V-ot csinál. Jó ez így?
A stab IC-re illene puffer és 100nF is. Szerintem. :gumicsirke:
Feltettem azokat is
Vicsys, azt megkérdezhetem, hogy hogyan tudsz 0.8mm-es feliratokat írni az alkatrészekre? Ahogy rákattintok a feliratra és átírom, egyből átvált 1.5-ösre és kisebbre nem is tudom állítani.
Talán azért, mert az enyém nem tört/magyarított verzió...
Viszont 9400.--ért jogtiszta és legális.
Bővebben: Link
Én a két tranyót a tekercsről jövő jel levételhez gondoltam onnan meg,hogy mit vezérel pic-et vagy analóg áramkört az már más kérdés,de a vezérlő jelet mindenképp a tekercsről kell lehozni,hogy meg legyen a szinkron.
Szóba jöhet esetleg vmi opto kapu is szerintem.
Sziasztok !
Most találtam rá erre a projektre, hasonló kapcsolást kellene nekem is megvalósítani,de nem 12, hanem 24 db leddel (24 órát kellene ledekkel megjeleníteni). Van esetleg valakinek ötlete ennek a megvalósításra?
A beállítások között van egy minimális karakter méret megadás is, az kell kisebbre állítani.
Nekem az nem megy. Tényleg tört
Miket lehet ott még állítani?
Hello! Tegnap összeraktam a nyákot félig, ma pedig a LED-ek kivételével mindent beleraktam. A másodperc villogtatót beletettem és villog. Gondolom a többivel sem lesz gond. Még egyszer köszönöm Vicsys! Most már jár az 50 pont!
(Karácsonyi ajándéknak.)[OFF]Hp41C: Nekem tényleg nem megy az Opciók->Beállítások, mert tört
Hello
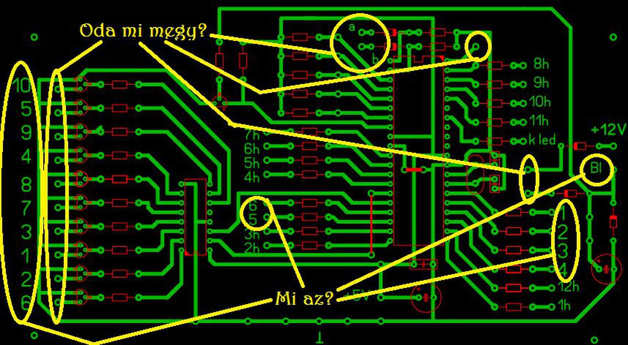
Láttam ezt a cikket és lenne pár kérdésem! Hova megy az a 60 led a nyák lapon? ![]() És hol van az alkatrész lista? A hozzászólás módosítva: Ápr 23, 2015
Megtaláltam szóval semmi!
Csak a b1 mi megy? A hozzászólás módosítva: Ápr 23, 2015
|
Bejelentkezés
Hirdetés |





Vicsysénél maradok. Nem kell se DCF, se atomóra pontosság... Lehet, hogy másodperc mutatója se lesz az óraszerkezetnek 









