Fórum témák

» Több friss téma
Fórum » Áramfigyelés
 
Témaindító: pid1951, idő: Jún 11, 2007
Témakörök:
Lapozás: OK   1 / 1
(#) pid1951 hozzászólása Jún 11, 2007 /
 
Sziasztok!

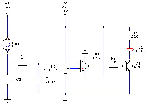
Mellékeltem egy kapcs. rajzot, mely egy motor áramát figyeli egy soros ellenálláson és billegtet egy komporátort.
A problémám az, hogy forgásirányt kellene váltani a motoron, amely egy relével történne, tehát megfordul a polaritás és ekkor nem működik az egész?!

Hogyan lehetne megoldani, hogy forgásiránytól függetlenül működjön?

Segítségeteket előre is köszönöm!

comp.jpg
    
(#) Braf válasza pid1951 hozzászólására (») Jún 11, 2007 / 5
 
szerintem elég lenne ha a relék elé raknád és a relék utánna váltogatnák a polaritását a motornak
(#) eSDi válasza pid1951 hozzászólására (») Jún 11, 2007 /
 
Szerintem is! Ha csak a motor pólusait cseréli fel a relé amivel a forgás irányt változtatod, akkor ugyan úgy működni fog a kapcsolás....
(#) pid1951 hozzászólása Jún 11, 2007 /
 
Erre nem is gondoltam, hogy lehettem ennyire

Egyébként köszönöm!
(#) mhatalyak hozzászólása Ápr 17, 2019 /
 
Sziasztok!

A téma indítója által linkelt kapcsolás mennyi átfolyó A-tól kapcsol? Szükségem lenne egy ilyen áramfigyelőre, de a motorom max 1-2A áramot fogyaszt. Ez egy autó üzemanyag pumpája.
(#) Peter65 válasza mhatalyak hozzászólására (») Ápr 17, 2019 / 1
 
Az áramérzékelő ellenállás 1R (1 ohm), azaz 1-2A esetén 1-2V esik rajta. Ezt biztosan be tudod állítani a potenciométerrel.
(#) kokozo válasza mhatalyak hozzászólására (») Ápr 17, 2019 / 1
 
Helló!
0-5A a porival lehet beállítani.
(#) mhatalyak válasza kokozo hozzászólására (») Ápr 17, 2019 /
 
Köszönöm a választ mindkettőtöknek! További szép napot.

Üdv. Máté
Következő: »»   1 / 1
Bejelentkezés

Belépés

Hirdetés
XDT.hu
Az oldalon sütiket használunk a helyes működéshez. Bővebb információt az adatvédelmi szabályzatban olvashatsz. Megértettem