Fórum témák

» Több friss téma
Fórum » Áramfigyelő kapcsolás
Lapozás: OK   5 / 10
(#) McDeath válasza Joe_001 hozzászólására (») Ápr 30, 2015 /
 
Szia!
Köszönöm az ötletet de a két végén nincs végállás kapcsoló sajnos. Ami van rajta mikrokapcsoló az egy bizonyos álláshoz tartozik (félállás) és igy az csak egy jelet tud biztosítani. Ezért kell áramfigyelés hogy megálljon mikor vegállásba ér. Valamint azt is meg kellene oldani hogy a félállás kapcsoló visszafelé ne szóljon bele a műkodésbe.
Üdv McDeath
U.i.: tetőablak motorról van szó, ezek szerint kb 1,2-1,5A ehet.
A hozzászólás módosítva: Ápr 30, 2015
(#) McDeath hozzászólása Máj 1, 2015 /
 
Akkor pontosabban a motor vezérlése és a kulccsal való behúzás megoldott, viszont kell bele egy figyelő elektronika oda-vissza ami áramot figyel. Az áramkör megbontható, ellenálls berakható mondjuk 0,1 ohmos. Képen látható hogyan lett eddig megoldva a vezérlés. A fel és le funkciók + táppal vannak irányítva 3 állású kapcsolóval. Továbbá a kulccsal torténő zárás a megfelelő relét aktiválja egy másik relével. A figyelés itt is szükséges hogy ha bezárt akkor ne menjen tönkre a motor. Végállás kapcsolók nincsenek, áramfigyeléssel kell megoldani. Félállásnál nyitó irányba meg kell állnia de újbóli műkodtetés esetén tovább kell nyitnia. Vagy ha kimarad a félállás akkor automatikus nyitás zárás a kapcsolók működtetésénél, kivéve ha kulccsal zárom be. Valamint egy áramfigyelőt kiiktató rész is szükséges a téli időszakra fagyás miatt. Ezt egy gomb műkodtetése tenné lehetővé ami +feszültséget kapcsol. Elsőnek egy áramfigyelőt kellene megvalósítani. aztán jöhet a többi "extra".
Köszönöm előre is.
Üdv McDeath
(#) proli007 válasza McDeath hozzászólására (») Máj 1, 2015 /
 
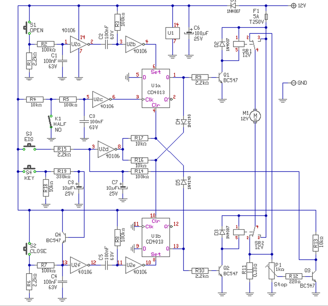
Hello! Én megpróbáltam megérteni (több kevesebb sikerrel) amit kívánnál, és megrajzolni. De több ellentmondást is látok a dologban, vagy nem jól értelmezem. Mindegy, rajzoltam valamit.
Ez a következőt teszi (tenné).
- Ahhoz, hogy végállás helyett áramfigyelésre álljon meg valami, tárolni kell az információt. Hiszen a motor leállásakor, a "túláram" is megszűnik. Tehát egy kapcsolóval (mint a relés képen is van) nem lehet működtetni a dolgot, hiszen a túláram megszűnése után újra elindulna. Pontosabban dadogna a motor.
- Itt ha egy pillanatra megnyomjuk az "Open" gombot (de lehet kapcsoló is) akkor az U1a tároló bebillen és a SR1 relén keresztül elindítja a motort.
- Ha az ablak elérte a "Half" félállást, a "K1" mikrókapcsoló vissza billenti a tárolót, és a motor itt megáll.
- De az "Open" újra megnyomásával tovább indul, lévén a tároló Clk bemenete élvezérelt. (a jel felfutására működik, szintjére nem)
- Ha az ablak elérte a nyitási végállását, akkor a motoráram megugrik. Az R11 ellenálláson eső feszültséget figyeli a Q3 tranyó. Ha az áram által létrehozott feszültség a 600mV-ot meghaladja a Q3 kinyit. R14 és C7 kb. 1sec ideig késlelteti az áramjel hatását, hogy a motor indulásakor felvett áram nehogy egyből megállítsa a folyamatot. (Az időt csak sacc/kb módszerrel választottam.)
- Ha eltelt a késleltetési idő, R16 és R17 ellenállásokon keresztül törli mind két tárolót. Vagy is a túláram nyitáskor és záráskor is megállítja az ablakot.
- Ha hatástalanítani szeretnénk a túláram védelmet, akkor "EIS" nyomógomb nyomva tartásával ezt megtehetjük.
- A zárás hasonlóan működik, csak a "CLOSE" gomb megnyomásával indíthatjuk el a zárást. A félállás nem fogja megállítani, hiszen az csak a nyitási tárolót törli.
- A zárást a a "KEY" nyomógomb kb. 3sec ideig történő megnyomása is aktiválja. Az időzítést az R19/C8 végzi.
- Nyitás vagy zárás közben megnyomott ellenkező irányú parancs hatástalan mered, mert D4 vagy D5 dióda működés közben törlésben tartja az ellenkező irányú tárolót.

Nos kb. ennyi amit tudhatna. De leírásodban az elnevezések nem éppen következetesek.
A hozzászólás módosítva: Máj 1, 2015
(#) McDeath válasza proli007 hozzászólására (») Máj 2, 2015 /
 
Szia!
Köszönöm a rajzot és a magyarázatot hozzá! Kicsit bonyolultabbra sikeredett a kívántnál, de én se fogalmaztam érthetően...(azt megjegyezném, hogy végső esetben ezt építem meg, mert remekül használható!) Elnézést kérek az érthetetlen fogalmazásomért. Egyébként igen a rajzon a fel és le nyilacskákat valamiért felcseréltem, amit csak most vettem észre én is. A rajzom magyarázata igen egyszerű szerintem, de lehet tévedek és csak nekem egyszerű az átláthatósága.
Mindenek előtt az inputok és a követelmények még egyszer:
Van egy 1,0,2 kapcsoló, ami a kinyitást és a bezárást vezérli, egyszerre a kettőt nem lehet lenyomni és pozitív feszültséget küld ki aktiváláskor mindkét irányban, külön vezetéken. Egy darab mikrokapcsoló az ajtó zárjában, amit kulccsal aktiválok az autó bezárásakor, de csak egy bizonyos pozícióban és testre húzza a jelet. Egy darab mikrokapcsoló a félállásért a tetőablaknál, bármilyen jelre tudjuk kötni. Egy darab gomb a jegesedéskori kiiktatásért, pozitív jelet használva. Fix táp és test játszik, be lettek húzva azok is.

És akkor követelmények lennének:
Az ablak automatikusan működjön, kb. két másodperces nyomva tartás után folytassa "végállásig"/félállásig a működést. Továbbá bárhol álljon meg ha az ellenkező irányú gombot aktiválom (leoldatás). A jármű bezárása közben a kapcsolót késleltetni 1-2 másodpercig és csak utána indítani a zárási folyamatot, ami meg is áll, ha megszűnik a kapcsoló jele. Valamint jegesedés miatt a végállás figyelés kiiktathatónak kell lennie, hogy bármikor ki lehessen nyitni az ablakot (gomb nyomva tartása mellett nyitó gomb aktív, akkor nem old le az elektronika hanem "direkben" kap a motor tápot). "Végállások" elérése után automatikusan álljon vissza az alap állapot, minkét irányban indítható tovább, csak ha épp ugye eltelik az időzítés akkor leold az elektronika mindaddig míg a kapcsoló jel beérkezik. Utána visszaáll a szabad mozgatás lehetősége. Itt megjegyezném apró betűvel, hogy ha kinyitott állapot végállásában próbálom meg újra kinyitni akkor az indításkori leodás elkerülése végett megvalósított késleltetés után átváltana automatikus haladásra, majd mivel végállásban "megszorul" a mechanika meg is áll a tiltás végett. Nyitási folyamatot úgy képzelem el hogy: Gomb lenyom->elindul a motor , de az indító áram miatt a tiltás késleltetve van->motor üzemel, újabb késleltetés az automatikus folytatásért->automatikusan halad végállás vagy félállás felé-> elérte valamelyiket akkor megáll->alaphelyzet mindkét irány szabad továbbra is-> Elindítom tovább, végállásba érve újra alap állapot. Ha elindítanám szorulási irányban->motor kap tápot de ugye szorul->indulási késleltetés->letiltás mindaddig amíg el nem engedem a gombot->gomb elengedése után alapállapot ismét.
Ja ha menet közben megnyomom az egyik gombot (ha könnyítés akkor mindegy melyik irány) akkor megáll az automatikus folyamat.

Nos remélem így már kicsit egyértelműbb a helyzet. Közben még némi magyarázatot fűznék a rajzomhoz: K1 lenne elméletben a nyitásért felelős relé míg K2 zárásért felel. A relék dupla morzés kivitelűek NO NC lábakkal. K3 egy morzés relé NO NC lábbal és a kulcs aktiválja. A reteszelést az irányító kapcsolók meg is oldják, nem tud egyszerre minkét reléhez jel érkezni. Logikusan az autó bezárásakor nem csimpaszkodok az ablakemelő gombokon sem így ez is megoldott.
A működésről:
K1 aktív, ablak nyílik. K2 aktív K3 inaktív, ablak záródik. K2 inaktív K3 aktív, ablak záródik. K2 és K3 kapcsolata azért szükséges mert pozitív ágban történik K2 vezérlése míg az ajtózár negatív feszültséget küld. K3 valójában invertálja a jelet, kizárja a nyomógombot hogy ne kerüljön vissza feszültség a kapcsolók felé (10V-ot mértem míg a tápom 12V-os és van a kapcsolók előtt némi elektronika is) és aktiválja K2-t ami bezárja az ablakot.
Remélem így már érthetőbb a kívánalom és a rajz is.
Üdv
U.I.:Elnézést a regényért....
A hozzászólás módosítva: Máj 2, 2015
(#) proli007 válasza McDeath hozzászólására (») Máj 2, 2015 /
 
Hello! Az igazság, hogy Te annyi feltételt szabtál, amihez már mikrokontroller kell. (A kezeléséhez meg gépész tanfolyam.) Ha ezt ilyen logikai alkatrészekkel szeretnéd megoldani, olyan komplikált lesz, amit nem fogsz megvalósítani. De bármivel is készülne a motoráram lefolyásáról grafikonra lenne szükség, mert nem oly egyszerű meghatározni mikor oldjon le, mikor ne, mint gondolod.
De elképzelt fél megoldásokat is beleszősz a kívánalmak közé, ami menet közben egyre bővültek.
- "Az ablak automatikusan működjön, kb. két másodperces nyomva tartás után folytassa "végállásig"/félállásig a működést." Ebben pld. nem lehet tudni, mit értesz"automatikus működés alatt"? Hiszen minden vezérlés kézzel van elindítva. Továbbá a két másodperc sem érthető. Ha ellenkező irányú gomb megnyomásával áll meg, akkor az azt feltételezi, hogy pld. egy nyitóirányú nyomásra elindul a fél, v. "végállása" felé. Miért kell akkor két másodpercig nyomni?
- Ha túláramra áll meg az ablak, akkor miért kell a jegesedés esetén az áramvédelmet lekapcsolni? Talán akkor ki fogja nyitni, ha a túláram elérésével meg nem tudta?
- ""Végállások" elérése után automatikusan álljon vissza az alap állapot, minkét irányban indítható tovább, csak ha épp ugye eltelik az időzítés akkor leold az elektronika mindaddig míg a kapcsoló jel beérkezik."
Ha végállásba kerül, akkor miért lenne érthető, hogy mind két irányba képes legyen tovább indulni? Hova menjen nyitó irányba, ha már nyitásnál a túláramra leoldott? Ezt inkább elkerülni kellene, ami nem is könnyű, mivel leálláskor egyből megszűnik a túláram, nem úgy mint egy tényleges végállás kapcsoló. (A mondat utolsó felében nem is tudom miről van szó.)
- A dőlt betűs részben is ellentmondást látok. Ha nyitott állapotban nyitási parancsot adsz, akkor mit tegyen? Zárjon be?
" indításkori leodás elkerülése végett megvalósított késleltetés után" A késleltetés az áramjel megjelenése és a leállítási parancs közé kell, hogy egy tranziensre , vagy indulási áramra még ne álljon meg.
- Mivel itt nincs tényleges végállás, a túláramra történő leállást tárolni kell, mindaddig, míg ellenirányú nyomógomb nincs megnyomva. Tehát leállás után nem lehet mind két irányba szabad az indítás. Én ezt max úgy tudom elképzelni, hogy pld. nyitáskor túláramra történő leállás után, az infó addig tárolódik, míg míg záró irányú parancsot nem kap a vezérlés. Ha zárási parancsot kap a vezérlés, azzal törlődik a "végállás jel", vagy is a nyitási tiltás.nyitási.
- De a kulcsal történő zárás hatása azonos a záró paranccsal, maximum a késleltetése hosszabb, hogy "rövid ajtózárásra" még ne zárja az ablakot. (Ha ugyan ez volt a cél)

Ezeket egyébként csak azért írtam le, hogy a vezérlés feladatában én hol látok fehér foltokat. Amúgy ha jól tudom a kocsiknál van ilyesmi célra központi időzítő mikrokontrolleres vezérlő. De részemről én ezzel fel is adtam..

(A téma egyébiránt messze nem ide való, lehet jobban jártál volna ha gépkocsis elektronika témában teszed fel, mert ennek áramérzékelése csak egy mellékvágány a témában. Vagy is itt ez OFF. Akik meg jártasak a témában szerintem ott táboroznak.)
(#) fulcsii hozzászólása Máj 27, 2015 /
 
Sziasztok! Segítség kellene. Itt találtam ezt a képet, szükségem lenne egy ilyen kütyüre, de nem találom a neten, hol lehetne beszerezni. Esetleg valaki?
Bővebben: Link
A hozzászólás módosítva: Máj 27, 2015
(#) pucuka válasza fulcsii hozzászólására (») Máj 27, 2015 /
 
És ha áramváltót keresnél, hamarább jutnál eredményre.
(#) fulcsii válasza pucuka hozzászólására (») Máj 27, 2015 /
 
Rendben, de nekem valami kompletten összeszerelt olcsó kütyü kell, ami mutatja, hogy folyik áram vagy sem. s lehetőleg valami nem sufnituning.
(#) kaqkk válasza fulcsii hozzászólására (») Máj 27, 2015 /
 
Ha vásárolni akarsz vegyél egy ilyet és dugj bele egy éjjeli lámpát is , ha bekapcsolod a figyelni szándékozott fogyasztót világítani fog a kislámpa ....
A hozzászólás módosítva: Máj 27, 2015
(#) fulcsii válasza kaqkk hozzászólására (») Máj 28, 2015 /
 
Nem értem, ez hogy jön ide! Nekem az kell, hogy tudjam, hogy a fűtőszálon folyik e áram. Ja és 3 fázis van és fázisonként 20A
(#) Peter65 válasza fulcsii hozzászólására (») Máj 28, 2015 /
 
Amit szeretnél, azt áramfigyelő relének hívják. Általában egyfázisúak, de van háromfázisú is. Általában alaphelyzetben nem alkalmasak 20A figyelésére, hanem áramváltó közbeiktatásával lehet ilyen nagy áramot figyelni velük.
Bővebben: Link
(#) fulcsii válasza Peter65 hozzászólására (») Máj 29, 2015 /
 
Köszönöm a választ! De akkor még egyszer elmondom! Nekem az eredetileg belinkelt egyszerű áramfigyelőre lenne szükségem, vagy valami hasonlóan egyszerű olcsó dologra. Ezek a relék nagyon drágák és nincs is értelme beépíteni, mert nem kell sem ki sem be kapcsolnia. Egyszerűen annyit tenni, jelezze, ha a kemence 3 tekercse közül 1 nem működik, hogy következő bekapcsolás előtt meg lehessen javítani. Ennyi. Erre a feladatra ez az egyszerű, szerintem olcsó kütyű tökéletesen megfelelne. Én csak arra lettem volna kíváncsi, hogy valaki esetleg tudja e, hogy hol lehet kapni ezt, létezik e még, vagy valami hasonló létezik e. Lényeg, hogy tudjuk folyik e áram és olcsó legyen. De köszi!
(#) Peter65 válasza fulcsii hozzászólására (») Máj 29, 2015 /
 
Kompletten összeszerelt holmikat az átlagos igényeknek megfelelően gyártják. Áramfigyelésre elsősorban az iparban van szükség, ahol ipari minőség is kell, ezért nem olcsók.
Ha olcsót akarsz, félek nem úszod meg a "sufnitunung"-ot. Pucuka már írta, hogy vegyél áramváltót. Annak a szekunderére megfelelő illesztéssel te is tehetsz ledet, és máris meg van a megjelenítés. De a kapható ipari áramváltók sem olcsók. Korábban olcsó áramváltót hálózati transzformátorból készítettem (ebből: Bővebben: Link ). Ez olcsó volt, de nekem kellett megcsinálni, nem kompletten összeszerelt holmi.
(#) fulcsii válasza Peter65 hozzászólására (») Máj 29, 2015 /
 
Nos Tudom!
És köszönöm is a segítségeteket! Egy a lényeg, ezt amit én ide produkáltam, nem tudja egyenlőre senki, hogy létezik e még, lehet e kapni és hogy hol keressem!
Köszönöm!
(#) erbe válasza fulcsii hozzászólására (») Máj 29, 2015 /
 
Van egy sokkal egyszerűbb módszer.
Bekötsz minden kapcsolóérintkezővel párhuzamosan egy-egy égőt. Amíg ki van kapcsolva a kapcsoló, minden égő világít. Amelyik nem, annak a fűtőszála kimúlt, lehet cserélni. Bekapcsoláskor az égők kialszanak.
Ezek az égők nagyon kis teljesítményűek is lehetnek, de a fűtőszálak nagy kapacitása miatt a glimmlámpa nem megfelelő. 230 V-osat nem nagyon kapsz 5-10 W alatt, de 24 V-os ellenállással sorbakötve is megfelel. Akár kisáramú karácsonyfaizzó is.
(#) fulcsii válasza erbe hozzászólására (») Máj 30, 2015 /
 
Igen, köszönöm! Ez igaz is lenne, ha 220V-os tekercsek lennének. De ezek 380V-osak. Tehát, nem a 0-n folyik vissza az áram. Ha csak a csillagpontot le nem kötjük a nullára. Na ezen el kell gondolkodni! Ez egészen jó ötletnek tűnik!
(#) Sebi válasza fulcsii hozzászólására (») Máj 30, 2015 /
 
Akkor most delta kapcsolásban vannak, tehát ha csillagba kötöd - hogy legyen nulla pont - akkor csak 230V-on fognak fűteni, kisebb teljesítménnyel. A nulla pontodon ilyenkor is csak akkor fog áram folyni, ha valamelyik ág megszakad.
Ha találsz 3db kisméretű E-I lemezes trafót 220-as primerrel, arra van esélyed, hogy szétszedés nélkül belefűzöl 3-4 menetet és kész is az áramváltód egy LED számára.
Aztán készíthetsz Hall-elemest is, ha egy gyűrűvasmagba flexelsz egy rést és abban helyezed el az eszközt (ez már nagyobb ügyességet kíván, meg némi elektronikai tapasztalatot).
A hozzászólás módosítva: Máj 30, 2015
(#) fulcsii válasza Sebi hozzászólására (») Máj 30, 2015 /
 
Nem is rossz ötlet. vannak régi nokia töltőim, megnézem a vasat. bár nem akartam sufni tuningot!
(#) erbe válasza fulcsii hozzászólására (») Máj 31, 2015 /
 
Teljesen mindegy. 380-as fűtőbetétekkel sorbakötve is világítani fognak az égők. Ha valamelyik betéted kiég, akkor lesz 2 halványabb meg egy erősebben világító égőd.
(#) aggarilla hozzászólása Jún 21, 2015 /
 
Helló ,

A képen látható kék részre szeretnék áramfigyelő kapcsolást kérni a (350v) kondi élé ha oda be lehet tenni . Olyan módszert javasolt valaki , hogy kikapcsol a led fénye ha feltöltődött a kondenzátor , ilyet szeretnék.

cf1001.jpg
    
(#) pucuka válasza aggarilla hozzászólására (») Jún 21, 2015 /
 
Minek? Ha feltöltődött a kondenzátor, az NE nevű ködfénylámpa világítani fog, és már lőheted is a vakut. Amúgy ez állítja le az oszcillációt, és ezzel együtt a kondenzátor további töltését is.
(#) fulcsii válasza erbe hozzászólására (») Jún 23, 2015 /
 
Ez csak azért nem jó ötlet, mert 20A folyik a betéten. Az izzó, vagy lámpa ki söntöli. Vagy is?
(#) erbe válasza fulcsii hozzászólására (») Jún 23, 2015 /
 
Gondold át mégegyszer!
(#) fulcsii válasza erbe hozzászólására (») Jún 24, 2015 /
 
lerajzolnád?
(#) MATA hozzászólása Júl 27, 2015 /
 
Szia Proli akkor folytassuk itt!Van esetleg valami más ötleted?Köszi!
(#) proli007 válasza MATA hozzászólására (») Júl 27, 2015 /
 
Kis átalakítással már megfelelhet.

Zummer.png
    
(#) MATA válasza proli007 hozzászólására (») Júl 27, 2015 /
 
Köszi esetleg elmagyaráznád a működését azt megköszönném.
(#) proli007 válasza MATA hozzászólására (») Júl 27, 2015 /
 
Nem egy nagy kaland. T1 tranziszot működteti a zümmert. A tranyót az R2 ellenállás nyitja ki. Ha az áram által létrehozott feszültség értéke az R4 ellenálláson meghaladja a 600..650mV értéket, akkor T2 tranyó kinyit és elszívja R2 áramát. Ezért T1 lezár. Ha az áram ez alá csökken, T2 lezár, és T1 kinyit. Szól a jelzés. A diódára azért van szükség, hogy ha az áram értéke jelentősen több mint 10mA, az R4 ellenálláson ne legyen túl nagy feszültségveszteség. Vagy is az R4 feszültségét kb. 0,7..1V-ra korlátozza. R3 pedig korlátozza T2 bázisáramát.
(#) MATA válasza proli007 hozzászólására (») Júl 27, 2015 /
 
Köszi jónak tűnik és ezt lehet szélesebb feszültség tartományban is üzemeltetni?
(#) proli007 válasza MATA hozzászólására (») Júl 27, 2015 /
 
Nyilván legalább akkora feszültség kell, mint amit a zümmer megkíván. De egy táp kimenetére nem teheted, ahol 0..X voltig szabályoz a táp. Az eredeti kapcsolásban is ezért van a bementi oldalon,nem a kimenetin. (Plusz, hogy a feszültség esése ne számítson) De írtam, hogy általános kérdésekre, csak általános válasz adható..
Következő: »»   5 / 10
Bejelentkezés

Belépés

Hirdetés
XDT.hu
Az oldalon sütiket használunk a helyes működéshez. Bővebb információt az adatvédelmi szabályzatban olvashatsz. Megértettem