Fórum témák
» Több friss téma |
A klónok CH340 Soros-USB illesztőjének drivere (Letöltés)
Üdv mindenkinek.
Segitségre lenne szükségem.Áram mérő , korlátozót csinálok. Söntön mérek feszültséget arduino analóg bemenetével.(Nagyon ,nagyon amatőr vagyok). Labortáppal szimulálva a terhelést jól működik, beültetve a mérendő áramkörbe nagy a mért érték szórása (3-16 amper).Gondolom átlagolással meg lehetne oldani, DE HOGYAN?(példaprogram jól jönne)
Próbáld ki ezt:
Idézet: „If your coordinates appear to be reversed, uncomment either or both of the lines below in TFTLCD.cpp and try again. //#define INVERT_X //#define INVERT_Y ” Bővebben: Link A hozzászólás módosítva: Máj 6, 2018
Az az eltérés nem, hogy nagy, inkább óriási. Valami nem stimmel nálad, ha nem átlagolsz, akkor sem lehet ekkora szórásod, vagyis mondjuk, ha egy induló motort mérsz akkor elképzelhető. Viszont akkor az akár normálisnak is elfogadható. Mutass kapcsolási rajzot az egész áramkörről, és a forráskódodról. Valamint több információt milyen terheléseket mérsz...
A hozzászólás módosítva: Máj 6, 2018
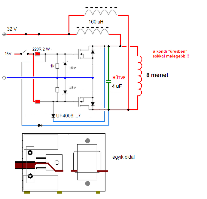
A kapcsolás indukciós hevitő:
Ebből próbálom átalakitani : https://circuits4you.com/2016/06/06/arduino-temperature-controller/
A nagy ingadozás valószínűleg azért van, mert maga a kapcsolás áramfelvétele is erősen ingadozik. Ezt oszcilloszkóppal könnyen lehet ellenőrizni.
Igen ez valószinű. Hardveres,és szoftveres megoldás is érdekel.
A hevitő 50kHz rezeg 10-től 50 amperig. műszerrel tudom mérni a söntön eső feszt
Műszerrel viszont sima a mért érték.(10 amper= 540 mV ;20 amper 1080mv).
A forráskód azért felelne meg, mert ha elérné az 50 ampert (fetek max terhelhetősége) egy mágneskapcsoló lekapcsolná a gépet.
Hol van a söntellenállásod? Ugye nem a pozitív tápágban?
Szkoppal mérve az ingadozás 1mv-on belül van
De . A pozitiv felé a A0, gép felé a test.
Áttegyem negativra a söntöt?
Át bizony...
A sönt testnek és az arduino testnek közösnek kell lennie. Az analog bemenetre megy a sönt másik lába... A hozzászólás módosítva: Máj 6, 2018
Elektromos szempontból a helyes bekötés akkor is az. Még esetleg egy 100nF szűrő kondit rá lehetne tenni az arduino GND és az analog pin közé minél közelebb. Ha marad a nagy ingadozás, lehet valóban az átlagolás lesz neked a megoldás, arra viszont inkább majd a programozáshoz nálam jobban értők fognak válaszolni...
A hozzászólás módosítva: Máj 6, 2018
Egyébként barátoddal is rákereshetsz, itt valami átlagolásról van szó pont...
Keresőkifejezések.: analogread average, average analogread, arduino analogread average... Azt meg már csak mellékesen jegyezném meg, nálad a rezgőkör miatt lehet valami komolyabb hardveres zavarszűrésre (esetleg még átlagoló áramkörre) is szükséged lehet... A hozzászólás módosítva: Máj 6, 2018
Próbálkoztam már a smoothing programmal, gépen jól is működött.
De 2x16-os kijelzővel nem tudtam összehozni. Nem az én szintem.
Mi az, hogy "gépen jól működött"??? Ha soros porton a serial monitoron megfelelőek az értékek,
akkor ott az LCD -re kiíratással lesz gond nem a méréssel...
Igen. Ebben kellene a segitség.Egy temosztát program ,és simitó program "összedolgozása".
De bármiféle megoldás érdekel.
A sönt után tegyél egy nagy puffer kondit. A kondi a sönttel egy alul-áteresztő szerűséget alkot és valamivel simább áramot tudsz mérni.
Kondival, fojtóval, ellenálásal már próbálkoztam. Kicsivel jobb lett egy-egy próbálkozásom, de az elfogathatótól messze volt. 2-4 amperes ingadozás beleférne.
Biztosan nem azért ingadozik olyan jelentősen a mért eredményed, mert a változód, amibe a méréseket pakolod túlcsordul? Vagy valami hasonló programhiba miatt?
Valójában ez egy termosztát program.
https://circuits4you.com/2016/06/06/arduino-temperature-controller/ De próbálkoztam voltmérő programokkal is. Szerintem nem ez a baj, de az ehhez hasonló kerdésekben kérek segitséget.
Lehet egyszerűen látom de a bemeneti 0-5 volt a lényeg, hogy voltnak vagy celziusznak nevezem az mindegy.
Ebben a programban nincsen átlagolás. Egy mérés eredményét méri. Az előbb linkeltek számodra egy átlagolásos mérési program részletet. Használjad azt.
A másik pedig az, hogy gondolom a sönt ellenállásodon nem esik 5 volt. Talán pár tized volt. Ezt pontosabban mérheted, ha bekapcsolod az arduino saját, alacsonyabb és pontosabb referencia feszültségét.
Köszönöm a linket , próbálkoztam is vele. De felhasználonak is csak jóindulattal nevezném magam, nemhogy programirónak.
Segitenél a program melyik részét kell megváltoztatni.
Még volna egy ötletem avval kapcsolatban, hogy kiderítsd hol is van a hiba. Az indukciós melegítőt vedd le, és helyette csak egy terhelőellenállást tegyél be, ennek mérd az áramfelvételét. Lehetőleg olyan értékűt, és teljesítményűt válassz, amivel minél nagyobb áram folyik keresztül. Ezzel annyit érsz el,
hogy ha a tápfeszültsége pontos és nem ingadozik, akkor az átfolyó áramnak is pontosnak KELL lennie! Ha így van, akkor az előzőekben elmondott rezgőkör miatt van zavar a rendszerben! Ha a próba terhelőellenállással is ingadozik, akkor a programban van a hiba. Ezzel a módszerrel egyértelműen ki tudod deríteni, hogy a hiba végül is hardveres zavar jellegű, vagy szoftverhibáról van szó... A hozzászólás módosítva: Máj 6, 2018
|
Bejelentkezés
Hirdetés |






