Fórum témák
» Több friss téma |
Akkor ami elérhető közelségben van az a JTAG ICE. Nekem a mega család megfelelő a problémáimra. Után építettben is létezik azt hiszem.
A legeltejedtebb utánépített verzió az Evertool, én is ezt építem, kis módosításokkal. Például átterveztem
az USB-interfészt, eltüntettem a jumpereket, helyettük BOOTLOADER-nyomógomb és DIP-kapcsolósor került bele. Egy picike dobozba elfér az egész ami hordozhatóvá, használatát biztonságossá teszi. Természetesen az USB-ről történhet a céláramkör táplálása(és nem fordítva mint az eredetiben), illetve a legújabb változatomba 3.3V-os konverter IC-t is beépítettem az alacsonyfeszültségű eszközök számára.
Kösz a segítséget. Ezek szerint a te verziód nem publikus, vagyis költségbe kerül, gondolom.
Minden költségbe kerül, meg kell venni az alkatrészt, időt kell fordítani az építésre, ráadásul egyetlen
darab esetében, főleg ha a legelsőt építed, garantált egy éjszakába/hajnalba nyúló forrasztgatás, fejvakarás, nagyon sűrű fejvakarás, pár édes becéző mondat a főként nőnemű felmenőkre és rokonokra, stb.Egyelőre nem publikálom, én is nagyon sok munkát és időt fektettem a tervezésbe. Egyébként ****Ft az ára(itt nem reklámozom, de privátba elmondom), van akinek az alkatrészek költsége sem jön ki belőle...
Megértem a dolgot. Privátban érdekelne az infó, aztán megrágom magamban. Köszönöm még egyszer.........
Sziasztok.
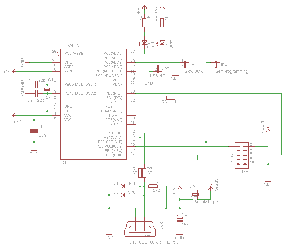
Van egy olyan programozóm aminek csatoltam a kapcs. rajzát. Avr doper fw-rel. Tudna valaki ajanlani nekem égetőprogramot amivel HID módban tudnák égetni? Esetleg leírni a szükséges beállításokat is, mivel teljesen kezdő vagyok e téren. Atmega 16-tal kísérletezgetek. Köszönöm.
Szerintem ez nem Doper, hanem USBASP. A Doper-en az USB csak az INT0 és INT1 lábakra megy.
Elvileg mutat valami kompatibilitást a kettő, a Doper kifejlesztője is hivatkozik rá, de más firmware kell. HID mód: Topi cikkéből többet megtudhatsz, de keress rá a neten és csodálkozni fogsz. Mindenesetre én mániákus Doper-gyártó létemre a HID módot végleg száműztem a programozóimból. Hogy miért? Egyrészt senki nem használja, eddig még nekem sem volt rá szükségem és nem is hiányzik! Tesztelni úgysem tudom ezt a funkcót, ráadásul a programozó is egyszerűbbé válik a kihagyással. Hát nem kényelmesebb az F7 után rányomni az "AUTO" (AVR Studio; Bascomban F4) gombot? Miért akarsz szamárral közlekedni mikor ott a bicikli? Nem kér enni és még pihennie sem kell(csak neked )Más: konkréten nem ismerem a HID módot, de azt tudom hogy az USBASP szörnyen lassú és nem stabil. És egy aprócska felfedezés: a HID mód nem USBASP, két külön fogalom. A Bascom csak az USBASP-t ismeri.
Rendeltem az égetőt egy fickótól és választhattam, hogy doper vagy usbasp fw-rel kérem. A dopert választottam.
AVR Studiot használnák én is. Letöltöttem a drivereket az avr doper cikkből. XP alatt működik is, de legtöbbször a laptopomról fogom használni, azon win7 van. Ott gond adódott a Virtual Com Port driverével, hogy digital signature szükséges, vagy valami ilyesmi.
Aláírásellenőrzést ki kell kapcsolni. HID módban sem lenne könnyebb...
Sajna az AVR Studio 5 nem, vagy csak korlátozottan támogatja. Talán egy AVRISP-mkII a megoldás...
Hali!
Tud valaki valami egyszerű COM portos égetőt, amivel tudok ATtiny2313-at programozni? (LPT-n elég bizonytalanok a feszültségszintek, a PICkit2 - AVR-es téma meg nem jó, mert visszaolvasásnál nem azt kapom, amit beleírtam)
Van egyszerű COM portos progizó, de ha már az LPT-n is bizonytalan,
akkor COM porton egyenesen kaotikus. A legegyszerűbb "jó programozó" az AVR910, ezt már átírták ATTiny2313-ra. AVR Studio és Bascom is támogatja. Előbbi egy kicsit trükkösen, mert nem a hagyományos módon, hanem az "avr prog" elindításával megy.
Először megcsinálom az egyszerű zénerdiódás soros portost, hátha elsőre megy.
Az egyszerű zéneres gondolom PonyProg alól menne, tudtommal más nem is támogatja.
Szerintem a belinkelt kapcsolás sem tűnik olyan bonyolultnak, kell egy ATTiny2313, pár dióda-ellenállás és kész!
Persze hogy fel kell, de említetted a nyomtatóportosat, azzal fel lehet...
De nekem csak egy ATtiny2313-at kéne felprogizni (ehhez). Ezt a kapcsit néztem ki magamnak, de persze zéner dióda nincs itthon..
Szó szerint csináltam egy AVR égetőt.
Sajnos véletlenül 5V helyett 12V-ot kapott. De azt is úgy vettem észre hogy sercegett az ujjam az AVR-en.
Én is ezt csináltam meg magamnak. Ha csak néhány AVR-t fogok felprogramozni akkor nincs is értelme komolyabbat csinálni. Olyan kicsi panelt csináltam neki, hogy belefért csatiházba. Még nem programoztam vele, mert most a panelek készítése foglal le.
Edison14 ajánlotta még a topik elején.
Ha még aktuális a dolog, akkor: Sercon2-mini Én ezt építettem meg, egy D-SUB9-es csatlakozó házában elfér.
Ha nem működik amit most csináltam (feltéve hogy szerzek egy új AVR-t...
) kipróbálom ezt is.
Nekem egy ATTiny2313 beforrasztása sikerült fordítva.
Ki is forrasztotta magát, látszik mennyire nem szerette...
Szia!
Ha még aktuális Bővebben: LinkTegnap építettem belőle megint, és elsőre indult ez is! Usb-s a kis szentem.
Ez jóó
Egyébként szerintem a PIC-ek jobban bírják a gyűrődést. :yes: elektromos: nade ebbe is kell AVR. Egyelőre még maradok a soros portosnál.
Tényleg nem kötekedésképpen.... de ez "kvázi"-USB-s. Mármint: soros portos, de USB-soros illesztővel is megy. (Tehát nem kell neki alaplapi, natív soros port.)
Csak a pontosság kedvéért írtam, mert vannak olyan programozók, amelyek valóban közvetlenül USB-ről mennek. Tehát nem kell USB-soros átalakító sem hozzájuk.
Huh, két éve építek USB-s AVR programozókat, de erre én is felkaptam a fejem első ránézésre.
Érdekes ahogy egy AVRISP-t, AVR910-et és egyéb apróságokat is belenyomorítottak. A bootloader szerintem az AVR910-ből jön, csak épp "ATMega8 BOOT"-ot kell beállítani az AVR Studio-ban. Lehet hogy csak "kvázi-USB", egy beépített FTDI vagy hasonló megoldja a gondját. Én is így építek AVRISP rendszerű programozókat, de meglepett hogy mi minden belefér egy mega8-ba, ami az én AVRSIP-m alapja is. Talán a bootloadert "kicsavarozom" belőle hogy lehessen frissíteni az enyémet... Idézet: „Csak a tápfeszültséggel vigyázz ”Mit értesz ez alatt?
Csak viccből írtam, mert én ugye véletlenül 12V-ot adtam neki, amitől elhalálozott.
Más: visszatérve az égetőre, nekem olyan kell amiben nincs AVR, mert ugye azt is fel kell programozni (mint a PICkit2nél..). De egyelőre elég a legprimitívebb égető. a Lényeg hogy fel tudjak programozni 1 AVR-t....
Hali. Én régen EZZEL programoztam fel az első AVR-emet és működött. Újabban a PICkit2-est használom.
|
Bejelentkezés
Hirdetés |




felmenőkre és rokonokra, stb.





