Fórum témák
» Több friss téma |
Szia !
Megnéztem a linket amit küldtél, szimpatikusnak látszik, csakazt nem tudom hogy az AVR ISP 3-as lába miért LED, mert a szabvány szerint GND-t gondoltam Mit csinál ez a láb ? És te ezt a programozót használod ?
SIKER !!! Megcsináltam a segéd órajelgenerátort,(1Mhz) és láss csodát
A progamozó Ír, Olvas, Beszél, kész főnyeremény! A dolog ott lett elrontva, hogy mivel a kész AVR-es kütyü TCXO-t használ, emiatt az összes CKSEL bitet be kellett billentenem. Igenám, csakhogy ez azt jelenti hogy az AVR belső órájának "kuss" szegény csip a programozóban csak várta,várta az EXTCLK-ot de mivel ez eddig nem volt,úgy reagált hogy a MISO kimeneten gyakorlatilag "LOW" szintet adott. A programozó emiatt azt mondta, hogy vagy hiányzik a csip, vagy rossz tipust adtam meg. Hálás köszönetem mindenkinek aki segített rájönni a megoldásra ! Tanulság: SOHA ne a FUSE bitekkel kezd az AVR írását, mert kicsukhatod magad és jöhetsz a fórumra sírni
AVR Doperrel pont a FUSE bitek írásával kell kezdeni:
CKDIV8-at ki kell kapcsolni!!!
Az AVR Doper-t nem ismerem de szerintem a logikus sorrend : 1-FLASH 2-EEPROM 3-FUSE. Úgy gondolom ez a sorrend legalább a programozás ideje alatt megvéd a kicsukástól.De ha az alkalmazásban külső oszcillátort fogsz használni, kénytelen vagy a CLKSEL biteket mind beírni (0-ra) ennek folyományaképp ezt a csipet szerintem semmilyen programozó nem fogja látni külső óra nélkül,hacsak nincs rajta.Nagy vész ilyenkor sincs, rá kell adni és újra müködni fog!
Köszi mindenkinek aki segített !
Hát a használom az egyelőre túlzás 1 db legelső csippemet írtam meg vele és jó lett, kivéve, hogy én is kizártam magamat
így én azt akarom csinálni az égető bedobozolásakor, hogy a dobozba építem ezt az órajel generátort és az egyik "szabvány" szerint földelt(elvileg 4db van a 10 es fajta csatlakozón) lábon bekötöm és az égető dobozon egy billenőkapcsolóval megcsinálom, hogy a segédórajel tápja ki-be kapcsolható legyen, így ha kell órajel, akkor a kapcsolóval tudom kapcsolni...A bekötést nem találtam én semmit, hogy mi a szabványos,így ahogy írtam korábban kinyomtattam magamnak 9 féle égető rajzát és elkezdtem összehasonlítani a bekötést, 5-nek egyezett ez is közte volt, így ezt építettem meg... különbség ezek között olyan volt, hogy más buffer ic-t használtak, meg valamelyiken a LED láb nem volt bekötve én se tudom mit csinál egyébként, talán ha égetés folyamatban akkor világít?? majd ki akarom próbálni, de viszont ezeken az égetőkön nem is volt semmi a led láb helyére kötve így kompatibilisnek találtam ezeket, és ezt az amúgy legtöbb alkatrészből állót építettem meg 1db tiny45-öt égettem vele eddig...
Jó napot kívánok.
Nincs meg valakinek a csatolt képen levő programozó kapcsolási rajza, esetleg nyákterv is? Ez egy az SOS kínálatában megtalálható építőkészlet. Köszönöm szépen.
Ez TinyISP akar lenni? Nem akarlak kiábrándítani de egy hasonlóhoz volt már (bal)szerencsém...
Helló!
Szerintem ne vegyél egy ilyen programozót hanem inkább építs egy egyszerűt párhuzamos portra mivel azok a működőképesebb programozók majd építs egy USB-set. Ajánlott vagy az USB ASP vagy a HEstore-n is megrendelhető AVR-dopert. Én a helyedben megvenném az AVR-dopert mivel azt már csak össze kell rakni és nem kell még egy programozót építened a doper processzorának felprogramozásához. Használható AVR studio fejlesztőrendszer alatt ami megkönnyíti a programozást mivel nem kell állandóan külön programozó szoftvert használni a programozáshoz mint például az AVR ASP-nél (Khazama AVR vagy Extreme burner). Remélem tudtam segíteni a döntésben.
A nyomtatóportos szerintem is jobb választás, az enyémhez még ellenállások sem kellettek, és LED is mehetett rá...
A Doper megépítése sem túl nagy cucc, persze kis türelem nem árt, és minimum fél nap szabadidő az elsőhöz... Ha kezdő vagy és nem akarsz építgetni, akkor én is az AVR Doper-t tudom ajánlani. Ha érdekel akkor keress meg, tudok programozóval is szolgálni, illetve segítséget is tudok nyújtani az elinduláshoz és a programozáshoz. Egyébként minden programozóról lebeszélnélek amiben ATMega48-nál kisebb kontroller van, azokkal sok a kompatibilitási probléma, főleg az ATTTiny alapúakkal... Minimum egy USB-ASP...
Értem. Hát köszönöm a tanácsokat. Én ezt csináltam meg. Mondom kevés alkatrész, meg stb. Kipróbálom... A ponyprog kiírta, hogy write successful, de nem működött.Csatoltam a kapcsolást, amin próbáltam. Egyszerű ledes akármi.
Lehet, hogy a fordított programmal volt gond, mert abba egy pár FF volt, meg csupa 0. No mind egy, majd még kipróbálom.A másik, meg az, hogy egy pár led már alapból világított halványan.Már akkor, amikor a tápforr. t rákapcsoltam.Azt hittem egyszerűbb lesz a kezdet a uvezérlőkkel.
A kapcsolással szerintem nins baj, csak legközelebb légyszíves ne JPG-be konvertáld. Ott a PNG...
Azért világítanak halványan, mert bekapcsoláskor bemenetként van programozva minden láb, de kóboráramok lépnek fel(pár mikroamper). A HEX kódot ne nézd, azt úgyse értheted, attól még lehet jó...
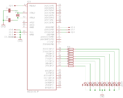
Hello. Találtam egy egyszerű égetőt párhuzamos portra.
Csatoltam a kapcsolási rajzot. Ez működhet? Nagyon egyszerű, kezdésnek jó. És majd később belekezdek egy usb-s be is a notebookhoz. Amit nem értek az az, hogy kép jobb alsó sarkában látható IC1P nél jelzett 10 és 20 hova csatlakozik.Úgy gondolom a 10. az ICSP 10. lábához, de a huszas hova? Köszönöm
Huh, én IC nélkül csináltam, sőt! még az ellenállások is lemaradtak; csatolom a rajzot.
6 méteres kábellel 4 év után ma is remekül szuperál! A LED-et már nem emlékszem h. hová lehet kötni, talán a RESET-re a pozitív végét, és programozáskor kialszik... Ezt a programozót PonyProg alatt használhatod, más programot nem ismerek ami kezelné. Jobb lesz ha hozzászoksz az AVR Studio - hoz vagy a Bascom AVR - hez, ezek állítják elő a hex-et, amit a pony-val áttöltesz... Egy AVR-Doper vagy USB-ASP esetében ugyanazon programmal állítod elő a kódot és égeted fel, ráadásul tápfeszültséget is ad. Sok sikert!
Az IC1P-nél lévő 10 és 20 az IC1 10-es és 20-as lábát jelöli, az IC1-nek ad tápot.
Jah, de általában nem igényel IC-t.
Az IC annyit tud hogy amikor nincs programozás, leválasztja a kimeneteket. Erre egy kétirányú(bidirectional) nyomtatóport alapból képes. Én még ellenállásokat sem tettem a sajátomra és 1 év alatt egyetlen AVR-t sem sikerült tönkrevágnom vele,ahogy az alaplapi LPT portot sem...
Köszönöm a tanácsot. Én is a te megoldásodat választom, egy IC ért nem akarózik elmenni a boltba.
Én csak egy párszor akarok vele égetni. Az első lépések, aztán meg az AVR dopper uVezérlőjét. Ha már itt tartunk, a dopper Atmega8-asát nem lehet helyettesíteni 16ossal? Mert az van nekem. 8as nem volt az üzletben.
Elvileg nem kompatíbilisek, pl. FUSE bitek...
Van pár mega8-asom, de önmagában nem szívesen válok meg tőlük mert én folyamatosan gyártom a programozókat, és elég keresett árucikk lett az elmúlt fél évben... Ha BP-n laksz, akkor megoldhatjuk hogy felprogramozok neked egyet és eljössz érte. Ha így érdekel akkor írj privátba, egyébként az igazi tanulást az jelenti ha a nyomtatókábellel progizod fel, összedrótozgatod, hajat tépsz három zárlat/szakadás keresése közben, kijavítod, bedobozolod, örülsz.
Nem BP-ről vagyok. De köszönöm, hogy felajánlottad a segítségedet. Készülök több alkatrészt rendelni internetről, úgyhogy majd egyszerre elintézem.Neten tuti van. Inkább több cucchoz rendelek egyszerre, drágábban, mint aztán a postával fizessek rá.
Adatlap: Bővebben: Link
1. oldal: – 0 - 8 MHz (ATmega8L) – 0 - 16 MHz (ATmega8) Az AVR égetőt nem linkelted be, ha jól emlékszek 12MHz-es kvarc kell neki.
Hát így van... Akkor ha jól sejtem, akkor nem jó. Akkor mégis a netről kellesz rendelnem.
Hello!
Jó lesz az ATMega8L-8PU is, én már csomót építettem belőle és tökéletesen működik 12MHz-en! 20-25MHz-en is stabil ha 5V-ról járatod! Egyébként én is árulok, nálam is tudsz rendelni, illetve ha meg szeretnéd építeni és felprogramozott IC kell, az is megoldható. Idézet: „Jó lesz az ATMega8L-8PU is, én már csomót építettem belőle és tökéletesen működik 12MHz-en! 20-25MHz-en is stabil ha 5V-ról járatod!” Az adatlapba nem csak poénból írták le a működési tartományt.
szerintem meg nagyon is poénból.
![]() Lehet hogy egykét periféria(pl. ADC) nem szereti, de ami az AVR Doper-hez kell az kifogástalanul megy. Persze a Doper is használ ADC-t, mert méri a kontroller feszültségét... Tutira a 3.3V-os feszültségre értették a 8MHz-t, azt én sem értem hogy 5V-hoz miért nem írták oda a 16-ot...
Sziasztok!
Valaki felprogramozott már Pic kit 2 klónnal Atmega8L-8AU AVR-t?? Segítséget kérnék a felprogramozáshoz.
Helló!
Volna egy kérdésem szakavatottak számára, ebben még eléggé kezdő vagyok. Láttam különböző "programozókat", de nem sikerült rájönnöm, hogy az enyémhez jó e valamelyik is mert nekem AT89S52-es van, ugye ez kocka alakú 41-lábas és ezeket, hogy lehet összehozni, hogy jó legyen. Ha valakinek lenne türelme ezt nekem elmagyarázni nagyon hálás lennék.
hello.
legjobb tudomásom szerint az avr doper képes ezt is programozni. itt a he portálon megtalálod a megépítésének módját, de én is gyártok egy ehhez hasonló eszközt.
Sziasztok van egy ATMEL STK600 starter KIT-em, még szinte új, egy program ment rajta, dobozzal, leírással, CD-kkel!
http://www.hobbielektronika.hu/apro/hirdetes_19753.html |
Bejelentkezés
Hirdetés |




Tanulság: SOHA ne a FUSE bitekkel kezd az AVR írását, mert kicsukhatod magad és jöhetsz a fórumra sírni
így én azt akarom csinálni az égető bedobozolásakor, hogy a dobozba építem ezt az órajel generátort és az egyik "szabvány" szerint földelt(elvileg 4db van a 10 es fajta csatlakozón) lábon bekötöm és az égető dobozon egy billenőkapcsolóval megcsinálom, hogy a segédórajel tápja ki-be kapcsolható legyen, így ha kell órajel, akkor a kapcsolóval tudom kapcsolni...








