Fórum témák
» Több friss téma |
WinAVR / GCC alapszabályok: 1. Ha ISR-ben használsz globális változót, az legyen "volatile" 2. Soha ne érjen véget a main() függvény 3. UART/USART hibák 99,9% a rossz órajel miatt van 4. Kerüld el a -O0 optimalizációs beállítást minden áron 5. Ha nem jó a _delay időzítése, akkor túllépted a 65ms-et, vagy rossz az optimalizációs beállítás 6. Ha a PORTC-n nem működik valami, kapcsold ki a JTAG-et Bővebben: AVR-libc FAQ
Hát ez az atmel honlap....
Halál, nem embernek való. De lementve excelbe khmm html-be, majd ooo-val szűrőzve az alábbiak maradtak. szerk: nem jó oszlop van megjelölve PWM-ként M oszlop a PWM-k száma. 16 -tól 8 ig
Köszi!
Hogy ezt eddig miért nem találtam meg. Valahogy rejtve volt nekem ez az oszlop. Bővebben: Link
Meg kell építeni, és kipróba
![]() De ha a kvarcot szép nagyra kicseréled (mondjuk 16 MHz), akkor a program ennek ismeretében átírható. Ekkor ~4MHzt fog tudni.... És ez elé meg be lehet rakni egy nagyfrekis előosztót....
Az h nem működik - kevés.
Mit csinál? Hol a minta? Mit kellene? Mit módosítottál? Biztosítékbitekhez hozzányúltál?
???
A bekötést pl. a Bascom leírás oladlán találod. A könyvet olvasd és próbáld végig. Ennek mentén el tudsz indulni.
Az lesz a vége :yes: Viszont lenne egy óriási kérésem. A programot kéne úgy módosítani, hogy az alsó 2 és a legfölső digitre vonatkozó részeket el kéne belőle tüntetni, mivel azokra nincs szükségem.
Aztán a számlálási idővel meg az órafrekivel majd eljáccok
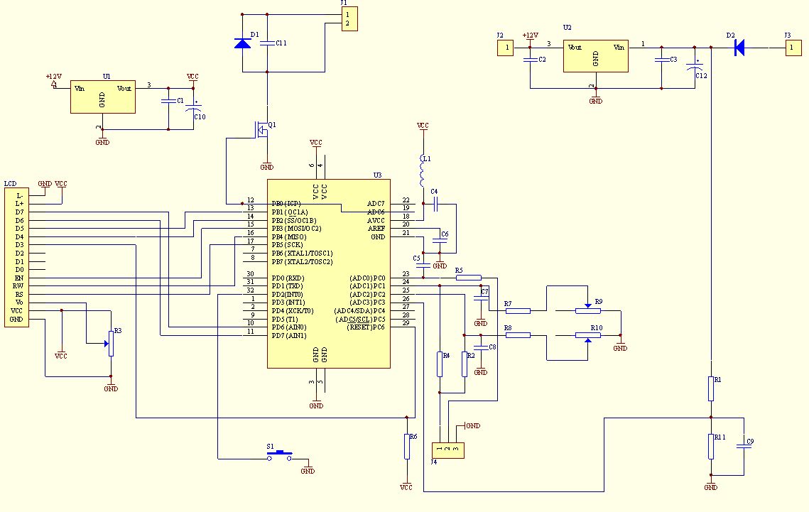
Helló ! A kapcsoláds a következő oldalon található:http://electronics-diy.com/AVR_LCD_Voltmeter_Ammeter.php
A Hex-a fájlon nem változtattam semit ,csak beilesztetem a fájt a Bascomba és áttőltöttem az AVR-be . A kijeltőn nullák ,törtvonalak ,per jelek ,nyilak vándorolnak mintha egy futó feliratsor lenne és folyamatosan ismétlődik .A letöltő kábelem ,a kijelzőm biztosan jó ,mert a fejlesztő penelembe beleraktam és tudtam vele programozni és akijelzőn is az volt aminek kellet lennie. Kérdé ,ha nem bascomon írodott az eredeti program ami le lett forditva Hex-a fájra ,de én a progit bascomon keresztül töltöm be okozhat program hibát ? Az AVR-nek a rajz szerint nincs külső kvarca a bascom alapbeállításánál mit tegyek ? Az LCD opciot a kapcsolásnak megfelelően beállítottam .
Hello!
Ezt már többek közt én is megépítettem, és remekül működik. Igaz én a DIP tokosat csináltam. Esetleg arra tudok gondolni, hogy rossz hex file-t töltötél fel az avr-re. A szerző honlapján fennt van több hex is a kijelzőhöz igazítva (1*16, 2*16 , stb..) és az avr-hez (DIP, TQFP). Esteleg még elkötés???
Hi ! probáltam én is több fajta filet ,de se a 2*16 se a1*16 os lcd vel nem ment . te Bascomal töltötted be a progit? Én az SMD -et csináltam meg ATMega 8 L -8 AU -val.
Vagy az LCDt nem mjolkototted be vagy a fuse bitek nem jok.
Ellenorizd le mindkettot.
Szia ! kérdés , lehet hogy hibás az AVR-em ? ,mert produkál olyat ,hogy ha leveszem a tápot és visszadugom akkor a kijelző teszt jelenik meg és semmi más és ugy is marad !
Kezdem keresni a nagy kalapácsot és avval írom bele a progit . ja és furcsamod melegszik a 12-es és az 5v-os stab ic ,de más nem ,pedig 1A-es .
Halló ! Az lcd biztos nincs elkötve a fuse bitekröl küldök képet .
Szia!
En bascomhoz nem ertek (es nem is szeretnek). Nezd meg a projekted leirasaban hogy milyen fuse bit beallitasokat ajanlanak es aszerint allitsd be. Milyen kvarcrol megy a proci? Idézet: „ Kezdem keresni a nagy kalapácsot és avval írom bele a progit”
Hát én sem értek a Bascom -hoz ,csak probálkozom ,de amit te mondesz ahoz meg vékkép nem tudok hozzá szolni .Tudsz segíteni hogy hogyan . és nincs kvarc belső RC használ 1 MHz .
Akkor allitsd ugy a fuse biteket hogy belso 1MHz RC-rol menjen...mert lehet hogy most belso 8MHz -el megy es a delay-ek 8-szor nagyobbak, ezert nem mukodik..egy elmelet..
Hello!
Én egy új avr-be írtam a progit a BASCOM segítégével, a fuse biteket nem piszkáltam.Ha te is labortápba építed a 12V-os stabra jókora darab hűtés kell, mert a puffer feszből (pl nálam 32V) csinál 12-őt. At ötvoltos az viszont nem melegszik számottevően, biztos hogy nincs ott valami elkötés?
Sajna nem megy .Nem tudnál küldeni egy tejes projectet ?
Az ICbe volte beegetve ezelott meg valami?
LCD RW lab GND-re van-e kotve?
Figyelj, a rajzon a reset lábat is használod adatvezetéknek, ott lehet a kutya elásva. A reset lábat csak akkor használhatod álatalános I/O lábnak, ha RSTDISBL bitet beállítod. DE!!! Ekkor kikapcsolod a reset lábat, és innentől kezdve ISP programozni nem tudod már. Egyedül "paralell programming" módban lehet innentől kezdve.
Tehát, ha nincs ilyen programozód, akkor lényegében kinyírod ezzel a procit!!! Illetve a Fuse-bitek beállításásnál lehet gond. Az elég nagy szívás, figyelj a fuse bitekre nagyon, mert a Ponyprogban a "programmed (bit=0)"-et pipával jelöli az "unprogrammed (bit=1)"-et pedig üressel, de a TwinAVR programozó meg asszem pont fordítva. Tehát duplán meg van csavarva a dolog. Én annó vettem egy A4-es lapot és szépen végigondolva leírtam, kigyűjtögettem egyenként az adatlapból, hogy mi kell nekem. Macerás. Itt az online fuse-bit calculator: http://palmavr.sourceforge.net/cgi-bin/fc.cgi?P_PREV=&P=ATtiny2313 Még ami probléma lehet, hogy a ISP programozó vezetékeket is használod, azt pedig, hivatalosan úgy lenne csak szabad, ahogy ennek a doksinak a 6.oldalán le van írva: http://www.atmel.com/dyn/resources/prod_documents/doc2521.pdf Amúgy személyes véleményem, hogy ez egy picit dzsindzsa kapcsolás. Minden tiszteletem azé, aki erre használható programot tudott írni. (Például:Miért nem egy portra vannak kötve az adatvezetékek, nem értem.) És még annyi, hogy én nagyon nem szeretem a ATmega8-at, mert nincs egy tiszta használható portja sem, ha jobban megnézed. A C port eleve nem teljes, plusz ott a szívás a RESET lábbal. A B port is kiesik mert kristályt majdnem mindig használok. Marad a D port, de csak akkor, ha sem külső interruptot, sem soros kommunikációt nem használsz. Akkor már inkább az ATtiny2313. Vagy ha nagyobb kell akkor az ATmega16 v. 32
Mik azok a "fus" bitek? Én is most kezdek progizni egy ATmega8-ast, és több helyen olvastam, hogy azokkal vigyázni kell, mert kizárhatom magam a prociból. Hogy is van ez?
A FUSE bitek azok a biztositek-bitek.
Ezekkel lehet pl. beallitani hogy belso vagy kulso oszcillatorrol mukodjon a processzor, hogy milyen tipusu kvarcot hasznaljon (XTAL, RC, OSC), itt allithato egyes labaknak a tulajdonsaga, mint pl RESET, stb.. Reszletek az IC adatlapjaban.
Hoppá
Akkor ezekszerint ez nem is úgy műxik, ahogy gondoltam?? Én azt hittem megveszem a procit, berakom a kész kapcsolásban, rádobom a programot és mehet. Még előtte konfigurálni kéne vagy hogy?
A projektekben altalaban feltuntetik a fuse bitek beallitasat/erteket ha fontos (ertve: ha nem megy alap fuse beallitasokkal),
Attol is fugg a konfiguralas hogy milyen kornyezetet hasznalsz.Meg kell nezni az adott projektben az errol beszelo reszt.
Biztosítékbitekről kicsit bővebben....
Bővebben: Link
Szoval elpazaroltal egy 10k-s ellenallast. Ha a PEN labat nem hasznalod eleg szabadon hagyni, tokon belul fel van huzva(ez is benne van az adatlapban)...
(zarojelben jegyzem meg, hogy ezek a sorok nem szivataskeppen vannak, hanem a te feltett kerdeseidre egyertelmu valaszt adnak, csak angolul kene tudni olvasni)
Hi ! Kérdésedre válaszolva az IC új . Az lcd RW lába be van kötve . A kijelzőn vannak " ábrák ",de ha lehuzom a tápot újrainditáskor csak az lcd teszt jelenik meg ! Olyan mintha nem íródna be a program .
Csak a fuse biteknel lesz a baj..
Vagy tul pici a toggle delay ertek , at kellene irni (ha a fuse bitek helyes beallitasatol sem mukodik) es ujraforditani, ha van forraskod .
A forrás kóddal nincs gond ,mert fent van a netten ,de csak kezdő vagyok a témában . A forráskódot újrafordítom ,de "pík " jelennek meg a kijelzőn és egy kurzor vándorol ide-oda . A fuse biteknél belső 1MHz-re van állítva. Hol tudom átírni ezt az értéket ? -toggle delay
es 1MHz belsot ir a projekt leirasban?
Add meg a forraskod url-jet,ha idom lesz belenezek, ..
Az oldal címe : És ellőre is köszi a fáradozást !
http://electronics-diy.com/AVR_LCD_Voltmeter_Ammeter.php |
Bejelentkezés
Hirdetés |





Aztán a számlálási idővel meg az órafrekivel majd eljáccok

Kezdem keresni a nagy kalapácsot és avval írom bele a progit .
ja és furcsamod melegszik a 12-es és az 5v-os stab ic ,de más nem ,pedig 1A-es . 


Akkor ezekszerint ez nem is úgy műxik, ahogy gondoltam?? Én azt hittem megveszem a procit, berakom a kész kapcsolásban, rádobom a programot és mehet. Még előtte konfigurálni kéne vagy hogy? 





