Fórum témák
» Több friss téma |
WinAVR / GCC alapszabályok: 1. Ha ISR-ben használsz globális változót, az legyen "volatile" 2. Soha ne érjen véget a main() függvény 3. UART/USART hibák 99,9% a rossz órajel miatt van 4. Kerüld el a -O0 optimalizációs beállítást minden áron 5. Ha nem jó a _delay időzítése, akkor túllépted a 65ms-et, vagy rossz az optimalizációs beállítás 6. Ha a PORTC-n nem működik valami, kapcsold ki a JTAG-et Bővebben: AVR-libc FAQ
Az F_CPU definicio vegerol vedd le az UL-t. Az a baja. A szokozoket visszateheted a / ele es utan.
Sziasztok!
ATmega8-al szeretnék 1us-os Timer megszakítást. Az órajel viszont adott, 8MHz, ezt más feladatok miatt nem változtathatom. Van valami ötletetek? Én próbáltam a Timer 1-el, de nem sikerült... A Timer 0 viszont már foglalt.
Az azt jelentene, hogy minden 8. orajelre kene generaljon egy megszakitast (8Mhz periodusa 125nS; 1000/125=8). Ahhoz, hogy egy megszakitasba be tudjon lepni legalabb 4 orajelre van szukseg es ahhoz, hogy kilepjen a megszakitasbol szinten 4 orajelciklus szukseges (adatlap 16.o).
Idézet: „The interrupt execution response for all the enabled Atmel®AVR® interrupts is four clock cycles minimum. A return from an interrupt handling routine takes four clock cycles.” Ezzel nem maradna tobb processzor ido semmi mas muveletnek. A hozzászólás módosítva: Júl 22, 2015
Tehát az órajelet növelni kellene?
16MHz megoldható, átnéztem hozzá a többi részt is. A hozzászólás módosítva: Júl 22, 2015
Eppen ellekezoleg, meg kene novelni, hogy a periodus csokkenjen
, habar ugyis eleg szukosen fog kijonni, ha a maximalis 16Mhz-et hasznalsz.
Közben rájöttem hogy rosszul írtam és javítottam.
![]() Van nagyobb kvarcom is, de az a kérdés, hogy meddig bírja az ATmega8. Én úgy tudom 16MHz a maximum.
Feljebb menni a megengedett frekvencianal nem ajanlott. En azt javasolom, hogy probalj meg mas megoldast keresni, ahol eleg nagyobb megszakitasi ido is, vagy valassz mas processzort.
Úgy tűnik jó a 16MHz-es kvarccal.
Több funkciója van az eszköznek, de egyszerre csak egy, és egy funkciónak nem nagy az erőforrás igénye. Így szerintem nem lesz gond, de le fogom tesztelni a végleges helyén is. Szerk.: Tévedtem, valóban elfingja magát. ![]() Egy négyütemű motor fordulatszámát méri ez a rész egyébként. A hozzászólás módosítva: Júl 22, 2015
Egy motor fordulatszamat nem 1us megszakitassal kell merni, hanem a bejovo impulzusok kozotti ido meresevel. Ehhez eleg, ha csak a bejovo jel (mondjuk) lefutó éle kér megszakitast es te minden egyes alkalommal eltarolod a timer erteket, es kivonod a timer erteket az elozoleg eltarolt timer ertekbol. A kulonbseg a periodusido.
A hozzászólás módosítva: Júl 22, 2015
Egy példát találtam rá. Négyütemű motor és a gyújtásról veszi az impulzust.
Elvileg úgy működik, hogy megméri hogy az impulzusok között mennyi idő telik el és 12000-ret elosztja vele. Van esetleg valami ötletetek?
Gyakorlatilag is ugy mukodik, hogy megmeri az impulzusok kozti idot. De ehhez nem kell 1us megszakitas. Az otletet meg fent. A gyujtas impulzus csinal megszakitast, es egy timerrel mered az eltelt idot. Kicsit szamolni kell mielott nekiallsz programozni. Mekkora a minimum es maximum ido? Ebbol kell kiindulni.
Példának egy már működőt néztem, de elég nagy baromságnak tűnt, de megpróbáltam az alapján elindulni, ami persze nem vezetett sehová.
Aztán elkezdtem gondolkozni, hogy 4 hengeres, ott a gyújtáselosztó, egy tengelyfordulaton 4 impulzust kap a 4 hengernek, és ezt végiggondolva már működik.
Szerintem egy fotengelyfordulatra ket gyujtas jut. A vezermutengely fele olyan gyorsan forog, mint a fotengely, es egy vezermu fordulat alatt negy gyujtas van.
Sziasztok, valamiért az alábbi kóddal meg sem tudom moccintani a szervóimat, kézzel simán tudom tekerni, még csak nem is egy helyben áll. Atmega48 uc-t használok, 8MHz órajelen megy és a PB1 lábat használom signalnak. Valakinek van ötlete?
Leírom a hiba valószínűsíthető okát, tanulságos:
A Timer2 ébreszti az AVR-t, ha az túlcsordul, az AVR felébred (8MHz-en megy, belső RC oszcillátorról), növeli a mp változót, majd ha nem nagyobb, mint 60, akkor szinte azonnal el megy aludni, mert más dolga nincs. Befejeződik a Timer2_OVF interrupt, viszont a Timer2 még nem lépett tovább (a 32768Hz-es kvarc sokkal lassabb), tehát még mindig 0-n van, és így újra fel lesz ébresztve az AVR. (Így működik az OVF interrupt? Amikor 0-n van a számláló, automatikusan meghívódik az ISR?) Az interrupt request ugye törlődik, amikor kilépünk a Timer2_OVF-ból, tehát a programon belüli interrupt kérés törlése elméletileg nem segítene. Itt találtam az instrukciókat: Bővebben: Link , mégpedig:
Vagyis: várni kell minimum 1 oszcillátor tick-et (órakvarcnál), mielőtt újra meghívódhatna az interrupt kb. 30uS (kiszámítható a kvarc és az előosztó alapján), különben nem ébred fel az AVR soha (vagy az én esetemben túl sűrűn ébredt fel). Ha az AVR ennél hosszabb ideig biztosan csinál valamit, akkor nem kell ezzel törődni. Én most csak tesztként beraktam 100uS-nyi késleltetést, majd letesztelem, hogy mennyi a minimális. Most jónak tűnik az időmérés, nem siet sehova az idő. Ha valaki tudja, hogy miért kell várni, amíg lép egyet a számláló, az kérem írja le, kíváncsi vagyok. Köszönöm.
A kód jónak tűnik (én legalábbis nem látok hibát). Nézted szkóppal a kijövő jelet? Használtad már ezt a szervót máskor is? Próbáltad megnövelni a periódus időt 40-50ms-re?
Sajnos idehaza nincs szkópom. A szervó jó, melóban kipróbáltuk és tényleg működik 50Hz-es periódussal 1-2ms kitöltéssel ahogy az adatlap írja.
Szerk.: uc-t lecseréltem egy újra és már működik is... A hozzászólás módosítva: Júl 22, 2015
Na sikerült az új uc-t is kifingatni. Rátettem a nagyobb szervót és kész. Már programozni sem lehet... Elsirom magam. A PWM lábra kell ellenállás?
A hozzászólás módosítva: Júl 22, 2015
Alapból nem kéne, de védelem miatt, ahol lehet érdemes áramkorlátozó ellenállásokat betenni.
Érdekes:
Adatlap Atmega328 155. oldal.Idézet: „• If Timer/Counter2 is used to wake the device up from Power-save or ADC Noise Reduction mode, precautions must be taken if the user wants to re-enter one of these modes: If reentering sleep mode within the TOSC1 cycle, the interrupt will immidiately occur and the device wake up again. The result is multiple interrupts and wake-ups within one TOSC1 cycle from the first interrupt. If the user is in doubt whether the time before re-entering Power-save or ADC Noise Reduction mode is sufficient, the following algorithm can be used to ensure that one TOSC1 cycle has elapsed: a. Write a value to TCCR2x, TCNT2, or OCR2x. b. Wait until the corresponding Update Busy Flag in ASSR returns to zero. c. Enter Power-save or ADC Noise Reduction mode.” A hozzászólás módosítva: Júl 22, 2015
A PWM lábon egyébként lehet visszarúgás motor felől? Nem értem mitől fingott ki az AVR. Nem lehet közös tápról menetni az AVR-t meg a szervo-t?
Szia ! A kis (9g) szervók induláskor felvehetnek 1 - 1.5 A-t is.
Ha a tápod nem tudja, okozhat meglepetéseket....
Sziasztok!
Atmega 8-al probálok meghajtani egy nokiából bontott lph7366-1 kijelzőt. Ha összerakom probapanelon be kötve a táp és az adat lábak is, a programozó hibát ír - nem tud kapcsolódni az uC-vel. A kijelzőt kiveszem oké a kapcsolat. Lehet az, hogy a kijelző kavar be, vagy rosszul kötöttem valamit?
1, Feszültség problémák: az internet szerint ez a modul 3V3-as, annyiról hajtod a rendszert?
2, SPI jellegű kapcsolodása van. Az SPI lábakat használtad? Ha igen, tettél 1k körüli ellenállásokat a kijelző és a uC közé (hogy a programozód prioritást élvezzen a kijelzővel szemben) ? 3, Bármi egyéb. Kapcsolási rajz nélkül honnan tudjuk mit rontottál el?
Kijelző CS láb fel van húzva ellenállással?
A kijelző cs lába negativon van mert aktivra tettem, de csináltam úgy is hogy sehova nem volt kötve. Nincs köztük ellenálás, majd megpróbálom így is. Köszönöm a segítséget.
A chip select lábat illene egy alapból felhúzó ellenállással bekötni, és a uC egyik lábával lehúzni, amikor szükséges. Ha folyamatosan aktív volt az IC és ugyanazokat a lábakat használod a programozódon és a kijelzőn is (SPI), akkor gyakorlatilag rövidrezártad az áramkört és örülhetsz ha nem szállt el...
Sziasztok!
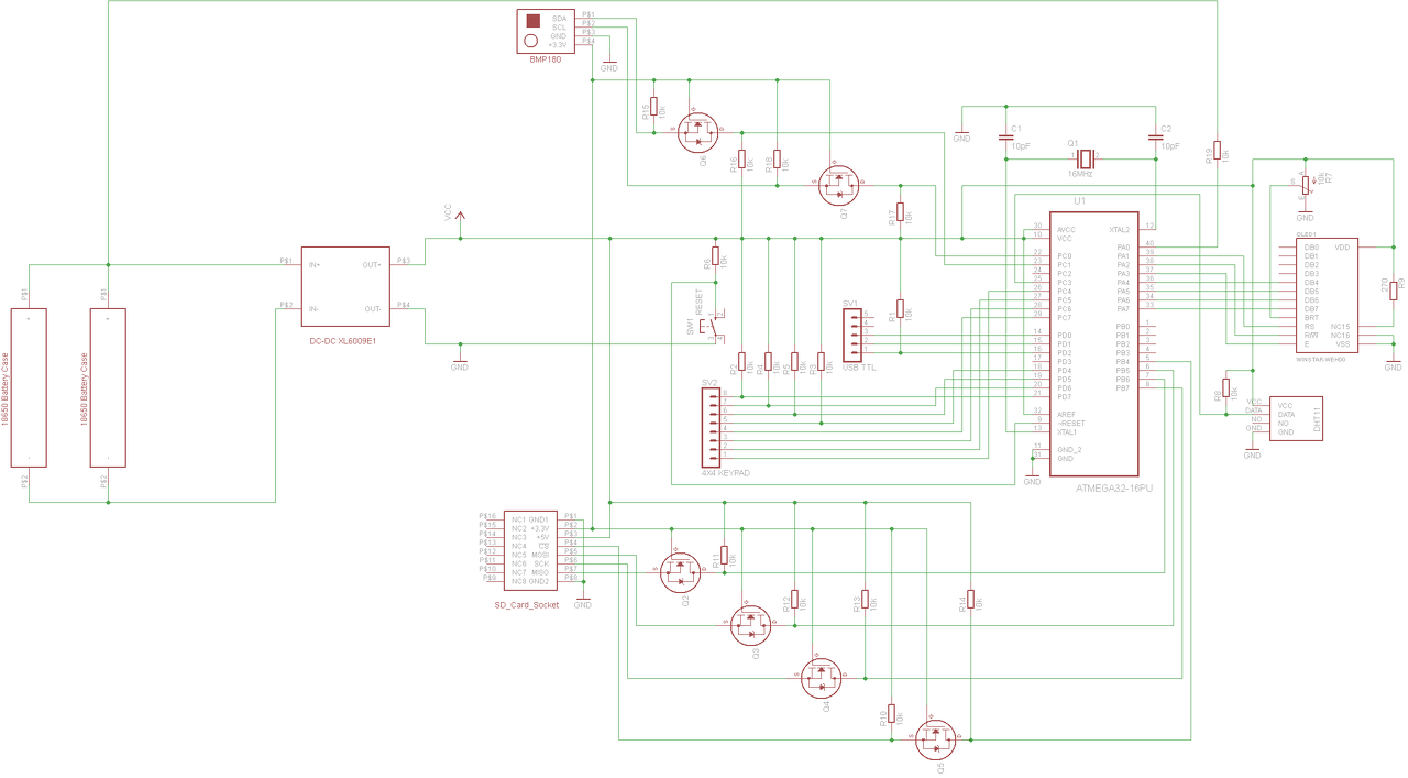
Kb 30 perc futásidő után a programom megáll. A main.c-ben watchdog timer van. Tudom mire való a wdt. Használok: - UART kommunikációt - I2C kommunikációt - Hőmérséklet, páratartalom, légnyomás mérést - SD kártya loggolást - 4x4 gombmátrixot - LCD kijelzőt - ADC lábat Eddig SD kártya nélkül futott a hőmérséklet, légnyomás, páratartalom mérés. Működött az UART és LCD kommunikáció is megállás nélkül és nem használtam WDT-t. Ha hozzáillesztem az eddigi projektemhez az SD kártya loggolást is(amiben már van WDT), akkor a program újraindul 30 perc után. Feltételezem a kód 30 perc alatt lelassul annyira, és a wdt életbe lép. Ha SD kártya loggolást ( fájlokat feltöltöm csupa "a" betűvel) + UART kommunikációt tesztelem és a többi nincs benne a projektbe, akkor nincs reset. Pontosan nem tudom megmondani, de az SD kártya illesztőprogramja használ interruptot és timert is ugyanazon a porton van nekem más is illesztve. Lehet ez játszik közre? Csatlotam a kapcs rajzot. |
Bejelentkezés
Hirdetés |




, habar ugyis eleg szukosen fog kijonni, ha a maximalis 16Mhz-et hasznalsz. 





